I-02 Projektový zámer (projektovy_zamer)
PROJEKTOVÝ ZÁMER
manažérsky výstup I-02
podľa vyhlášky MIRRI č. 401/2023 Z. z. (účinnosť od 1.4.2025)
| Povinná osoba | Národné centrum zdravotníckych informácií |
| Názov projektu | Budovanie životných situácií pre organizáciu NCZI |
| Zodpovedná osoba za projekt | Mgr. Veronika Ferková |
| Realizátor projektu | Národné centrum zdravotníckych informácií |
| Vlastník projektu | Mgr. Pavol Vršanský |
Schvaľovanie dokumentu
| Položka | Meno a priezvisko | Organizácia | Pracovná pozícia | Dátum | Podpis (alebo elektronický súhlas) |
| 1.0 | Mgr. Pavol Vršanský | NCZI | Riaditeľ | 20.6.2025 | |
HISTÓRIA DOKUMENTU
| Verzia | Dátum | Zmeny | Meno a priezvisko |
| 1.0 | 19.6.2025 | Vytvorenie dokumentu | Veronika Ferková |
| 1.07 | 11.8.2025 | Úpravy v zmysle pripomienok SITVS | Veronika Ferková |
| 1.08 | 22.10.2025 | Úpravy v zmysle pripomienok SITVS | Veronika Ferková |
ÚČEL DOKUMENTU, SKRATKY (KONVENCIE) A DEFINÍCIE
V súlade s Vyhláškou 401/2023 Z.z. je dokument I-02 Projektový zámer určený na rozpracovanie detailných informácií prípravy projektu, aby bolo možné rozhodnúť o pokračovaní prípravy projektu, pláne realizácie, alokovaní rozpočtu a ľudských zdrojov.
Dokument Projektový zámer v zmysle vyššie uvedenej vyhlášky obsahuje manažérske zhrnutie, rozsah, ciele a motiváciu na realizáciu projektu, zainteresované strany, alternatívy, návrh merateľných ukazovateľov, detailný opis požadovaných projektových výstupov, detailný opis obmedzení, predpokladov, tolerancií a návrh organizačného zabezpečenia projektu, detailný opis rozpočtu projektu a jeho prínosov, náhľad architektúry a harmonogram projektu so zoznamom rizík a závislostí.
Použité skratky a pojmy
| SKRATKA/POJEM | POPIS |
| eOČR | Elektronické ošetrenie člena rodiny (dokument) |
| eDPN | Elektronická práceneschopnosť (dokument) |
| ePotvrdenia | Elektronické potvrdenia |
| ePZP | Elektronický preukaz zdravotného pracovníka |
| eTK | Elektronická tehotenská knižka |
| DIZ | Dohoda o integračnom zámere |
| ePZP | Elektronický preukaz zdravotného pracovníka |
| IDSK | Jednotný dizajnový manuál elektronických služieb a webových sídiel Slovenska |
| IFO | Identifikátor fyzickej osoby |
| IM | Integračný manuál |
| IS | Informačný systém |
| IS PZS | Informačný systém poskytovateľa zdravotnej starostlivosti |
| kZPr | Kód zdravotníckeho pracovníka |
| MIZPr | Medzinárodný identifikátor zdravotníckeho pracovníka |
| MPSVaR | Ministerstvo práce, sociálnych vecí a rodiny |
| MŠ | Materská škola |
| MŠVVaM | Ministerstvo školstva, vedy, výskumu a mládeže |
| MZ SR | Ministerstvo zdravotníctva Slovenskej republiky |
| NZIS | Národný zdravotnícky informačný systém |
| NCZI | Národné centrum zdravotníckych informácií |
| OČR | Ošetrenie člena rodiny |
| OUPZS | Odborný útvar poskytovateľa zdravotnej starostlivosti |
| PN | Práceneschopnosť |
| PZS | Poskytovateľ zdravotnej starostlivosti |
| PrZS | Prijímateľ zdravotnej starostlivosti |
| RISEZ | Rozšírenie portfólia služieb a inovácia služieb elektronického zdravotníctva |
| SŠ | Stredná škola |
| TK | Tehotenská knižka |
| ÚPSVaR | Úrad práce, sociálnych vecí a rodiny |
| ZP | Zdravotná poisťovňa |
| ZŠ | Základná škola |
| ZPr | Zdravotnícky pracovník |
| ŽS | Životné situácie |
| ŽS7 | Životná situácia č.7 – Narodenie dieťaťa |
| ŽS8 | Životná situácia č.8 Som chorý, mám chorého člena rodiny |
| ŽS11 | Životná situácia č.11 Materská škola |
| ŽS12 | Životná situácia č.12 Základná škola |
| ŽS13 | Životná situácia č.13 Stredná škola |
Tabuľka 1 Skratky a pojmy
Konvencie pre typy požiadaviek (príklady)
Hlavné kategórie požiadaviek v zmysle katalógu požiadaviek, rozdeľujeme na funkčné (funkcionálne), nefunkčné (kvalitatívne, výkonové a pod.).
Funkcionálne (používateľské) požiadavky majú nasledovnú konvenciu:
FRxx
- F – funkcionálna alebo používateľská požiadavka
- R – označenie požiadavky
- xx – číslo požiadavky
Nefunkčné (kvalitatívne, výkonové - Non Functional Requirements - NFR) požiadavky majú nasledovnú konvenciu:
NRxx
- N – nefunkčná požiadavka (NFR)
- R – označenie požiadavky
- xx – číslo požiadavky
Ostatné typy požiadaviek môžu byť ďalej definované Objednávateľom/PM.
DEFINOVANIE PROJEKTU
Manažérske zhrnutie
Projekt je strategickým krokom k modernizácii verejnej správy a zdravotníctva na Slovensku. Jeho hlavným cieľom je zavedenie plne digitalizovaných a automatizovaných procesov pre vybrané kľúčové životné situácie občanov. Implementácia projektu povedie k odstráneniu papierovej byrokracie, zvýšeniu efektivity a spoľahlivosti výmeny dát medzi inštitúciami a k výraznému zlepšeniu používateľského komfortu.
Projekt je v súlade s Národnou koncepciou informatizácie verejnej správy 2021 (ďalej len „NKIVS“) a vyhláškou Ministerstva investícií, regionálneho rozvoja a informatizácie Slovenskej republiky č. 401/2023 Z. z. o riadení projektov a zmenových požiadaviek v prevádzke informačných technológií verejnej správy (ďalej len „vyhláška“). Realizácia životných situácií prostredníctvom elektronických služieb je súčasťou NKIVS prioritnej osi 1 – Lepšie služby a cieľa 1.4 : Zjednodušiť prístup k elektronickým službám vo forme komplexných životných situácií. Životné situácie sú definované ako rôzne udalosti, ktorými fyzické osoby alebo právne subjekty prechádzajú v rámci svojho života. Projekt v rozsahu identifikovaných príležitostí na zlepšenie prispieva k napĺňaniu stratégie 1x a dosť.
V rámci predkladaného projektu sú popísané biznis a procesné úpravy v gescii NCZI ako správcu dotknutých informačných systémov, ktorých služby vstupujú do životné cyklu nasledovných prioritných ´životných situácií:
- ŽS7 Narodenie dieťaťa (modul eTK)
- ŽS8 Som chorý, mám chorého člena rodiny (modul eOČR, modul eDPN, modul ePN)
- ŽS11 Materská škola (modul ePotvrdenia)
- ŽS12 Základná škola (modul ePotvrdenia)
- ŽS13 Stredná škola (modul ePotvrdenia)
Životná situácia 7: Narodenie dieťaťa
Súčasný stav (AS IS): Proces je charakterizovaný vysokou mierou manuálnej a papierovej administratívy. Údaje o tehotenstve sú vedené v papierovej tehotenskej knižke, ktorá je nesystémová, náchylná na stratu a neumožňuje automatizovanú výmenu informácií. Po pôrode musia rodičia fyzicky obiehať úrady s rôznymi dokumentmi (matričný úrad, ÚPSVaR, atď.). Neexistuje prepojenie medzi NCZI, zdravotníckymi zariadeniami a úradmi.
Budúci stav (TO BE): Zavedie sa plne elektronická tehotenská knižka (eTK), ktorá bude integrovaná s elektronickou zdravotnou dokumentáciou (EZD) v systéme NZIS (eZdravie). Pôrodnica elektronicky odošle hlásenie o narodení, ktoré sa automaticky prepojí s registrami obyvateľov. Vďaka štruktúrovaným dátam bude možné automatizovať procesy spojené s priznaním dávok a príspevkov.
Zmeny z pohľadu používateľov:
Rodičia/Pacientky: Koniec s papierovými tehotenskými knižkami, nehrozí strata dôležitých záznamov. Prístup k údajom o tehotenstve a dieťati bude v ich EZK. Zápis do matriky a požiadanie o dávky bude prebiehať bez nutnosti osobných návštev úradov.
Lekári: Všetky zápisy budú štruktúrované a elektronicky podpisované. Tým sa zníži administratívna záťaž a zlepší sa kvalita a dostupnosť dát pre iných špecialistov.
Štátne inštitúcie: Automatická výmena dát s registrami a sociálnou poisťovňou zefektívni priznávanie dávok a zníži chybovosť.
Životná situácia 8: Som chorý, mám chorého člena rodiny
Súčasný stav (AS IS): Hoci už existuje elektronická práceneschopnosť (ePN), proces pre OČR (Ošetrovanie člena rodiny) je stále papierový. Lekár vystaví dokumenty, ktoré občan musí odovzdať zamestnávateľovi. Administratívna záťaž je vysoká a proces spracovania a vyplácania dávok je zdĺhavý. Neexistuje priama automatická výmena dát medzi zdravotníckym a sociálnym systémom.
Budúci stav (TO BE): Rozšíri sa elektronizácia na celú oblasť dočasnej pracovnej neschopnosti a ošetrovného. Systém umožní PZS vystaviť elektronickú potrebu krátkodobého a dlhodobého ošetrovania (eOČR), ktorá sa automaticky odošle do Sociálnej poisťovne. Zavedie sa priama elektronická výmena údajov s IS Sociálnej poisťovne a ďalšími inštitúciami.
Zmeny z pohľadu používateľov:
Pacienti/Opatrovatelia: Nebudú musieť zháňať a odovzdávať papierové formuláre zamestnávateľovi a Sociálnej poisťovni. Dávky budú vyplatené rýchlejšie vďaka plne automatizovanému procesu. Všetky informácie budú dostupné v ich EZK.
Lekári/PZS: Vystavovanie PN a OČR sa stane plne elektronickým. Systém zabezpečí, že potrebné údaje sa automaticky prenesú do príslušných systémov.
Zamestnávatelia a Sociálna poisťovňa: Získajú dáta v reálnom čase, čo zjednoduší evidenciu a urýchli výplatu dávok.
Životná situácia 11, 12, 13: Materská, základná, stredná škola
Súčasný stav (AS IS): Administratíva spojená so školskou dochádzkou (materská, základná, stredná škola) je plne založená na papierových dokumentoch. Rodičia musia navštevovať lekára kvôli papierovému potvrdeniu o zdravotnej spôsobilosti pre nástup do školy a pre vystavenie papierových ospravedlneniek pri absencii dieťaťa. Tento proces je nesystematický a vytvára zbytočnú záťaž pre všetkých zúčastnených.
Budúci stav (TO BE): Systém zavedie elektronické potvrdenia (ePotvrdenie) a elektronické ospravedlnenky (eOspravedlnenka). Lekár vystaví tieto dokumenty elektronicky a systém ich automaticky prepojí so systémami Ministerstva školstva (MŠVVaM).
Zmeny z pohľadu používateľov:
Rodičia: Nebudú musieť fyzicky navštevovať lekára a nosiť papierové potvrdenia do školy. Všetky dokumenty budú v elektronickej forme dostupné v ich EZK.
Lekári/PZS: Zníži sa administratívna záťaž, keďže potvrdenia a ospravedlnenky budú vydávané elektronicky, čo šetrí čas a eliminuje manipuláciu s papierom.
Školy: Získajú priamy a systematický prístup k potrebným údajom. Vďaka integrácii s NCZI sa eliminuje manuálne spracovanie papierových dokumentov a riziko ich straty.
Motivácia a rozsah projektu
Projekt v oblasti „Životná situácia 7 – Narodenie dieťaťa“ predstavuje významnú iniciatívu, ktorá má ambíciu zlepšiť a modernizovať spôsob, akým štát podporuje občanov v jednej z ich najdôležitejších a najcitlivejších životných etáp – pri očakávaní a narodení dieťaťa. Táto životná situácia, hoci je osobne radostná a emotívna, je zároveň často organizačne náročná a sprevádzaná vysokou administratívnou záťažou. Už
dnes sa ukazuje, že občania čelia mnohým samostatným povinnostiam a procesom, ktoré musia absolvovať na rôznych úradoch a inštitúciách, pričom viackrát predkladajú tie isté údaje a riešia podobné agendy na rôznych miestach.
Súčasný stav zahŕňa kroky od zistenia tehotenstva, cez absolvovanie odborných vyšetrení, informovanie zamestnávateľa, vybavovanie žiadostí o rôzne dávky a príspevky, až po právne úkony ako určenie otcovstva, vybavenie rodného listu a výber pediatra. Tento fragmentovaný a byrokraticky zaťažený proces spôsobuje, že ženy v tehotenstve a mladé rodiny musia venovať veľa času a energie vybavovaniu formalít.
Projekt si kladie za cieľ vytvoriť budúci stav, ktorý zásadne transformuje spôsob poskytovania služieb štátu v tejto oblasti. Navrhované riešenie je postavené na princípe „jedenkrát a dosť“, čo znamená, že občan poskytne potrebné údaje len raz a štát ich ďalej využíva prostredníctvom automatizovanej výmeny medzi zapojenými rezortmi. Tento prístup si vyžaduje úzku spoluprácu medzi Ministerstvom zdravotníctva Slovenskej republiky, Ministerstvom práce, sociálnych vecí a rodiny, Národným centrom zdravotníckych informácií, Sociálnou poisťovňou a Ministerstvom vnútra.

Obrázok 1 Náhľad motivačnej vrstvy architektúry ŽS7 Narodenie dieťaťa
Hlavnou motiváciou a hybnou silou projektu Životnej situácie č. 8, „Som chorý, mám chorého člena rodiny“, je odstránenie hlboko zakorenenej administratívnej záťaže a neefektívnosti, ktorá v súčasnosti sprevádza procesy súvisiace s dočasnou práceneschopnosťou a ošetrovaním člena rodiny. Súčasný stav, kedy sú občania nútení prechádzať zložitou cestou plnou papierových dokumentov a manuálnej komunikácie s rôznymi úradmi, predstavuje významnú prekážku pre efektívne a včasné poskytovanie zdravotnej starostlivosti a sociálnych dávok.
Cieľom projektu je radikálne zjednodušiť a zefektívniť celú „cestu“ pre občana od momentu, keď ochorie alebo potrebuje ošetrovať člena rodiny. To sa dosiahne plnou elektronizáciou procesov a zabezpečením štruktúrovanej a bezpečnej výmeny dát medzi kľúčovými inštitúciami.
Hlavné ciele a hnacie prvky projektu "ŽS 8 Som chorý, mám chorého člena rodiny" sa sústreďujú na zásadnú transformáciu súčasného byrokratického a neefektívneho procesu na moderný, plne digitalizovaný systém. Hlavnou motiváciou je eliminácia administratívnej záťaže pre občanov, poskytovateľov zdravotnej starostlivosti (PZS), Sociálnu poisťovňu (SP) a iné inštitúcie. Zavedením elektronickej zdravotnej dokumentácie (EZD) a jej štrukturalizácie na jednom mieste bude možné proaktívne poskytovať sociálne a nemocenské dávky. To znamená, že namiesto toho, aby občan musel manuálne predkladať papierové dokumenty a čakať na ich spracovanie, systém automaticky odošle potrebné údaje do príslušných úradov. Týmto sa výrazne zjednoduší celá životná situácia, zlepší sa kvalita a efektivita zdravotnej starostlivosti a urýchli sa proces vyplácania dávok. Integrácia s kľúčovými inštitúciami, ako je SP a Silové rezorty, je kľúčovým hnacím prvkom, pretože zabezpečí jednotnosť procesov a umožní úplné zrušenie papierových tlačív v budúcnosti. Projekt teda posúva systém od reaktívneho a manuálneho k proaktívnemu a automatizovanému prístupu, čo vedie k celkovému zvýšeniu spokojnosti a efektivity pre všetkých zúčastnených.

Obrázok 2.1 Náhľad motivačnej vrstvy architektúry ŽS8 Som chorý, mám chorého člena rodiny (ePN)

Obrázok 2.2 Náhľad motivačnej vrstvy architektúry ŽS8 Som chorý, mám chorého člena rodiny (eOČR)
Motivačná vrstva projektu „ŽS 11 Materská škola“, „ŽS 12 Základná škola“, „ŽS 13 Stredná škola“ je založená na odstránení neefektívnych, nesystematických a byrokratických procesov, ktoré v súčasnosti komplikujú zápis a evidenciu detí v školách. Hlavným hnacím prvkom je fakt, že súčasný stav vytvára zbytočnú administratívnu a finančnú záťaž pre rodičov, lekárov a aj samotné školské zariadenia. Rodičia sú nútení opakovane navštevovať lekára kvôli potvrdeniu o zdravotnej spôsobilosti, ktoré je spoplatnené, a pre ospravedlnenky, aj keď na to zdravotný stav dieťaťa nepostačuje. Lekári na druhej strane čelia zvýšenej administratívnej záťaži pri vypĺňaní rôznych papierových formulárov.

Obrázok 3 Náhľad motivačnej vrstvy architektúry ŽS 11-13 Materská, základná a stredná škola
Ciele projektu sú jasné: transformovať tento systém na plne elektronický a integrovaný. Služba „ePotvrdenie“ a „eOspravedlnenka“ bude kľúčová. Namiesto papierových dokumentov bude lekár vydávať elektronické potvrdenia, ktoré sa automaticky prenesú do systémov zainteresovaných strán. Tým sa minimalizujú finančné náklady a čas, ktorý rodičia strávia cestovaním a vybavovaním papierových potvrdení. Zároveň sa zjednoduší evidencia pre školy, ktoré získajú dáta systematicky a v jednotnej forme priamo z NCZI.
Motiváciou projektu je tiež zabezpečiť, že procesy pre všetky úrovne vzdelávania (materská, základná a stredná škola) budú jednotné, čím sa dosiahne konzistentnosť a efektívnosť v celom školskom systéme. Vďaka novému systému bude možné poskytovať potvrdenia aj na diaľku, napríklad prostredníctvom telemedicíny, čo je v súlade s modernými trendmi a zvyšuje komfort pre všetkých zúčastnených. Projekt teda motivuje odstránenie neefektívnosti, zvýšenie transparentnosti a vytvorenie používateľsky prívetivého a digitálneho prostredia pre dôležitú životnú situáciu, akou je zápis dieťaťa do školy.
Zainteresované strany (Stakeholderi)
| ID | AKTÉR / STAKEHOLDER | SUBJEKT (názov / skratka) | ROLA |
| 1. | Národné centrum zdravotníckych informácií | NCZI | Prevádzkovateľ dotknutých informačných systémov a služieb |
| 2. | Poskytovateľ zdravotnej starostlivosti | PZS | Nemocnica, pôrodnica, ambulancia |
| 3. | Občan | G2C | Tehotná žena, resp. matka |
| 4. | Občan | G2C | Otec dieťaťa |
| 5. | Ministerstvo vnútra SR | MV SR | Správca matričného systému |
| 6. | Sociálna poisťovňa | SP | Poskytovateľ sociálnych dávok (nemocenské, materské, vyrovnávacia dávka) |
| 7. | Ministerstvo práce, sociálnych vecí a rodiny SR | MPSVaR | Poskytovateľ príspevku v hmotnej núdzi |
| 8. | Ministerstvo zdravotníctva SR | MZ SR | Gestor pre oblasť zdravotníctva a zdravotnej starostlivosti |
| 9. | Ministerstvo investícií, regionálneho rozvoja a informatizácie SR | MIRRI SR | Gestor v oblasti informatizácie |
Tabuľka 2.1 Zainteresované strany (Stakeholderi) ŽS7
| ID | AKTÉR / STAKEHOLDER | SUBJEKT (názov / skratka) | ROLA |
| 1. | Národné centrum zdravotníckych informácií | NCZI | Prevádzkovateľ dotknutých informačných systémov a služieb |
| 2. | Poskytovateľ zdravotnej starostlivosti | PZS | Poskytovatelia ambulantnej a ústavnej zdravotnej starostlivosti |
| 3. | Občan | G2C | Prijímateľ zdravotnej starostlivosti |
| 4. | Sociálna poisťovňa | SP | Konzument údajov pre potreby elektronickej práceneschopnosti, krátkodobého a dlhodobého ošetrovania |
| 5. | Ministerstvo práce, sociálnych vecí a rodiny SR | MPSVaR | Koncovým stakeholderom v pôsobnosti rezortu je Úrad práce sociálnych vecí a rodiny, ktorý má k dispozícii ePN a elektronickú OČR, ktorá slúži ako ospravedlnenie občana z povinností, ktoré má voči úradu práce sociálnych vecí a rodiny. |
| 6. | Silové rezorty (Ministerstvo vnútra SR, Ministerstvo obrany SR) | MV SR, MO SR | Poskytovateľ a konzument údajov pre potreby elektronickej práceneschopnosti, krátkodobého a dlhodobého ošetrovania |
| 7. | Ministerstvo investícií, regionálneho rozvoja a informatizácie SR | MIRRI SR | Gestor v oblasti informatizácie |
Tabuľka 2.2 Zainteresované strany (Stakeholderi) ŽS8
| ID | AKTÉR / STAKEHOLDER | SUBJEKT (názov / skratka) | ROLA |
| 1. | Národné centrum zdravotníckych informácií | NCZI | Prevádzkovateľ dotknutých informačných systémov a služieb |
| 2. | Poskytovateľ zdravotnej starostlivosti | PZS | Prevádzkovateľ informačných systémov v oblasti poskytovanie zdravotnej starostlivosti |
| 3. | Občan | G2C | Zákonný zástupca dieťaťa, dieťa |
| 4. | Ministerstvo školstva, výskumu, vývoja a mládeže SR | MŠVVaM SR | Správca informačných systémov v oblasti školstva |
| 5. | Ministerstvo investícií, regionálneho rozvoja a informatizácie SR | MIRRI SR | Gestor v oblasti informatizácie |
Tabuľka 2.3 Zainteresované strany (Stakeholderi) ŽS 11,12,13
Ciele projektu
| ID | Názov cieľa | Názov strategického cieľa | Spôsob realizácie strategického cieľa |
| ID01 | Vytvorenie eTK (ŽS 7) | POO, Komponent 17, Investícia 01 –Lepšie služby pre občanov a podnikateľov | Digitalizácia, predovšetkým možnosť podávania žiadostí elektronicky a zavedenie elektronickej tehotenskej knižky, optimalizácia/eliminácie papierových formulárov, optimalizácia a zjednodušovanie procesov súvisiacich s úradnými povinnosťami rodičov pri narodení dieťaťa v SR alebo v zahraničí. Súčasťou sú aj notifikácie občanov, implementácia jednotného dizajnu ID SK, zobrazovanie relevantných informácií o poskytovaných dávkach na špecializovaných portáloch, prenášanie prihlásenej identity z portálu na portál a prehľadné a zrozumiteľné návody |
| ID02 | Úprava ePN, vytvorenie eDPN a eOČR (ŽS 8) | POO, Komponent 17, Investícia 01 –Lepšie služby pre občanov a podnikateľov | Digitalizácia a modernizácia elektronického zdravotníctva, predovšetkým vedenie zdravotnej dokumentácie v štruktúrovanej forme, rozšírenie elektronickej zdravotnej knižky občana, možnosť podávania žiadostí o dávky elektronicky, optimalizácia/eliminácia papierových formulárov, optimalizácia a zjednodušovanie procesov. Súčasťou sú aj notifikácie občanov, implementácia jednotného dizajnu ID SK, zobrazovanie relevantných informácií o poskytovaných dávkach na špecializovaných portáloch, prenášanie prihlásenej identity z portálu na portál a prehľadné a zrozumiteľné návody. |
| ID03 | Vytvorenie ePotvrdenia pre MŠ | POO, Komponent 17, Investícia 01 –Lepšie služby pre občanov a podnikateľov | Možnosť podávania žiadostí elektronicky, či upozornenie občana formou notifikácií. Pridáva sa k tomu aj optimalizácia/eliminácia papierových formulárov a ušetrenie značného času občanovi pri jednotlivých úkonoch. Súčasťou životnej situácie je aj implementácia jednotného dizajnu ID SK, prenášanie prihlásenej identity z portálu na portál a prehľadné a zrozumiteľné návody. |
| ID04 | Vytvorenie ePotvrdenia pre ZŠ | POO, Komponent 17, Investícia 01 –Lepšie služby pre občanov a podnikateľov | Možnosť podávania žiadostí elektronicky, či upozornenie občana formou notifikácií. Pridáva sa k tomu aj optimalizácia/eliminácia papierových formulárov a ušetrenie značného času občanovi pri jednotlivých úkonoch. Súčasťou ŽS je aj implementácia jednotného dizajnu ID SK, prenášanie prihlásenej identity z portálu na portál a prehľadné a zrozumiteľné návody |
| ID05 | Vytvorenie ePotvrdenia pre SŠ | POO, Komponent 17, Investícia 01 –Lepšie služby pre občanov a podnikateľov | Možnosť podávania žiadostí elektronicky, či upozornenie občana formou notifikácií. Pridáva sa k tomu aj optimalizácia/eliminácia papierových formulárov a ušetrenie značného času občanovi pri jednotlivých úkonoch. Súčasťou ŽS je aj implementácia jednotného dizajnu ID SK, prenášanie prihlásenej identity z portálu na portál a prehľadné a zrozumiteľné návody. |
Tabuľka 3 Ciele projektu
Merateľné ukazovatele (KPI)
| ID | ID/Názov cieľa | Názov ukazovateľa (KPI) | Popis ukazovateľa | Merná jednotka | AS IS merateľné hodnoty (aktuálne) | TO BE Merateľné hodnoty (cieľové hodnoty) | Spôsob ich merania a Pozn. |
| ID01 | Automatické spracovanie reportov | Automatické spracovanie reportov | Nahradenie formulárov štatistického zisťovania automatickým spracovaním | Ks | 0 | 28 | Evidencia v MetaIS |
| ID02 | Počet zavedených elektronických služieb | Počet zavedených elektronických služieb | Počet zavedených elektronických služieb, ktoré prispievajú k riešeniu životných situácií pre občanov | počet | 0 | 1 | Zápis a čítanie fyziologických a fyzikálnych údajov |
| ID03 | Počet zavedených elektronických služieb | Počet zavedených elektronických služieb | Počet zavedených elektronických služieb, ktoré prispievajú k riešeniu životných situácií pre podnikateľov | počet | 0 | 1 | Certifikovanie aplikácií tretích strán (as_59253) |
| ID04 | Zníženie počtu papierových podaní | Počet zrušených papierových podaní | Počet elektronických potvrdení o nároku na materskú dávku | počet | 0 | 33 750 | 75% z celkového počtu |
| ID05 | Zníženie počtu papierových podaní | Počet zrušených papierových podaní | Počet elektronických potvrdení i OČR | počet | 0 | 150 000 | 75% z celkového počtu |
| ID06 | Zníženie počtu papierových podaní | Počet zrušených papierových podaní | Počet elektronických potvrdení o zdravotnej spôsobilosti | počet | 0 | 128 600 | 75% z celkového počtu |
Tabuľka 4 Merateľné ukazovatele (KPI)
Špecifikácia potrieb koncového používateľa
Špecifikácia potrieb koncového používateľa bola vykonaná v rámci aktivít v Investičnom pláne, kde boli realizované prieskumy, analýzy a identifikované optimalizačné príležitosti.
Pri životnej situácii 7 - Narodenie dieťaťa boli koncovými používateľmi najmä rodičia novorodencov, no do procesu sú zapojené aj nemocnice, matriky, zdravotné poisťovne, úrady práce a Sociálna poisťovňa. Prieskum ukázal, že rodičia oceňujú, ak majú k dispozícii online informácie, avšak tie sú často roztrieštené, neúplné a nekonzistentné. Administratívny proces po narodení dieťaťa je náročný, vyžaduje opakované osobné návštevy viacerých úradov a opakované predkladanie rovnakých dokumentov, napríklad rodného listu. Nedostatok prepojenia medzi matrikami, zdravotnými poisťovňami a sociálnymi inštitúciami znamená, že oznamovanie narodenia neprebieha automaticky. Optimalizačné príležitosti sa sústreďujú na vytvorenie automatizovaného prenosu údajov medzi inštitúciami a možnosť vybaviť väčšinu krokov elektronicky.
Zistenia z prieskumu:
- Proces po narodení dieťaťa je administratívne náročný – vyžaduje osobné návštevy viacerých úradov.
- Duplicita v poskytovaní údajov je výrazným problémom – rodičia musia opakovane predkladať rodný list dieťaťa či doklady totožnosti.
- Medzi systémami matrík, zdravotných poisťovní a sociálnych úradov chýba prepojenie; oznamovanie narodenia sa preto neopiera o plne automatizované dátové toky.
Optimalizačné príležitosti:
- Zavedenie plne elektronickej cesty od narodenia až po pridelenie všetkých nárokov a dávok.
- Automatický prenos údajov medzi lekárom, matrikou, poisťovňami a sociálnymi inštitúciami.
- Vytvorenie jednotného sprievodcu pre rodičov, ktorý by krok po kroku informoval, čo sa deje a čo je potrebné urobiť.
V prípade ŽS7 NCZI plánuje zlepšiť automatizáciu toku informácií medzi pôrodnicami, matrikami, zdravotnými poisťovňami a Sociálnou poisťovňou prostredníctvom lepšieho využitia eHealth infraštruktúry a zavedením eTK. Cieľom je minimalizovať potrebu opakovaného predkladania údajov rodičmi a zaviesť elektronickú komunikáciu v procesoch súvisiacich s narodením dieťaťa..
V životnej situácii 8 - Som chorý, mám chorého člena rodiny prieskum zahŕňal pacientov, ich rodiny, lekárov, nemocnice, zdravotné poisťovne a dohliadajúce inštitúcie. Zistenia poukázali na nejednotný systém objednávania k lekárom, často obmedzený na osobnú komunikáciu, nedostatok online prístupu k zdravotnej dokumentácii a neúplnú integráciu elektronickej práceneschopnosti. Informácie o voľných termínoch či dostupných výkonoch sú nedostatočné, potvrdenia vydávané fyzicky, čo vedie k zbytočným osobným návštevám. Optimalizácia by mala smerovať k centrálne spravovanému objednávkovému systému, rozšíreniu prístupu pacientov k elektronickej zdravotnej knižke a k automatizovanému zdieľaniu informácií o vzniku a zániku práceneschopnosti alebo ošetrenia člena rodiny.
Zistenia z prieskumu:
- Existencia a predkladanie rôznych papierových dokumentov komplikuje riešenie životnej situácie nielen samotnému občanovi, ale aj ostatným dotknutým stranám (lekárom, sociálnej poisťovni, úradom práce sociálnych vecí a rodiny a pod.)
- V súčasnosti využívajú na preukázanie práceneschopnosti alebo ošetrovania chorého člena rodiny svojich klientov náhradný spôsob preukazovania práceneschopnosti pomocou vytlačeného odpisu ePN.
- Súčasné riešenie ePN je nedostatočné v prípade ak nastane neočakávaná životná situácia, ktorou je úmrtie občana počas poberania nemocenskej dávky.
Optimalizačné príležitosti:
- Elektronizácia vydávania potvrdenia o eDPN a eOČR s automatizovaným zdieľaním tretím stranám (napr. Sociálna poisťovňa)
- Elektronizácia procesov riešených projektom zjednoduší proces administrácie a výplaty nemocenských dávok (elektronické poskytovanie vybraných údajov podstatných pre posúdenie nároku na dávku).
- Zjednodušenie procesov MPSVaR, tzn. potrebné údaje bude MPSVaR získavať z NCZI elektronickou formou
- Zníženie administratívnej záťaže PZS, dostupnosť informácii v elektronickej forme, ktoré budú zároveň prehľadné a v potrebnej štruktúre umožní zvyšovať kvalitu poskytovanej zdravotnej starostlivosti.
- Rozšírenie prístupu k elektronickej zdravotnej knižke občana (EZKO) pre pacientov.
- Štruktúra záznamu klinických údajov sa rozšíri tak, aby sa pri vedení zdravotnej dokumentácie v zmysle legislatívy zbierali zároveň aj údaje nevyhnutné pre potreby štatistického zisťovania
- Automatizované zdieľanie výsledkov vyšetrení a správ medzi poskytovateľmi zdravotnej starostlivosti a pacientom.
Pre ŽS8 NCZI rozširuje funkcionality systému NZIS – najmä elektronickú zdravotnú knižku občana (EZKO), vytvorením nových aplikačných modulov a úpravou existujúcich, zavedením a prepojením dát pre eOČR a eDPN. Plánuje sa zjednotiť objednávacie systémy na vyšetrenia a umožniť pacientom jednoduchý online prístup k vlastným zdravotným údajom, vrátane výsledkov vyšetrení.
V prípade životnej situácie 11 - Materská škola boli cieľovou skupinou rodičia detí predškolského veku a pracovníci materských škôl. Obdobne v prípade životnej situácie 12 - Základná škola a 13 Stredná škola boli cieľovou skupinou zákonní zástupcovia žiakov. Nedostatky, na ktoré poukázali, sa týkajú procesu, kedy rodič/zákonný zástupca, ktorý chce umiestniť svoje dieťa do materskej škôlky, musí podať Žiadosti o prijatie do materskej školy a súčasťou má byť aj potvrdenie zdravotnej spôsobilosti. Žiadosť si vytlačí, vyplní identifikačné údaje dieťaťa, rodičov (zákonných zástupcov), adresu pobytu a ďalšie náležitosti žiadosti o prijatie. Pre získanie potvrdenia zdravotnej spôsobilosti musí rodič (zákonný zástupca) priniesť vytlačenú žiadosť o prijatie k ošetrujúcemu všeobecnému lekárovi (pediater, lekár pre deti a dorast), ktorú ponechá u lekára. Lekár na základe komplexného vedomia o zdravotnom stave dieťaťa zaujme stanovisko a doplní potrebné informácie na základe žiadosti rodiča/zákonného zástupcu. (Potvrdenie na vyžiadanie). Žiadosť je reprezentovaná vyplnenou žiadosťou o prijatie a jej doručením k lekárovi a zaplatením poplatku za potvrdenie. · Po potvrdení žiadosti o prijatie si rodič musí prísť fyzicky k lekárovi po vystavené tlačivá a súhlasí s uvedenými informáciami v žiadosti o prijatie. Uhradí platbu a odchádza so žiadosťou o prijatie, ktorú odovzdáva do školského zariadenia.
Rodič/zákonný zástupca potrebuje lekárom ospravedlniť neprítomnosť dieťaťa v školskom zariadení v zmysle platnej legislatívy, t.j. Zákon o výchove a vzdelávaní č. 245/2008. Lekár ospravedlňuje len tú neprítomnosť, o ktorej má vedomosť (tele-medicína, vyšetrenie, záznamy z hospitalizácie. Lekár okrem neprítomnosti ospravedlňuje aj vybrané úkony (napr. Fyzickú námahu) alebo nastavuje odporúčania počas rekonvalescencie po chorobe, operácií, úraze alebo odporúča zdržanie sa konania po nadobudnutom zdravotnom stave (potvrdenie pre školskú jedáleň a pod.) - potreba potvrdiť zdravotný stav dieťaťa, jeho zmenu je mimo procesu žiadosti o prijatie. Tento zdravotný stav nemusí byť nadobudnutý chorobou, ale je zistený na základe iných zdravotných indikácií a môže byť výsledkom špecializovaných vyšetrení. Pre zaznamenanie ospravedlnenia a ďalších údajov je v súčasnosti potrebné navštíviť zdravotnícke zariadenie, aj v čase keď si to zdravotný stav dieťaťa plne nevyžaduje (tele-medicína).
Zistenia z prieskumu:
- Zdravotnícky pracovníci evidujú zvýšenú administratívnu záťaž v oblasti podávania žiadostí o prijatie, ospravedlnení a záťaž rôznym spôsobom oznamovať školským zariadenia (MŠ, ZŠ, SŠ, jedálne, kluby atď.) zdravotné stavy.
- Rodič/zákonný zástupca eviduje zvýšenú finančnú záťaž v prípade potvrdenia k žiadosti o prijatie (spoplatnený administratívny úkon).
- Rodič/zákonný zástupca má potrebu preukázať školskému zariadeniu zdravotné obmedzenia dieťaťa dôveryhodnou formou bez toho, aby musel predkladať záznamy z vyšetrenia.
- V prípade ochorenia dieťaťa nutnosť fyzickej návštevy lekára rodičom z dôvodu vystavenia ospravedlnenia pre potreby školského zariadenia, vzhľadom na aplikáciu tele-medicíny je tento stav zaťažujúci.
Optimalizačné príležitosti:
- Zníženie administratívnej záťaže zdravotníckeho personálu aj zákonných zátupcov je možné dosiahnuť vytvorením:
- Potvrdenia na vyžiadanie (ospravedlnenie - vylúčenie z kolektívu, ospravedlnenie – ďalšie).
- Potvrdenie zdravotného stavu pre potreby žiadosti o prijatie, resp. potvrdení zdravotnej spôsobilosti dieťaťa nastúpiť do predškolského zariadenia.
Životné situácie Materská škola, Základná škola a Stredná škola nespadajú priamo do pôsobnosti NCZI, keďže ide primárne o rezort školstva. NCZI sa však podieľa nepriamo – napríklad pri poskytovaní zdravotných údajov potrebných pre prijímacie konania (potvrdenia na vyžiadanie o zdravotnom stave dieťaťa a potvrdenia o zdravotnej spôsobilosti) s cieľom elektronizovať ich výmenu medzi lekármi a školskými zariadeniami.
Naprieč všetkými sledovanými životnými situáciami sa opakujú štyri hlavné problémy: fragmentácia procesov s rozdielnymi postupmi podľa lokality alebo inštitúcie, duplicitné poskytovanie údajov z dôvodu slabého prepojenia na centrálne registre, nízka úroveň elektronizácie s pretrvávajúcou potrebou osobnej prítomnosti a slabá transparentnosť a dostupnosť informácií pre občanov. Navrhované optimalizačné opatrenia sa preto koncentrujú na centralizáciu služieb, elektronické prepojenie registrov, zavedenie jednotných štandardov procesov a posilnenie informačnej podpory pre používateľov.
Detailný opis obmedzení a predpokladov
- Narodenie dieťaťa – kľúčovým predpokladom je funkčné prepojenie rezortných registrov (matriky, zdravotné poisťovne, Sociálna poisťovňa) a zabezpečenie právnych úprav umožňujúcich automatizovaný prenos údajov. Obmedzením je rozdielna úroveň digitalizácie týchto registrov a rôzna pripravenosť zapojených inštitúcií na integráciu.
- Som chorý – predpokladom je jednotná elektronická platforma pre objednávanie a zdieľanie zdravotných údajov, ako aj zabezpečenie kybernetickej bezpečnosti pri práci s citlivými zdravotnými informáciami. Obmedzenia predstavujú nejednotné systémy v zdravotníckych zariadeniach, nízka úroveň IT infraštruktúry v niektorých ambulanciách a potreba školenia personálu.
- Materská škola, Základná škola a Stredná škola – predpokladom je spolupráca s rezortom školstva a samosprávami, jednotná metodika zápisov a prijímacieho konania a vytvorenie centrálnych informačných systémov. Obmedzením je legislatívna roztieštenosť (rôzne právne predpisy pre jednotlivé typy škôl), rôzna úroveň technického vybavenia škôl a rozdielna ochota samospráv zapojiť sa do jednotného systému.
Spoločným obmedzením naprieč všetkými životnými situáciami je aj nutnosť legislatívnych zmien, zabezpečenie financovania a dostatočnej IT kapacity na implementáciu, ako aj zvládnutie zmeny procesov na strane úradov a inštitúcií.
Vyhodnotenie rizík a závislostí
Riziká a závislosti sú spracované v samostatnej prílohe Zoznam rizík.xlsx, ktorá je neoddeliteľnou súčasťou projektovej dokumentácie predkladanej v rámci iniciačnej fázy prípravy projektu. Projekt má koreláciu s projekt_2395 ŽS 7 Narodenie dieťaťa, projekt_2401 ŽS 13 Stredná škola, projekt_2399 ŽS 11 Materská škola, projekt_2396 ŽS 8 Som chorý, mám chorého člena rodiny, projekt_2400 ŽS 12 Základná škola.
Detailný opis rozpočtu projektu a jeho prínosov
Ekonomická a finančná efektívnosť projektu je v analýze prínosov a nákladov hodnotená kvantitatívne pomocou nasledujúcich ukazovateľov:
- Pomer prínosov a nákladov (BCR): 1,22
- Rok návratu investície: T8
- Rozpočet projektu: 2 505 420€
Celkové náklady na zabezpečenie riešenia boli vypočítané prostredníctvom UCP analýzy a prostredníctvom oslovenia a prieskumu trhu. Vypočítané náklady projektu a výšku rozpočtu môžeme rozdeliť nasledovne:
Hlavné aktivity:
Externé služby: 2 407 356€ s DPH
Podporné aktivity: 98 064 €
Sumarizácia nákladov a prínosov

Obrázok Sumarizácia nákladov

Obrázok Sumarizácia nákladov a prínosov na obdobie 10 rokov
Ekonomická a finančná efektívnosť projektu je v analýze prínosov a nákladov hodnotená kvantitatívne pomocou nasledujúcich ukazovateľov:
- Pomer prínosov a nákladov (BCR): 1,17
- Rok návratu investície: T8
- Rozpočet projektu: 2 505 420€
Celkové náklady na zabezpečenie riešenia boli vypočítané prostredníctvom UCP analýzy. Vypočítané náklady projektu a výšku rozpočtu môžeme rozdeliť nasledovne:
Hlavné aktivity:
Externé služby: 2 407 356 € s DPH
Podporné aktivity: 98 064 €
Reálne náklady vzhľadom na už zrealizované verejné obstarávanie sú: 2 406 987,00 € s DPH (1 956 900,00 € bez DPH)
Slovný popis prínosov:
- Projekt predpokladá ušetrenie času zdravotníckeho pracovníka v rámci automatizácie procesu poberania tzv. tehotenského. Z dôvodu zavedenia elektronickej tehotenskej knižky sa údaje prenesú automatizovane do informačných systémov tretích strán a eliminuje sa potreba spísania a podania papierového dokumentu.
- Projekt predpokladá prínosy z automatizácie procesov pri ukončení poberania dávky v prípade prerušenia tehotenstva vďaka systémovej integrácii IS NZIS so systémom tretej strany (SP)
- Ďalším identifikovaným a kvantifikovaným prínosom je skrátenie času zdravotníckeho pracovníka z dôvodu zníženia vypĺňania potrebného počtu polí v procese žiadosti o krátkodobé ošetrovné.
- Rovnako projektová dokumentácia kvantifikuje prínos z procesu automatizácie potvrdenia lekára o zdravotnej spôsobilosti pri nástupe dieťaťa do materskej školy, alebo žiaka do základnej alebo strednej školy.
- Kvantifikovaným prínosom pre všetky identifikované oblasti (proces poberania tehotenského, ukončenie poberania dávky v prípade prerušenia tehotenstva, podávanie žiadosti o krátkodobé ošetrovné, potvrdenie od lekára o zdravotnej spôsobilosti dieťaťa) je aj šetrenie času občana v roli pacienta alebo zákonného zástupcu dieťaťa pri podávaní a administrácii papierového podania.
- Medzi identifikované nekvantifikované prínosy ďalej zaraďujeme:
- Zrušenie potreby vybavovania papierových potvrdení (napr. tehotenská knižka) a zamedzenie rizika straty dôležitých dokumentov.
- Zvýšenie kvality a dostupnosti zdravotníckych údajov.
- Rýchlejšie vyplatenie sociálnych dávok v dôsledku zjednodušenia procesov.
- Zníženie frekvencie “administratívnych” návštev ambulancií.
- Zníženie rizika administratívnych chýb pri manuálnom prepisovaní údajov.
Zdroj financovania
Očakávaný zdroj financovania pre projekty súvisiace so životnými situáciami Narodenie dieťaťa, Som chorý, Materská škola, Základná škola a Stredná škola uvádzajú najmä prostriedky z Plánu obnovy a odolnosti SR a z programového obdobia eurofondov 2021 – 2027.
Tieto zdroje majú pokryť financovanie vývoja a implementácie nových informačných systémov, integráciu registrov, elektronizáciu procesov a súvisiace legislatívne a organizačné zmeny.
Harmonogram projektu
| ID | FÁZA/AKTIVITA | ZAČIATOK (odhad termínu) | KONIEC (odhad termínu) | POZNÁMKA |
| 1. | Prípravná fáza a Iniciačná fáza | 02/2024 | 01/2025 | |
| 2. | Realizačná fáza | 02/2025 | 12/2025 | |
| 2a | Analýza a Dizajn | 02/2025 | 06/2025 | |
| 2b | Nákup infraštruktúrnych služieb, programových a technických prostriedkov | 03/2025 | 09/2025 | |
| 2c | Implementácia a testovanie | 07/2025 | 10/2025 | |
| 2d | Nasadenie a PIP | 11/2025 | 11/2025 | PIP - 1 mesiac po nasadení |
| 3. | Dokončovacia fáza | 12/2025 | 12/2025 | |
| 4. | Podpora prevádzky (SLA) | 01/2026 | 11/2029 |
Projekt bude realizovaný metódou Waterfall - vodopádový prístup počíta s detailným naplánovaním jednotlivých krokov a následnom dodržiavaní postupu pri vývoji alebo realizácii projekty. Projektovému tímu je daný minimálny priestor na zmeny v priebehu realizácie. Trvanie realizačnej fázy projektu je 11 mesiacov so začiatkom 02/2025. Projekt bude dodávaný v rámci jedného inkrementu vzhľadom na previazanosť interných procesov a nemožnosti inkrementálny vývoj rozložiť v čase.

Obrázok 4 Rozdelenie realizácie projektu metódou Waterfall
Návrh organizačného zabezpečenia projektu (projektový tím)
Projekt sa bude riadiť v súlade s platnou legislatívou v oblasti riadenia projektov IT. Pre potreby riadenia bude vytvorený riadiaci výbor projektu a budú menovaní členovia Riadiaceho výboru projektu (ďalej len „RV“), projektový manažér a členovia projektového tímu. Riadiaci výbor pre Budovanie životných situácií je spojený s projektom RISEZ. Riadenie projektu zo strany Objednávateľa bude zabezpečené prostredníctvom viacerých projektových manažérov pre RISEZ a projektového manažéra pre ŽS a bude trvať počas celej doby realizácie projektu.
Riadiaci výbor projektu tvorí:
- Predseda RV
- Podpredseda RV
- Zástupca vlastníkov procesov I.
- Zástupca vlastníkov procesov II.
- Zástupca kľúčových používateľov
- Zástupca MZ SR sekcia digitalizácie a informatiky
- Zástupca MZ SR sekcia zdravia
- Zástupca dodávateľa
- Projektový manažér prijímateľa
Zostavuje sa projektový tím v zložení:
- Biznis analytik (IT analytik)
- IT analytik
- Vlastník dát (Špecialista pre databázy)
- Integračný špecialista (IT programátor/vývojár)
- Biznis architekt (IT architekt)
- Sieťový architekt(IT architekt)
- Aplikačný architekt (IT architekt)
- Manažér kybernetickej bezpečnosti (Špecialista pre bezpečnosť IT)
- Špecialista pre bezpečnosť IT prevádzky (Špecialista pre bezpečnosť IT)
- Špecialista pre SOC (Špecialista pre bezpečnosť IT)
- Manažér IT prevádzky (Manažér QA)
- Tester
- Projektový manažér
- Manažér pre monitoring (Špecialista pre infraštruktúrny/HW špecialista)
- UX dizajnér (IT/IS konzultant)
| ID | Rola v projekte | Meno a Priezvisko | Pracovné zaradenie | Org. útvar |
| 1. | Biznis analytik | Zuzana Hurtuková | Biznis analytik | Odbor produktov a služieb |
| 2. | Biznis analytik | Branislav Skladan | Biznis analytik | Odbor produktov a služieb |
| 3. | Biznis analytik | Roman Rodák | Biznis analytik | Odbor produktov a služieb |
| 4. | Biznis analytik | Katarína Vidová | Biznis analytik | Odbor produktov a služieb |
| 5. | Biznis analytik | Orlin Tzonev | Biznis analytik | Odbor produktov a služieb |
| 6. | Biznis analytik | Ján Kristín | Biznis analytik | Odbor produktov a služieb |
| 7. | IT analytik | Marian Bielik | IT analytik | Odbor produktov a služieb |
| 8. | IT analytik | Jan Čejka | IT analytik | Odbor produktov a služieb |
| 9. | Vlastník dát | Miroslav Dokupil | Riaditeľ odboru | Odbor rozvoja a implementácie |
| 10. | Integračný špecialista | Martin Ryška | Integračný manažér II. | Odbor produktov a služieb |
| 11. | Integračný špecialista | Štefan Kobolka | Integračný manažér II. | Odbor produktov a služieb |
| 12. | Integračný špecialista | Peter Goljer | Integračný manažér II. | Odbor produktov a služieb |
| 13. | Biznis architekt | Michaela Jurošková | Biznis architekt | Odbor rozvoja a implementácie |
| 14. | Sieťový architekt | Radovan Jurovčák | Solution architect | Oddelenie IT architektúry |
| 15. | Aplikačný architekt | Martin Detko | Aplikačný architekt I. | Oddelenie IT architektúry |
| 16. | Manažér kybernetickej bezpečnosti | Andrej Markovič | Manažér kybernetickej bezpečnosti | Oddelenie kybernetickej bezpečnosti a ochrany osobných údajov |
| 17. | Špecialista pre bezpečnosť IT prevádzky | Martin Laubert | Riaditeľ odboru | Odbor bezpečnosti IS |
| 18. | Špecialista pre security operation center (SOC) | Vladimír Daňo | Riaditeľ sekcie | Sekcia bezpečnosti |
| 29. | Manažér IT prevádzky – SW mng/APV | Marián Vilím | Vedúci oddelenia | Oddelenie aplikácií |
| 20. | Manažér IT prevádzky – HW mng | Roman Bludovič | Vedúci oddelenia | Oddelenie infraštruktúry |
| 21. | Tester | Adriana Jakliová | Team leader testovania | Oddelenie vývoja a testovania |
| 22. | Projektový manažér | Veronika Ferková | Projektový manažér | Odbor projektového riadenia |
| 23. | Manažér pre monitoring | Barbara Vrábelová | Finančný manažér | Odbor projektového riadenia |
| 24. | UX dizajnér | TBD | Analytik | Odbor projektového riadenia |
Tabuľka 7 Projektový tím
LEGISLATÍVA
Pre úspešnú implementáciu projektu a dosiahnutie stanovených cieľov boli identifikované potrebné legislatívne zmeny.
Vzhľadom na Životnú situáciu 7 – Narodenie dieťaťa boli vypracované nasledovné návrhy zmien:
1) V kmeňovej legislatíve, t. j. v zákone č. 153/2013 Z. z. o národnom zdravotníckom informačnom systéme a o zmene a doplnení niektorých zákonov v znení neskorších predpisov (ďalej len „zákon č. 153/2013 Z. z.")
a) v § 2 sa dopĺňa definícia elektronickej tehotenskej knižky (ďalej len „ETK"),
b) v § 3a ods. 28 + v prílohe č. 2 doplnené ustanovenia súvisiace s oprávnením poskytovať elektronicky Sociálnej poisťovni údaje o tehotenstve na účely posúdenia ochrannej lehoty a posúdenia nároku na tehotenské a materské a poskytovať ÚPSVaR SR tie isté údaje na účely posúdenia splnenia podmienok nároku na pomoc v hmotnej núdzi,
c) v § 5a boli upravené reštrikčné záznamy v súvislosti s utajeným pôrodom, čo bolo potrebné pre elektronizáciu celého procesu,
d) v § 5b bol určený moment vytvorenia a obsah ETK,
e) v § 6 ods. 1 písm. i) bol rozšírený pacientsky sumár o ďalšie informácie o tehotenstve ženy.
2) V zákone č. 576/2004 Z. z. o zdravotnej starostlivosti, službách súvisiacich s poskytovaním zdravotnej starostlivosti a o zmene a doplnení niektorých zákonov v znení neskorších predpisov (ďalej len „zákon č. 576/2004 Z. z.")
a) V § 6b vykonané úpravy súvisiace s elektronizáciou procesu umelého prerušenia tehotenstva,
b) V § 11 ods. 11, § 18 ods. 4 a § 45 ods. 1 písm. p) úpravy týkajúce sa prideľovania fiktívnych identifikačných údajov žene, ktorá požiada o utajený pôrod, potrebné pre elektronizáciu procesu.
3) V zákone č. 73/1986 Zb. o umelom prerušení tehotenstva v znení zákona č. 419/1991 Zb. a zákona č. 363/2011 Z. z.
a) v § 4 upravená možnosť na podanie žiadosti o umelé prerušenie tehotenstva aj elektronicky prostredníctvom občianskeho preukazu.
Životná situácia 8 – Som chorý, mám chorého člena rodiny
1) V kmeňovej legislatíve – zákone č. 153/2013 Z. z.
a) v § 3a ods. 28 + v prílohe č. 2 doplnené ustanovenia súvisiace s oprávnením poskytovať elektronicky Sociálnej poisťovni údaje o starostlivosti v prirodzenom prostredí osoby na účely posúdenia splnenia podmienok nároku na ošetrovné a poskytovať ÚPSVaR SR tie isté údaje na účely posúdenia nespolupráce fyzickej osoby s úradom,
b) v § 6b bol vytvorený nový Register starostlivosti v prirodzenom prostredí osoby, ktorý elektronizoval procesy v rámci OČR a spravil celý proces bezpapierovým,
c) upravená príloha č. 1b týkajúca sa Registra poistných vzťahov, bližšie špecifikované údaje získavané od Sociálnej poisťovne, ÚPSVaRu a zdravotných poisťovní na účely posúdenia ochrannej lehoty a nároku na tehotenské a materské, poskytovanie údajov Ústrediu práce, sociálnych vecí a rodiny na účel posúdenia nároku na pomoc v hmotnej núdzi a nespolupráce fyzickej osoby s úradom práce, sociálnych vecí a rodiny, na účely kontroly poistných vzťahov zdravotníckych pracovníkov.
2) V zákone č. 576/2004 Z. z.
a) V § 12a bol nahradený odpis priamo elektronickým potvrdením,
b) bol doplnený nový § 12b upravujúci starostlivosť osoby v prirodzenom prostredí – OČR.
Životná situácia 11, 12 a 13 - Materská škola, Základná škola, Stredná škola
1) V kmeňovej legislatíve – zákone č. 153/2013 Z. z.
a) v § 3 ods. 2 písm. ac) a ad) bola rozšírená údajová základňa NCZI o údaje z centrálneho registra študentov a centrálneho registra žiakov,
b) v § 3a ods. 28 + v prílohe č. 2 doplnené ustanovenia súvisiace s oprávnením poskytovať elektronicky Ministerstvu školstva, výskumu, vývoja a mládeže Slovenskej republiky údaje pre účely situácií súvisiacich so zdravotným stavom dieťaťa, žiaka a študenta,
c) v § 6b bol vytvorený nový Register potvrdení, ktorý v ods. 1 až 6 elektronizoval procesy súvisiace so zdravotným stavom dieťaťa, žiaka a študenta.
2) V zákone č. 577/2004 Z. z. o rozsahu zdravotnej starostlivosti uhrádzanej na základe verejného zdravotného poistenia a o úhradách za služby súvisiace s poskytovaním zdravotnej starostlivosti v znení neskorších predpisov
a) v prílohe č. 2 určená povinnosť pri 10. a 11. preventívnej prehliadke zapísať elektronicky údaje do registra potvrdení na účely zdravotnej spôsobilosti dieťaťa pre prijatie na predprimárne vzdelávanie podľa osobitného predpisu, ak nebola zistená odchýlka vo fyziologickom vývine dieťaťa.
3) V zákone č. 578/2004 Z. z. o poskytovateľoch zdravotnej starostlivosti, zdravotníckych pracovníkoch, stavovských organizáciách v zdravotníctve a o zmene a doplnení niektorých zákonov v znení neskorších predpisov
a) v § 79 určenie povinnosti poskytovateľom zdravotnej starostlivosti poskytovať NCZI údaje do Registra potvrdení.
ARCHITEKTÚRA RIEŠENIA PROJEKTU
Stanovenie alternatív architektúry riešenia
V biznisovej vrstve architektúry pre životné situácie Narodenie dieťaťa, Som chorý, Materská škola, Základná škola a Stredná škola popísané viaceré alternatívne prístupy, ktoré sa líšia rozsahom centralizácie a integrácie:
- Zachovanie súčasného stavu – zachovanie existujúcich samostatných procesov a systémov v jednotlivých inštitúciách (matriky, školy, zdravotnícke zariadenia) bez vytvorenia procesných a dátových integrácií.
- Čiastočná realizácia integrácií – Realizácia iba vybraných identifikovaných príležitostí na zlepšenie alebo optimalizáciu procesov. Táto alternatíva nepovedie k celkovej debyrokratizácii biznis služieb a celkovej spokojnosti občanov s poskytovanými službami štátu
- Plná realizácia integrácií – Odstránenie duplicitných činností, rýchlejšia výmena údajov a zjednodušenie schvaľovacích procesov povedie k uplatneniu pravidla 1x a dosť, zvýšeniu kvality údajov, zabezpečeniu dlhodobej udržateĺnosti systémov a ich procesov, zrýchleniu vybavenia biznis služieb, zrýchleniu vyplácania v systéme sociálneho zabezpečenia, zvýšenej spokojnosti koncového používateľa (občana). Táto alternatíva je preferovanou alternatívou.
Stanovenie alternatív v biznisovej vrstve architektúry
Pre výber alternatív na biznis vrstve boli stanovené kritériá zohľadňujúce požiadavky kľúčových zainteresovaných strán. Stanovenie týchto kritérií je významné preto, že umožňujú vybrať také riešenie, ktoré prinesie reálne zlepšenie fungovania služieb verejnej správy a dlhodobo zvýši ich hodnotu pre občanov aj inštitúcie.
Zamedzenie duplicitného zadávania údajov občanom je zásadné pre naplnenie princípu „jedenkrát a dosť“. Každé opakované predkladanie tých istých dokumentov predstavuje časovú a administratívnu záťaž, zvyšuje chybovosť a znižuje dôveru občanov v elektronické služby. Kritérium preto smeruje k maximalizácii prepojenia systémov a automatizovaného prenosu údajov.
Zabezpečenie dlhodobej udržateľnosti a koncepčného rozvoja systémov a ich služieb má chrániť investície do digitalizácie. Riešenia musia byť navrhnuté tak, aby bolo možné ich prevádzkovať a rozvíjať aj po skončení projektového financovania, a aby sa predišlo zastarávaniu technológií či závislosti na jednom dodávateľovi.
Modularita a rozšíriteľnosť sú dôležité pre postupnú modernizáciu. Umožňujú zavádzať nové funkcionality podľa priorít a dostupných zdrojov bez potreby zásadnej prestavby celého systému. Takýto prístup podporuje flexibilitu a znižuje riziká pri budúcich zmenách.
Zlepšenie používateľskej skúsenosti (UX) priamo ovplyvňuje mieru využívania elektronických služieb. Ak sú služby rýchle, prehľadné a dostupné aj pre digitálne menej zdatných používateľov, zvyšuje sa ich prijatie verejnosťou a zároveň sa znižuje tlak na fyzické pobočky úradov.
Zjednotenie a zjednodušenie procesov eliminuje regionálne rozdiely a nejasnosti v postupoch, ktoré občanom komplikujú orientáciu v službách. Jednotný procesný rámec umožňuje lepšiu koordináciu inštitúcií, efektívnejšie riadenie zmien a znižuje prevádzkové náklady.
Spolu tieto kritériá vytvárajú rámec, ktorý zabezpečuje, že vybrané riešenie nebude len technologicky moderné, ale aj efektívne, inkluzívne a dlhodobo prospešné.

Obrázok 5 Znázornenie alternatív riešenia v biznis vrstve architektúry
| KRITÉRIUM | ZDÔVODNENIE KRITÉRIA | STAKEHOLDER MIRRI | STAKEHOLDER NCZI | STAKEHOLDER G2C | STAKEHOLDER Tretie strany | |
| BIZNIS VRSTVA | Kritérium A (KO) | Zamedzenie duplicitného zadávania údajov občanom | X | X | X | |
| Kritérium B (KO) | Zabezpečenie dlhodobej udržateľnosti a koncepčného rozvoja systémov a ich služieb | X | X | |||
| Kritérium C (KO) | Modularita a rozšíriteľnosť | X | X | |||
| Kritérium D (KO) | Zlepšenie používateľskej skúsenosti | X | X | X | ||
| Kritérium E | Zjednotenie a zjednodušenie procesov | X | X | X | X |
Tabuľka 8 Šablóna pre spracovanie MCA
| Zoznam kritérií | Alternatíva 1 | Spôsob dosiahnutia | Alternatíva 2 | Spôsob dosiahnutia | Alternatíva 3 | Spôsob dosiahnutia |
| Kritérium A | Nie | Áno | Čiastočnou optimalizáciou procesov dôjde k zníženiu duplicity vstupov. | Áno | Realizáciou projektu budú optimalizované procesy pre zdieľanie údajov v procesoch medzi OVM. | |
| Kritérium B | Nie | Nie | Áno | Integrácia systémov vytvára predpoklady pre budúci rozvoj. | ||
| Kritérium C | Nie | Nie | Áno | Nastavenie projektu zohľadňuje požiadavku na modulárnu architektúru. | ||
| Kritérium D | Nie | Áno | Čiastočnou optimalizáciou procesov dôjde k zlepšeniu používateľskej skúsenosti. | Áno | Optimalizované biznis procesy znížia počet a trvanie vstupov od G2C. | |
| Kritérium E | Nie | Áno | Čiastočnou optimalizáciou procesov dôjde k ich zjednodušeniu a zjednoteniu v limitovanom rozsahu. | Áno | Uplatnením princípov 1x a dosť dôjde k zjednodušeniu a zjednoteniu procesov. |
Tabuľka 9 Šablóna pre vyhodnotenie MCA
Na biznis vrstve zvolená alternatíva plne integrovaného riešenia – teda takého, kde sa buduje jednotná biznisová logika a integračná platforma prepájajúca rezortné systémy. Občan interaguje s jednotným digitálnym rozhraním, údaje sa medzi inštitúciami prenášajú automaticky a procesy sú jednotné naprieč republikou. Ide o najnáročnejší variant na implementáciu (technicky aj legislatívne), no prináša najväčšie úspory času a nákladov pre občana aj verejnú správu.
Cieľom je, aby občan komunikoval len prostredníctvom jednotného digitálneho rozhrania a aby si inštitúcie medzi sebou automaticky vymieňali všetky potrebné údaje. To znamená, že sa má odstrániť duplicita v predkladaní dokumentov, procesy sa majú zjednotiť na národnej úrovni a používateľská skúsenosť má byť konzistentná bez ohľadu na lokalitu alebo konkrétnu inštitúciu.
Stanovenie alternatív v aplikačnej vrstve architektúry
V aplikačnej vrstve architektúry boli posudzované tri hlavné alternatívy riešenia životných situácií – zachovanie súčasného stavu, čiastočná úprava existujúcich riešení a vybudovanie nového riešenia.
Alternatíva 0 – Zachovanie súčasného stavu znamená ponechanie existujúcich systémov, ktoré nie sú navrhnuté na elektronické spracovanie identifikovaných nedigitalizovaných procesov. Integrácia voči tretím stranám je obmedzená, založená na manuálnom prenose údajov. Táto alternatíva neposkytuje priestor na využitie identifikovaných príležitostí pre zrušenie duplicity zadávanie údajov (1x a dosť) zavádzanie elektronických služieb a procesov.
Alternatíva 1 – Úprava existujúcich riešení (zvolená) predstavuje hybridný prístup, kde je navrhovaná integrácia na systémy tretích strán (MŠVVaM SR, ÚPSVaR, SP, IS PZS) za účelom elektronizácie procesov a zrušenia papierových podaní. Pre využitie plného potenciálu zlepšenia používateľskej skúsenosti v oblasti školstva je potrebné vytvorenie integrácií na systémy PZS aj na informačné systémy verejnej správy (MŠVVaM SR, ÚPSVaR, SP).
Alternatíva 2 – Čiastočná úprava existujúcich riešení by sa nezameriavala na komplexnú transformáciu všetkých dotknutých životných situácií a služieb, ale len na tie komponenty a procesy, ktoré prinášajú najvyššiu pridanú hodnotu pri relatívne nižších implementačných nákladoch a rizikách. Iba parciálna digitalizácia procesov súvisiacich s tehotenstvom a tehotenskou knižkou, eOČR, eDPN, ePotvrdení zníži administratívnu záťaž ambulancií a občanov, ale nevyužije dostatočne identifikovaný potenciál pre zvýšenie spokojnosti s poskytovanými službami štátu.
Pri tejto alternatíve je možné a odporúčané využiť open source riešenia tam, kde to je technologicky a licenčne vhodné. Open source komponenty môžu byť využité napríklad pre integračné platformy (napr. Apache Camel, WSO2, Kong), databázové systémy (PostgreSQL, MariaDB), kontajnerové platformy (Kubernetes, OpenShift), monitorovacie nástroje (Prometheus, Grafana) alebo pre vybrané aplikačné moduly. Využitie open source znižuje licenčné náklady, zvyšuje flexibilitu pri úpravách a umožňuje rýchle nasadenie overených technológií, avšak vyžaduje zabezpečenie dostatočnej expertízy na ich správu, podporu a údržbu.
Stanovenie alternatív v technologickej vrstve architektúry
V rámci technologickej vrstvy architektúry boli stanovené alternatívy nasadenia riešenia tak, aby sa zohľadnila infraštruktúrna pripravenosť, bezpečnostné požiadavky a prevádzková udržateľnosť. Posudzovali sa tieto možnosti:
- Prevádzka v komerčnom/hybridnou cloude – alternatíva, ktorá môže ponúknuť vysokú flexibilitu a škálovateľnosť, avšak vyžaduje si infraštruktúrne a aplikačné zmeny mimo rozsahu identifikovaných príležitostí v rámci Plánu obnovy.
- Zachovanie súčasného modelu prevádzky na existujúcej infraštruktúre - víťazná alternatíva vzhľadom na skutočnosť, že v rozsahu projektu je elektronizácia procesov prostredníctvom rozvoja existujúcich aplikačných riešení.
Náhľad architektúry a popis budúceho cieľového produktu

Obrázok Náhľad celkovej architektúry v kontexte projektu RISEZ
Biznis vrstva
Súčasná architektúra – Životná situácia „Narodenie dieťaťa“.V súčasnom stave je proces narodenia dieťaťa rozdelený medzi viacero nesúvisiacich subjektov a prebieha prevažne v papierovej a manuálnej forme. Potvrdenie tehotenstva vystavuje gynekologicko-pôrodnícka ambulancia a následne začína séria administratívnych úkonov – vybavenie rôznych potvrdení a žiadostí pre zdravotné poisťovne, Úrad práce, sociálnych vecí a rodiny (UPSVaR) či matriku. Údaje o priebehu tehotenstva a zdravotnom stave matky sú vedené v papierovej tehotenskej knižke a spracovanie jednotlivých žiadostí si vyžaduje osobnú návštevu inštitúcií. Elektronická výmena údajov medzi poskytovateľmi zdravotnej starostlivosti, úradmi a inými organizáciami je obmedzená alebo absentuje.
Medzi hlavné identifikované príležitosti na zlepšenie patrí: odstránenie duplicitného zadávania údajov, zavedenie centrálnej elektronickej evidencie priebehu tehotenstva, automatizácia vystavovania a distribúcie potvrdení pre sociálne a zdravotné účely, integrácia s informačnými systémami inštitúcií a zníženie administratívnej záťaže občana aj zdravotníckych pracovníkov.
Súčasná architektúra – Životná situácia „Som chorý, mám chorého člena rodiny“
Proces vystavenia potvrdení o dočasnej pracovnej neschopnosti (DPN) a ošetrovnom (OČR) je rozdelený medzi lekára, pacienta, Sociálnu poisťovňu a zamestnávateľa. Dokumenty sú často spracovávané v papierovej forme, pričom pacient musí zabezpečiť ich doručenie do viacerých inštitúcií. Elektronická komunikácia existuje len čiastočne a neobsahuje všetky typy potvrdení (napr. dlhodobé OČR). Systémová integrácia medzi poskytovateľmi zdravotnej starostlivosti, NZIS a Sociálnou poisťovňou je obmedzená, čo vedie k duplicite údajov a časovým stratám.
Súčasná architektúra – Životná situácia „Materská škola“, „Základná škola“, „Stredná škola“
Prihlásenie dieťaťa do materskej školy prebieha osobným podaním papierovej prihlášky a fyzickým doručením potvrdenia o zdravotnej spôsobilosti, ktoré vydáva poskytovateľ zdravotnej starostlivosti. Informačné systémy materských škôl a zdravotníckych zariadení nie sú prepojené, čo spôsobuje duplicitné zadávanie údajov a manuálne spracovanie dokumentov. Overenie zdravotnej spôsobilosti si vyžaduje papierovú dokumentáciu a manuálne potvrdenie zo strany školy.
Podobne ako pri materských školách, proces prijatia dieťaťa do základnej alebo strednej školy si vyžaduje osobné podanie prihlášky a fyzické predloženie potvrdenia o zdravotnej spôsobilosti od lekára. Dokumenty sú spracovávané manuálne a nie je zabezpečená priama elektronická výmena údajov medzi školami a poskytovateľmi zdravotnej starostlivosti. Overenie zdravotnej spôsobilosti je časovo náročné a vyžaduje manuálnu kontrolu dokumentov.
Návrh riešenia v biznis vrstve architektúry
Budúca architektúra riešenia – Životná situácia „Narodenie dieťaťa“ Navrhované riešenie počíta s vytvorením plne elektronického prostredia pre správu a komunikáciu údajov súvisiacich s tehotenstvom a narodením dieťaťa. Kľúčovým prvkom bude elektronická tehotenská knižka (eTK) dostupná cez systém NZIS, ktorá bude obsahovať kompletnú zdravotnú dokumentáciu súvisiacu s tehotenstvom a umožní jej online zdieľanie s oprávnenými subjektmi. Potvrdenia a žiadosti potrebné pre čerpanie sociálnych dávok, zdravotné poisťovne či matriku budú generované automaticky a elektronicky zasielané do príslušných informačných systémov (napr. NZIS, UPSVaR, CISMA). Architektúra bude založená na integračnej platforme umožňujúcej bezpečnú a štandardizovanú výmenu údajov prostredníctvom API a využitie existujúcich komponentov ako CRÚ Gateway. Občan získa prístup k svojim údajom a dokumentom cez Národný portál zdravia, čím sa zníži potreba fyzickej návštevy úradov a poskytovateľov zdravotnej starostlivosti a zrýchli sa celý proces.
Procesy podporované životnou situáciou „Narodenie dieťaťa“:
- Potvrdenie tehotenstva – vydanie potvrdenia gynekologicko-pôrodníckou ambulanciou pre účely ďalších konaní.
- Vedenie tehotenskej knižky – aktuálne papierová forma, do budúcna elektronická tehotenská knižka (eTK).
- Potvrdenie o ukončení tehotenstva – pôrodom alebo iným spôsobom, potrebné pre zdravotné a sociálne účely.
- Generovanie potvrdení pre sociálne dávky – napríklad príspevok pri narodení dieťaťa, materská dávka, rodičovský príspevok.
- Zápis do matriky – poskytnutie údajov o narodení dieťaťa matričnému úradu.
- Notifikácie zdravotným poisťovniam – automatizované informovanie o narodení dieťaťa.
- Prepojenie s UPSVaR – pre účely príspevkov a sociálnych dávok.
- Sprístupnenie informácií v Národnom portáli zdravia – pre rodičov a oprávnené osoby.
- Výmena údajov medzi poskytovateľmi zdravotnej starostlivosti – prenatálna poradňa, pôrodnica, pediater.

Obrázok Náhľad biznis vrstvy architektúry eTK
Budúca architektúra riešenia – Životná situácia „Som chorý, mám chorého člena rodiny“
Nové riešenie umožní plne elektronické spracovanie DPN a OČR, vrátane krátkodobého aj dlhodobého, s priamou integráciou do NZIS a automatizovanou výmenou údajov so Sociálnou poisťovňou a zamestnávateľmi. Lekári budú vystavovať potvrdenia priamo v systéme NZIS, odkiaľ budú bezpečne distribuované do všetkých relevantných systémov. Pacienti získajú prístup k svojim dokumentom cez Národný portál zdravia, čím sa zníži potreba fyzického doručovania a zrýchli celý proces.
Procesy podporované životnou situáciou „Som chorý, mám chorého člena rodiny“:
- Vystavenie dočasnej pracovnej neschopnosti (DPN) – lekár vystavuje potvrdenie o PN pre pacienta, zasielané Sociálnej poisťovni a zamestnávateľovi.
- Vystavenie ošetrovného (OČR) – potvrdenie pre Sociálnu poisťovňu pri starostlivosti o chorého člena rodiny, krátkodobé aj dlhodobé.
- Zápis údajov do NZIS – evidovanie PN a OČR v systéme NZIS.
- Výmena údajov so Sociálnou poisťovňou – automatizované odosielanie informácií o PN a OČR.
- Notifikácie zamestnávateľom – elektronické informovanie o vzniku a ukončení PN alebo OČR.
- Sprístupnenie údajov pacientovi – cez Národný portál zdravia.
- Integrácia s poskytovateľmi zdravotnej starostlivosti – nemocnice, ambulancie, ADOS.

Obrázok náhľad biznis vrstvy architektúry pre eOČR

Obrázok náhľad biznis vrstvy architektúry pre eDPN
Budúca architektúra – Životná situácia „Materská škola“, „Základná škola“, „Stredná škola“
Architektúra budúceho riešenia umožní elektronickú výmenu údajov medzi NZIS a IS MŠVVaM, čo poskytne materským školám priamy prístup k potvrdeniam o zdravotnej spôsobilosti uloženým v eZdraví. Rodičia budú môcť podať prihlášku elektronicky, pričom zdravotná spôsobilosť sa overí automaticky prostredníctvom systému. Tento proces odstráni potrebu fyzického predkladania dokumentov a zníži administratívnu záťaž rodičov aj škôl.
V budúcom stave bude proces vystavenia potvrdení na vyžiadanie (ospravedlnenie - vylúčenie z kolektívu, ospravedlnenie – ďalšie) plne elektronizovaný, čím sa odstráni potreba fyzickej návštevy lekára len kvôli vyzdvihnutiu tlačiva. Ušetrí sa čas zákonného zástupcu, zdravotníckeho personálu, zníži sa riziko prenosu chorôb návštevou ambulancií. Po potvrdení obsahu lekár dokument elektronicky podpíše a odošle cez zabezpečené integračné rozhranie priamo do informačného systému školy alebo predškolského zariadenia, pričom rodič dostane notifikáciu o odoslaní. Škola dokument prijme v štruktúrovanej podobe, ktorá umožní jeho automatické uloženie do školského informačného systému bez manuálneho prepisu.
Budúce riešenie umožní plne elektronickú komunikáciu medzi NZIS a IS MŠVVaM, pričom školy budú môcť priamo overiť zdravotnú spôsobilosť dieťaťa v systéme NZIS. Prihlášky bude možné podávať elektronicky a potvrdenia sa budú prenášať digitálne. Tento model odstráni duplicitu údajov, urýchli proces prijatia a zníži administratívnu záťaž pre rodičov aj školy.

Obrázok náhľad biznis vrstvy architektúry potvrdenia o zdravotnej spôsobilosti a potvrdenia na vyžiadanie
Prehľad koncových služieb – budúci stav (TO BE):
Kód KS (z MetaIS) | Názov KS | Používateľ KS (G2C/G2B/G2G/G2A) | Životná situácia (+ kód z MetaIS) | Úroveň elektronizácie KS |
| ks_381467 | Vykonávanie zdravotných vyšetrení (ŽS7) | G2C/G2B/G2G | ŽS7/ projekt_3291 | úroveň 4 |
| ks_381468 | Sprístupnenie informácií eTK pre občana (ŽS7) | G2C/G2B/G2G | ŽS7/ projekt_3291 | Úroveň 4 |
| ks_381470 | Zapisovanie údajov do elektronickej tehotenskej knižky občanom (ŽS7) | G2C/G2B/G2G | ŽS7/ projekt_3291 | Úroveň 4 |
| ks_381475 | Služby pre životný cyklus vytvárania záznamu o narodení u poskytovateľa zdravotnej starostlivosti (ŽS7) | G2C/G2B/G2G | ŽS7/ projekt_3291 | Úroveň 4 |
| ks_381477 | Odpis elektronickej tehotenskej knižky lekárom (ŽS7) | G2C/G2B/G2G | ŽS7/ projekt_3291 | Úroveň 4 |
| ks_381478 | Služby pre životný cyklus odpisu elektronických potvrdení lekárom (ŽS7) | G2C/G2B/G2G | ŽS7/ projekt_3291 | Úroveň 4 |
| ks_381479 | Služby pre životný cyklus odpisy elektronickej tehotenskej knižky lekárom (ŽS7) | G2C/G2B/G2G | ŽS7/ projekt_3291 | Úroveň 4 |
| ks_381486 | Zapisovanie a čítanie fyzikálnych a fyziologických údajov do eZdravie (ŽS8) | G2C/G2B/G2G | ŽS8/ projekt_3291 | Úroveň 4 |
| ks_381487 | Evidencia dočasnej práceneschopnosti lekárom (ŽS8) | G2C/G2B/G2G | ŽS8/ projekt_3291 | Úroveň 4 |
| ks_381488 | Prenos potvrdení dočasnej práceneschopnosti na poistiteľov (ŽS8) | G2C/G2B/G2G | ŽS8/ projekt_3291 | Úroveň 4 |
| ks_381489 | Prezeranie informácií ePN občanom (ŽS8) | G2C/G2B/G2G | ŽS8/ projekt_3291 | Úroveň 4 |
| ks_381490 | Sprístupnenie potvrdení o ePN pre oprávnené OVM (ŽS8) | G2C/G2B/G2G | ŽS8/ projekt_3291 | Úroveň 4 |
| ks_381491 | Evidencia potreby ošetrovania lekárom (ŽS8) | G2C/G2B/G2G | ŽS8/ projekt_3291 | Úroveň 4 |
| ks_381492 | Sprístupnenie informácií o potrebe ošetrovania v elektronickej zdravotnej knižke občana (ŽS8) | G2C/G2B/G2G | ŽS8/ projekt_3291 | Úroveň 4 |
| ks_381493 | Alokácie k potrebe ošetrovania pre poistiteľov (ŽS8) | G2C/G2B/G2G | ŽS8/ projekt_3291 | Úroveň 4 |
| ks_381494 | Pacientsky sumár pre lekára (ŽS8) | G2C/G2B/G2G | ŽS8/ projekt_3291 | Úroveň 4 |
| ks_381495 | Evidovanie kvantitatívnych parametrov osoby (ŽS8) | G2C/G2B/G2G | ŽS8/ projekt_3291 | Úroveň 4 |
| ks_381496 | Vytváranie ošetrovateľských záznamov (ŽS8) | G2C/G2B/G2G | ŽS8/ projekt_3291 | Úroveň 4 |
| ks_381497 | Vytváranie plánu aktivít (ŽS8) | G2C/G2B/G2G | ŽS8/ projekt_3291 | Úroveň 4 |
| ks_381498 | Vytváranie digitálnych príloh k zdravotným záznamom (ŽS8) | G2C/G2B/G2G | ŽS8/ projekt_3291 | Úroveň 4 |
| ks_381499 | Vytváranie smerníkov na externé zdroje uloženej obrazovej zdravotnej dokumentácie (ŽS8) | G2C/G2B/G2G | ŽS8/ projekt_3291 | Úroveň 4 |
| ks_381500 | Pacientsky sumár - pre pacienta - npz.sk (ŽS8) | G2C/G2B/G2G | ŽS8/ projekt_3291 | Úroveň 4 |
| ks_381501 | Očkovania - pre pacienta - npz.sk (ŽS8) | G2C/G2B/G2G | ŽS8/ projekt_3291 | Úroveň 4 |
| ks_381502 | Liečba - pre pacienta - npz.sk (ŽS8) | G2C/G2B/G2G | ŽS8/ projekt_3291 | Úroveň 4 |
| ks_381503 | Laboratórne vyšetrenia - pre pacienta - npz.sk (ŽS8) | G2C/G2B/G2G | ŽS8/ projekt_3291 | Úroveň 4 |
| ks_381504 | Vyšetrenia - pre pacienta - npz.sk (ŽS8) | G2C/G2B/G2G | ŽS8/ projekt_3291 | Úroveň 4 |
| ks_381505 | Recepty - pre pacienta - npz.sk (ŽS8) | G2C/G2B/G2G | ŽS8/ projekt_3291 | Úroveň 4 |
| ks_381506 | NPZ - EZKO - pre pacienta - npz.sk (ŽS8) | G2C/G2B/G2G | ŽS8/ projekt_3291 | Úroveň 4 |
| ks_381507 | Správa súhlasov a prístupov - pre pacienta - npz.sk (ŽS8) | G2C/G2B/G2G | ŽS8/ projekt_3291 | Úroveň 4 |
| ks_381508 | plánovanie preventívnych prehliadok - pre pacienta - npz.sk (ŽS8) | G2C/G2B/G2G | ŽS8/ projekt_3291 | Úroveň 4 |
| ks_381509 | schránka správ - pre pacienta - npz.sk (ŽS8) | G2C/G2B/G2G | ŽS8/ projekt_3291 | Úroveň 4 |
| ks_381510 | osobné a administratívne údaje - pre pacienta - npz.sk (ŽS8) | G2C/G2B/G2G | ŽS8/ projekt_3291 | Úroveň 4 |
| ks_381511 | Pacientsky sumár - kontaktné údaje - pre lekára (ŽS8) | G2C/G2B/G2G | ŽS8/ projekt_3291 | Úroveň 4 |
| ks_381512 | Očkovanie - pre lekára (ŽS8) | G2C/G2B/G2G | ŽS8/ projekt_3291 | Úroveň 4 |
| ks_381513 | Liečba - pre lekára (ŽS8) | G2C/G2B/G2G | ŽS8/ projekt_3291 | Úroveň 4 |
| ks_381514 | Laboratórne vyšetrenia - pre lekára (ŽS8) | G2C/G2B/G2G | ŽS8/ projekt_3291 | Úroveň 4 |
| ks_381515 | Vyšetrenia - záznam z odborného vyšetrenia - pre lekára (ŽS8) | G2C/G2B/G2G | ŽS8/ projekt_3291 | Úroveň 4 |
| ks_381516 | Vyšetrenia - záznam zo zobrazovacieho vyšetrenia - pre lekára (ŽS8) | G2C/G2B/G2G | ŽS8/ projekt_3291 | Úroveň 4 |
| ks_381517 | Vyšetrenia - prepúšťacia správa z ústavnej zdravotnej starostlivosti- pre lekára (ŽS8) | G2C/G2B/G2G | ŽS8/ projekt_3291 | Úroveň 4 |
| ks_381518 | Recepty - pre lekára (ŽS8) | G2C/G2B/G2G | ŽS8/ projekt_3291 | Úroveň 4 |
| ks_381519 | Schránka správ (ŽS8) | G2C/G2B/G2G | ŽS8/ projekt_3291 | Úroveň 4 |
| ks_381521 | Evidovanie kvantitatívnych parametrov osoby občanom (ŽS8) | G2C/G2B/G2G | ŽS8/ projekt_3291 | Úroveň 4 |
| ks_381522 | Sprístupnenie ošetrovateľských záznamov v elektronickej zdravotnej knižke občana (ŽS8) | G2C/G2B/G2G | ŽS8/ projekt_3291 | Úroveň 4 |
| ks_381523 | Sprístupnenie plánu aktivít v elektronickej zdravotnej knižke občana (ŽS8) | G2C/G2B/G2G | ŽS8/ projekt_3291 | Úroveň 4 |
| ks_381524 | Sprístupnenie digitálnych príloh k zdravotnej dokumentácii v elektronickej zdravotnej knižke občana (ŽS8) | G2C/G2B/G2G | ŽS8/ projekt_3291 | Úroveň 4 |
| ks_381525 | Sprístupnenie smerníkov na obrazovú zdravotnú dokumentáciu v elektronickej zdravotnej knižke občana (ŽS8) | G2C/G2B/G2G | ŽS8/ projekt_3291 | Úroveň 4 |
| ks_381526 | Vytvorenie potvrdenia na vyžiadanie (ospravedlnenka) (ŽS11) | G2C/G2B/G2G | ŽS11/ projekt_3291 | Úroveň 4 |
| ks_381527 | Poskytnutie údajov oprávneným OVM o vytvorenom potvrdení na vyžiadanie (ospravedlnenka) (ŽS11) | G2C/G2B/G2G | ŽS11/ projekt_3291 | Úroveň 4 |
| ks_381528 | Vytvorenie potvrdenia o zdravotnom stave (prihláška) (ŽS11) | G2C/G2B/G2G | ŽS11/ projekt_3291 | Úroveň 4 |
| ks_381529 | Poskytnutie údajov oprávneným OVM o vytvorenom potvrdení o zdravotnom stave (prihláška) (ŽS11) | G2C/G2B/G2G | ŽS11/ projekt_3291 | Úroveň 4 |
| ks_381530 | Notifikovanie odborného útvaru poskytovateľa zdravotnej starostlivosti v schránke správ o prebratí požiadavky od OVM (prihláška) (ŽS11) | G2C/G2B/G2G | ŽS11/ projekt_3291 | Úroveň 4 |
| ks_381531 | Preberanie požiadavky od OVM (prihláška) - integrácia registra (ŽS11) | G2C/G2B/G2G | ŽS11/ projekt_3291 | Úroveň 4 |
| ks_381532 | Zobrazenie potvrdení o zdravotnom stave (prihláška) a potvrdení na vyžiadanie (ospravedlnenka) v eZKO (ŽS11) | G2C/G2B/G2G | ŽS11/ projekt_3291 | Úroveň 4 |
| ks_381533 | Vytvorenie potvrdenia na vyžiadanie (ospravedlnenka) (ŽS12) | G2C/G2B/G2G | ŽS12/ projekt_3291 | Úroveň 4 |
| ks_381534 | Poskytnunie údajov oprávneným OVM o vytvorenom potvrdení na vyžiadanie (ospravedlnenka) (ŽS12) | G2C/G2B/G2G | ŽS12/ projekt_3291 | Úroveň 4 |
| ks_381535 | Vytvorenie potvrdenia o zdravotnom stave (prihláška) (ŽS12) | G2C/G2B/G2G | ŽS12/ projekt_3291 | Úroveň 4 |
| ks_381536 | Poskytnunie údajov oprávneným OVM o vytvorenom potvrdení o zdravotnom stave (prihláška) (ŽS12) | G2C/G2B/G2G | ŽS12/ projekt_3291 | Úroveň 4 |
| ks_381537 | Notifikovanie odborného útvaru poskytovateľa zdravotnej starostlivosti v schránke správ o prebratí požiadavky od OVM (prihláška) (ŽS12) | G2C/G2B/G2G | ŽS12/ projekt_3291 | Úroveň 4 |
| ks_381538 | Preberanie požiadavky od OVM (prihláška) - integrácia registra (ŽS12) | G2C/G2B/G2G | ŽS12/ projekt_3291 | Úroveň 4 |
| ks_381539 | Zobrazenie potvrdení o zdravotnom stave (prihláška) a potvrdení na vyžiadanie (ospravedlnenka) v eZKO (ŽS12) | G2C/G2B/G2G | ŽS12/ projekt_3291 | Úroveň 4 |
| ks_381540 | Vytvorenie potvrdenia na vyžiadanie (ospravedlnenka) (ŽS13) | G2C/G2B/G2G | ŽS13/ projekt_3291 | Úroveň 4 |
| ks_381541 | Poskytnutie údajov oprávneným OVM o vytvorenom potvrdení na vyžiadanie (ospravedlnenka) (ŽS13) | G2C/G2B/G2G | ŽS13/ projekt_3291 | Úroveň 4 |
| ks_381542 | Vytvorenie potvrdenia o zdravotnom stave (prihláška) (ŽS13) | G2C/G2B/G2G | ŽS13/ projekt_3291 | Úroveň 4 |
| ks_381543 | Poskytnutie údajov oprávneným OVM o vytvorenom potvrdení o zdravotnom stave (prihláška) (ŽS13) | G2C/G2B/G2G | ŽS13/ projekt_3291 | Úroveň 4 |
| ks_381544 | Notifikovanie odborného útvaru poskytovateľa zdravotnej starostlivosti v schránke správ o prebratí požiadavky od OVM (prihláška) (ŽS13) | G2C/G2B/G2G | ŽS13/ projekt_3291 | Úroveň 4 |
| ks_381545 | Preberanie požiadavky od OVM (prihláška) - integrácia registra (ŽS13) | G2C/G2B/G2G | ŽS13/ projekt_3291 | Úroveň 4 |
| ks_381546 | Zobrazenie potvrdení o zdravotnom stave (prihláška) a potvrdení na vyžiadanie (ospravedlnenka) v eZKO (ŽS13) | G2C/G2B/G2G | ŽS13/ projekt_3291 | Úroveň 4 |
| ks_381476 | Odpis elektronických potvrdení lekárom (ŽS7) | G2C/G2B/G2G | ŽS13/ projekt_3291 | Úroveň 4 |
| ks_381474 | Vytváranie záznamu o narodení u poskytovateľa zdravotnej starostlivosti (ŽS7) | G2C/G2B/G2G | ŽS13/ projekt_3291 | Úroveň 4 |
| ks_381473 | Potvrdenie dohody o mene a priezvisku dieťaťa vyhlásením rodičov priamo v nemocnici (ŽS7) | G2C/G2B/G2G | ŽS13/ projekt_3291 | Úroveň 4 |
| ks_381472 | Poskytnutie informácie o dátume očakávaného pôrodu pre potreby poskytovania sociálnych dávok v súvislosti s tehotenstvom (ŽS7) | G2C/G2B/G2G | ŽS13/ projekt_3291 | Úroveň 4 |
| ks_381471 | Poskytnutie informácie o ukončení tehotenstva pre potreby ukončenia poskytovania sociálnych dávok v súvislosti s tehotenstvom (ŽS7) | G2C/G2B/G2G | ŽS13/ projekt_3291 | Úroveň 4 |
Tabuľka 11 Prehľad koncových služieb - budúci stav (TO BE)
Organizačné zmeny a Procesy dotknuté navrhovaným riešením
Navrhované riešenie bude mať viaceré organizačné dopady, ktoré sa dotknú štruktúry, zodpovedností a spôsobu spolupráce medzi organizačnými jednotkami. V rámci realizácie sa predpokladá presun časti zodpovedností a služieb do kompetencie Národného centra zdravotníckych informácií (NCZI), predovšetkým do útvarov riadenia produktov, správy zdravotníckych dát a digitalizácie. Kompetencie spojené s poskytovaním, rozvojom a správou elektronických služieb budú sústredené u dedikovaných projektových manažérov pre projekt RISEZ a jednotlivé životné situácie (ŽS). Vlastníci procesov a kľúčoví používatelia z interných útvarov NCZI prevezmú zodpovednosť za definovanie biznis požiadaviek, odborný dohľad nad riešením a validáciu výstupov.
Z organizačného hľadiska sa predpokladá posilnenie existujúcich tímov alebo vznik nových podporných rolí, ako sú integračný manažér, dátový analytik, legislatívec či monitorovací manažér, ktorí zabezpečia špecializované činnosti v rámci projektu. Niektoré tímy sa môžu zlúčiť alebo organizačne prepojiť pre viacero životných situácií, čo umožní efektívnejšiu koordináciu a jednotné riadenie v rámci projektu RISEZ. Súčasne sa posilnia kapacity v oblastiach IT architektúry, dátovej analytiky a projektového riadenia.
Do projektu budú zapojené aj iné organizačné jednotky a inštitúcie, najmä Ministerstvo zdravotníctva SR prostredníctvom sekcie digitalizácie a sekcie zdravia, ktoré budú participovať na riadiacich výboroch a poskytovať metodickú a odbornú podporu. Podľa potreby sa zapoja aj ďalšie orgány verejnej moci, napríklad Úrad práce, sociálnych vecí a rodiny alebo Ministerstvo školstva, vedy, výskumu a mládeže, ako aj externí dodávatelia v rámci SLA a rozvojových zmlúv. Pre zabezpečenie vybraných funkcionalít sa počíta aj s integráciou tretích strán, ktoré budú poskytovať dáta a služby.
Tieto organizačné zmeny si vyžiadajú formálne ukotvenie nových rolí a procesov projektového riadenia, jasné rozdelenie zodpovedností a úloh medzi jednotlivými subjektmi a zavedenie efektívnych mechanizmov koordinácie a komunikácie medzi NCZI, MIRRI, zapojenými rezortmi a dodávateľmi. Výsledkom má byť vyššia efektivita riadenia, zníženie duplicitných činností a rýchlejšia implementácia nových služieb.
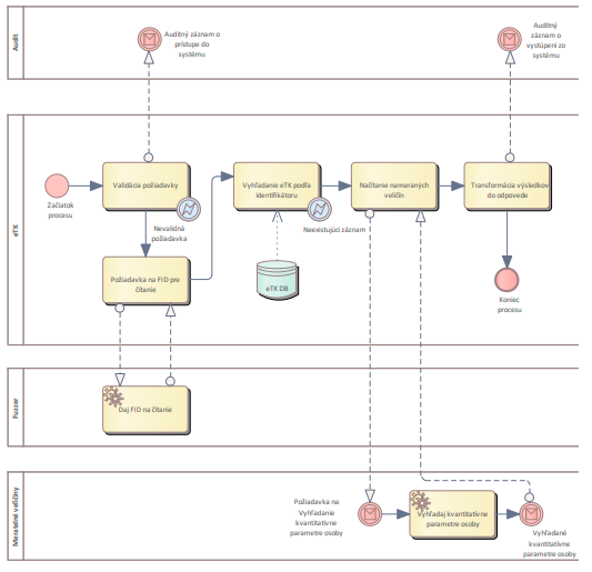
Procesy eTK
Vzhľadom na komplexnosť procesov eTK a limitovaný priestor v iniciačnej fáze projektovej dokumentácie bol na ilustráciu a popis procesov eTK zvolený proces „prečítanie eTK“. V súčasnom stave lekár pri potvrdení tehotenstva žene vystaví papierovú TK a vykoná záznam do IS PZS, odkiaľ bola informácia zasielaná do NZIS. Duplicitne boli údaje zaznamenané do papierovej podoby TK, ktorú žena potrebovala pre zápis všetkých ďalších výsledkov vyšetrení súvisiacich s tehotenstvom. Zároveň dostala papierové potvrdenie o tehotenstve, ktoré bolo v závislosti od konkrétnej situácie potrebné predložiť do SP v prípade žiadosti o tzv. Tehotenské/materské alebo na ÚPSVaR pre účely žiadosti o ochranný príspevok.
Prerekvizitou budúceho procesu prečítanie eTK je návšteva v gynekologickej ambulancii a potrvrdenie tehotenstva lekárom. Ten v IS PZS vykoná zeloženie eTK s jedinečným identifikátorom a záznam o vytvorení eTK je automatizovane zaslaný do NZIS pokiaľ žena nevyjadrila nesúhlas so zdieľaním údajov, tak aj do agendových systémov SP a ÚPSVaR. Pre ženu je prístupná funkcionalita odpisu z eTK cez prezentačnú vrstvu webového portálu pokiaľ by zo špecifických dôvodov potrebovala mať k dispozícii odpis údajov evidovaných v eTK. V prípade čítania údajov v eTK (napr. zdravotníckym pracovníkom špecializovanej ambulancie) je miesto predloženia papierovej dokumentácie TK proces nasledovný:
- Systém vytvorí auditný záznam o prístupe do systému
- Vyhľadanie konkrétnej eTK podľa identifikátoru eTK
- Syntaktická a sémantická validácia požiadavky. Kontroly prístupov a oprávnení
- Načítanie meraní pre dané ESID PrZS (identifikácia prijímateľa zdravotnej starostlivosti)
- Vyhľadané kvantitatívne parametre osoby
- Identifikácia požadované obdobie - platnosť eTK (od do kedy bola eTK otvorená),
- Požadované veličiny a hodnoty (krvný tlak, hladina cukru,...)
- Transformácia výsledkov do odpovede (obsah eTK merania)
- Ukončenie procesu a auditný záznam o vystúpení zo systému
- V procese sa môžu vyskytovať chybové udalosti ako nevalidná požiadavka alebo neexistujúci záznam

Obrázok Procesná mapa Prečítanie eTK
Popis porovnania súčasného a budúceho stavu z pohľadu procesov celej prioritnej životnej situácie 7 Narodenie dieťaťa je k dispozícii tu: https://mirri.gov.sk/wp-content/uploads/2023/11/ZS-7-Narodenie-dietata-zakaznicka-cesta-TO-BE.png
Procesy eOČR/eDPN
Proces vytvorenia udalosti eOČR /eDPN je v špecifických prípadoch možné vykonať aj plne prostredníctvom telemedicíny, v zásade však limitujúcim faktorom osobnej návštevy ambulancie bolo papierové vystavenie potvrdenia pre potreby tretích strán ako napr. zamestnávateľ, SP alebo ÚPSVaR (potreby registra nezamestnaných alebo dlhodobej hmotnej núdze). V procese budúceho stavu sa pacient alebo jeho doprovod už viac nemusí fyzicky dokladovať potvrdenia o zdravotnom stave, ale dôjde k automatizovanému odoslaniu informácie z IS PZS prostredníctvom NZIS do systémov tretích strán (SP, ÚPSVaR).
Pri vystavení novej eOČR/eDPN sa zaznamená:
- Trvanie eOČR/eDPN
- Dátum ošetrovania od - dátum od, od kedy platí
- Dátum vystavenia potreby - dátum, kedy je potreba zapísaná do systému
- Dátum predpokladaného trvania - dátum, kedy je predpokladané ukončenie
- Ukončená dňa - dátum, ukončenia (nie je povinné vyplniť pri novej eOČR)
- Typ a dôvod eOČR/eDPN kód a názov z číselníka
- V prípade ak pozná dátum kontroly vyplní aj dátum kontroly
Z dôvodu limitovaného priestoru iniciačnej projektovej dokumentácie a špecifikácie procesov v DNR uvádzame príklad procesnej mapy pre automatizované ukončenie eOČR.

Obrázok Procesná mapa automatizovaného ukončenia eOČR
Budúci proces automatizovaného ukončenia eOČR je nasledovný:
- Systém vytvorí auditný záznam o prístupe do systému
- Automatizované spustenie v definovaný čas (konfigurácia)
- Vyhľadanie úmrtí PrZS za časové obdobie v JRÚZ
- Vyhľadanie otvorené eOČR pre PrZS
- Úmrtie - vráti všetkých PrZS, ktorý zomreli v danom časovom období
- Identifikácia otvorenej eOČR vyvolá zápis o ukončení záznamu
- Ukončenie automatizovanej úlohy
Popis porovnania súčasného a budúceho stavu z pohľadu procesov celej prioritnej životnej situácie 8 Som chorý, mám chorého člena rodiny je k dispozícii tu: https://mirri.gov.sk/wp-content/uploads/2023/11/ZS-8-Som-chory-mam-choreho-clena-rodiny-zakaznicka-cesta-TO-BE.png
Procesy ePotvrdenie
Pri podávaní prihlášky dieťaťa do MŠ je potrebné spolu s prihláškou predložiť aj potvrdenie o zdravotnom stave (zdravotná spôsobilosť dieťaťa) v papierovej forme samostatne pre každú prihlášku. Obdobne funguje proces aj pre ZŠ, v prípade SŠ je stanovený špecifický zoznam študijných odborov vyžadujúcich si lekárske potvrdenie o zdravotnom stave. Proces vystavenia potvrdenia o zdravotnej spôsobilosti a vystavenia potvrdenia o tzv. Výluke z kolektívu (napr. dieťa vylúčené z telesnej výchovy) sú identické.

Obrázok Procesná mapa ePotvrdenie
Z dôvodu limitovaného priestoru iniciačnej projektovej dokumentácie a špecifikácie procesov v DNR uvádzame príklad procesnej mapy pre automatizované dožiadanie potvrdenia o zdravotnej spôsobilosti:
- Vznik požiadavky, v systéme IS MŠvVaM vzniká požiadavka na potvrdenie zdravotnej spôsobilosti
- IS MŠvVaM zostaví dotaz (požiadavku) tak, aby mohol byť odoslaný do centrálneho registra potvrdení
- Odoslanie požiadavky, systém odošle požiadavku na potvrdenie do eZdravie – Register potvrdení
- Spracovanie požiadavky (na strane NZIS), register potvrdení spracuje prijatú požiadavku
- Vyhľadanie a poskytnutie potvrdenia, systém RISEZ (NZIS) poskytne relevantné potvrdenie
- Odoslanie odpovede späť, register potvrdení odošle odpoveď (potvrdenie) späť do IS MšvVaM
- Prijatie odpovede, IS MŠvVaM prijme odpoveď z registra potvrdení
- Ukončenie procesu, potvrdenie zdravotnej spôsobilosti je doručené do IS MŠvVaM.
Popis porovnania súčasného a budúceho stavu z pohľadu procesov celej prioritnej životnej situácie 11 Materská škola, 12 Základná škola, 13 Stredná škola k dispozícii tu:
https://mirri.gov.sk/wp-content/uploads/2025/07/ZS11_Customer_journey_TO-BE_Q22025.png
https://mirri.gov.sk/wp-content/uploads/2025/07/ZS12_Customer_journey_TO-BE_Q22025.png
https://mirri.gov.sk/wp-content/uploads/2023/11/ZS-13-Stredna-skola-zakaznicka-cesta-TO-BE.png
Jazyková podpora lokalizácia
Riešenie má poskytovať používateľské rozhranie minimálne v slovenskom jazyku, pričom sa odporúča zabezpečiť aj anglickú verziu pre potreby zahraničných používateľov alebo partnerov.
Aplikačná vrstva
V súčasnom stave neposkytuje v aplikačnej architektúre NZIS, aplikačné a integračné komponenty pre poskytovanie požadovaných funkcií predmetných životných situácií. Je preto tieto komponenty nevyhnutné vybudovať v rámci TO BE stavu.
Návrh riešenia v aplikačnej vrstve architektúry
Zvolená alternatíva TO BE stavu predpokladá vybudovanie aplikačných komponentov eZdravia, ktoré sú nevyhnuté na zabezpečenia procesnej ako aj technologickej časti životných situácií. V rámci projektu Projekt rozvoja IT, Budovanie životných situácií pre organizáciu NCZI v MetaIS sú definované navrhované aplikačné služby:
| MetaIS kód AS | Názov AS |
| as_67509 | Služby pre životný cyklus sprístupnenia smerníkov na obrazovú zdravotnú dokumentáciu v elektornickej zdravotnej knižke občana (ŽS8) |
| as_67508 | Služby pre životný cyklus sprístupnenia digitálnych príloh k zdravotnej dokumentácii v elektornickej zdravotnej knižke občana (ŽS8) |
| as_67507 | Služby pre životný cyklus sprístupnenia plánu aktivít v elektornickej zdravotnej knižke občana (ŽS8) |
| as_67506 | Služby pre životný cyklus sprístupnenia ošetrovateľských záznamov v elektornickej zdravotnej knižke občana (ŽS8) |
| as_67505 | Služby pre životný cyklus evidovania kvantitatívnych parametrov osoby občanom (ŽS8) |
| as_67504 | Služby súvisiace s poskytovaním služby: Schránka správ pre lekára (ŽS8) |
| as_67503 | Služby súvisiace so zápisom, rušením a poskytovaním služby: Recepty - pre lekára (ŽS8) |
| as_67502 | Služby súvisiace so zápisom a poskytovaním služby: Vyšetrenia - prepúšťacia správa z ústavnej zdravotnej starostlivosti- pre lekára (ŽS8) |
| as_67501 | Služby súvisiace so zápisom a poskytovaním služby: Vyšetrenia - záznam zo zobrazovacieho vyšetrenia - pre lekára (ŽS8) |
| as_67500 | Služby súvisiace so zápisom, rušením a poskytovaním služby: Vyšetrenia - záznam z odborného vyšetrenia - pre lekára (ŽS8) |
| as_67499 | Služby súvisiace s poskytovaním služby: Laboratórne vyšetrenia - pre lekára (ŽS8) |
| as_67498 | Služby súvisiace s poskytovaním služby: Liečba - pre lekára (ŽS8) |
| as_67497 | Služby súvisiace so zápisom a poskytovaním služby: Očkovanie - pre lekára (ŽS8) |
| as_67496 | Služby súvisiace so zápisom, mazaním a poskytovaním služby: Pacientsky sumár - kontaktné údaje - pre lekára (ŽS8) |
| as_67495 | Služby pre životný cyklus vytvárania smerníkov na externé zdroje uloženej obrazovej zdravotnej dokumentácie (ŽS8) |
| as_67494 | Služby pre životný cyklus vytvárania digitálnych príloh k zdravotným záznamom (ŽS8) |
| as_67493 | Služby pre životný cyklus vytvárania plánu aktivít (ŽS8) |
| as_67492 | Služby pre životný cyklus vytváranie ošetrovateľských záznamov (ŽS8) |
| as_67491 | Služby pre životný cyklus evidencie kvantitatívnych parametrov osoby (ŽS8) |
| as_67490 | Služby súvisiace s poskytovaním služby: Pacientsky sumár - pre lekára (ŽS8) |
| as_67489 | Služby súvisiace s poskytovaním služby: Osobné a administratívne údaje (ŽS8) |
| as_67488 | Služby súvisiace s poskytovaním služby: Schránka správ (ŽS8) |
| as_67487 | Služby súvisiace s poskytovaním služby: Plánovanie preventívnych prehliadok (ŽS8) |
| as_67486 | Služby súvisiace s poskytovaním služby: Správa súhlasov (ŽS8) |
| as_67485 | Služby súvisiace s poskytovaním služby: Výber EZKO (ŽS8) |
| as_67484 | Služby súvisiace s poskytovaním služby: Recepty (ŽS8) |
| as_67482 | Služby súvisiace s poskytovaním služby: Vyšetrenia (ŽS8) |
| as_67481 | Služby súvisiace s poskytovaním služby: Laboratórne vyšetrenia (ŽS8) |
| as_67480 | Služby súvisiace s poskytovaním služby: Liečba (ŽS8) |
| as_67479 | Služby súvisiace s poskytovaním služby: Očkovanie (ŽS8) |
| as_67478 | Služby súvisiace s poskytovaním služby: Sumár (ŽS8) |
| as_67477 | Služby pre životný cyklus alokácie k potrebe ošetrovania pre poistiteľov (ŽS8) |
| as_67476 | Služby pre životný cyklus sprístupnenia informácií o potrebe ošetrovania v elektronickej zdravotnej knižke občana (ŽS8) |
| as_67475 | Služby pre životný cyklus evidencie potreby ošetrovania pre IS PZS (ŽS8) |
| as_67474 | Služby pre životný cyklus sprístupnenia potvrdení o ePN pre oprávnené OVM (ŽS8) |
| as_67473 | Služba pre sprístupnenie informácií o ePN občanom (ŽS8) |
| as_67472 | Služby pre životný cyklus evidencie potreby ošetrovania lekárom (ŽS8) |
| as_67471 | Služby pre zobrazenie potvrdení o zdravotnom stave (prihláška) a potvrdení na vyžiadanie (ospravedlnenka) v eZKO (ŽS13) |
| as_67470 | Integrácia registrov pre potreby overenia opravenosti poskytovania datasetu (ŽS13) |
| as_67469 | Prebratie požiadavky od OVM (prihláška) - integrácia registra (ŽS13) |
| as_67468 | Služby pre notifikovanie odborného útvaru poskytovateľa zdravotnej starostlivosti v schránke správ o prebratí požiadavky od OVM (prihláška) (ŽS13) |
| as_67467 | Služby pre životný cyklus poskytnutia údajov oprávneným OVM o vytvorenom potvrdení o zdravotnom stave (prihláška) (ŽS13) |
| as_67466 | Služby pre životný cyklus vytvorenia potvrdenia o zdravotnom stave (prihláška) (ŽS13) |
| as_67465 | Služby pre životný cyklus poskytovania oprávneným OVM o vytvorenom potvrdení na vyžiadanie (ospravedlnenka) (ŽS13) |
| as_67464 | Služby pre životný cyklus vytvorenia potvrdenia na vyžiadanie (ospravedlnenka) (ŽS13) |
| as_67397 | Služby pre zobrazenie potvrdení o zdravotnom stave (prihláška) a potvrdení na vyžiadanie (ospravedlnenka) v eZKO (ŽS12) |
| as_67396 | Integrácia registrov pre potreby overenia opravenosti poskytovania datasetu (ŽS12) |
| as_67395 | Prebratie požiadavky od OVM (prihláška) - integrácia registra (ŽS12) |
| as_67394 | Služby pre notifikovanie odborného útvaru poskytovateľa zdravotnej starostlivosti v schránke správ o prebratí požiadavky od OVM (prihláška) (ŽS12) |
| as_67393 | Služby pre životný cyklus poskytnutia údajov oprávneným OVM o vytvorenom potvrdení o zdravotnom stave (prihláška) (ŽS12) |
| as_67392 | Služby pre životný cyklus vytvorenia potvrdenia o zdravotnom stave (prihláška) (ŽS12) |
| as_67391 | Služby pre životný cyklus poskytovania oprávneným OVM o vytvorenom potvrdení na vyžiadanie (ospravedlnenka) (ŽS12) |
| as_67390 | Služby pre životný cyklus vytvorenia potvrdenia na vyžiadanie (ospravedlnenka) (ŽS12) |
| as_67389 | Služby pre zobrazenie potvrdení o zdravotnom stave (prihláška) a potvrdení na vyžiadanie (ospravedlnenka) v eZKO (ŽS11) |
| as_67388 | Integrácia registrov pre potreby overenia opravenosti poskytovania datasetu (ŽS11) |
| as_67387 | Prebratie požiadavky od OVM (prihláška) - integrácia registra (ŽS11) |
| as_67386 | Služby pre notifikovanie odborného útvaru poskytovateľa zdravotnej starostlivosti v schránke správ o prebratí požiadavky od OVM (prihláška) (ŽS11) |
| as_67385 | Služby pre životný cyklus poskytnutia údajov oprávneným OVM o vytvorenom potvrdení o zdravotnom stave (prihláška)(ŽS11) |
| as_67384 | Služby pre životný cyklus vytvorenia potvrdenia o zdravotnom stave (prihláška) (ŽS11) |
| as_67383 | Služby pre životný cyklus poskytovania oprávneným OVM o vytvorenom potvrdení na vyžiadanie (ospravedlnenka) (ŽS11) |
| as_67382 | Služby pre životný cyklus vytvorenia potvrdenia na vyžiadanie (ospravedlnenka) (ŽS11) |
| as_67377 | Služby pre životný cyklus potvrdenia prítomnosti pacienta (ŽS7) |
| as_67376 | Potvrdenie prítomnosti pacienta (ŽS7) |
| as_67375 | Služby pre životný cyklus potvrdenia dohody o mene a priezvisku dieťaťa vyhlásením rodičov priamo v nemocnici (ŽS7) |
| as_67374 | Služby pre životný cyklus poskytnutia informácie o dátume očakávaného pôrodu pre potreby poskytovania sociálnych dávok v súvislosti s tehotenstvom (ŽS7) |
| as_67373 | Služby pre životný cyklus poskytnutia informácie o ukončení tehotenstva pre potreby ukončenia poskytovania sociálnych dávok v súvislosti s tehotenstvom (ŽS7) |
| as_67372 | Služby pre životný cyklus zapisovania údajov do eTK občanom (ŽS7) |
| as_67371 | Zápis záznamu o vyšetrení / Odborné vyšetrenie (ŽS7) |
| as_59024 | Správa profilov PZS |

Obrázok Náhľad aplikačnej architektúry eTK
Aplikačný komponent eTK slúži na management (založenie, úpravy, ukončenie, poskytovanie údajov OVM...) tehotenskej knižky v elektronickej podobe. Umožňuje overovanie otvorených eTK v pravidelných cykloch a ich uzatváranie podľa stanovených business parametrov. Poskytuje funkcionalitu spracovania dávkových notifikácií, ktoré sa majú odoslať do IS tretej strany. Súčasťou je služba pre generovanie odpisu eTK, odpis eTK obsahuje aj informáciu, ktorá potvrdzuje, že dokument bol generovaný z eZdravie (QR kód), zároveň dátum, čas a autora vystavenia odpisu. Umožňuje vyhľadanie zoznamu eTK na základe filtračných kritérií a overenia prístupu ku zdravotným záznamom. Poskytuje službu pre zaznamenanie a odvolanie nesúhlasu s poskytovaním údajov o tehotenstve tretím stranám (SP, ÚPSVaR) prostredníctvom EZKO.

Obrázok Náhľad aplikačnej architektúry eDPN
Aplikačný komponent eDPN slúžiaci na management (založenie, úpravy, ukončenie, poskytovanie údajov OVM ...) "PN" (práceschopnosti) elektronickou cestou. Medzi poskytované funkcionality a služby patrí:
- Overenie otvorených eDPN, či je PrZS mŕtvy, kedy ich môže automaticky ukončiť.
- Služba, ktorá na základe identifikátora záznamu vráti detail záznamu potvrdenia o dočasnej PN.
- Služba pre generovanie odpisu eDPN, odpis eDPN obsahuje aj informáciu, ktorá potvrdzuje, že dokument bol generovaný z eZdravie (QR kód), zároveň dátum, čas a autora vystavenia odpisu.
- Služba overí existenciu potvrdenia DPN pre potrebu zaradenia klienta do registra nezamestaných/dlhodobo v hmotnej núdzi.
- Stornovanie potvrdenia o dočasnej PN.
- Služba pre vyhľadanie aktuálneho potvrdenia o dočasnej PN pre pacienta.
- Služba pre vytvorenie nového/úpravu existujúceho záznamu o dočasnej práceneschopnosti.
- Služba pre zmenu adresáta eDPN.
- Služba na základe vstupných kritérií vráti potvrdenia DPN pacienta, pre potreby zobrazenia na EZKO.

Obrázok Náhľad aplikačnej architektúry eOČR
Aplikačný komponent eOČR slúžiaci na management (založenie, úpravy, ukončenie, poskytovanie údajov OVM ...) "OČR" (ošetrovania člena rodiny) elektronickou cestou. Medzi poskytované funkcionality a služby patrí:
- Služba, spúšťaná v pravidelných cykloch (časovač), overí otvorené eOČR, či je PrZS mrtvý, kedy ich môže automaticky ukončiť.
- Služba pre OVM pre vrátenie konkrétnej potreby ošetrovania občana, služba vráti vyhľadanú potrebu občana aj so všetkými verziami (zmenami) potreby.
- Služba pre vyhľadanie nestornovaných záznamov eOČR, pre EZKO.
- Funkcionalita pre generovanie odpisu eOČR, odpis eOČR obsahuje aj informáciu, ktorá potvrdzuje, že dokument bol generovaný z eZdravie (QR kód), zároveň dátum, čas a autora vystavenia odpisu.
- Služba umožňujúca vykonať storno potreby ošetrovania.
- Služba umožňuje identifikovanému a autorizovanému zdravotníckemu pracovníkovi vyhľadať záznamy o potrebe ošetrovania konkrétneho pacienta. Výsledky sú stránkované a možno ich filtrovať podľa dátumu, verzií záznamov a stavu storna.
- Stránkovaná služba pre orgány verejnej moci (OVM), ktorá umožňuje vyhľadať potreby ošetrovania konkrétneho občana. Služba vracia len nestornované potreby ošetrovania a vždy len poslednú (aktuálnu) verziu každého záznamu.
- Služba umožňuje vytvoriť nový záznam o potrebe ošetrovania alebo upraviť existujúci záznam.
- Služba pre zápis hospitalizácie do eOČR na základe vytvorenia príslušnej epizódy.

Obrázok Náhľad aplikačnej architektúry ePotvrdenie
Aplikačný komponent ePotvrdenia zaznamenáva a poskytuje nasledovné potvrdenia Registra potvrdení:
- na účely zdravotnej spôsobilosti dieťaťa pre prijatie na predprimárne vzdelávanie
- na účely potvrdenia spôsobilosti pre pokračovanie plnenia povinného predprimárneho vzdelávania
- na účely prijatia na základné vzdelávanie dieťaťa, ktoré nedovŕšilo šiesty rok veku
- na účely zdravotnej spôsobilosti na vzdelávanie v stredných školách pre určené učebné a študijné odbory
- na účely potvrdenia zdravotného stavu na vyžiadanie rodiča
- na účely ospravedlnenia neprítomnosti žiaka alebo dieťaťa
Medzi poskytované funkcionality a služby patrí:
- Služba vráti dopytované potvrdenie na žiadosť rodiča IS MŠVVaM. Služba môže vrátiť práve jedno potvrdenie, ktoré vyhovuje dopytu.
- Služba vráti zoznam typov potvrdení, ktoré môže vystaviť lekár. Potvrdenia budú vyberané podľa odbornosti identifikovaného PZS pod ktorou je lekár autorizovaný. Systém skontroluje aj to, či lekár pre daného PrZS už potvrdenie istého typu už nevystavil a v prípade existencie platného potvrdenia sa lekárovi vráti informácia o tom, kedy bude možné vystaviť nové potrvdenie rovnakého typu.
- Funkcionalita zápisových a vyhľadávacích služieb registra.
- Služba umožní stornovať existujúce potvrdenie z registra potvrdení. Stornovať povolenie môže len autor potvrdenia.
Rozsah informačných systémov – budúci stav (TO BE)
Kód ISVS (z MetaIS) | Názov ISVS | Modul ISVS (zaškrtnite, ak ISVS je modulom) | Stav IS VS | Typ IS VS | Kód nadradeného ISVS (v prípade zaškrtnutého checkboxu pre modul ISVS) |
| isvs_7756 | Jednotná referenčná údajová základňa | ☐ | prevádzkovaný a plánujem rozvíjať | agendový | |
| isvs_400 | Národný zdravotnícky informačný systém | ☐ | prevádzkovaný a plánujem rozvíjať | agendový | |
| isvs_XXXX | Elektronická tehotenská knižka | X | plánujem vybudovať | agendový | isvs_400 |
| isvs_XXXX | Elektronické potvrdenia | X | plánujem vybudovať | agendový | isvs_400 |
| isvs_XXXX | eDPN | X | plánujem vybudovať | agendový | isvs_400 |
| isvs_XXXX | OČR | X | plánujem vybudovať | agendový | isvs_400 |
Tabuľka 12 Rozsah informačných systémov - budúci stav (TO BE)
Využívanie nadrezortných a spoločných ISVS – AS IS
Kód ISVS (z MetaIS) | Názov ISVS | Spoločné moduly podľa zákona č. 305/2013 e-Governmente |
| isvs_400 | Národný zdravotnícky informačný systém (NZIS) | Autentifikačný modul |
Tabuľka 13 Využívanie nadrezortných a spoločných ISVS – súčasný stav (AS IS)
Prehľad plánovaných integrácií na nadrezortné ISVS – spoločné moduly podľa zákona č. 305/2013 Z.z. o e-Governmente – budúci stav (TO BE)
Kód ISVS (z MetaIS) | Názov ISVS | Spoločné moduly podľa zákona č. 305/2013 e-Governmente |
| isvs_400 | Národný zdravotnícky informačný systém (NZIS) | Autentifikačný modul |
Tabuľka 14 Prehľad plánovaných integrácií na spoločné moduly – budúci stav (TO BE)
Prehľad plánovaných integrácií na iné ISVS – budúci stav (TO BE)
Kód ISVS (z MetaIS) | Názov ISVS | Kód integrovaného ISVS (z MetaIS) | Názov integrovaného ISVS | Správca integrovaného ISVS |
| isvs_400 | Národný zdravotnícky integrovaný systém | isvs_193 | Centrálny informačný systém matričnej agendy (CISMA) | MV SR |
| isvs_400 | Národný zdravotnícky integrovaný systém | isvs_6092 | RIS - Rezortný informačný systém | MŠVVaM SR |
| isvs_400 | Národný zdravotnícky integrovaný systém | isvs_14764 | Centrálny integračný komponent | SP |
| isvs_400 | Národný zdravotnícky integrovaný systém | isvs_279 | Informačný systém riadenia sociálnych dávok (RSD) | ÚPSVaR (MPSVaR) |
Tabuľka 15 Prehľad plánovaných integrácií na iné ISVS – budúci stav (TO BE)
*IS PZS sú na isvs_400 integrované už v súčasnom stave
Aplikačné služby na integráciu – budúci stav (TO BE)
AS (Kód MetaIS) | Názov AS | Realizuje ISVS (kód ISVS, ktorý realizuje AS) | Poskytujúca alebo Konzumujúca | Integrácia cez CAMP | Integrácia IS tretích strán | SaaS | Integrácia na AS poskytovateľa (kód MetaIS) |
| as_67385 | Služby pre životný cyklus poskytnutia údajov oprávneným OVM o vytvorenom potvrdení o zdravotnom stave (prihláška) | isvs_400 | Poskytovaná | Nie | Áno | Nie | |
| as_67383 | Služby pre životný cyklus poskytovania oprávneným OVM o vytvorenom potvrdení na vyžiadanie (ospravedlnenka) | isvs_400 | Poskytovaná | Nie | Áno | Nie | |
| as_67474 | Služby pre životný cyklus sprístupnenia potvrdení o ePN pre oprávnené OVM | isvs_400 | Poskytovaná | Nie | Áno | Nie | |
| as_67374 | Služby pre životný cyklus poskytnutia informácie o dátume očakávaného pôrodu pre potreby poskytovania sociálnych dávok v súvislosti s tehotenstvom | isvs_400 | Poskytovaná | Nie | Áno | Nie | |
| as_67373 | Služby pre životný cyklus poskytnutia informácie o ukončení tehotenstva pre potreby ukončenia poskytovania sociálnych dávok v súvislosti s tehotenstvom | isvs_400 | Poskytovaná | Nie | Áno | Nie | |
| as_67375 | Služby pre životný cyklus potvrdenia dohody o mene a priezvisku dieťaťa vyhlásením rodičov priamo v nemocnici | isvs_400 | Poskytovaná | Nie | Áno | Nie |
Tabuľka 17 Aplikačné služby na integráciu – budúci stav (TO BE)
Dátová architektúra
Dátová vrstva je postavená na kombinácii centrálne zdieľaných klinických úložísk a doménových dátových služieb. Kľúčovú úlohu plní CRÚ Gateway – publikuje služby pre zápis/vyhľadanie klinických záznamov (napr. hlásenie o narodení) do centrálneho repozitára a sprostredkuje referencie na registre prijímateľov ZS; rozhrania sú definované cez katalóg správ a špecifikované Request/Response objektmi.

Obrázok Náhľad logického dátového modelu eTK

Obrázok Náhľad logického dátového modelu eTK

Obrázok Náhľad logického dátového modelu eDPN

Obrázok Náhľad logického dátového modelu eOČR

Obrázok Náhľad dátového modelu ePotvrdenie (Potvrdenie na vyžiadanie a Potvrdenie o zdravotnej spôsobilosti)
Objekty evidencie
| ID OE | Objekt evidencie - názov | Objekt evidencie - popis | Referencovateľný identifikátor URI dátového prvku |
| IDOE01 | Elektronická tehotenská knižka (eTK) | ID eTK, stav (aktívna/ukončená/zrušená), gestačný vek, termín pôrodu, rizikové faktory, výsledky vyšetrení, plán kontrol, verzia, časové pečiatky. | Nemá |
| IDOE02 | Elektronická PN (eDPN) | ID eDPN, platnosť do, platnosť od, adresa pobytu, datum narodenia, datum umrtia, meno a priezvisko pacienta, dovod neschopnosti | Nemá |
| IDOE03 | Elektronické OČR (krátkodobé/dlhodobé) | ID eOČR, vzťah ošetrujúci–ošetrovaný, diagnóza ošetrovaného, obdobie, dôvod, adresát (SP), stav. Väzby: Osoba (ošetrujúci/-á a ošetrovaný/-á), Zdravotník, PZS. | Nemá |
| IDOE04 | Potvrdenie o zdravotnej spôsobilosti (MŠ, ZŠ, SŠ) | ID potvrdenia, IFO dieťaťa, výsledok posúdenia (spôsobilý/obmedzenia), odporúčania, dátum, ID lekára, podpis/pečať, stav doručenia do IS MŠVVaM (delivery status). Pre MŠ aj zaočkovanosť. | Nemá |
| IDOE05 | Potvrdenie na vyžiadanie | ID potvrdenia, typ potvrdenia, IFO,, dátum vystavenia, platnosť do, ID Zpr |
Tabuľka 18 Objekty evidencie
Referenčné údaje
Vzhľadom na charakter objektov evidencie obsahujúcich informácie o zdravotnom stave, nie sú objekty evidencie zdieľané ako referenčné, otvorené, analytické alebo súčasť rozsahu moje údaje.
| ID OE | Názov referenčného registra /objektu evidencie (uvádzať OE z tabuľky v kap. 5.5.1) | Názov referenčného údaja (atribúty) | Identifikácia subjektu, ku ktorému sa viaže referenčný údaj | Zdrojový register a registrátor zdrojového registra |
| N/A |
Tabuľka 19 Návrh na vyhlásenie a zmeny referenčných údajov
Poskytovanie údajov z ISVS do IS CPDI – budúci stav (TO BE)
V rámci dátového rozsahu projektu neboli identifikované údaje pre konzumovanie alebo poskytovanie prostredníctvom CPDI. Dátová výmena bude prostredníctvom priamych integrácií.
| ID OE | Názov (poskytovaného) objektu evidencie | Kód ISVS poskytujúceho OE | Názov ISVS poskytujúceho OE |
Tabuľka 20 Poskytovanie údajov z ISVS do IS CPDI – budúci stav (TO BE)
Konzumovanie údajov z IS CPDI – budúci stav (TO BE)
V rámci dátového rozsahu projektu neboli identifikované údaje pre konzumovanie alebo poskytovanie prostredníctvom CPDI. Dátová výmena bude prostredníctvom priamych integrácií.
| ID OE | Názov (konzumovaného) objektu evidencie | Kód ISVS konzumujúceho OE | Kód zdrojového ISVS v MetaIS |
| N/A |
Tabuľka 21 Konzumovanie údajov z IS CPDI – budúci stav (TO BE)
Identifikácia údajov a subjektov pre konzumovanie alebo poskytovanie údajov do/z CPDI (CSRÚ)
V rámci dátového rozsahu projektu neboli identifikované údaje pre konzumovanie alebo poskytovanie prostredníctvom CPDI. Dátová výmena bude prostredníctvom priamych integrácií.
| ID OE | Názov referenčného údaja /objektu evidencie (uvádzať OE z tabuľky v kap. 5.5.1) | Konzumovanie alebo poskytovanie | Subjekt (organizácia poskytovateľa-konzumenta) | Osobitný právny predpis pre poskytovanie / konzumovanie údajov |
| N/A |
Tabuľka 22 Identifikácia údajov pre konzumovanie alebo poskytovanie údajov do/z CPDI (CSRÚ)
Kvalita a čistenie údajov
| ID OE | Názov Objektu evidencie (uvádzať OE z tabuľky v kap. 5.5.1) | Významnosť kvality 1 (malá) až 5 (veľmi významná) | Citlivosť kvality 1 (malá) až 5 (veľmi významná) | Priorita – poradie dôležitosti (začnite číslovať od najdôležitejšieho) |
| IDOE01 | Elektronická tehotenská knižka (eTK) | 5 | 5 | 1 |
| IDOE02 | Elektronická PN (eDPN) | 5 | 5 | 2 |
| IDOE03 | Elektronické OČR (krátkodobé/dlhodobé) | 5 | 5 | 3 |
| IDOE04 | Potvrdenie o zdravotnej spôsobilosti (MŠ, ZŠ, SŠ) | 5 | 4 | 4 |
| IDOE05 | Potvrdenie na vyžiadanie | 5 | 4 | 5 |
Tabuľka 23 Zhodnotenie dátovej kvality objektov evidencie
Vyžadovaná kvalita údajov sa dosiahne nastavením procesov a zodpovedností pre prácu s údajmi počas celého životného cyklu projektu. Použité metódy budú čistenie, dopĺňanie a štandardizácia údajov zavedením validačných pravidiel pri vstupe údajov, stanovením rozsahu prípustných hodnôt údajov, dodržiavaním dátových typov a používaním štandardizovaných číselníkových hodnôt.
| Rola | Činnosti | Pozícia zodpovedná za danú činnosť (správca ISVS / dodávateľ) |
| Dátový kurátor | Evidencia požiadaviek na dátovú kvalitu, monitoring a riadenie procesu | Dátový kurátor správcu IS |
| Data steward | Čistenie a stotožňovanie voči referenčným údajom | Pracovník IT podpory |
| Databázový špecialista | Analyzuje požiadavky na dáta, modeluje obsah procedúr | Dodávateľ |
| Dátový špecialista pre dátovú kvalitu | Spracovanie výstupov merania, interpretácie, zápis biznis pravidiel, hodnotiace správy z merania | Dátový špecialista pre dátovú kvalitu – nová interná pozícia v projekte |
Tabuľka 24 Personálne zabezpečenie a roly pri riadení dátovej kvality
Otvorené údaje
Vzhľadom na charakter objektov evidencie obsahujúcich informácie o zdravotnom stave, nie sú objekty evidencie zdieľané ako referenčné, otvorené, analytické alebo súčasť rozsahu moje údaje.
| ID OE | Názov objektu evidencie / datasetu (uvádzať OE z tabuľky v kap. 5.5.1) | Požadovaná interoperabilita (3★ - 5★) | Periodicita publikovania (týždenne, mesačne, polročne, ročne) |
| N/A |
Tabuľka 25 Objekty evidencie, ktoré budú sprístupnené ako otvorené údaje
Analytické údaje
Vzhľadom na charakter objektov evidencie obsahujúcich informácie o zdravotnom stave, nie sú objekty evidencie zdieľané ako referenčné, otvorené, analytické alebo súčasť rozsahu moje údaje.
| OE ID | Názov objektu evidencie pre analytické účely | Zoznam atribútov objektu evidencie | Popis a špecifiká objektu evidencie |
| N/A |
Tabuľka 26 Objekty evidencie, ktoré budú projektom pripravené pre analytické účely
Moje údaje
Vzhľadom na charakter objektov evidencie obsahujúcich informácie o zdravotnom stave, nie sú objekty evidencie zdieľané ako referenčné, otvorené, analytické alebo súčasť rozsahu moje údaje.
| OE ID | Názov registra / objektu evidencie (uvádzať OE z tabuľky v kap. 5.5.1) | Atribút objektu evidencie | Popis a špecifiká objektu evidencie |
| N/A |
Tabuľka 27 Objekty evidencie, ktoré spadajú do kategórie Mojich údajov
Prehľad jednotlivých kategórií údajov
| ID | Register / Objekt evidencie (uvádzať OE z tabuľky v kap. 5.5.1) | Referenčné údaje | Moje údaje | Otvorené údaje | Analytické údaje |
| IDOE01 | Elektronická tehotenská knižka (eTK) | ☐ | ☐ | ☐ | ☐ |
| IDOE02 | Elektronická PN (eDPN) | ☐ | ☐ | ☐ | ☐ |
| IDOE03 | Elektronické OČR (krátkodobé/dlhodobé) | ☐ | ☐ | ☐ | ☐ |
| IDOE04 | Potvrdenie o zdravotnej spôsobilosti (MŠ, ZŠ, SŠ) | ☐ | ☐ | ☐ | ☐ |
| IDOE05 | Potvrdenie na vyžiadanie | ☐ | ☐ | ☐ | ☐ |
Tabuľka 28 Prehľad jednotlivých kategórií údajov
Technologická architektúra
Návrh riešenia technologickej architektúry
Fyzická architektúra navrhovaného riešenia je postavená na architektúre projektu RISEZ bez vyvolaných dopadov na úpravu technologickej architektúry.
Požiadavky na výkonnostné parametre, kapacitné požiadavky – budúci stav (TO BE)
Požiadavky na výkonnostné parametre sa zostávajú zachované na úrovni súčasného stavu.
| Parameter | Jednotky | Predpokladaná hodnota | Poznámka |
| Počet interných používateľov | Počet | N/A | |
| Počet súčasne pracujúcich interných používateľov v špičkovom zaťažení | Počet | N/A | |
| Počet externých používateľov (internet) | Počet | N/A | |
| Počet externých používateľov používajúcich systém v špičkovom zaťažení | Počet | N/A | |
| Počet transakcií (podaní, požiadaviek) za obdobie | Počet/obdobie | N/A | |
| Objem údajov na transakciu | Objem/transakcia | N/A |
Tabuľka 29 Požiadavky na výkonnostné parametre, kapacitné požiadavky – budúci stav (TO BE)
Využívanie služieb z katalógu služieb vládneho cloudu
Riešenie je navrhnuté cloud-native (CNA) a kontajnerovo/mikroslužbovo, takže je kompatibilné s IaaS/PaaS Vládneho cloudu. Z hľadiska spracovania zdravotníckych údajov sa predpokladá nasadenie v rámci infraštruktúry NZIS.
Kód infraštruktúrnej služby (z MetaIS) | Názov infraštruktúrnej služby | Kód ISVS (z MetaIS) | Názov Využívajúceho ISVS | Klasifikácia ISVS Ux (Cx,Ix,Ax) |
| N/A |
Tabuľka 30 Využívanie služieb z katalógu služieb vládneho cloudu
Bezpečnostná architektúra
Návrh riešenia bezpečnosti
IS bude implementovaný v zmysle bezpečnostných požiadaviek a mechanizmov podľa Zákonov o Kybernetickej bezpečnosti, o ITVS a ich aktuálnych vyhlášok v čase pred a počas implementácie PZ. Zhotoviteľ dodá detailný výstup súladov s checklistom pre agendu IT a KYBERNETICKÚ BEZPEČNOSŤ pre kategóriu III., podľa Metodiky Riadenia kvality (QAMPR).
Bezpečnostné požiadavky rozvíjaného systému sú predmetom rozvoja v rámci projektu RISEZ, kde bude vytvorená:
- Bezpečnostná architektúra, ktorá musí riešiť systém ochrany implementovaný technickými prostriedkami, t. j. dedikovanými bezpečnostnými prostriedkami ako aj prostriedkami tvoriacimi súčasť aplikačných komponentov a infraštruktúry a netechnickými prostriedkami pre manažment informačnej bezpečnosti
- Bezpečnostné testy Zhotoviteľom (Penetračné, Security Review, Riziková analýza)
- Bezpečnostné testy externým subjektom (audit), aktualizované v zmysle úprav vyvolaných projektom_3291
Bezpečnostné opatrenia zahŕňajú najmä:
- Zahŕňa najmä:
- Riadenie prístupov – definovanie rolí a oprávnení pre používateľov a administrátorov, viacfaktorová autentifikácia, princíp minimálnych oprávnení.
- Autentifikácia a autorizácia – použitie eID, MDA alebo iných bezpečných autentifikačných mechanizmov v súlade s legislatívou SR a EÚ.
- Šifrovanie údajov – zabezpečenie dát v prenose aj v pokoji (TLS 1.2+, AES-256 alebo ekvivalent), použitie kvalifikovaných certifikátov.
- Audit a logovanie – centrálne zaznamenávanie prístupov, zmien a bezpečnostných udalostí; uchovávanie auditných záznamov podľa legislatívnych lehôt.
- Ochrana proti škodlivému kódu a útokom – antivírusová ochrana, antimalware, ochrana proti DoS/DDoS, web application firewall.
- Bezpečnostné testovanie – pravidelné penetračné testy, zraniteľnostné skeny, SAST/DAST analýza kódu.
- Zálohovanie a obnova – pravidelná tvorba záloh, testovanie obnovy, geograficky oddelené uloženie kritických dát.
- Kontinuita prevádzky – plán obnovy po havárii (DRP) a plán kontinuity činností (BCP).
- Riadenie incidentov – definovaný proces identifikácie, hlásenia, riešenia a vyhodnotenia bezpečnostných incidentov, vrátane povinnosti nahlasovania CSIRT.
- Bezpečnostné školenia – pravidelné vzdelávanie používateľov a prevádzkového personálu.
Určenie obsahu bezpečnostných opatrení
| Obsah bezpečnostných opatrení podľa vyhlášky ÚPVII č. 179/2020 Z. z | Aplikované opatrenia | Aplikovaná legislatíva |
| Minimálne bezpečnostné opatrenia Kategórie I | Vyberte položku. | |
| Minimálne bezpečnostné opatrenia Kategórie II | Vyberte položku. | |
| Minimálne bezpečnostné opatrenia Kategórie III | Áno |
|
| Bezpečnostný projekt | Áno | § 23 ods. 1 a 2 zákona 95/2019 Z.z. |
| Bezpečnostné opatrenia podľa osobitného predpisu | Áno | Vyhláška MZ SR č. 98/2018 Z. z. (technické a funkčné štandardy pre NZIS) |
Tabuľka 33 Určenie zdrojov a obsahu minimálnych bezpečnostných opatrení
Legislatívne, právne, štatutárne, regulačné a zmluvné požiadavky,
Riešenie bude navrhované v súlade s legislatívou v oblasti zdravotníctva, zdravotníckej informatiky, informatizácie a bezpečnosti a to najmä:
- Zákonom o ITVS
- Zákonom o kybernetickej bezpečnosti
- Zákonom o eGovernment
- Zákonom o ochrane osobných údajov
- Relevantnými normami a vyhláškami o štandardoch
- Metodikou o riadení projektov MIRRI (vyhláška 401/2023 o riadení projektov a zmenových požiadaviek v prevádzke informačných technológií verejnej správy)
Zoznam relevantných právnych noriem:
- Zákon č.153/2013 Z.z. o národnom zdravotníckom informačnom systéme a o zmene a doplnení niektorých zákonov
- Vyhláška Ministerstva zdravotníctva SR č. 431/2024 Z.z. ktorou sa mení vyhláška Ministerstva zdravotníctva Slovenskej republiky č. 107/2015 Z. z., ktorou sa ustanovujú štandardy zdravotníckej informatiky a lehoty poskytovania údajov v znení vyhlášky č. 34/2022 Z. z.
- Vyhláška Ministerstva zdravotníctva SR č. 34/2022 Z.z. ktorou sa mení vyhláška Ministerstva zdravotníctva Slovenskej republiky č. 107/2015 Z. z., ktorou sa ustanovujú štandardy zdravotníckej informatiky a lehoty poskytovania údajov
- Zákon č. 95/2019 Z.z. o informačných technológiách vo verejnej správe
- Zákon č. 69/2018 Z.z. o kybernetickej bezpečnosti
- Vyhláška 362/2018 Z. z. ktorou sa ustanovuje obsah bezpečnostných opatrení, obsah a štruktúra bezpečnostnej dokumentácie a rozsah všeobecných bezpečnostných opatrení
- Zákon č. 45/2011 Z.z. o kritickej infraštruktúre
- vyhláška Úradu podpredsedu vlády Slovenskej republiky pre investície a informatizáciu č. 78/2020 Z. z. o štandardoch pre informačné technológie verejnej správy
- vyhláška Úradu podpredsedu vlády Slovenskej republiky pre investície a informatizáciu č. 179/2020 Z. z., ktorou sa ustanovuje spôsob kategorizácie a obsah bezpečnostných opatrení informačných technológií verejnej správy
- vyhláška Úradu na ochranu osobných údajov Slovenskej republiky č. 158/2018 Z. z. o postupe pri posudzovaní vplyvu na ochranu osobných údajov
- Nariadenie Európskeho parlamentu a Rady (EÚ) 2016/679 z 27. apríla 2016 o ochrane fyzických osôb pri spracúvaní osobných údajov a o voľnom pohybe takýchto údajov, ktorým sa zrušuje smernica 95/46/ES (všeobecné nariadenie o ochrane údajov)
- Zákon č. 18/2018 Z. z. o ochrane osobných údajov a o zmene a doplnení niektorých zákonov.
- Vyhláška 547/2021 Z. z. o elektronizácii agendy verejnej správy
Riešenie autentifikácie a prístupov používateľov
Požiadavky na riešenie bezpečnosti, správa používateľov, zabezpečenie prístupov k dátam a pod. sú zabezpečované riešením NZIS resp. jeho rozšírenia RISEZ.
PREVÁDZKA A ÚDRŽBA VÝSTUPOV PROJEKTU
Návrh riešenia prevádzky a údržby
Prevádzka a údržba je technologicky navrhnutá v rámci podpory NZIS resp. rozšírenia RIZES.
Zabezpečenie podpory používateľov a prevádzky
Podpora prevádzky a používateľov bude realizovaná cez 3 úrovne podpory, s nasledujúcim označením a obsahom činnosti:
- Podpora L1 (podpora 1. stupňa - Level 1) - začiatočná úroveň podpory, ktorej základnou funkciou je zhromaždiť informácie, previesť základnú analýzu a určiť príčinu problému a jeho klasifikáciu. Typicky sú v úrovni L1 riešené priamočiare a jednoduché problémy a základné diagnostiky, overenie dostupnosti jednotlivých vrstiev infraštruktúry (sieťové, operačné, vizualizačné, aplikačné atď.) a základné užívateľské problémy (typicky zabudnutie hesla), overovanie nastavení SW a HW atď. Je zabezpečovaná prostredníctvom pracoviska jednotného kontaktného miesta.
- Podpora L2 (podpora 2. stupňa – Level 2 - postúpenie požiadaviek od L1) – riešiteľské tímy s hlbšou technologickou znalosťou danej oblasti. Riešitelia na úrovni Podpory L2 nekomunikujú priamo s koncovým užívateľom, ale sú zodpovední za poskytovanie súčinnosti riešiteľom 1. úrovne podpory pri riešení eskalovaného hlásenia, čo mimo iného obsahuje aj spätnú kontrolu a podrobnejšiu analýzu zistených dát predaných riešiteľom 1. úrovne podpory. Výstupom takejto kontroly môže byť potvrdenie, upresnenie, alebo prehodnotenie hlásenia v závislosti na potrebách Objednávateľa. Primárnym cieľom riešiteľov na úrovni Podpory L2 je dostať Hlásenie čo najskôr pod kontrolu a následne ho vyriešiť - s možnosťou eskalácie na vyššiu úroveň podpory – Podpora L3.
- Podpora L3 (podpora 3. stupňa) - Podpora 3. stupňa predstavuje najvyššiu úroveň podpory pre riešenie tých najobtiažnejších Hlásení, vrátane prevádzania hĺbkových analýz a riešenie extrémnych prípadov.
Typické zodpovednosti za realizáciu podpory sú:
- L1 (Level 1: priamy kontakt zákazníka) - jednotný kontaktný bod verejného obstarávateľa je zvyčajne zabezpečovaný pracoviskom v správe správcu informačného systému, ak nedeleguje túto činnosť na špecializovanú organizáciu v jeho zriaďovacej pôsobnosti ( NCZI Call centrum) .
- L2 (Level 2: postúpenie požiadaviek od L1) - riešiteľské tímy s hlbšou znalosťou prevádzkovaného systému sú zvyčajne tvorené pracovníkmi prevádzkovateľa informačného systému ( NCZI Helpdesk), pričom časť špecializovaných prác môže byť za definovaných podmienok prenesená aj na externého dodávateľa.
- L3 (Level 3, postúpenie požiadaviek od L2) - na základe zmluvy o podpore inf. systému bude zabezpečovať externý dodávateľ.
Okrem zabezpečenia podpory používateľov a prevádzky je potrebné určiť spôsob a rozsah zabezpečenia podpory infraštruktúrnych služieb použitých pre prevádzku informačného systému (cloudové služby, komunikačné služby, servery a ich systémové programové vybavenie, sieťová infraštruktúra) a určiť zodpovednosti pri zabezpečení prevádzky technologickej infraštruktúry a spôsob komunikácie s poskytovateľom podpory infraštruktúrnych služieb.
V nasledovnej tabuľke uveďte prehľad očakávaného riešenia zabezpečenia podpory používateľov a prevádzky, hlavné zodpovednosti a očakávanú úroveň poskytovaných služieb:
| Podpora | Poskytovateľ (subjekt zodpovedný za poskytnutie podpory) | Požadovaný Čas dostupnosti | STAV zabezpečenia |
| Call Centrum L1 NCZI | V pracovných dňoch od pondelka do piatku v čase od 8.00 h do 16.00 h. | riadené NCZI | |
| Podpora L2 | Helpdesk L2 NCZI | Zriadené NCZI | |
| Podpora L3 | Dodávateľ riešenia (existujúci/úspešný uchádzač o dodávku riešenia alebo podpory) | Zmluva o podpore prevádzky, údržbe a rozvoji informačného systému | |
| Podpora infraštruktúrnych služieb | Dodávateľ servisnej podpory HW | Servisná zmluva |
Tabuľka 19 Prehľad riešenia zabezpečenia podpory používateľov a prevádzky
Riešenie incidentov v prevádzke - parametre úrovní služby
V nasledovnej kapitole sú uvedené očakávané úrovne poskytovania služieb, kategorizácia vád v prevádzke a lehoty ich vyriešenia.
Vada úrovne A (1): je kritická vada / havária, ktorá spôsobuje tak závažné problémy, že ďalší priebeh, ani dodržanie predpokladaného časového plánu akceptačných testov nie je možné; Používateľ nemôže Systém alebo iný informačný systém priamo integrovaný na Systém alebo ich časť používať alebo ovládať, resp. ide o vady jeho bezpečnosti; ďalšie akceptačné testy musia byť pozastavené, dokiaľ nie je vada odstránená; alebo ďalšie fungovanie SW Systému alebo iného naň integrovaného informačného systému nemôže byť rozumne zaručené. Vady prvej úrovne A by spôsobili veľkú stratu alebo úplné znemožnenie samotnej podstaty využitia Systému alebo iného naň integrovaného informačného systému alebo ich časti alebo by spôsobili, že by bolo použitie Systému/naň integrovaného informačného systému/ich časť nebezpečné, alebo že sa Systém alebo iné systémy Používateľa zastavia alebo poškodia. Vadou prvej úrovne A je aj to, že SW nie je schopný spracovať bežnú prevádzkovú záťaž
Vada úrovne B (2): je vážna vada/ porucha, ktorá, ak nie je opravená, by ohrozila ďalšie pokračovanie akceptačných testov, alebo by vážne ohrozovala ďalšiu prevádzku iných častí SW Systému alebo iného informačného systému priamo integrovaného na Systém. Vada druhej úrovne B by zapríčinila, že by neboli podporované niektoré časti funkcií softvérového vybavenia bez rozumnej náhrady. Takouto vadou je aj neschopnosť spracovať maximálnu možnú prevádzkovú záťaž
Vada úrovne C (3): je bežná vada, bežná porucha, ktorá nie je Vadou úrovne A (1) ani Vadou úrovne B (2), najmä vada, ktorá spôsobí čiastočný neúspech akceptačných testov, alebo ktorá sa prejaví iba niekedy. Za bežných podmienok by nebola stratená žiadna dôležitá funkcia Systému ani iného informačného systému priamo integrovaného na Systém alebo by bolo možné pre jej prekonanie nájsť rozumnú alternatívu. Táto vada by neohrozila Systém ani iný informačný systém Používateľa ľa priamo integrovaný na Systém s reálnymi dátami.
Lehoty na odstránenie Vád počas záručnej doby Lehoty na odstránenie Vád začínajú plynúť okamihom nahlásenia Vady Používateľom a rozdeľujú sa nasledovne: a) lehota reagovania na nahlásenú Vadu, b) lehota náhradného riešenia Vady, c) lehota trvalého vyriešenia Vady.
Lehota reagovania na nahlásenú Vadu je stanovený čas, do ktorého vykoná prevzatie, potvrdenie prevzatia a preverenie nahlásenej Vady a zaháji jej riešenie konkrétnym riešiteľom.
| Lehoty na odstránenie vád pre jednotlivé úrovne vád | |||
| Úroveň vady | Lehota reagovania na nahlásenú vadu | Lehota náhradného riešenia vady | Lehota trvalého vyriešenia vady |
| Vada úrovne A (1) | do 10 minút | Z titulu definície vady úrovne A sa neuplatňuje | do 2 hodín |
| Vada úrovne B (2) | do 3 hodín | do 24 hodín | do 72 hodín |
| Vada úrovne C (3) | do 6 hodín pracovného času* | Z titulu definície vady úrovne C sa neuplatňuje | do 27 hodín pracovného času* |
* Pozn.: pracovným časom je doba vymedzená počas pracovných dní v čase od 8:00 do 17:00 hod.
Úroveň poskytovania služieb sa riadi internými predpismi NCZI.
Požadovaná dostupnosť informačného systému:
Za incident je považovaná chyba IS, t.j. správanie sa v rozpore s prevádzkovou a používateľskou dokumentáciou IS. Za incident nie je považovaná chyba, ktorá nastala mimo prostredia IS napr. výpadok poskytovania konkrétnej služby Vládneho cloudu alebo komunikačnej infraštruktúry.
Označenie naliehavosti incidentu:
| Označenie naliehavosti incidentu | Závažnosť incidentu | Popis naliehavosti incidentu |
| A | Kritická | Kritické chyby, ktoré spôsobia úplné zlyhanie systému ako celku a nie je možné používať ani jednu jeho časť, nie je možné poskytnúť požadovaný výstup z IS. |
| B | Vysoká | Chyby a nedostatky, ktoré zapríčinia čiastočné zlyhanie systému a neumožňuje používať časť systému. |
| C | Stredná | Chyby a nedostatky, ktoré spôsobia čiastočné obmedzenia používania systému. |
možný dopad:
| Označenie závažnosti incidentu | Dopad | Popis dopadu |
| 1 | katastrofický | katastrofický dopad, priamy finančný dopad alebo strata dát, |
| 2 | značný | značný dopad alebo strata dát |
| 3 | malý | malý dopad alebo strata dát |
Výpočet priority incidentu je kombináciou dopadu a naliehavosti v súlade s best practices ITIL V3 uvedený v nasledovnej matici:
| Matica priority incidentov | Dopad | |||
| Katastrofický - 1 | Značný - 2 | Malý - 3 | ||
| Naliehavosť | Kritická - A | 1 | 2 | 3 |
| Vysoká - B | 2 | 3 | 3 | |
| Stredná - C | 2 | 3 | 4 | |
Vyžadované reakčné doby:
| Označenie priority incidentu | Reakčná doba(1) od nahlásenia incidentu po začiatok riešenia incidentu | Doba konečného vyriešenia incidentu od nahlásenia incidentu (DKVI) (2) | Spoľahlivosť (3) (počet incidentov za mesiac) |
| 1 | 0,5 hod. | 4 hodiny | 1 |
| 2 | 0,5 hod. | 8 hodín | 2 |
| 3 | 0,5 hod. | 24 hodín | 10 |
V osobitných prípadoch bude servisná doba upravená na základe dohody projektových manažérov objednávateľa a poskytovateľa. - Štandardná servisná pohotovosť je v pracovných dňoch od 8.00 h do 16.00 h. Do servisnej pohotovosti sa nezapočítavajú dni pracovného voľna, pracovného pokoja a štátom uznávané sviatky. Ak je poskytovateľovi v pracovných dňoch v čase od 8.00 h do 16.00 h hlásená vada (chyba) s prioritou „kritická“, na reakčnú a servisnú dobu sa nevzťahuje štandardná servisná pohotovosť, ale režim 24x7. Do reakčnej a servisnej doby režimu 24x7 sa nezapočítavajú dni pracovného voľna, pracovného pokoja a štátom uznávané sviatky. V prípade potreby zásahu pri vade s kritickou prioritou je poskytovateľ povinný vadu vyriešiť aj prostredníctvom vzdialeného zabezpečeného pripojenia (VPN) z miesta sídla poskytovateľa, pokiaľ mu objednávateľ nebude schopný poskytnúť fyzicky miesta v ústredí objednávateľa.
Požadovaná dostupnosť IS:
Parameter bude zachovaný rovnako ako v súčasnom stave.
Dostupnosť (Availability)
Parameter bude zachovaný rovnako ako v súčasnom stave.
RTO (Recovery Time Objective)
Parameter bude zachovaný rovnako ako v súčasnom stave.
RPO (Recovery Point Objective)
Parameter bude zachovaný rovnako ako v súčasnom stave.
Požiadavky na ľudské zdroje potrebné pre zabezpečenie prevádzky
Dokumentácia má v rámci projektového tímu definované požiadavky na ľudské zdroje potrebné pre zabezpečenie implementácie a prevádzky. Počet a časová alokácia týchto rolí sa viaže na rozsah riešenia a SLA pre prevádzku.
Požiadavky na zdrojové kódy
Súčasťou dodávky budú aj zdrojové kódy k vytvorenému riešeniu, pokiaľ to nevylučujú licenčné podmienky tretích osôb vo vzťahu k štandardným Softvérovým produktom, s komentármi a technickým popisom, a to pre prevádzkové a testovacie verzie počítačových programov, a práva na ich zverejnenie v centrálnom repozitári zdrojových kódov podľa § 15 ods. 2 písm. d) Zákona o informačných technológiách vo verejnej správe a § 31 vyhlášky Úradu podpredsedu vlády Slovenskej republiky pre investície a informatizáciu o štandardoch pre informačné technológie verejnej správy č. 78/2020 Z. z., a iného predpisu, ktorý môže v budúcnosti vyhlášku č. 78/2020 Z. z. nahradiť alebo doplniť.
NCZI plánuje pri obstarávaní postupovať v zmysle vzoru Zmluvy o dielo. Zmluvnú úpravu predkladáme nasledujúcu:
- Zhotoviteľ je povinný pri akceptácii Informačného systému odovzdať Objednávateľovi funkčné vývojové a produkčné prostredie, ktoré je súčasťou Informačného systému.
- Zhotoviteľ je povinný pri akceptácii Informačného systému alebo jeho časti odovzdať Objednávateľovi Vytvorený zdrojový kód v jeho úplnej aktuálnej podobe, zapečatený, na neprepisovateľnom technickom nosiči dát s označením časti a verzie Informačného systému, ktorej sa týka. Za odovzdanie Vytvoreného zdrojového kódu Objednávateľovi sa na účely tejto Zmluvy o dielo rozumie odovzdanie technického nosiča dát Oprávnenej osobe Objednávateľa. O odovzdaní a prevzatí technického nosiča dát bude oboma Zmluvnými stranami spísaný a podpísaný preberací protokol.
- Informačný systém (Dielo) v súlade s Technickou špecifikáciou obsahuje od zvyšku Diela oddeliteľný modul (časť) vytvorený Zhotoviteľom pri plnení tejto Zmluvy o dielo, ktorý je bez úpravy použiteľný aj tretími osobami, aj na iné alebo podobné účely, ako je účel vyplývajúci z tejto Zmluvy o dielo (ďalej ako „Modul"). A to najmä pre modul Karta občana. Vytvorený zdrojový kód Informačného systému (s výnimkou Modulu) vrátane jeho dokumentácie bude prístupný v režime podľa § 31 ods. 4 písm. b) Vyhlášky č. 78/2020 (s obmedzenou dostupnosťou pre orgán vedenia a orgány riadenia v zmysle Zákona o ITVS – vytvorený zdrojový kód je dostupný len pre orgán vedenia a orgány riadenia). Pre zamedzenie pochybností uvádzame, že sa jedná len o zdrojový kód ktorý Dodávateľ vytvoril, alebo pozmenil v súvislosti s realizáciou diela. Objednávateľ je oprávnený sprístupniť Vytvorený zdrojový kód okrem orgánov podľa predchádzajúcej vety aj tretím osobám, ale len na špecifický účel, na základe riadne uzatvorenej písomnej zmluvy o mlčanlivosti a ochrane dôverných informácií.
- Ak je medzi zmluvnými stranami uzatvorená SLA zmluva, od prevzatia Informačného systému sa prístup k vytvorenému zdrojovému kódu vo vývojovom a produkčnom prostredí, vrátane nakladania s týmto zdrojovým kódom, začne riadiť podmienkami dohodnutými v SLA zmluve.
- Vytvorený zdrojový kód musí byť v podobe, ktorá zaručuje možnosť overenia, že je kompletný a v správnej verzii, t. j. v takej, ktorá umožňuje kompiláciu, inštaláciu, spustenie a overenie funkcionality, a to vrátane kompletnej dokumentácie zdrojového kódu (napr. interfejsov a pod.) takejto Informačného systému alebo jeho časti. Zároveň odovzdaný Vytvorený zdrojový kód musí byť pokrytý testami (aspoň na 90%) a dosahovať rating kvality (statická analýza kódu) podľa CodeClimate/CodeQLa pod. (minimálne stupňa B).
- Pre zamedzenie pochybností, povinnosti Zhotoviteľa týkajúce sa Vytvoreného zdrojového kódu platí i na akékoľvek opravy, zmeny, doplnenia, upgrade alebo update Vytvoreného zdrojového kódu a/alebo vyššie uvedenej dokumentácie, ku ktorým dôjde pri plnení tejto Zmluvy o dielo alebo v rámci záručných opráv. Vytvorené zdrojové kódy budú vytvorené vyexportovaním z produkčného prostredia a budú odovzdané Objednávateľovi na elektronickom médiu v zapečatenom obale. Zhotoviteľ je povinný umožniť Objednávateľovi pri odovzdávaní Vytvoreného zdrojového kódu, pred zapečatením obalu, skontrolovať v priestoroch Objednávateľa prítomnosť Vytvoreného zdrojového kódu na odovzdávanom elektronickom médiu.
- Nebezpečenstvo poškodenia zdrojových kódov prechádza na Objednávateľa momentom prevzatia Informačného systému alebo jeho časti, pričom Objednávateľ sa zaväzuje uložiť zdrojové kódy takým spôsobom, aby zamedzil akémukoľvek neoprávnenému prístupu tretej osoby. Momentom platnosti SLA zmluvy umožní Objednávateľ poskytovateľovi, za predpokladu, že to je nevyhnutné, prístup k Vytvorenému zdrojovému kódu výlučne na účely plnenia povinností z uzatvorenej SLA zmluvy.
- V čo najvyššej možnej miere zabezpečiť, aby jednotlivé IS/moduly boli vyvinuté formou open source (EUPL licenčný model)
Uvedeným spôsobom obstarávania dôjde k zamedzeniu „Vendor lock-in" v súlade so Zákonom o ITVS.
OPIS IMPLEMENTÁCIE PROJEKTU A PREBERANIA VÝSTUPOV PROJEKTU
Implementácia a preberanie výstupov projektu bude realizované v súlade s Vyhláškou Ministerstva investícií, regionálneho rozvoja a informatizácie Slovenskej republiky č. 401/2023 Z. z. o riadení projektov a zmenových požiadaviek v prevádzke informačných technológií verejnej správy v zmysle ustanovení podľa § 5 a nasledovných ustanovení. Zároveň pri finálnej akceptácii dodaného diela dodávateľ odovzdá na základe preberacieho a akceptačného protokolu plne funkčné zdrojové kódy na USB nosiči.
Výstupom projektu je funkčný, stabilný, efektívny a bezpečný systém. Výstupom bude aj dodanie používateľskej príručky, inštalačnej príručky a pokynov na inštaláciu (úvodnú/opakovanú), prevádzkový opis a pokyny pre servis, údržbu a diagnostiku, pokyny na obnovu pri výpadku alebo havárii (Havarijný plán) a bezpečnostný projekt.
Realizácia projektu bude v zmysle vyhlášky MIRRI SR č. 401/2023 Z. z. pozostávať z nižšie uvedených etáp:
● Analýza a dizajn,
● Nákup technických prostriedkov, programových prostriedkov a služieb
● Implementácia a testovanie,
● Nasadenie.
NCZI bude pri implementácii postupovať v zmysle vyhlášky MIRRI SR č. 401/2023 Z. z. Pre implementované zmeny budú dodané nasledovné špecializované a manažérske produkty, ktoré budú kompletne pokrývať celý rozsah dodávky popísaný v biznis, aplikačnej a technologickej architektúre a požadované výstupy budú dodávané primerane vzhľadom na charakter projektu
| Etapa | Požadované výstupy |
R1 Analýza a dizajn | R-01 Projektový iniciálny dokument (PID) pre všetky funkčné oblasti Zoznam požiadaviek Akceptačné kritériá Rámcová špecifikácia riešenia (Popis produktu, Dekompozícia produktu, Vývojový diagram produktu) Biznis architektúra Aplikačná architektúra Technologická architektúra – časť systémová architektúra Bezpečnostná architektúra Stratégia testovania Plán testovania Testovacie scenáre a prípady R1-1 Detailný návrh riešenia (DNR ) (1) Zámer riešenia, analýza požiadaviek, používateľský prieskum a motivačná architektúra (2) Popis postupu analýzy a návrhu riešenia (3) Biznis architektúra * a. Existujúca a cieľová biznis architektúra b. Procesy podporované navrhovaným riešením c. Vytvorenie informačnej architektúry a mapovanie používateľskej cesty d. Vytvorenie grafického návrhu a prototypu používateľského rozhrania (UX, UI) e. Prípady použitia (use case model) (4) Dátová architektúra (5) Aplikačná architektúra * a. Existujúca a budúca aplikačná architektúra b. Aplikačné komponenty a ich vzťah k biznis komponentom a funkčným požiadavkám c. Integrácie – Komunikácia medzi komponentami (OpenAPI) (6) Technologická architektúra * a. Existujúca a budúca technologická architektúra b. Technologické komponenty riešenia a ich vzťah k aplikačným komponentom (7) Softvérové licencie a zdrojové kódy (8) Požiadavky na úrovne služieb (SLA) a výkonnosť (9) Zabezpečenie dostupnosti, zálohovanie a obnova riešenia (10) Bezpečnosť – riešenie požiadaviek na bezpečnosť (11) Migrácia dát (12) Harmonogram realizácie a nasadenia, závislosti R1 - 2 Plán a stratégia testovania (1) Testovacie prípady (UC/TC) (2) Testovacie prostredia (3) Testovacie dáta (4) Defekt manažment, monitoring a reporting test |
R2 Nákup technických prostriedkov, programových prostriedkov a služieb | R2-2 Obstaranie programových prostriedkov a služieb |
R3 Implementácia a testovanie | R3-1 Vývoj, migrácia údajov a integrácií R3-2 Testovanie (1) Funkčné testovanie (FAT) (2) Systémové a integračné testovanie (SIT) (3) Záťažové a výkonnostné testovanie (4) Bezpečnostné testovanie (SW/HW a kybernetická bezpečnosť) (5) Používateľské testy funkčného používateľského rozhrania (UX) (6) Používateľské akceptačné testovanie (UAT) R3-4 Dokumentácia Aplikačná príručka Používateľská príručka |
R4 Nasadenie | R4-1 Nasadenie do produkčnej prevádzky Príprava produkčného prostredia Administratívna príprava produkčného prostredia (procesy, dokumentácia) Inštalácia riešenia do produkčného prostredia Sprístupnenie riešenia v produkčnom prostredí vybraným používateľom R4-2 Akceptácia spustenia do produkčnej prevádzky |
M-02 Dokončovacia fáza projektu | Manažérsky produkt M-02 Správa o dokončení projektu M-02 Správa o získaných poznatkoch M-02 Plán kontroly po odovzdaní projektu M-02 Odporúčanie nadväzných krokov M-02 Zoznam funkčných zdrojových kódov |
| Služby projektového riadenia | Manažérsky produkt M-01 Plán etapy M-02 Manažérske správy, plány, reporty, zoznamy a požiadavky M-03 Akceptačný protokol M-04 Audit kvality M-05 Analýza nákladov a prínosov M-02 Zoznam rizík a závislostí |
ODKAZY
PRÍLOHY
Príloha 1: Zoznam rizík a závislostí (Excel)
Príloha 2: CBA (Excel)
Koniec dokumentu
Strana 55/55