I-02 Projektový zámer (projektovy_zamer)
PROJEKTOVÝ ZÁMER
Vzor pre manažérsky výstup I-02
podľa vyhlášky MIRRI č. 401/2023 Z. z.
Povinná osoba | Mesto Dubnica nad Váhom |
Názov projektu | Smart manažment dát mesta |
Zodpovedná osoba za projekt | Ing. Dušan Mišovec, vedúci oddelenia informačných technológií |
Realizátor projektu | Mesto Dubnica nad Váhom |
Vlastník projektu | Mesto Dubnica nad Váhom |
Schvaľovanie dokumentu
Položka | Meno a priezvisko | Organizácia | Pracovná pozícia | Dátum | Podpis (alebo elektronický súhlas) |
Vypracoval | Ing. Dušan Mišovec | Mesto Dubnica nad Váhom | Vedúci oddelenia IT | 08.09.2025 |
1 HISTÓRIA DOKUMENTU
Verzia | Dátum | Zmeny | Meno |
1.0 | 08.09.2025 | Pôvodný návrh dokumentu | Ing. Dušan Mišovec |
2 ÚČEL DOKUMENTU, SKRATKY (KONVENCIE) A DEFINÍCIE
V súlade s vyhláškou MIRRI č. 401/2023 Z.z. v znení neskorších predpisov je tento výstup I-02 Projektový zámer určený na rozpracovanie detailných informácií prípravnej a iniciačnej fázy projektu z pohľadu aktuálneho stavu, budúceho stavu a navrhovaného riešenia.
Dokument Projektový zámer obsahuje manažérske zhrnutie, rozsah, ciele a motiváciu na realizáciu projektu, zainteresované strany, návrh merateľných ukazovateľov a obsahuje aj
- Detailný opis požadovaných projektových výstupov,
- Detailný opis obmedzení, predpokladov, tolerancií a návrh organizačného zabezpečenia projektu,
- Detailný opis rozpočtu projektu a jeho prínosov,
- Harmonogram projektu,
- Vyhodnotenie rizík a závislostí,
- Architektúru riešenia projektu na úrovni biznis vrstvy, aplikačnej vrstvy, dátovej vrstvy, technologickej vrstvy a bezpečnostnej architektúry,
- Vyhodnotenie alternatív riešenia projektu pre každú vrstvu architektúry riešenia,
- Špecifikáciu a klasifikáciu údajov spracovaných v projekte,
- Požiadavky na prevádzku a údržbu výstupov projektu,
- Požiadavky na technologickú infraštruktúru a posúdenie alternatív prevádzky infraštruktúry cloud computingom,
- Požiadavky na zdrojové kódy,
- Opis implementácie projektu a preberania výstupov projektu.
Dokument vychádza zo schváleného projektového zámeru (Názov PZ IÚI - Smart manažment dát mesta), ktorý bol na mimoriadnom zasadnutí Rady partnerstva pre Integrovaný územný rozvoj Trnavského samosprávneho kraja dňa 09.06.2025 schválený v zmysle Metodického usmernenia k podpore integrovaného územného rozvoja. Projektový zámer bol 26.03.2025 zaevidovaný do neverejnej časti ITMS21+.
2.1 Použité skratky a pojmy
SKRATKA/POJEM | POPIS |
API | Application Programming Interface |
APN | Access Point Name |
AS | Aplikačná služba |
CSRÚ | Centrálna Správy Referenčných údajov |
EČV | Evidenčné číslo vozidla |
GDPR | General Data Protection Regulation |
GSM | Globálny systém mobilných komunikácií |
HW | Hardware |
IoT | Internet vecí (Internet of things) |
ISO | International Organization for Standardization |
ISVS | Informačný systém verejnej správy |
IT VS | Informačné technológie verejnej správy |
JS | Java Script |
LAN | Lokálna dátová sieť (Local Area Network) |
LKOD | Lokálny katalóg otvorených údajov |
LTE | Long Term Evolution |
MCA | Multikriteriálna analýza |
META IS | Centrálny metainformačný systém verejnej správy |
MIRRI | Ministerstvo investícií, regionálneho rozvoja a informatizácie |
NFP | Nenávratný finančný príspevok |
NKIVS | Národná koncepcia informatizácie verejnej správy |
NKOD | Národný katalóg otvorených údajov |
PID | Projektová iniciačná dokumentácia |
PZ IÚI | Projektový zámer integrovanej územnej investície |
RV | Riadiaci výbor |
SQL | Structured Query Language |
STN | Slovenská technická norma |
SW | Software |
TBD | To be determined |
VO | Verejné obstarávanie |
Wi-Fi | Wireless fidelity |
WP | Work packages |
Z. z. | Zbierka zákonov |
2.2 Konvencie pre typy požiadaviek (príklady)
Architektúrne požiadavky používajú konvenciu:
Napr.
A_AB_Oxx
- A – architektúrna požiadavka
- AB – označenie systému (ak existuje členenie; môže byť vypustené)
- O – označenie požiadavky
- xx – číslo požiadavky
Infraštruktúrne požiadavky používajú konvenciu:
IP_nn_ORxx
- IP – infraštruktúrna požiadavka
- nn – identifikácia (ak existuje členenie; môže byť vypustené)
- O – označenie požiadavky
- xx – číslo požiadavky
3 DEFINOVANIE PROJEKTU
3.1 Manažérske zhrnutie
Projekt „Smart manažment dát mesta“ predstavuje spoločnú iniciatívu miest Dubnica nad Váhom (ako žiadateľ) a Stará Turá (ako partner), ktorá má za cieľ zvýšiť kvalitu rozhodovania samospráv pomocou systematického zberu, spracovania a analýzy dát. Projekt sa realizuje v rámci výzvy PSK-MIRRI-619-2024-ITI-EFRR, opatrenie 1.2.2 Programu Slovensko.
Projekt je rozdelený na dve hlavné aktivity:
- Dubnica nad Váhom implementuje systém IoT radarových meračov dopravnej intenzity a rýchlosti.
- Stará Turá vybuduje digitálny geomodel mesta s mapovo-integračnou platformou.
Výsledkom bude vytvorenie dátovej infraštruktúry podporujúcej inteligentné plánovanie a rozhodovanie, čím sa prispeje k budovaniu „smart“ regiónu. Indikatívna výška nákladov je do 1 mil. EUR, s predpokladanou realizáciou do konca roku 2026.
PREDMET PROJEKTU
Realizácia projektu pozostáva z dvoch hlavných aktivít, z ktorých každú bude realizovať iný subjekt. Hlavnými aktivitami projektu sú:
1. IoT, dáta a platformy - Podpora rozvoja tvorby, spracovania, využívania a prepájania dát v rámci verejnej správy pre inteligentné rozhodovanie, plánovanie a správu
Aktivita sa zameriava na inštaláciu radarových meračov rýchlosti s doplnkovou funkciou zobrazovania výziev na spomalenie a zároveň s kapacitou na zber a vyhodnocovanie dopravných údajov. Toto technické riešenie predstavuje pre mesto Dubnica nad Váhom významný krok k modernejšiemu a dátovo podloženému riadeniu dopravy. Zavedením tohto systému dôjde k automatizovanému monitorovaniu intenzity cestnej premávky na dôležitých mestských komunikáciách, čím samospráva získa presné informácie o počte a rýchlosti vozidiel. Tieto údaje budú slúžiť ako kľúčový analytický podklad pre plánovanie dopravnej infraštruktúry, prijímanie strategických opatrení a zvyšovanie kvality života v meste prostredníctvom cielenej regulácie dopravy. Výstupy systému budú zároveň využiteľné v rámci širšieho konceptu inteligentného mesta, s dôrazom na podporu digitalizácie samosprávy a efektívnejšie rozhodovanie na základe spoľahlivých a aktuálnych dát.
Súčasťou riešenia je aplikácia, ktorá bude zaintegrovaná do jestvujúcej Smartplatformy mesta. Uvedené technické riešenie umožní rozšíriť v minulosti vybudovanú Smartplatformu a integrovať do nej dáta z oblasti dopravy mesta. Aplikácia, ktorá bude integrovaná do Smartplatformy mesta bude mať za cieľ sústrediť informácie zo senzorických (zberných) zariadení, prepojiť verejne dostupné datasety, zjednotiť tieto dáta a poskytnúť ich relevantný prehľad samospráve. Výstupy budú obohatené o možnosť formy analýz a predikcií s následným využívaním pre plánovanie, rozhodovanie a realizácii formou informačného balíka verejnosti.
Verejnosti budú publikované vybrané dáta a informácie sprostredkované formou online portálu v rozsahu funkčného backendu samotnej platformy. Vybrané open data portálu budú využívané na ďalšie spracovanie formou vysokokvalitných open data štandardov.
Aktivita takýmto spôsobom umožní nadviazať na v minulosti realizované investície mesta v oblasti Smart City a umožní rozšíriť rozsah zbieraných dát pre potreby predstaviteľov mesta, ktorí ich budú využívať pre lepšie rozhodovanie, optimalizáciu zdrojov, či plánovania rozvoja pri riadení mesta.
V rámci hlavnej aktivity je plánovaný zber, spracovanie a vyhodnocovanie najmä nasledovných analytických informácií a dát z realizovaných snímačov:
- Evidenčné číslo vozidla (EČV),
- Dátum a čas zachytenia EČV,
- Okamžitá rýchlosť vozidla,
- Typ vozidla (napr. osobné, nákladné),
- Prípadné spomalenie vozidla medzi vstupom a výstupom zo zorného poľa snímača,
- Priemerná rýchlosť vozidiel za zvolený časový interval (napr. 30 sekúnd),
- Počet vozidiel za uvedený interval, vrátane ich kategorizácie podľa typu.
2. Zavedenie digitálneho geomodelu
Táto hlavná aktivita bude realizovaná mestom Stará Turá. Aktivita má za cieľ rozšíriť podmienky na postupné systémové vybudovanie „geomodelu mesta“ vrátane vývoja a následného rozvoja mapovo-integračnej platformy do ďalších miest, s cieľom integrovať všetky dostupné údaje úradu, aby sa mohli vyhodnocovať a analyzovať všetky relevantné údaje v ich lokalizačno-priestorových súvislostiach, ako súčasť podpory rozhodovacieho procesu na všetkých úrovniach plánovania, schvaľovania a rozhodovacieho procesu orgánov samosprávy. Hlavná aktivita bude realizovaná prostredníctvom jedného technického celku, ktorý pozostáva z viacerých častí.
Bližšia špecifikácia tejto aktivity nie je predmetom tohto projektového zámeru, nakoľko mesto Stará Turá bude samostatne evidovať manažérske produkty v META IS a v rámci ich obsahu sa bude detailne venovať popisu tejto hlavnej aktivity.
V globále možno konštatovať, že realizácia projektu predstavuje jeden z najzásadnejších modernizačných krokov vybudovaného SMART manažmentu mesta Dubnica nad Váhom umožňujúci prijať také opatrenia a riešenia, ktoré rozšíria rozsah manažmentu samosprávy o oblasť dopravy, ktorá sa najmä v posledných rokoch stáva kľúčovou z hľadiska jej trvaloudržateľného rozvoja v meste.
Pripravovaný projekt by mal byť realizovaný s podporou NFP v rámci Výzvy PSK-MIRRI-619-2024-ITI-EFRR zameranej na podporu rozvoja tvorby, spracovania, využívania a prepájania dát v rámci verejnej správy pre inteligentné rozhodovanie, plánovanie a správu, ktorá reflektuje na Prioritu 1P1 Veda, výskum a inovácie, Špecifický cieľ RSO 1.2 Využívanie prínosov digitalizácie pre občanov, podniky, výskumné organizácie a orgány verejnej správy a Opatrenie 1.2.2 Podpora budovania inteligentných miest a regiónov a zároveň RSO 5.2 Podpora integrovaného a inkluzívneho sociálneho, hospodárskeho a environmentálneho miestneho rozvoja, kultúry, prírodného dedičstva, udržateľného cestovného ruchu a bezpečnosti v iných ako mestských oblastiach.
Realizácia projektu s podporou NFP je základom pre dosiahnutie požadovaného stavu v rozumnom časovom období nakoľko Mesto Dubnica nad Váhom nie je schopné vynaložiť dostatok finančných zdrojov v horizonte najbližších rokov z vlastných zdrojov tak, aby pokrylo aspoň najzásadnejšie nedostatky v dotknutej oblasti. Práve realizácia projektu umožní implementáciu zodpovedajúcich technológií a procesov, na ktorých bude možné následne zabezpečovať efektívny manažment územia mesta v oblasti dopravy.
Indikatívna výška finančných prostriedkov určených na realizáciu projektu je: 119 525,69 € s DPH a bola stanovená podrobným rozpočtom projektu.
Časový horizont realizácie projektu je stanovený v závislosti od určených hodnotiacich kôl predmetnej výzvy na MIRRI. Predpokladaný začiatok hlavných aktivít projektu je tak so zohľadnením procesu hodnotenia podaného projektu stanovený na 05/2026 – 10/2026. Časový harmonogram v navrhovanom rozsahu umožní elimináciu akýchkoľvek nepredvídaných komplikácií v rámci implementácie projektu.
3.2 Motivácia a rozsah projektu
Mesto Dubnica nad Váhom považuje využívanie nových digitálnych technológií, ktoré umožňujú efektivizáciu a racionalizáciu rozhodovania za jeden zo základných predpokladov a priorít pre ďalší rozvoj svojho územia a služieb. V súčasnosti už realizuje procesy agendového zberu údajov a správy údajov v podobe evidencie ulíc, evidencie adries, evidencie obyvateľov s trvalým/prechodným pobytom, evidencie poplatkov za odvoz komunálneho odpadu, evidencia poplatkov za držanie psa, evidencia poplatkov za daň z nehnuteľnosti s možnosťou ich komplexne vyhodnocovať v mapových súvislostiach. Všetky agendové procesy zberu údajov sú elektronicky zabezpečené prostredníctvom aplikácie Smart platforma.
Integrácia údajov z inteligentných dopravných radarov do existujúceho informačného systému by bola ďalším krokom k dosiahnutiu cieľov „Smart City“ mesta Dubnica nad Váhom.
Dáta generované radarmi budú analyzované a využívané primárne zamestnancami mesta a mestskými organizáciami s cieľom optimalizovať správu verejných služieb a infraštruktúry, čím dôjde k skvalitneniu života v meste pre obyvateľov a podnikateľské subjekty sídliace v meste. Budú však môcť byť využité aj širokou verejnosťou a návštevníkmi vstupujúcimi do mesta.
Sprístupnenie týchto dát všetkým záujmovým skupinám pôsobiacim nielen v riešených lokalitách (obyvatelia mesta, návštevníci), ale aj širokej verejnosti prostredníctvom vytvárania voľne dostupných data setov (open data) umožní ešte viac zvýšiť dopad projektu.
3.2.1 Problémy a biznis procesy dotknuté realizáciou projektu
Chýbajúce dáta v súčasnosti samospráve značne sťažujú vykonávanie rozhodnutí ako správnym spôsobom rozvíjať potenciál mesta, či naopak regulovať nežiaduce vplyvy, aktivity a pod. S ohľadom na uvedené sa v rámci dopravnej situácie prejavujú ako najzásadnejšie nižšie uvedené problémy:
- Nedostatok presných dopravných dát – automatizované zberanie údajov o rýchlosti a intenzite premávky poskytne spoľahlivé informácie na plánovanie a rozhodovanie
- Nedostatok efektívnej kontroly rýchlosti – zobrazovanie výziev na spomalenie môže znížiť počet rýchlych vozidiel a zvýšiť bezpečnosť na cestách
- Neefektívny manažment dopravy – komplexné údaje umožnia lepšie riadenie a optimalizáciu dopravného toku
- Neustále sa zvyšujúce riziko dopravných nehôd – kontrola rýchlosti a zvýšená bezpečnosť prispievajú k zníženiu nehodovosti
- Nedostatočná informovanosť obyvateľov o aktuálnom stave dopravy – systémové dáta môžu byť využité na zlepšenie informovania verejnosti o dopravnej situácii na komunikáciách v meste
- Obmedzené možnosti plánovania dopravnej infraštruktúry – kvalitné údaje umožnia plánovanie strategických investícií do dopravnej infraštruktúry a modernizácie komunikácii
- Nedostatočné monitorovanie dopravnej situácie v reálnom čase – implementovaný systém umožní generovanie a poskytovanie aktuálnych údajov v doprave, ktoré budú využiteľné v prípade potreby pre okamžité zásahy v prípade preťaženia dopravnej siete, resp. prijímania strategických a rozhodnutí v oblasti investícií do dopravnej infraštruktúry
- Nedostatok podkladov pre legislatívne opatrenia a politiky v doprave – reálne dáta budú podkladom pre legislatívu a strategické plány pre budúce rozhodovanie v oblasti manažmentu mesta ako celku
3.2.2 Motivácia na dosiahnutie budúceho stavu
Mesto Dubnica nad Váhom už v minulosti začalo intenzívne využívať informačné technológie v oblasti manažmentu vecí verejných a to úspešnou implementáciou projektu „Moderné technológie pre mesto Dubnica nad Váhom“, ktorý umožnil vybudovať základnú dátovú infraštruktúru a systém pre manažment údajov mesta. Rozšírenie oblastí manažmentu mesta, ktorý bude založený na reálnych dátach umožní tiež predkladaný projekt. Ten plánuje implementovať využitie SMART technológií s ohľadom na oblasť dopravy, kde na základe reálnych dát zozbieraných vďaka snímačom umožní dosiahnuť:
- Zvýšenie dopravnej bezpečnosti a to najmä vďaka automatizovanému monitorovaniu rýchlosti a dopravných tokov, ktoré umožní efektívnejšiu reguláciu a kontrolu dopravy, čo prispieva k zníženiu dopravných nehôd a zlepšeniu bezpečnosti na komunikáciách
- Optimalizáciu dopravného manažmentu mesta, ktorá bude založená na presnejších a aktuálnejších údajoch o intenzite premávky, rýchlostiach vozidiel a správaní vodičov
- Podporu inteligentného rozhodovania a to najmä vďaka integrovaným dátam a analytickým nástrojom, ktoré umožnia vedeniu mesta prijímať strategické rozhodnutia založené na spoľahlivých dátach, čo zvýši efektivitu a presnosť plánovania dopravnej infraštruktúry v meste
- Posilnenie digitálnej transformácie mesta. Rozšírenie Smartplatformy o dopravné dáta podporí digitalizáciu samosprávy a zvýši jej schopnosť reagovať na aktuálne potreby obyvateľov a moderné trendy v oblasti mestského riadenia.
- Otvorený prístup k vybraným dátam a transparentnosť. Verejnosti sprístupnené open data zvýšia transparentnosť a umožnia tretím stranám využiť dostupné informácie na výskum, inovácie alebo tvorbu dopravných analytík.
- Zlepšenie kvality života obyvateľov. Efektívnejšia a bezpečnejšia doprava zlepší celkovú mobilitu, zníži hluk a emisie, čím prispieva k zdravšiemu a udržateľnejšiemu prostrediu v meste
Projekt „Smart manažment dát mesta“ umožní ďalej rozvíjať zavedený zber dát, za pomoci prvkov IoT a rozšíriť jeho využiteľnosť aj pre potreby inteligentného rozhodovania v oblasti dopravnej infraštruktúry mesta Dubnica nad Váhom. V nadväznosti na uvedené bol vytýčený tiež hlavný cieľ projektu, ktorým je:
- Zabezpečiť zber, spracovanie a využitie dopravných dát z mestských komunikácií prostredníctvom IoT radarových zariadení na účely inteligentného rozhodovania a plánovania v oblasti dopravy, bezpečnosti a územného rozvoja v meste Dubnica nad Váhom
Realizácia projektu prostredníctvom jeho hlavnej aktivity 1 (HA1) prispeje k ďalšiemu rozvoju Dubnice nad Váhom ako inteligentného mesta, ktorého rozhodovanie a plánovanie bude založené na precíznom zbere, spracovaní a analýze dát v rámci vybudovanej integračno-analytickej platformy.
Očakávané prínosy:
- modernizácia samosprávy a digitalizácia jej rozhodovacích procesov,
- vytvorenie inteligentného, na dátach založeného systému správy dopravy,
- lepšia schopnosť samosprávy reagovať na zmeny v dopravnom správaní a zaťažení,
- zefektívnenie plánovania investícií do dopravnej infraštruktúry,
- podpora dátovej integrácie v rámci konceptu Smart City Dubnica nad Váhom.
3.3 Zainteresované strany/Stakeholderi
ID | AKTÉR / STAKEHOLDER | SUBJEKT (názov / skratka) | ROLA |
1. | Ministerstvo investícií, regionálneho rozvoja a informatizácie SR | MIRRI | Poskytovateľ služieb centrálnej platformy integrácie údajov |
2. | Občan / podnikateľ | Nerelevantné | Zákazník |
3. | Mesto Dubnica nad Váhom | Mesto DnV | Vlastník procesu / vlastník dát / prevádzkovateľ ISVS |
3.4 Ciele projektu
ID | Názov cieľa | Názov strategického cieľa | Spôsob realizácie strategického cieľa |
C1 | Zber a spracovanie dopravných údajov pomocou IoT technológií | RSO1.2 Využívanie prínosov digitalizácie pre občanov, podniky, výskumné organizácie a orgány verejnej správy | Dosiahnutie cieľ bude možné cez hlavnú aktivitu projektu, ktorou je „IoT, dáta a platformy - Podpora rozvoja tvorby, spracovania, využívania a prepájania dát v rámci verejnej správy pre inteligentné rozhodovanie, plánovanie a správu“ |
C2 | Vytvorenie aplikačnej a dátovej platformy pre mestský dopravný manažment | RSO1.2 Využívanie prínosov digitalizácie pre občanov, podniky, výskumné organizácie a orgány verejnej správy | Dosiahnutie cieľ bude možné cez hlavnú aktivitu projektu, ktorou je „IoT, dáta a platformy - Podpora rozvoja tvorby, spracovania, využívania a prepájania dát v rámci verejnej správy pre inteligentné rozhodovanie, plánovanie a správu |
C3 | Zabezpečenie kontinuálneho zberu údajov o doprave a pohybe dopravných prostriedkov a návštevnosti mesta | RSO1.2 Využívanie prínosov digitalizácie pre občanov, podniky, výskumné organizácie a orgány verejnej správy | Dosiahnutie cieľ bude možné cez hlavnú aktivitu projektu, ktorou je „IoT, dáta a platformy - Podpora rozvoja tvorby, spracovania, využívania a prepájania dát v rámci verejnej správy pre inteligentné rozhodovanie, plánovanie a správu |
C4 | Zvýšenie bezpečnosti a kvality života obyvateľov | RSO1.2 Využívanie prínosov digitalizácie pre občanov, podniky, výskumné organizácie a orgány verejnej správy | Dosiahnutie cieľ bude možné cez hlavnú aktivitu projektu, ktorou je „IoT, dáta a platformy - Podpora rozvoja tvorby, spracovania, využívania a prepájania dát v rámci verejnej správy pre inteligentné rozhodovanie, plánovanie a správu |
C5 | Rozšírenie prehľadu o dianí v meste, rýchlejšia identifikácia a reakcia na dopravné incidenty | RSO1.2 Využívanie prínosov digitalizácie pre občanov, podniky, výskumné organizácie a orgány verejnej správy | Dosiahnutie cieľ bude možné cez hlavnú aktivitu projektu, ktorou je „IoT, dáta a platformy - Podpora rozvoja tvorby, spracovania, využívania a prepájania dát v rámci verejnej správy pre inteligentné rozhodovanie, plánovanie a správu |
3.5 Merateľné ukazovatele (KPI)
ID | ID/Názov cieľa | Názov ukazovateľa (KPI) | Popis ukazovateľa | Merná jednotka | AS IS merateľné hodnoty (aktuálne) | TO BE Merateľné hodnoty (cieľové hodnoty) | Spôsob ich merania | Pozn. |
1 | C1; C2; C3; C4; C5 | PSKPRCO76 Integrované projekty pre územný rozvoj | realizáciou projektu bude realizovaný 1 takýto projekt, zahŕňa rôzne sektory (ciele a výsledky projektu sa zameriavajú na oblasť dopravy), a tiež viaceré strany, ktoré budú užívať výstupy platformy (Mesto Dubnica nad Váhom, občania a iné organizácie a inštitúcie | projekt | 0 | 1 | Akceptácia a inštalácia nasadeného | |
3 | C1; C2; C3; C4; C5 | Iné: PSKPSRI40 Používatelia nových a vylepšených verejných inovatívnych služieb, produktov a procesov | Jedná sa o interných zamestnancov Mesta Dubnica nad Váhom, ktorí budú so systémom pracovať budú mať z realizovaného projektu hlavný prínos a tiež obyvateľov mesta Dubnica nad Váhom, ktorí budú využívať verejne dostupné dáta generované vďaka projektu. | používatelia / rok | 0 | 20 000 | Akceptácia a inštalácia nasadeného |
3.6 Špecifikácia potrieb koncového používateľa
Aktér | Špecifikácia požiadaviek koncových používateľov |
Mesto Dubnica nad Váhom | A. Potreba prístupu k presným dopravným dátam ako sú napríklad:
B. Zefektívnenie rozhodovania a to napríklad v oblastiach:
C. Zabezpečenie automatizácie a integrácie dát:
D. Zabezpečiť automatizované verejné zverejňovanie dát:
E. Efektívna prevádzka vybudovaného systému:
|
Občan | A. Zvýšenie bezpečnosti v doprave:
B. Informovanosť o dopravnej situácii:
C. Transparentnosť samosprávy:
D. Zapojenie a participácia:
|
Projekt reflektuje reálne potreby užívateľov v oblasti zberu, spracovania a využitia dopravných dát pre rozhodovanie, transparentnosť a zvýšenie kvality života. Tieto potreby budú priamo adresované prostredníctvom funkcií implementovaných radarov, vizualizačných nástrojov a analytického softvéru integrujúceho sa do mestského IT ekosystému.
3.7 Detailný opis obmedzení a predpokladov
3.7.1 Vymedzenie rozsahu projektu
Projekt je zameraný na územie mesta Dubnica nad Váhom, pričom sa v rámci neho bude realizovať hlavná aktivita č. 1 s názvom „IoT, dáta a platformy – Podpora rozvoja tvorby, spracovania, využívania a prepájania dát v rámci verejnej správy pre inteligentné rozhodovanie, plánovanie a správu“.
Projekt bude realizovaný v nižšie uvedenom rozsahu:
- Inštalácia inteligentných radarových zariadení s funkciou:
- merania rýchlosti,
- zobrazovania výzvy na spomalenie,
- rozpoznávania EČV,
- schopnosťou kategorizácie vozidiel.
- Zber dopravných dát (rýchlosť, počet, typ vozidla, EČV, čas a miesto prejazdu).
- Prenos dát cez GSM/LTE alebo LAN/Wi-Fi na centrálny server mesta.
- Vytvorenie webovej analytickej aplikácie a verejného panelu na zobrazenie dopravných štatistík.
- Integrácia do existujúcej smart platformy mesta Dubnica nad Váhom.
Vyššie uvedený rozsah projektu bol vymedzený najmä s ohľadom na:
- Obmedzenú finančnú alokáciu
- Potrebu dosiahnuť koncentrovaný dopad na exponované mestské komunikácie
- Technickú pripravenosť žiadateľa, ktorá je obmedzená infraštruktúrou mesta a dátovou sieťou v Dubnici nad Váhom
- Udržateľnosť, nakoľko projekt musí byť dlhodobo prevádzkovateľný mestskými kapacitami aj s ohľadom na finančné zdroje
3.7.2 Obmedzenia projektu
Obmedzenia projektu možno rozdeliť do viacerých kategórií, medzi najvýznamnejšie patria:
1) Technické obmedzenia:
- Napojenie radarov výlučne na existujúce stĺpy verejného osvetlenia (obmedzené lokality).
- Dátové prenosy závislé od pokrytia GSM alebo APN sieťou mesta.
- Obmedzená kapacita mestského servera môže limitovať počet súčasne pripojených snímačov.
- Využitie TOTAL JS frameworku môže limitovať integráciu s inými open-source riešeniami.
2) Právne a bezpečnostné obmedzenia:
- Zákaz evidovania biometrických údajov (kamerové systémy s identifikáciou osôb sú vylúčené).
- Systém musí byť v súlade s GDPR, pričom dáta o EČV sa musia anonymizovať alebo spracúvať na právnom základe oprávneného záujmu samosprávy.
- Senzory a software musia spĺňať štandardy STN, ISO a kybernetickej bezpečnosti.
3) Časové obmedzenia:
- Realizácia projektu je časovo ohraničená na obdobie 6 mesiacov: 05/2026 – 10/2026
- Nutnosť stihnúť verejné obstarávanie po podpise zmluvy o NFP (časový tlak na dodávateľov).
4) Prevádzkové obmedzenia:
- Údržbu základného HW zabezpečujú interné kapacity, špecializované zásahy len externe.
- Obmedzené personálne kapacity mesta na správu systému v prípade nedodržania školení alebo dokumentácie zo strany dodávateľa.
3.7.3 Predpoklady pre úspešnú realizáciu projektu
Za účelom úspešnej realizácie projektu by mali byť naplnené hlavné predpoklady definované nižšie:
1) Technické a organizačné predpoklady:
- Úspešné verejné obstarávanie a výber spoľahlivého dodávateľa IoT zariadení a softvéru.
- Dostupnosť technickej infraštruktúry (stĺpy VO, pripojenie 230 V, dátová sieť).
- Dostupnosť mestského IT personálu na konfiguráciu a prevádzku riešenia.
- Spolupráca s externým IT partnerom pre vývoj a údržbu webovej aplikácie.
2) Právne a zmluvné predpoklady:
- Zabezpečenie zmluvného rámca pre odovzdanie zdrojových kódov a API dokumentácie,
- Zabezpečenie právneho rámca pre záruky na zariadenia a podporu počas minimálne 3 rokov,
- Zabezpečenie právneho ošetrenia spracúvania údajov (vrátane EČV).
3) Finančné predpoklady:
- Zabezpečenie spolufinancovania zo strany mesta
- Zabezpečenie finančného krytia prípadných neoprávnených výdavkov
4) Inštitucionálne predpoklady:
- Efektívna koordinácia medzi oddeleniami mestského úradu
- Komunikácia s verejnosťou na zvýšenie akceptácie a vysvetlenie prínosov.
3.8 Vyhodnotenie rizík a závislostí
Register rizík a závislostí tvorí samostatnú prílohu projektu. Zoznam rizík a závislostí reflektuje na riziká identifikované v čase prípravno-iniciačnej fázy projektu a počas implementácie projektu bude predmetom neustálej aktualizácie, tak aby reflektoval na skutkový stav.
3.9 Detailný opis rozpočtu projektu a jeho prínosov
Celkový rozpočet projektu je vyčíslený na sumu 119 525,69 EUR s DPH, z čoho podporné aktivity projektu tvoria 7 819,44 EUR s DPH. S ohľadom na deklarovanú výšku rozpočtu projektu (projekt do 1 000 000,00,- EUR) nebola spracovaná Analýza nákladov a prínosov.
3.9.1 Sumarizácia nákladov a prínosov
Spolu | Názov modulu | |
Náklady | IoT, dáta a platformy | |
Všeobecný materiál | ||
IT - CAPEX | 119 525,69 | 119 525,69 |
Aplikácie | 0,00 | 0,00 |
SW | 21 504,00 | 21 504,00 |
HW | 90 202,25 | 90 202,25 |
Riadenie projektu | 7 819,44 | 7 819,44 |
IT - OPEX- prevádzka | 0,00 | 0,00 |
Aplikácie | 0,00 | 0,00 |
SW | 1 100,00 | 1 100,00 |
HW | 0,00 | 0,00 |
Prínosy | ||
Finančné prínosy | 0,00 | 0,00 |
Administratívne poplatky | 0,00 | 0,00 |
Ostatné daňové a nedaňové príjmy | 0,00 | 0,00 |
Ekonomické prínosy | 0,00 | 0,00 |
Občania (€) | 0,00 | 0,00 |
Úradníci (€) | 0,00 | 0,00 |
Úradníci (FTE) | 0,00 | 0,00 |
Kvalitatívne prínosy | ||
Rozvoj územia založený na RAW dátach |
Tabuľka 6 Sumarizácia nákladov a prínosov
3.9.2 Zdroj financovania
Pripravovaný projekt by mal byť realizovaný s podporou NFP v rámci Výzvy PSK-MIRRI-619-2024-ITI-EFRR zameranej na podporu rozvoja tvorby, spracovania, využívania a prepájania dát v rámci verejnej správy pre inteligentné rozhodovanie, plánovanie a správu, ktorá reflektuje na Prioritu 1P1 Veda, výskum a inovácie, Špecifický cieľ RSO 1.2 Využívanie prínosov digitalizácie pre občanov, podniky, výskumné organizácie a orgány verejnej správy a Opatrenie 1.2.2 Podpora budovania inteligentných miest a regiónov.
Rozdelenie financovania projektu podľa jednotlivých zdrojov je nasledovné:
- Zdroj EÚ: 85 %
- Štátny rozpočet: 7 %
- Vlastné zdroje: 8 %
3.10 Harmonogram projektu
ID | FÁZA/AKTIVITA | ZAČIATOK (odhad termínu) | KONIEC (odhad termínu) | POZNÁMKA |
1. | Prípravná fáza | 05/2025 | 09/2025 | |
2. | Iniciačná fáza | 09/2025 | 05/2026 | Iniciačná fáza zahŕňa aj realizáciu VO |
3. | Realizačná fáza | 05/2026 | 10/2026 | |
3a | Analýza a Dizajn | 05/2026 | 05/2026 | |
3b | Nákup infraštruktúrnych služieb, programových a technických prostriedkov | 06/2026 | 06/2026 | |
3c | Implementácia a testovanie | 06/2026 | 08/2026 | |
3d | Nasadenie a PIP | 08/2026 | 09/2026 | PIP - 2 mesiace po nasadení |
4. | Dokončovacia fáza | 10/2026 | 10/2026 | |
5. | Podpora prevádzky (SLA) | 11/2026 | 11/2031 |
V rámci predmetného projektu sa plánuje riadenie systémom „WATERFALL“, ktorý sa javí ako vhodnejšia alternatíva k agilnému prístupu, nakoľko všetky projektové etapy bude pomerne jednoznačne možné identifikovať, ohraničiť a realizovať vo vzťahu k ich vecnej a časovej závislosti. V rámci ďalších fáz projektu, predovšetkým v Iniciačnej fáze budú upresnené jednotlivé etapy projektu a súslednosť pracovných balíkov „WPs“ a to v súlade s metodikou riadenia projektov PRINCE2.
3.11 Návrh organizačného zabezpečenia projektu (projektový tím)
Najvyššia úroveň riadenia projektu bude zastúpená v zmysle metodiky riadenia projektov PRINCE2 Riadiacim výborom projektu „RV“, ktorý bude zasadať v nasledovnom zložení:
- Predseda Riadiaceho výboru
- Projektový manažér
- Vlastník procesov
- Zástupca prevádzky (kľúčový používateľ)
- Zástupca dodávateľa
Okrem RV bude v rámci projektu zriadený tiež projektový tím žiadateľa, ktorý bude zložený:
- Projektový manažér
- Vlastník procesov
- Kľúčový používateľ
Riadiaci výbor projektu v kooperácii s projektovým tímom bude zriadený pre účely usmerňovania a riadenia projektu ako celku. Projektový tím bude zodpovedať za celkový úspech projektu a bude zároveň nositeľom zodpovednosti a autority v rámci projektu. Okrem iného bude koordinovať činnosti publicity a informovanosti projektu a zdieľať informácie o projekte smerom k dotknutým osobám „stakeholderom“ a to počas celej doby trvania projektu a počas existencie projektového výboru samotného.
Riadiaci výbor bude schvaľovať najmä nasledovné:
- Hlavné plány projektu
- Autorizovať prípadne odchýlky od dohodnutých plánov
- Bude autorizovať ukončenie všetkých hlavných aktivít projektu (viď časový harmonogram)
- Bude zodpovedať za zabezpečenie príslušných zdrojov projektu (aj vo vzťahu k dodávateľom)
- Schvaľuje rolu Projektového manažéra
- Zodpovedá za schválenie projektovej iniciačnej dokumentácie „PID“
- Bude zodpovedať za celkové usmerňovanie projektu (sledovanie projektu v rámci tolerancií)
- Bude prehodnocovať ukončené etapy a schvaľovať prechody do ďalších etáp (aplikovateľné práve na podmienky prístupu „waterfall“...
- Na konci projektu bude zabezpečovať, aby boli produkty odovzdané uspokojivo
- Bude zodpovedať za schválenie/akceptáciu výstupov a schválenie záverečnej správy (preberacie protokoly, akceptácia predmetu projektu...).
ID | Rola v projekte | Meno a Priezvisko | Pracovné zaradenie | Org. útvar |
1. | Predseda riadiaceho výboru | Mgr. et Mgr. Peter Wolf | primátor | Útvar primátora |
2. | Vlastník procesov/člen RV a projektového tímu | TBD | TBD | TBD |
3. | Kľúčový používateľ/člen RV a projektového tímu | TBD | TBD | TBD |
4. | Projektový manažér/ člen RV bez hlasovacieho práva | TBD | Projektový manažér | TBD |
5. | Člen RV bez hlasovacieho práca | Vybratý v rámci VO | Zástupca dodávateľa | Dodávateľ |
Tabuľka 7 Projektový tím
4 LEGISLATÍVA
Projekt bude:
- Plne riadený v súlade s vyhláškou Ministerstva investícií, regionálneho rozvoja a informatizácie Slovenskej republiky č. 401/2023 Z. z. o riadení projektov a zmenových požiadaviek v prevádzke informačných technológií verejnej správy a všetky manažérske produkty vyhlášky o riadení projektov budú vypracované a nahraté v Centrálnom metainformačnom systéme verejnej správy SR.
- Realizovaný v súlade s požiadavkou na - data driven government (prílohe č. 11 Výzvy Integračno-analytická platforma), t.j. integráciou dátovej platformy do integračno-analytickej platformy SQL Database na základe dodávky konkrétneho riešenia a podporovaných foriem integrácie podľa uvedenej Prílohy.
Žiadateľ má na realizáciu zabezpečené potrebné zdroje. Okrem finančných zdrojov potrebných na spolufinancovanie projektu má zabezpečené aj personálne kapacity na realizáciu projektu v súlade s požiadavkami výzvy ako aj s princípmi kvality riadenia projektov v súlade s uznávanými štandardmi a postupmi (najmä s Vyhláškou č. 401/2023 Z. z. o riadení projektov a zmenových požiadaviek v prevádzke informačných technológií verejnej správy).
Projekt je osobitne v súlade s:
- Zákon č. 95/2019 Z. z. o IT vo verejnej správe – súlad v oblasti riadenia ISVS a povinnosti sprístupňovať a aktualizovať informácie v MetaIS
- Zákon č. 305/2013 Z. z. (e-Government) + vyhláška č. 78/2020 – rešpektovanie štandardov pre IT VS, integrácií a interoperabilitu (otvorené rozhrania, štandardné formáty, využívanie spoločných modulov tam, kde je to potrebné
- GDPR (EÚ 2016/679) a zákon č. 18/2018 Z. z. – projekt spracúva osobné údaje minimálne v rozsahu EČV a dopravné metadáta. Preto sa uplatnia zásady zákonnosti (čl. 6), minimalizácie, integrita a dôvernosť (čl. 5), „privacy by design/by default“ (čl. 25) a primerané bezpečnostné opatrenia (čl. 32). Východiskový právny základ: verejný záujem/verejná moc pri výkone samosprávnych úloh v oblasti bezpečnosti a dopravného plánovania; sekundárne oprávnený záujem pre agregovanú analytiku bez sankčného použitia.
- Zákon č. 69/2018 Z. z. o kybernetickej bezpečnosti (v kontexte NIS2) – v nadväznosti na realizáciu projektu bude potrebné spracovať požiadavky na riadenie rizík, incident management a technicko-organizačné opatrenia pre prevádzkované siete a systémy (serverová časť, komunikačné kanály, API).
- Zákon č. 50/1976 Zb. (stavebný zákon) a zákon č. 135/1961 Zb. (cestný zákon) – osadzovanie zariadení (radary) na stĺpy verejného osvetlenia a do koridoru pozemných komunikácií bude nutné realizovať v súlade s príslušnými súhlasmi správcu komunikácie a dodržaním technických noriem.
- Zákon č. 211/2000 Z. z. (slobodný prístup k informáciám) – režim sprístupňovania a zverejňovania vybraných dátových výstupov bude možný až po po anonymizácii.
- Vyhláška 547/2021 MIRRI SR o elektronizácii agendy verejnej správy.
Projekt je v súlade s Národnou koncepciou informatizácie verejnej správy Slovenskej republiky, najmä so Strategickou prioritou Manažment údajov. Projekt sa zameriava na aktivity, definované v strategickej iniciatíve Analytické údaje - pre analytické účely budú údaje centralizovane, zúčtovateľne (overiteľne) a systematicky zabezpečené legislatívne, procesne aj technologicky prístupy k analytickým údajom z prostredia verejnej správy aj externého prostredia a bude nastavený koncept ich následného využívania vo verejnej správe.
5 ARCHITEKTÚRA RIEŠENIA PROJEKTU
5.1 Stanovenie alternatív architektúry riešenia
Výber alternatív architektúry riešenia prebehol v jednom kole na základe uplatnenia multikriteriálnej analýzy (ďalej
len „MCA“) – výber relevantných alternatív. V rámci MCA boli porovnávané 3 varianty:
- Nulový variant
- Minimalistický variant
- Preferovaný variant
5.1.1 Stanovenie alternatív v biznisovej vrstve architektúry
Výber alternatív prebiehal v definovanom rozsahu predpokladaných požiadaviek na zabezpečenie dostačných možnosti v postupnosti koncetrácie zberu dát a analytického spracovania, kde parametricky bola uplatnená multikriteriálna analýza (ďalej aj „MCA“).
Alternatíva č.1: Zachovanie súčasného stavu
- Uvedená alternatíva predstavuje zachovanie súčasného stavu. Táto alternatíva by znamenala nerealizovanie projektu – nebola by vytvorená dátovo analytická platforma a neboli by vybudované nové IoT body. Rovnako pri zachovaní súčasného stavu by nebolo možné postúpenie údajov z IoT zariadení do IoT platformy a ich následné zverejňovanie formou otvorených údajov.
Alternatíva č. 2: Realizácia časti projektu
- Uvedená alternatíva predstavuje realizáciu časti projektu vlastnými kapacitami. Táto alternatíva je v súčasnosti nerealizovateľná. Pre mesto by znamenala vysoké finančné zaťaženie, ktoré nie je v súčasnej situácii realizovateľné.
Alternatíva č.3 Plnohodnotná realizácia projektu
- Alternatíva č.3 znamená realizáciu projektu v plnom rozsahu v zmysle technických návrhov riešení súčasnej situácie. Rovnako táto alternatíva znamená získavanie údajov z IoT zariadení pre oblasť dopravy a ich integrovanie do IoT platformy a ich následné zverejňovanie formou otvorených údajov.
KRITÉRIUM | ZDÔVODNENIE KRIÉRIA | STAKEHOLDER 1 MIRRI | STAKEHOLDER 2 Mesto DCA | STAKEHOLDER 3 Občan | |
BIZNIS VRSTVA
| Kritérium A (KO) | Rozšírenie existujúcej integračno-analytickej platformy pre spracovanie a analýzu dát | X | ||
Kritérium B (KO) | Zverejňovanie otvorených údajov z IoT zariadení a súčasne zabezpečiť lepšie rozhodovanie a plánovanie v rámci riadenia mesta | X | X | X | |
Kritérium C (KO) | Implementácia nástrojov s pokročilými inteligentnými vlastnosťami | X | X | X |
Tabuľka 8 Multikriteriálna analýza
Zoznam kritérií | Alt. 1 | Spôsob dosiahnutia | Alt. 2 | Spôsob dosiahnutia | Alt. 3 | Spôsob dosiahnutia |
Kritérium A Rozšírenie existujúcej integračno-analytickej platformy pre spracovanie a analýzu dát (KO) | Nie | Realizáciou alternatívy č. 1 nepríde k naplneniu KO kritéria | Áno | Realizáciou alternatívy č. 2 príde k čiastočnému naplneniu KO kritéria | Áno | Alternatíva č. 3 umožní vybudovanie integračno-analytickej platformy pre spracovanie a analýzu dát v plnom rozsahu |
Kritérium B Zverejňovanie otvorených údajov z IoT zariadení a súčasne zabezpečiť lepšie rozhodovanie a plánovanie v rámci riadenia mesta (KO) | Nie | Realizáciou alternatívy č. 1 nepríde k naplneniu KO kritéria | Nie | Realizáciou alternatívy č. 2 nepríde k naplneniu KO kritéria | Áno | Alternatíva č. 3 umožní zabezpečiť zverejňovanie otvorených údajov z IoT zariadení a súčasne zabezpečiť lepšie rozhodovanie a plánovanie v rámci riadenia mesta |
Kritérium C Implementácia nástrojov s pokročilými inteligentnými vlastnosťami (KO) | Nie | Realizáciou alternatívy č. 1 nepríde k naplneniu tohto kritéria | Nie | Realizáciou alternatívy č. 2 nepríde k naplneniu KO kritéria | Áno | Alternatíva č. 3 umožní implementáciu nástrojov s pokročilými inteligentnými vlastnosťami |
Tabuľka 9 Vyhodnotenie MCA
Výber alternatív prebiehal v jednom kole, v rámci ktorého bola uplatnená multikriteriálna analýza (ďalej aj „MCA“). V rámci MCA bola vybratá alternatíva 3, ktorá splnila všetky 3 kritériá:
- Kritérium A Vybudovanie integračno-analytickej platformy pre spracovanie a analýzu dát
- Kritérium B Zverejňovanie otvorených údajov z IoT zariadení a súčasné lepšie rozhodovanie a plánovanie v rámci riadenia mesta
- Kritérium C Implementácia nástrojov s pokročilými inteligentnými vlastnosťami
Tento variant realizuje nutné a preferované požiadavky z hľadiska ekonomickej efektívnosti a rovnako technologického riešenia.
5.1.2 Stanovenie alternatív v aplikačnej vrstve architektúry
Alternatívy na úrovni aplikačnej architektúry reflektujú alternatívy vypracované na základe „nadradenej" architektonickej biznis vrstvy, pričom vďaka uplatneniu nasledujúcich princípov aplikačná vrstva architektúry dopĺňa informácie k alternatívam stanoveným pomocou biznis architektúry. Ako najvýhodnejšiu z danej analýzy považujeme Alternatívu 3. Výber Aplikačnej architektúry reflektuje výber nadradenej biznis architektúry
5.1.3 Stanovenie alternatív v technologickej vrstve architektúry
Technologická alternatíva nie je definovaná, nakoľko projekt umožňuje realizovať ľubovoľnú SW a HW technológiu. Konkrétnu technológiu navrhne úspešných uchádzač v rámci procesu verejného obstarávania.
5.2 Náhľad architektúry a popis budúceho cieľového produktu
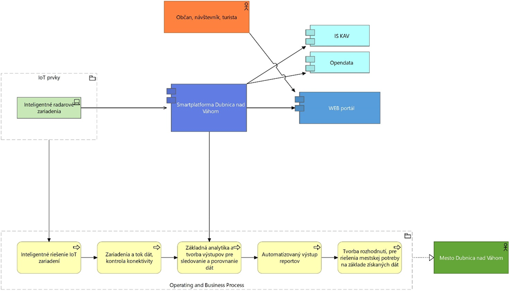
Obrázok č. 2: Náhľad celkovej architektúry v notácii ArchiMate
5.3 Biznis vrstva
Projekt sa zameriava na optimalizáciu manažmentu mesta Dubnica nad Váhom, zvýšenie efektivity správy jeho územia, zvýšenie dostupnosti služieb mesta pre občanov a v neposlednom rade na bezpečnosť jeho obyvateľov. Projekt navrhuje implementáciu procesov zameraných na zber, spracovanie, analýzu a vizualizáciu údajov a obrazu, ktoré budú slúžiť ako základ pre strategické a operatívne rozhodovanie kompetentných zamestnancov mesta.
Projekt sa zameriava na kľúčové oblasti, ktoré boli špecifikované s ohľadom na najpálčivejšie problémy mesta Dubnica nad Váhom, ktoré je možné eliminovať implementáciou moderných technológií. S ohľadom na uvedené je preto zameraný na vybudovanie senzorickej siete snímačov dopravnej situácie, ktorá bude slúžiť pre potreby monitoringu dopravy.
Súčasťou navrhovaného riešenia je tiež systematické zverejňovanie otvorených a analytických dát, ktoré budú prístupné širokej verejnosti a podporia občiansku participáciu a inovácie. Zverejňovanie týchto údajov prispeje k lepšiemu informovaniu občanov a podnikateľov o rozvoji mesta.
Projekt zohľadňuje potreby všetkých relevantných stakeholderov, ako sú občania, zamestnanci mesta a štátne inštitúcie, a zabezpečuje, že riešenia budú reflektovať ich očakávania a požiadavky.
Celkovo projekt predstavuje ďalší krok k elektronizácii a digitalizácii samosprávy mesta Dubnica nad Váhom. Implementácia projektu zabezpečí efektívnejšie riadenie mesta, zvýšenie kvality života obyvateľov, zvýšenie bezpečnosti obyvateľstva a podporu udržateľného rozvoja mestského prostredia. Týmto spôsobom projekt vytvára priestor pre inteligentné a dátovo orientované rozhodovanie, ktoré reflektuje potreby modernej samosprávy.
5.3.1 Návrh riešenia v biznis vrstve architektúry
Popis súčasného stavu (AS IS)
Mesto Dubnica nad Váhom v súčasnosti disponuje analytickým systémom, ktorý umožňuje zber a vyhodnocovanie čiastkových údajov z vybraných dopravných lokalít ale neumožňuje efektívne nastavenie procesov manažmentu územia mesta v oblasti dopravy založených na základe reálnych dát.
Popis budúceho stavu (TO BE)
Budúcim cieľovým produktom projektu je mestský systém SMART manažmentu dát, ktorý bude prostredníctvom siete inteligentných radarových meračov rýchlosti so schopnosťou rozpoznávania EČV a klasifikácie vozidiel zhromažďovať, analyzovať a sprístupňovať dopravné údaje. Tento systém bude podporovať rozhodovanie samosprávy v oblasti bezpečnosti dopravy, plánovania infraštruktúry a informovania verejnosti.
Predmetom aktivity je doplnenie analytickej platformy o dáta z novovybudovaných radarov, ktoré umožnia manažment dopravnej situácie mesta založený na reálnych dátach. Projekt nadväzuje na aktivity mesta realizované v minulosti vďaka ktorým sa podarilo vytvoriť v jeho prostredí analytickú platformu, ktorá zbiera dáta a informácie z IoT zariadení a umiestnených senzorov, zjednocuje ich a poskytuje vedeniu mesta formou analýz a predikcií, ktoré sú ďalej využívané v rámci plánovania, rozhodovania a správy.
Zároveň sú vybrané dáta a informácie sprostredkované občanom formou online portálu. Vybrané open data portálu budú využívané na ďalšie spracovanie formou vysokokvalitných open data štandardov. V rozsahu predkladaného projektu sa rozšíri rozsah týchto poskytovaných dát o nové z oblasti dopravy.
Vďaka realizácii predkladaného technického riešenia bude možné z hľadiska biznis procesov dosiahnuť nasledovné:
Z pohľadu občana:
- Zvýšenie bezpečnosti mestských komunikácií,
- Získanie užitočných informácií z oblasti stavu dopravy v meste (štatistické údaje o hustote dopravy, informácie počte vozidiel v mestských zónach, údaje o doprave a pod.)
- Transparentná a otvorená samospráva – jednoduchý, zefektívnený prístup k informáciám
Z pohľadu mesta:
- Cieľom projektu budovania analytickej platformy je plánovaný zber, spracovanie a vyhodnocovanie analytických informácií a dát (z prístupových bodov kamerového a IoT systému ).
- Vzhľadom na očakávania a plány mesta v oblasti Smart City budú dáta získané z jednotlivých IoT zariadení využité pre naplnenie cieľov mesta smerujúcich ku realizácií komplexného systému informovania obyvateľov o meste. Rovnako budú slúžiť predstaviteľom mesta pri lepšom rozhodovaní a plánovaní pri riadení mesta.
- Smart Riadenie IoT zariadení, to zn. vzdialený prístup, riadenie a konfiguráciu týchto zariadení,
- Získavanie informácií z týchto zariadení a automatizované spracovanie týchto dát, tvorba výstupných zostáv, možnosť porovnávania dát, generovania výstupov a pod. prostredníctvom smart platformy.
- Reálne makro dáta o počtoch, ktoré pomôžu pri lepšom plánovaní rozvoja mesta, skvalitnenia života obyvateľov, dopravy, parkovania, zlepšenia infraštruktúry a pod.
- Podporný nástroj pre efektívnejšie a včasné nasadenie relevantných zložiek na potenciálne kritické miesta s potenciálom vývoja krízovej situácie.
- Počítanie vozidiel v zónach s následným vyhodnotením nárastu/poklesu motorových vozidiel na základe definovaných faktorov.
- Doprava – zber štatistických dát v jednotlivých smeroch a časoch pre vnútornú optimalizáciu dopravy v rámci jednotlivých častí mesta ako sú monitoring dopravných uzlov s generovaním štatistík dopravy a pod.
5.3.2 Prehľad koncových služieb – budúci stav (TO BE):
Nerelevantné – projektom nie sú budované žiadne koncové služby.
5.3.3 Organizačné zmeny a Procesy dotknuté navrhovaným riešením
Realizácia navrhovaného technického riešenia nebude vyžadovať organizačné zmeny.
Navrhované riešenie nebude predstavovať výrazné zmeny v procesoch zabezpečovania jednotlivých úloh. Dotkne sa iba spôsobu rozhodovania kompetentných, ktorý budú disponovať reálnymi dátami a tak budú schopní vykonávať svoje rozhodnutia efektívnejšie a rýchlejšie.
5.3.4 Jazyková podpora lokalizácia
Požiadavky na jazykovú lokalizáciu riešenia a používateľské prostredie bude implementované v slovenskom jazyku.
5.4 Aplikačná vrstva
Na aplikačnej vrstve budú všetky projektom implementované technológie nasadené ako samostatné moduly. Tento modulárny prístup umožní vyššiu flexibilitu a opätovnú použiteľnosť jednotlivých technológií, čo výrazne zlepší schopnosť mesta prepojiť tieto moduly s existujúcimi alebo budúcimi systémami mesta.
Na úrovni business vrstvy sú definovaní všetci relevantní stakeholderi a plánovaní používatelia riešenia, vrátane občanov a zamestnancov samosprávy. Business vrstva špecifikuje vizuálne používateľské rozhrania, ktoré budú dostupné v rámci služieb poskytovaných prostredníctvom nového ISVS.
Tieto služby budú rozdelené na verejnú časť (pre občanov) a neverejnú časť (pre zamestnancov mesta). Súčasťou business vrstvy bude aj správcovské rozhranie systému, ktoré umožní efektívne riadenie celého riešenia. Okrem vizuálnych rozhraní sa počíta aj s nevizuálnymi rozhraniami určenými pre systémovú komunikáciu a automatizované procesy.
5.4.1 Návrh riešenia v aplikačnej vrstve architektúry
Popis súčasného stavu (AS IS)
Mesto Dubnica nad Váhom je prevádzkovateľom ISVS s názvom Smartplatforma Dubnica nad Váhom. V nadväznosti na predmet projektu je relevantný práve tento informačný systém, nakoľko do neho budú prostredníctvom softvérovej aplikácie integrované vybudované senzory na monitoring dopravnej situácie.
Táto Smartplatforma umožňuje zhromažďovať dáta z akéhokoľvek zdroja mesta Dubnica nad Váhom, ktorý umožňuje integráciu, mestom riešených funkčných oblastí smart manažmentu, medzi ktoré v súčasnosti patrí: kamerový systém, životné prostredie (enviro a meteomonitoring), energetický manažment (elektrická energia, teplo, voda, plyn, CO2), odpadové hospodárstvo (IoT odpadové senzory) a LED zobrazovacie panely. Riešenie zabezpečuje funkcionalitu integračnej vrstvy, ktorá realizuje komunikáciu s internými a/alebo externými systémami a zohráva centrálnu zastrešovaciu rolu riešení IoT v Meste Dubnica nad Váhom. Úlohou riešenia je zabezpečenie sprostredkovania komunikácie medzi službami komponentov jednotlivých modulov mesta (kamerový systém, životné prostredie, energetický manažment, odpadové hospodárstvo a zobrazovanie údajov – LED tabule), zabezpečenie transformácie a normalizácie prijatých dát a ich následnú vizualizáciu alebo doručenie na miesto zverejnenia (napr. Data gov.sk)
Popis budúceho stavu (TO BE)
Hlavnými komponentami architektúry budú:
- Modul zberu dát – integrácia so snímačmi, získavanie dopravných údajov.
- Analytický modul – spracovanie a vyhodnocovanie údajov, tvorba štatistík.
- Vizualizačný modul – interaktívne mapy, grafy, dashboardy pre interné a verejné použitie.
- Databáza dopravných dát – uloženie a archivácia dát v štruktúrovanom formáte.
- API rozhranie – poskytovanie dát tretím stranám a napojenie na iné IS.
Tok dát bude realizovaný formou: Modul zberu dát → Analytický modul → (1) Vizualizačný modul / (2) Databáza → API rozhranie.
Spracovanie dát sa bude realizovať v aplikácií ktorá bude zaintegrovaná do Smartplatformy mesta. Aplikáciu je nutné vytvoriť na existujúcom serveri, na vytvorenie aplikácie je možné použiť ľubovolný framework, pre zjednodušenie integrácie sa odporúča použiť TOTAL JS v5 Framework.
V tejto aplikácií sa budú z prijatých údajov vyhodnocované nasledovné štatistiky:
- Intenzita premávky (počet vozidiel za časovú jednotku – napr. 1 minúta/hodina),
- Minimálna a maximálna rýchlosť v danom intervale,
- Typové rozloženie vozidiel podľa časových úsekov,
- Identifikácia dopravných špičiek (tzv. „peak hours“) vrátane možnosti vizualizácie v podobe interaktívnych grafov s nastavením rozsahu dátumu a času,
- Analýza tranzitnej dopravy – odhad tranzitujúcich vozidiel na základe zaznamenania EČV na vstupe a výstupe z mesta v definovanom čase (napr. do 20 minút).
- Aplikácia bude poskytovať report EČV kde sa pre zvolený časový interval zobrazia EČV ktoré prekročili povolenú rýchlosť, s uvedeným počtom koľko krát došlo za zvolený časový úsek k prekročeniu rýchlosti
- Aplikácia bude mať implementované vlastné autentizované API na poskytovanie dát z jednotlivých snímačov pre systémy tretích strán
- Generovanie automatizovaných reportov pre vybrané lokality (napr. počty vozidiel za minútu alebo hodinu),
- Webový panel určený pre zverejnenie štatistických údajov na webovej stránke mesta – zobrazovanie dát pre zvolenú lokalitu, s možnosťou v backende vytvárať nové užívateľsky definované panely
- Aplikácia bude mať aj modul s interaktívnou mapou mesta so zobrazením jednotlivých snímačov podľa ich GPS súradníc, Kliknutím na ikonu snímača sa zobrazia štatistické dáta za posledných 24 hodín, vrátane grafu vyťaženosti, maximálnej a minimálnej rýchlosti a zoznamu zachytených EČV prekračujúcich povolenú rýchlosť na danom úseku.
- Interval pre zobrazovanie dát v grafoch bude možné nastaviť (prednastavené možnosti: posledných 15, 30, 60, 120 minút, 7 alebo 30 dní, alebo výber z kalendára).
Dodávateľ poskytne k aplikácií kompletné zdrojové kódy s komentárom , všetky prístupové údaje a kompletnú dokumentáciu ku:
- API rozhraniu medzi Aplikáciou a Meračom
- API ktorou bude aplikácia poskytovať dáta z jednotlivých snímačov pre systémy tretích strán
5.4.2 Rozsah informačných systémov – budúci stav (TO BE)
Kód ISVS (z MetaIS) | Názov ISVS | Modul ISVS (zaškrtnite, ak ISVS je modulom) | Stav IS VS | Typ IS VS | Kód nadradeného ISVS (v prípade zaškrtnutého checkboxu pre modul ISVS) |
isvs_10338 | Smart manažment mesta Dubnica nad Váhom | ☐ | Prevádzkovaný a plánujem rozvíjať | Agendový |
Tabuľka 12 Rozsah informačných systémov - budúci stav (TO BE)
5.4.3 Využívanie nadrezortných a spoločných ISVS – AS IS
Nerelevantné – Projektom sa nemenia IS, ktoré by v súčasnosti využívali nadrezortné a spoločné ISVS.
5.4.4 Prehľad plánovaných integrácií na nadrezortné ISVS – spoločné moduly podľa zákona č. 305/2013 Z.z. o e-Governmente – budúci stav (TO BE)
Nerelevantné – Projektom nie je plánované napojenie sa na nadrezortné ISVS.
5.4.5 Prehľad plánovaných integrácií na iné ISVS – budúci stav (TO BE)
Kód ISVS (z MetaIS) | Názov ISVS | Kód integrovaného ISVS (z MetaIS) | Názov integrovaného ISVS |
isvs_10338 | Smart manažment mesta Dubnica nad Váhom | Isvs_9655 | Konsolidovaná analytická vrstva |
Tabuľka 15 Prehľad plánovaných integrácií na iné ISVS – budúci stav (TO BE)
5.4.6 Aplikačné služby pre Koncové služby – budúci stav (TO BE)
Nerelevantné – projektom nie sú budované žiadne koncové služby.
5.4.7 Aplikačné služby na integráciu – budúci stav (TO BE)
AS (Kód MetaIS) | Názov AS | Realizuje ISVS (kód ISVS, ktorý realizuje AS) | Poskytujúca alebo Konzumujúca | Integrácia cez CAMP | Integrácia IS tretích strán | SaaS | Integrácia na AS poskytovateľa (kód MetaIS) |
as_67786 | Poskytnutie otvorených údajov mesta Dubnica nad Váhom - LKOD | Poskytovaná | Nie | Nie | Nie | ||
as_67787 | Poskytovanie údajov mesta Dubnica nad Váhom do Centrálneho analytického systému MIRRI | Poskytovaná | Nie | Nie | Nie | ||
as_60199 | Poskytnutie údajov o dopravnej situácii, parkovaní, meteorologickej situácií a o kvalite životného prostredia | Poskytovaná | Nie | Nie | Nie | ||
as_60198 | Prijatie údajov zo senzorov a zariadení | Konzumujúca | Nie | Nie | Nie |
Tabuľka 17 Aplikačné služby na integráciu – budúci stav (TO BE)
5.5 Dátová architektúra
5.5.1 Objekty evidencie
ID OE | Objekt evidencie - názov | Objekt evidencie - popis | Referencovateľný identifikátor URI dátového prvku |
ID_1 | Senzorické údaje o EČV | Senzorické údaje o EČV | Nemá |
ID_2 | Senzorické údaje z merania okamžitej rýchlosti vozidiel | Senzorické údaje z merania okamžitej rýchlosti vozidiel | Nemá |
ID_3 | Senzorické údaje o type vozidla | Senzorické údaje o type vozidla | Nemá |
ID_4 | Senzorické údaje z merania priemernej rýchlosti vozidiel | Senzorické údaje z merania priemernej rýchlosti vozidiel | Nemá |
ID_5 | Senzorické údaje o počte vozidiel | Senzorické údaje o počte vozidiel | Nemá |
ID_6 | Senzorické údaje z merania intenzity dopravy | Senzorické údaje z merania intenzity dopravy | Nemá |
Tabuľka 18 Objekty evidencie
5.5.2 Referenčné údaje
Nerelevantné nakoľko predmetom projektu nie je manažment údajov
5.5.3 Poskytovanie údajov z ISVS do IS CPDI – budúci stav (TO BE)
Nerelevantné nakoľko predmetom projektu nie je poskytovanie údajov do IS CDPI.
5.5.4 Konzumovanie údajov z IS CPDI – budúci stav (TO BE)
Nerelevantné nakoľko predmetom projektu nie je konzumovanie údajov z IS CDPI.
5.5.5 Identifikácia údajov a subjektov pre konzumovanie alebo poskytovanie údajov do/z CPDI (CSRÚ)
Nerelevantné nakoľko predmetom projektu nie je poskytovanie ani konzumovanie údajov do/z IS CDPI.
5.5.6 Kvalita a čistenie údajov
Nerelevantné nakoľko predmetom projektu nie je manažment údajov.
5.5.7 Otvorené údaje
V rámci projektu bude implementovaná automatizovaná podpora pre publikáciu otvorených údajov prostredníctvom vybudovania lokálneho katalógu otvorených dát (LKOD) mesta Dubnica nad Váhom. Tento katalóg bude založený na technológii JSON-LD.
Lokálny katalóg otvorených dát bude následne zaregistrovaný a integrovaný do centrálneho Národného katalógu otvorených údajov (NKOD), ktorý je dostupný na platforme data.gov.sk. Tento proces bude plne automatizovaný prostredníctvom tzv. harvestingu, čo znamená, že údaje z lokálneho katalógu budú pravidelne a automaticky synchronizované a aktualizované v centrálnom katalógu.
Automatizovaný proces zaručí, že všetky nové alebo aktualizované datasety budú bezodkladne prenesené a katalogizované v NKOD, čím sa zabezpečí aktuálnosť a konzistentnosť publikovaných informácií. Okrem toho, tento systém poskytne mechanizmy na správu a validáciu metadát, čím sa posilní kvalita a konzistentnosť publikovaných otvorených údajov. Tento prístup nielen zjednoduší správu údajov na strane mesta, ale tiež podporí transparentnosť a zlepšenie dostupnosti údajov pre verejnosť, podnikateľskú sféru a ďalšie subjekty verejného sektora.
Dané dáta budú konzumované a využívané, inštitúciami verejnej správy, 3. sektorom, na národnej a EU úrovni. Vo všeobecnosti sa pri návrhu projektových zámerov aplikoval princíp dostupnosti verejných údajov t.j. údaje z verejných zdrojov majú byť dostupné verejnosti ak ich zverejnenie nie je obmedzené legislatívne alebo iným relevantným dôvodom.
V súvislosti s digitálnou transformáciu Slovenska, cieľmi NKIVS a inými strategickými dokumentami, ale aj európskou legislatívou a aj požiadavkami verejnosti si uvedomujeme potrebu nielen zverejňovať údaje, ale aj sprístupňovať otvorené údaje.
Presný rozsah poskytovaných objektov evidencie bude definovaný v nadväznosti na ukončenie fázy analýza a dizajn a v nadväznosti na rozsah a typ implementovaných IoT zariadení.
ID OE | Názov objektu evidencie / datasetu (uvádzať OE z tabuľky v kap. 5.5.1) | Požadovaná interoperabilita (3★ - 5★) | Periodicita publikovania (týždenne, mesačne, polročne, ročne) |
ID_4 | Senzorické údaje z merania priemernej rýchlosti vozidiel | 5★ | Týždenne |
ID_5 | Senzorické údaje o počte vozidiel | 5★ | Týždenne |
Tabuľka 25 Objekty evidencie, ktoré budú sprístupnené ako otvorené údaje
5.5.8 Analytické údaje
OE ID | Názov objektu evidencie pre analytické účely | Zoznam atribútov objektu evidencie | Popis a špecifiká objektu evidencie |
ID_1 | Senzorické údaje o EČV | Evidenčné číslo vozu | Spracovaný Dataset z IoT zariadení |
ID_2 | Senzorické údaje z merania okamžitej rýchlosti vozidiel | Okamžitá rýchlosť vozidla | Spracovaný Dataset z IoT zariadení |
ID_3 | Senzorické údaje o type vozidla | Typ vozidla | Spracovaný Dataset z IoT zariadení |
ID_4 | Senzorické údaje z merania priemernej rýchlosti vozidiel | Priemerná rýchlosť vozidla | Spracovaný Dataset z IoT zariadení |
ID_5 | Senzorické údaje o počte vozidiel | Počet vozidiel | Spracovaný Dataset z IoT zariadení |
ID_6 | Senzorické údaje z merania intenzity dopravy | Hustota dopravy | Spracovaný Dataset z IoT zariadení |
Tabuľka 26 Objekty evidencie, ktoré budú projektom pripravené pre analytické účely
5.5.9 Moje údaje
Nerelevantné nakoľko predmetom projektu nie je manažment "Mojich údajov".
5.5.10 Prehľad jednotlivých kategórií údajov
ID | Register / Objekt evidencie (uvádzať OE z tabuľky v kap. 5.5.1) | Referenčné údaje | Moje údaje | Otvorené údaje | Analytické údaje |
ID_1 | Senzorické údaje o EČV | ☐ | ☐ | ☐ | ☒ |
ID_2 | Senzorické údaje z merania okamžitej rýchlosti vozidiel | ☐ | ☐ | ☐ | ☒ |
ID_3 | Senzorické údaje o type vozidla | ☐ | ☐ | ☐ | ☒ |
ID_4 | Senzorické údaje z merania priemernej rýchlosti vozidiel | ☐ | ☐ | ☒ | ☒ |
ID_5 | Senzorické údaje o počte vozidiel | ☐ | ☐ | ☒ | ☒ |
ID_6 | Senzorické údaje z merania intenzity dopravy | ☐ | ☐ | ☐ | ☒ |
Tabuľka 28 Prehľad jednotlivých kategórií údajov
5.6 Technologická architektúra
5.6.1 Návrh riešenia technologickej architektúry
Technologická architektúra – AS IS
Mesto Dubnica nad Váhom disponuje aplikáciou Smartplatforma ktorá beží na lokálnom serveri a je v správe IT odelenia. Aplikácia zbiera a vyhodnocuje údaje z rôznych Smart a IoT senzorov a z dopravných kamier. Spracované dáta slúžia primárne na zlepšenie energetického managementu budov a dáta z kamier poskytujú informáciu o vyťaženosti niektorých vybraných dopravných úsekov.
Technologická architektúra – TO BE
Základnými prvkami technologickej architektúry budú:
- Radarové merače rýchlosti – fyzické IoT zariadenia s komunikáciou LAN/WiFi/4G.
- Zabezpečená APN sieť – bezpečný prenos dát medzi senzormi a mestským serverom.
- Firewall – sieťová bezpečnostná vrstva.
- Mestský server – prevádzka aplikačných modulov a databázy.
- Úložisko – archív štatistických a analytických výstupov.
Tok dát bude zabezpečený nasledovne: Radarové merače → APN sieť → Firewall → Mestský server → Úložisko.
Hlavným technologickým prvkom sú merače rýchlosti, ktoré budú osadené na existujúcich kovových stĺpoch verejného osvetlenia podľa výkresu situácie. Systém uchytenia bude štandardne na zvislú konštrukciu kruhového prierezu min .60mm, pomocou montážnej nerezovej pásky a spony typu bandimex + variabilný držiak. Merač bude obsahovať montážnu lištu s možnosťou vyosenia, prípadne bude k meraču dodaný výložník na uchytenie merača vo vzdialenosti 07-1,5m od hrany stĺpa.
Umiestnenie merača musí byť vo výške 2,5-4m nad vozovkou.
Merač bude napojený na elektrickú sieť káblom 1x CYKY-J 3x1,5mm z existujúcej svorkovnice verejného osvetlenia. Kábel povedie vnútorným priestorom stĺpa, pričom v časti osadenia merača sa vyhotoví káblová prechodka, cez ktorú káblové vedenie zaústi do merača na pripojovaciu svorkovnicu,
Istenie merača v svorkovnici verejného osvetlenia bude cez poistku s hodnotou 10A.
Technické požiadavky na snímače a ich prevádzku:
- Všetky snímače budú komunikovať prostredníctvom aplikačného rozhrania (API), formát dát JSON
- Zasielanie dát bude realizované automaticky v dohodnutých preddefinovaných časových intervaloch s možnosťou diaľkovej úpravy formátu posielaných dát
- Prístup k administrácii snímača bude zabezpečený heslom
- Všetky zariadenia budú synchronizované prostredníctvom jednotného NTP servera, určeného IT oddelením mesta.
- Pripojenie do siete mesta bude realizované cez zabezpečenú APN sieť, ktorú poskytne mesto , ukončenie bude Ethernet konektorom
- Každému snímaču bude pridelená samostatná IP adresa rozsah, konfiguráciu poskytne IT oddelenie mesta,
- APN sieť bude ukončená na mestskom firewalle,
- Dodávateľ poskytne prístup k správe snímačov vrátane prihlasovacích údajov.
5.6.2 Požiadavky na výkonnostné parametre, kapacitné požiadavky – budúci stav (TO BE)
Parameter | Jednotky | Predpokladaná hodnota | Poznámka |
Počet interných používateľov | Počet | 14 | Zamestnanci mesta Dubnica nad Váhom, ktorí budú využívať vybudované riešenie |
Počet súčasne pracujúcich interných používateľov v špičkovom zaťažení | Počet | 4 | Zamestnanci mesta Dubnica nad Váhom, ktorí budú využívať vybudované riešenie |
Počet externých používateľov (internet) | Počet | 20 000 | Obyvatelia mesta Dubnica nad Váhom a jeho návštevníci |
Počet externých používateľov používajúcich systém v špičkovom zaťažení | Počet | 25 | Obyvatelia mesta Dubnica nad Váhom a jeho návštevníci |
Počet transakcií (podaní, požiadaviek) za obdobie | Počet/obdobie | Irelevantné | |
Objem údajov na transakciu | Objem/transakcia | Irelevantné | |
Objem existujúcich kmeňových dát | Objem | TBD |
Tabuľka 29 Požiadavky na výkonnostné parametre, kapacitné požiadavky – budúci stav (TO BE)
5.6.3 Využívanie služieb z katalógu služieb vládneho cloudu
Nerelevantné – projekt neplánuje využívať služby z katalógu služieb vládneho cloudu.
5.7 Bezpečnostná architektúra
5.7.1 Návrh riešenia bezpečnosti
Základnými východiskami pre rozvíjané riešenie bezpečnosti IS sú rovnako ako v súčasnom stave právne predpisy ako zákon č. 18/2018 Z.z. o ochrane osobných údajov, zákon č. 95/2019 Z.z. o informačných technológiách vo verejnej správe, zákon č. 69/2018 Z.z. o kybernetickej bezpečnosti a ďalej ISO/IES 27000, Common Criteria a OWASP Guides a dodatočných požiadaviek prevádzkovateľa systému.
Riešenie bude v oblasti bezpečnosti a ochrany dát aplikovať relevantné centrálne nastavené bezpečnostné politiky a pravidlá. Na zabezpečenie prístupu a ochrany dát sa použijú:
- Integrované systémy riadenia identity (IAM) s podporou štandardných protokolov ako SAML, OAuth2 alebo OpenID Connect. (Príklady: Azure AD/Entra ID, AWS IAM, Google Cloud IAM, Okta, Keycloak, Ping Identity a i.)
- Role-Based Access Control (RBAC) alebo Attribute-Based Access Control (ABAC), ktoré umožňujú priraďovať oprávnenia podľa rolí, úloh či atribútov používateľa.
- Bezpečné zdieľanie dát cez dočasné prístupové tokeny, pre-signed URL alebo iné mechanizmy kontrolovaného prístupu (napr. Shared Access Signatures, Signed URLs a pod.).
Šifrovanie dát v prenose (SSL/TLS) aj v pokoji (at-rest), napr. pomocou integrovaných služieb správy kľúčov (Key Management Service – KMS) alebo samostatných trezorov na kľúče a heslá.
Konkrétne riešenia bezpečnosti budú špecifikované v rámci etapy analýza a dizajn riešenia.
5.7.2 Určenie obsahu bezpečnostných opatrení
Konkrétne riešenia bezpečnostných opatrení budú špecifikované v rámci etapy analýza a dizajn riešenia.
5.7.3 Legislatívne, právne, štatutárne, regulačné a zmluvné požiadavky,
Bezpečnostná architektúra upraveného informačného systému bude realizovaná v súlade s dotknutými právnymi normami a zároveň s technickými normami, ktoré stanovujú úroveň potrebnej bezpečnosti IS, pre manipuláciu so samotnými dátami, alebo technické/technologické/personálne zabezpečenie samotnej výpočtovej techniky/HW vybavenia.
Ide najmä o:
- Zákon č. 95/2019 Z. z. o informačných technológiách vo verejnej správe a o zmene a doplnení niektorých zákonov v znení neskorších predpisov,
- Zákon č. 69/2018 Z.z. o kybernetickej bezpečnosti
- Zákon č. 45/2011 Z.z. o kritickej infraštruktúre
- Zákon č. 305/2013 Z. z. o elektronickej podobe výkonu pôsobnosti orgánov verejnej moci a o zmene a doplnení niektorých zákonov (zákon o e-Governmente)
- Vyhláška 401/2023 MIRRI SR o riadení projektov a zmenových požiadaviek v prevádzke informačných technológií verejnej správy,
- Vyhláška 78/2020 Úradu podpredsedu vlády Slovenskej republiky pre investície a informatizáciu o štandardoch pre informačné technológie verejnej správy,
- Vyhláška 547/2021 MIRRI SR o elektronizácii agendy verejnej správy.
- Vyhláška Úradu podpredsedu vlády Slovenskej republiky pre investície a informatizáciu č. 78/2020 Z. z. o štandardoch pre informačné technológie verejnej správy
- Vyhláška Úradu podpredsedu vlády Slovenskej republiky pre investície a informatizáciu č. 179/2020 Z. z., ktorou sa ustanovuje spôsob kategorizácie a obsah bezpečnostných opatrení informačných technológií verejnej správy
- Vyhláška Úradu na ochranu osobných údajov Slovenskej republiky č. 158/2018 Z. z. o postupe pri posudzovaní vplyvu na ochranu osobných údajov
- Nariadenie Európskeho parlamentu a Rady (EÚ) 2016/679 z 27. apríla 2016 o ochrane fyzických osôb pri spracúvaní osobných údajov a o voľnom pohybe takýchto údajov, ktorým sa zrušuje smernica 95/46/ES (všeobecné nariadenie o ochrane údajov)
- Zákon č. 18/2018 Z. z. o ochrane osobných údajov a o zmene a doplnení niektorých zákonov.
Projekt bude:
- Plne riadený v súlade s vyhláškou Ministerstva investícií, regionálneho rozvoja a informatizácie Slovenskej republiky č. 401/2023 Z. z. o riadení projektov a zmenových požiadaviek v prevádzke informačných technológií verejnej správy a všetky manažérske produkty vyhlášky o riadení projektov budú vypracované a nahraté v Centrálnom metainformačnom systéme verejnej správy SR.
- Realizovaný v súlade požiadavkou na - data driven government (prílohe č. 11 Výzvy Integračnoanalytická platforma), t.j. integráciou dátovej platformy do integračno-analytickej platformy formou Azure Data Lake Storage, AzureDataFactory, SQL Database alebo PowerBI na základe dodávky konkrétneho riešenia a podporovaných foriem integrácie podľa uvedenej Prílohy.
5.7.4 Riešenie autentifikácie a prístupov používateľov
Konkrétne návrhy riešenia autentifikácie a prístupu používateľov budú špecifikované v rámci etapy analýza a dizajn riešenia.
6 PREVÁDZKA A ÚDRŽBA VÝSTUPOV PROJEKTU
6.1 Návrh riešenia prevádzky a údržby
Prevádzka a údržba navrhnutého riešenia projektu bude zabezpečená internými personálnymi kapacitami na úrovni podpory L1 až L3 (L3 externe). Pre hlásenie problémov bude využívaný Helpdesk. Predpoklad riešenia problémov a požiadaviek bude od nahlásenia problému alebo požiadavky prostredníctvom helpdesku (e-mailom, telefonicky, formulárom), identifikácia a preverenie problému/požiadavky, vykonanie opravy/podpory.
6.2 Zabezpečenie podpory používateľov a prevádzky
Help Desk bude realizovaný cez 3 úrovne podpory s nasledujúcim označením:
- L1 podpora - začiatočná úroveň podpory, ktorá je zodpovedná za riešenie základných problémov a požiadaviek koncových užívateľov a ďalšie služby vyžadujúce základnú úroveň technickej podpory. Základnou funkciou podpory 1. stupňa je zhromaždiť informácie, previesť základnú analýzu a určiť príčinu problému a jeho klasifikáciu. Typicky sú v úrovni L1 riešené priamočiare a jednoduché problémy a základné diagnostiky, overenie dostupnosti jednotlivých vrstiev infraštruktúry (sieťové, operačné, vizualizačné, atď.
- L2 podpora - riešiteľské tímy s hlbšou technologickou znalosťou danej oblasti. Riešitelia na úrovni Podpory L2 nekomunikujú priamo s koncovým užívateľom, ale sú zodpovední za poskytovanie súčinnosti riešiteľom 1. úrovne podpory pri riešení eskalovaného hlásenia, čo mimo iného obsahuje aj spätnú kontrolu a podrobnejšiu analýzu zistených dát predaných riešiteľom 1. úrovne podpory. Výstupom takejto kontroly môže byť potvrdenie, upresnenie, alebo prehodnotenie hlásenia v závislosti na potrebách Objednávateľa. Primárnym cieľom riešiteľov na úrovni Podpory L2 je dostať Hlásenie čo najskôr pod kontrolu a následne ho vyriešiť – s možnosťou eskalácie na vyššiu úroveň podpory – Podpora L3.
- L3 podpora - Podpora 3. stupňa predstavuje najvyššiu úroveň podpory pre riešenie tých najobťažnejších hlásení, vrátane prevádzania hĺbkových analýz a riešenie extrémnych prípadov, ktorú bude zabezpečovať výrobca implementovaných nástrojov.
Prevádzka implementovaných nástrojov v rámci projektu L1 až L3 bude zabezpečená internými zamestnancami Mesta Dubnica nad Váhom. V prípade nevyhnutnej potreby bude zabezpečená L3 podpora výrobcu implementovaných nástrojov, ktorá bude financovaná z vlastných zdrojov Mesta Dubnica nad Váhom.
6.3 Riešenie incidentov v prevádzke - parametre úrovní služby
Parametre služby riešenia incidentov v prevádzke sú špecifikované na základe určenia priority incidentu pomocou kombinácie jeho naliehavosti a dopadu podľa najlepších skúseností z praxe (best practice) z oblasti manažmentu IT služieb ( Information Technology Infrastructure Library - ITIL V3) nasledovným spôsobom:
Incident - za incident je považovaná každá nahlásená alebo inak zistená relevantná skutočnosť týkajúca sa aktíva (informačného systému) alebo jeho časti, ktorého nedostupnosť alebo nefunkčnosť má vplyv na poskytovanie služieb.
klasifikácia naliehavosti incidentu | Závažnosť incidentu | Popis naliehavosti incidentu |
A | Kritická | Kritické chyby, ktoré spôsobia úplné zlyhanie systému ako celku a nie je možné používať ani jednu jeho časť, nie je možné poskytnúť požadovaný výstup z IS. |
B | Vysoká | Chyby a nedostatky, ktoré zapríčinia čiastočné zlyhanie systému a neumožňuje používať časť systému. |
C | Stredná | Chyby a nedostatky, ktoré spôsobia čiastočné obmedzenia používania systému. |
D | Nízka | Kozmetické a drobné chyby. |
Tabuľka 35 Klasifikácia Naliehavosti incidentu
Klasifikácia závažnosti incidentu | Dopad | Popis dopadu |
1 | katastrofický | katastrofický dopad, priamy finančný dopad alebo strata dát, |
2 | značný | značný dopad alebo strata dát |
3 | malý | malý dopad alebo strata dát |
Tabuľka 36 Klasifikácia Závažnosti incidentu
Určenie priority incidentu je kombináciou dopadu a naliehavosti podľa nasledovnej matice:
Matica priority incidentov | Dopad | |||
Katastrofický - 1 | Značný - 2 | Malý - 3 | ||
Naliehavosť | Kritická - A | 1 | 2 | 3 |
Vysoká - B | 2 | 3 | 3 | |
Stredná - C | 2 | 3 | 4 | |
Nízka - D | 3 | 4 | 4 |
Tabuľka 37 Určenie priority incidentu
Parametre služby Riešenia incidentov v prevádzke:
Označenie priority incidentu | Reakčná doba(1) od nahlásenia incidentu po začiatok riešenia incidentu | Doba konečného vyriešenia incidentu od nahlásenia incidentu (DKVI) (2) | Spoľahlivosť (3) (počet incidentov za mesiac) |
1 | 1 hod. | 4 hodín | 1 |
2 | 1 hod. | 12 hodín | 2 |
3 | 1 hod. | 24 hodín | 10 |
4 | 1 hod. | Vyriešené a nasadené v rámci plánovaných releasov (vydaní novej verzie programového vybavenia a konfigurácie) |
Tabuľka 38 Parametre služby Riešenia incidentov v prevádzke
Vysvetlivky k tabuľke
(1) Reakčná doba je čas medzi nahlásením incidentu verejným obstarávateľom (vrátane užívateľov IS, ktorí nie sú v pracovnoprávnom vzťahu s verejným obstarávateľom) na helpdesk úrovne L3 a jeho prevzatím na riešenie.
(2) DKVI (Doba konečného vyriešenia incidentu) - znamená čas obnovenia štandardnej prevádzky - čas medzi nahlásením incidentu verejným obstarávateľom a vyriešením incidentu poskytovateľom podpory (do doby, kedy je funkčnosť prostredia znovu obnovená v plnom rozsahu). Doba konečného vyriešenia incidentu od nahlásenia incidentu verejným obstarávateľom sa počíta počas celého dňa. Do tejto doby sa nezarátava čas potrebný na nevyhnutnú súčinnosť verejného obstarávateľa, ak je potrebná pre vyriešenie incidentu. V prípade potreby je poskytovateľ podpory oprávnený požadovať od verejného obstarávateľa schválenie riešenia incidentu.
(3) Spoľahlivosť - maximálny počet incidentov za kalendárny mesiac. Každá ďalšia chyba nad stanovený limit spoľahlivosti sa počíta ako začatý deň omeškania bez odstránenia vady alebo incidentu. Duplicitné alebo technicky súvisiace incidenty (zadané v rámci jedného pracovného dňa, počas pracovného času 8 hodín) sú považované ako jeden incident.
(4) Incidenty nahlásené verejným obstarávateľom poskytovateľovi podpory v rámci testovacieho prostredia majú prioritu 3 a nižšiu. Vzťahujú sa výhradne k dostupnosti testovacieho prostredia. Za incident v testovacom prostredí sa nepovažuje incident vztiahnutý k práve testovanej funkcionalite.
Vyššie uvedené SLA parametre nebudú použité pre nasledovné služby:
- Služby systémovej podpory na požiadanie (nad paušál)
- Služby realizácie aplikačných zmien vyplývajúcich z legislatívnych a metodických zmien (nad paušál)
Pre tieto služby budú dohodnuté osobitné parametre dodávky.
6.4 Požadovaná dostupnosť informačného systému:
Popis | Parameter | Upresnenie |
Prevádzkové hodiny | 12 hodín | od 6:00 hod. - do 18:00 hod. počas pracovných dní |
Servisné okno | 10 hodín | od 19:00 hod. - do 5:00 hod. počas pracovných dní |
24 hodín | od 00:00 hod. - 23:59 hod. počas dní pracovného pokoja a štátnych sviatkov Servis a údržba sa bude realizovať mimo pracovného času. | |
Dostupnosť produkčného prostredia IS | 98,5% | 98,5% z 24/7/365 t.j. max ročný výpadok je 66 hod. Maximálny mesačný výpadok je 5,5 hodiny. Vždy sa za takúto dobu považuje čas od 0.00 hod. do 23.59 hod. počas pracovných dní v týždni. Nedostupnosť IS sa počíta od nahlásenia incidentu Zákazníkom v čase dostupnosti podpory Poskytovateľa (t.j. nahlásenie incidentu na L3 v čase od 6:00 hod. - do 18:00 hod. počas pracovných dní). Do dostupnosti IS nie sú započítavané servisné okná a plánované odstávky IS. V prípade nedodržania dostupnosti IS bude každý ďalší začatý pracovný deň nedostupnosti braný ako deň omeškania bez odstránenia vady alebo incidentu. |
RTO (Recovery Time Objective) | 4 hodiny | RTO vyjadruje množstvo času potrebné pre obnovenie dát a celej prevádzky nedostupného systému |
RPO (Recovery Point Objective) | 6 hodín | RPO vyjadruje, do akého času (bodu) v minulosti možno obnoviť dáta, t.j. rozsah dát, o ktoré môže organizácia prísť |
6.5 Požiadavky na ľudské zdroje potrebné pre zabezpečenie prevádzky
Prevádzka budovaného riešenia bude využívať existujúce ľudské zdroje žiadateľa a nebude vyžadovať ďalšie odborné kapacity.
6.6 Požiadavky na zdrojové kódy
Súčasťou dodávky budú aj zdrojové kódy k vytvorenému riešeniu, pokiaľ to nevylučujú licenčné podmienky tretích osôb vo vzťahu k štandardným Softvérovým produktom, s komentármi a technickým popisom, a to pre prevádzkové a testovacie verzie počítačových programov, a práva na ich zverejnenie v centrálnom repozitári zdrojových kódov podľa § 15 ods. 2 písm. d) Zákona o informačných technológiách vo verejnej správe a § 31 vyhlášky Úradu podpredsedu vlády Slovenskej republiky pre investície a informatizáciu o štandardoch pre informačné technológie verejnej správy č. 78/2020 Z. z., a iného predpisu, ktorý môže v budúcnosti vyhlášku č. 78/2020 Z. z. nahradiť alebo doplniť.
7 OPIS IMPLEMENTÁCIE PROJEKTU A PREBERANIA VÝSTUPOV PROJEKTU
Projekt bude realizovaný metódou Waterfall.
Waterfall- vodopádový prístup počíta s detailným naplánovaním jednotlivých krokov a následnom dodržiavaní postupu pri vývoji alebo realizácii projekty. Projektovému tímu je daný minimálny priestor na zmeny v priebehu realizácie. Vodopádový prístup je vhodný a užitočný v projektoch, ktorý majú jasný cieľ a jasne definovateľný postup a rozdelenie prác.
Projekt bude riadený v zmysle Vyhlášky 401/2023 MIRRI SR o riadení projektov a zmenových požiadaviek v prevádzke informačných technológií verejnej správy.
8 ODKAZY
N/A
9 PRÍLOHY
Príloha 1: Zoznam rizík a závislostí (Excel)