I-02 Projektový zámer (projektovy_zamer)

Naposledy upravil Peter Hrčka 2025/09/19 10:55

PROJEKTOVÝ ZÁMER

manažérsky výstup  I-02

 podľa vyhlášky MIRRI č. 401/2023 Z. z.  (účinnosť od 1.4.2025)

Povinná osobaCentrum vedecko-technických informácií Slovenskej republiky
Názov projektu

Výskumno-analytický bioinformatický systém (VABIS)

Zodpovedná osoba za projektIng. Peter Hrčka (Riaditeľ odboru projektov EŠIF)
Realizátor projektuCentrum vedecko-technických informácií Slovenskej republiky
Vlastník projektuIng. Peter Kapusta (Riaditeľ sekcie stratégií a projektového riadenia)

Schvaľovanie dokumentu

PoložkaMeno a priezviskoOrganizáciaPracovná pozíciaDátum

Podpis

(alebo elektronický súhlas)

SchválilIng. Peter KapustaCVTI SRRiaditeľ sekcie stratégií a projektového  riadenia30.05.2025Schválil

1. HISTÓRIA DOKUMENTU

VerziaDátumZmenyMeno a priezvisko
0.102.05.2025Pracovný návrh Ing. Peter Hrčka
1.004.09.2025Zapracovanie súladu s vyhláškou č. 401/2023 Z. z. Ing. Peter Hrčka

2. ÚČEL DOKUMENTU, SKRATKY (KONVENCIE) A DEFINÍCIE

V súlade s vyhláškou MIRRI č. 401/2023 Z.z. v znení neskorších predpisov je tento výstup I-02 Projektový zámer určený na rozpracovanie detailných informácií prípravnej a iniciačnej fázy projektu z pohľadu aktuálneho stavu, budúceho stavu a navrhovaného riešenia.

Dokument Projektový zámer obsahuje manažérske zhrnutie, rozsah, ciele a motiváciu na realizáciu projektu, zainteresované strany, návrh merateľných ukazovateľov a detailný opis projektových výstupov, predpokladov, rozpočtu a prínosov, harmonogram, vyhodnotenie rizík a závislostí, architektúru riešenia, vyhodnotenie alternatív, špecifikáciu a klasifikáciu údajov, požiadavky na prevádzku, požiadavky na infraštruktúru, zdrojové kódy a opis implementácie projektu a preberania výstupov projektu v zmysle šablóny definovanej MIRRI.

2.1 Použité skratky a pojmy

SKRATKA/POJEMPOPIS
APIApplication Programming Interface (Komunikačný protokol aplikácie)
CVTI SRCentrum vedecko-technických informácií Slovenskej republiky
DCVaVDátové centrum pre výskum a vývoj
EOSCEuropean Open Science Cloud
HWHardvér
IDIdentifikátor
IKTInformačno-komunikačné technológie
ISVSInformačný systém verejnej správy
ITInformačné technológie
MIRRI SRMinisterstvo investícií, regionálneho rozvoja a informatizácie Slovenskej republiky
MŠVVaM SRMinisterstvo školstva, výskumu, vývoja a mládeže Slovenskej republiky
MVPMinimum viable product
NCBioNárodné centrum pre bioinformatiku
NGSNext Generation Sequencing
NKIVSNárodná koncepcia informatizácie verejnej správy
SLAZmluva o podpore a prevádzke
SWSoftvér
PMProjektový manažér
UKUniverzita Komenského v Bratislave
VaVVeda a výskum
VOVerejné obstarávanie

Tabuľka 1 Skratky a pojmy

2.2 Konvencie pre typy požiadaviek

Hlavné kategórie požiadaviek v zmysle katalógu požiadaviek, rozdeľujeme na funkčné (funkcionálne), nefunkčné (kvalitatívne, výkonové a pod.). Podskupiny v hlavných kategóriách  je možné rozšíriť podľa potrieb projektu, napríklad:

Funkcionálne (používateľské) požiadavky majú nasledovnú konvenciu:

FRxx

  • F             – funkcionálna alebo používateľská požiadavka
  • R             – označenie požiadavky
  • xx            – číslo požiadavky

Nefunkčné (kvalitatívne, výkonové - Non Functional Requirements - NFR) požiadavky majú nasledovnú konvenciu:

NFRxx

  • N             – nefunkčná požiadavka (NFR)
  • R             – označenie požiadavky
  • xx            – číslo požiadavky

Ostatné typy požiadaviek môžu byť ďalej definované Objednávateľom/PM.

3. DEFINOVANIE PROJEKTU

3.1 Manažérske zhrnutie

Národný projekt VABIS je zameraný na vybudovanie odborného a analytického zázemia pre systematické spracovanie komplexných biologických a genomických údajov. Jeho cieľom je vytvoriť metodické a analytické postupy, ktoré výskumníkom, pedagógom a ďalším odborníkom poskytnú spoľahlivé a overené nástroje na prácu s biologickými dátami v súlade s najnovšími vedeckými štandardmi. Kľúčovým výstupom bude digitálna genomická mapa slovenskej populácie založená na spracovaní celogenómových údajov z reálnych vzoriek, ktorá sa stane rozšíriteľným a opakovane využiteľným zdrojom pre výskum, vzdelávanie aj tvorbu verejných politík.

Významným podnetom pre realizáciu projektu bolo nedávne založenie Národného centra pre bioinformatiku (NCBio) v rámci organizačnej štruktúry CVTI SR v roku 2025, ktoré vzniklo ako reakcia na rastúce potreby v oblasti spracovania, archivácie a analýzy veľkých biologických a genomických dát s ohľadom na ich špecifickú povahu. NCBio je budované ako národná kompetenčná autorita pre bioinformatiku a spracovanie biologických údajov, s cieľom systematicky rozvíjať odborné kapacity, podporovať vedeckú komunitu a zabezpečiť napojenie Slovenska na medzinárodné iniciatívy ako ELIXIR, EOSC či 1+Million Genomes Initiative. Realizácia tohto národného projektu je kľúčová pre naplnenie poslania NCBio, ktoré sa stane centrálnou platformou pre akademickú a výskumnú komunitu v oblasti spracovania biologických dát na Slovensku.

Unikátne postavenie CVTI SR v oblasti národného aj medzinárodného výskumu je ukotvené v nasledovných strategických a legislatívnych dokumentoch:

  • Zriaďovacia listina CVTI SR
  • Vydaná Ministerstvom školstva, vedy, výskumu a športu SR  – Upravuje postavenie CVTI SR ako štátnej príspevkovej organizácie s národnou pôsobnosťou v oblasti vedecko-technických informácií, podpory výskumu a inovácií, a prevádzky výpočtovej infraštruktúry.
  • Zákon č. 172/2005 Z. z. o organizácii štátnej podpory výskumu a vývoja  – Upravuje úlohy a nástroje verejnej podpory v oblasti VVaI. CVTI SR v ňom vystupuje ako súčasť národného systému podpory výskumu.
  • Program Slovensko 2021–2027 (verzia schválená EK)  – V rámci Prioritnej osi 1 a špecifického cieľa 1.1 (Posilnenie výskumnej a inovačnej kapacity a zavádzanie pokročilých technológií) je zdôraznená potreba podpory národnej infraštruktúry pre vedu a výskum – CVTI SR vystupuje ako hlavný koordinátor a prijímateľ v oblasti výpočtovej a dátovej infraštruktúry.
  • Stratégia výskumu a inovácií pre inteligentnú špecializáciu Slovenskej republiky (RIS3 SK)  – Definuje CVTI SR ako správcu a národného koordinátora výskumnej infraštruktúry vrátane dátovej podpory a otvorenej vedy.
  • Národná stratégia otvorenej vedy (MŠVVaŠ SR, 2021)  – CVTI SR je uvedené ako národný referenčný bod pre oblasť otvoreného prístupu k vedeckým informáciám a ich uchovávaniu
  • Slovensko je zapojené cez CVTI SR do viacerých európskych iniciatív v oblasti výskumných dát, ako napríklad spomínaný EOSC – European Open Science Cloud, ELIXIR - European life-sciences infrastructure for biological information alebo OpenAIRE - Open Access Infrastructure for Research in Europe. CVTI SR zastáva kľúčovú úlohu v rámci EOSC nielen ako poverená organizácia v EOSC asociácii, národná EOSC kancelária na Slovensku ale aj jeden z 13 európskych kandidátskych uzlov pilotnej fázy budovania EOSC federácie
  • Národné centrum bioinformatiky zaradené k organizačnej štruktúre CVTI SR na základe dodatku č. 3 k Organizačnému poriadku Centra vedecko-technických informácií Slovenskej republiky

Projekt vytvorí reprezentatívne referenčné dátové súbory, ktoré budú slúžiť ako základ pre analýzu genetickej variability, populačných charakteristík a ich súvislostí s fenotypovými prejavmi. Zároveň prinesie vývoj štandardizovaných bioanalytických metodík umožňujúcich transparentnú a replikovateľnú prácu s objemnými genomickými dátami, od vstupného spracovania a kontroly kvality cez volanie , anotáciu a interpretáciu variantov až po agregáciu a populačné analýzy. Tieto metodiky budú dostupné aj vo forme edukačných materiálov, čím sa stanú základom pre výučbu a metodickú harmonizáciu v rámci slovenského výskumného prostredia.

Platforma bude zároveň slúžiť ako technologický a dátový pilier Národného centra pre bioinformatiku (NCBio) pri CVTI SR, ktoré zabezpečí dlhodobú prevádzku, koordináciu odborných aktivít a integráciu Slovenska do medzinárodných vedecko-výskumných sietí.

Projekt priamo prispieva k napĺňaniu cieľov Programu Slovensko - Prioritnej osi 1 – Inteligentnejšia a konkurencieschopnejšia ekonomika Slovenska, najmä v rámci:

Špecifického cieľa 1.1: „Posilnenie výskumnej a inovačnej kapacity a zavádzanie pokročilých technológií“

Projekt je v súlade s nasledujúcimi národnými strategickými dokumentmi:

  • RIS3 SK 2021+ – podpora kľúčových technológií (genomika, digitálne technológie) a ich využitie v prospech rozvoja vedy a výskumu
  • Národná stratégia otvorenej vedy – budovanie infraštruktúr pre štandardizované spracovanie, zdieľanie a opätovné využitie vedeckých dát.
  • Stratégia digitálnej transformácie Slovenska 2030– Rozvoj digitálnej ekonomiky, spoločnosti a verejnej správy so zohľadnením potrieb vedy, výskumu, bioinformatiky a dátovej analytiky.

Projekt je realizovaný v partnerstve dvoch inštitúcií, ktoré predstavujú významných aktérov vo výskumno-vzdelávacom ekosystéme Slovenskej republiky:

  • Centrum vedecko-technických informácií SR (CVTI SR) – ako hlavný žiadateľ a koordinátor národného projektu, ktorý zabezpečuje koordináciu, dátovú a IT infraštruktúru a zohľadňuje strategické ciele Programu Slovensko.
  • Vedecký park Univerzity Komenského v Bratislave – ako odborný partner so špecializáciou na výskum v oblasti bioinformatiky a genomiky, ktorý prispel k návrhu riešenia z pohľadu spracovania, analýzy a interpretácie genomických údajov.

Vedecký park Univerzity Komenského (VP UK) predstavuje excelentné výskumné a inovačné centrum, ktorého cieľom je podpora výskumu, vývoja a transferu výsledkov výskumu do praxe. VP UK disponuje rozsiahlym portfóliom partnerstiev, vrátane medzinárodných univerzít a výskumných inštitúcií, s ktorými spolupracoval na viacerých projektoch, zameraných aj na rozvoj bioinformatických prístupov v oblasti spracovania genomických dát. VP  UK tak predstavuje unikátne centrum excelentného výskumu v oblasti genomiky, bioinformatiky a aplikovaného vývoja analytických metodík pre spracovanie biologických údajov. Nemenej dôležitým prvkom VP UK je aj kolektív skúsených vedecko-výskumných pracovníkov v oblastiach bioinformatiky, informačných technológií a molekulárnej biológie, ktorý predstavuje jedinečnú súčasť odborných kapacít projektu VABIS.

VP UK disponuje infraštruktúrou zodpovedajúcou medzinárodným štandardom. Jeho Genomické centrum, vybavené najmodernejšími prístrojmi na genomickú analýzu, vrátane sekvenátorov novej generácie, je obzvlášť významné pre potreby navrhovaného projektu. Vedecký park zabezpečuje nielen technickú infraštruktúru, ale aj výpočtové kapacity nevyhnutné na úspešnú realizáciu sekvenačných experimentov.

V rámci projektu budú využívané dátové súbory získané digitalizáciou biologického materiálu modernými DNA sekvenátoemi druhej generácie. Laboratórium VP UK je vybavené potrebnými zariadeniami na prípravu vzoriek a realizáciu sekvenovania nukleových kyselín, vrátane viacerých PCR cyklérov, real-time PCR systému, systémov na analýzu kvality knižníc, fluorimetra Qubit na kvantifikáciu nukleových kyselín, rôznych centrifúg a ďalšieho štandardného laboratórneho vybavenia.

3.2 Motivácia a rozsah projektu

Slovenský výskum v oblasti molekulárnej biológie, genetiky a digitálnej medicíny aktuálne čelí značným prekážkam, ktoré bránia plnému využitiu potenciálu rozsiahlych biologických dát. Hlavnou motiváciou pre realizáciu tohto projektu je preto prekonať existujúci nedostatok špecializovaných metodík a nástrojov pre efektívne spracovanie, interpretáciu a prezentáciu genomických údajov. Kým vyspelé krajiny EÚ už bežne využívajú osvedčené a interoperabilné bioinformatické postupy, Slovensku chýba systematický vývoj a validácia takýchto riešení, ktoré by zohľadňovali špecifiká domáceho výskumného prostredia a zároveň boli plne kompatibilné s medzinárodnými štandardmi.

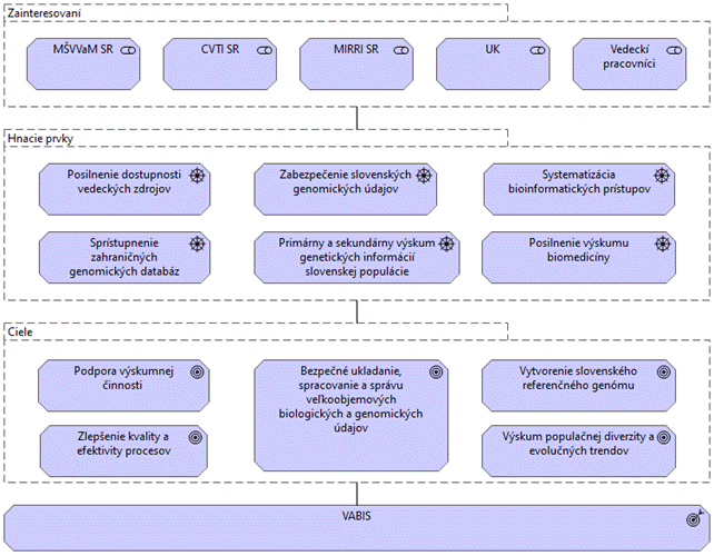
Tento projekt je poháňaný jasnými hnacími prvkami, ktoré sú priamo prepojené s jeho ambicióznymi cieľmi. Systematizácia bioinformatických prístupov je kľúčovým hnacím prvkom, ktorý umožní efektívne spracovanie a správu veľkoobjemových biologických a genomických údajov, čo je nevyhnutné pre akýkoľvek pokrok v tejto oblasti. Následne posilnenie výskumu biologických dát na Slovensku nie je len ambíciou, ale priamym dôsledkom lepšieho riadenia dát a prístupu k moderným nástrojom. Ďalším dôležitým hnacím prvkom je sprístupnenie zahraničných databáz, ktoré je cieľom, aby sa výskumníci mohli plne zapojiť do globálneho vedeckého kontextu a porovnávať svoje zistenia s medzinárodnými štandardami. Predovšetkým však projekt poháňa primárny a sekundárny výskum genetických informácií slovenskej populácie, ktorý je úzko spojený s cieľom vytvorenia slovenského referenčného genómu a výskumom populačnej diverzity a evolučných trendov. S tým súvisí aj kritický aspekt bezpečného uloženia týchto citlivých genetických informácií, ktorý podčiarkuje celkovú podporu výskumnej činnosti a zodpovedný prístup k vede. Realizácia projektu je teda strategickým krokom k modernizácii slovenského vedeckého prostredia a k integrácii do globálneho genomického výskumu, čím sa otvárajú dvere pre nové objavy v oblasti zdravia a biológie.

Projekt VABIS adresuje nasledujúce nedostatky súčasného stavu:

  • Obmedzený prístup slovenských výskumníkov k rozsiahlym dátovým zdrojom a štandardizovaným analytickým nástrojom potrebným pre rozvoj moderného biologického a biomedicínskeho výskumu.
  • Absencia centralizovanej národnej platformy pre systematický zber, správu, agregáciu, štandardizáciu a zdieľanie veľkých biologických a genomických dát s vysokou vedeckou hodnotou
  • Nedostatočné technologické zázemie pre spracovanie vysokokapacitných biologických údajov a ich integráciu do európskych výskumných infraštruktúr (ELIXIR, EOSC, 1+Million Genomes Initiative).
    •  Absencia interoperabilných rozhraní slovenské slovenských bioinformatických nástrojove a dátových repozitárov podľa EOSC štandardov
    • Absencia bezpečnostných mechanizmov a postupov pre cezhraničné zdieľanie alebo anonymizáciu citlivých bioinformatických dát
  • Poddimenzované možnosti štúdia a prípravy odborníkov v bioinformatike, čo vedie k nedostatku kvalifikovaných ľudských zdrojov pre spracovanie a interpretáciu veľkých biologických dát.
  • Slabá medzinárodná integrácia slovenského výskumného priestoru, spôsobená absenciou kompatibilných systémov pre výmenu dát a analytických výsledkov so zahraničnými partnermi.
  • Nízka miera využitia biologických a genomických dát v akademickej aj komerčnej sfére v dôsledku chýbajúcej infraštruktúry a podpory pre ich spracovanie a analýzu.
  • Kapacity na dlhodobé a bezpečné uchovávanie citlivých genomických dát - Dáta, ktoré majú hodnotu v rámci národného aj medzinárodného výskumu, musia byť zabezpečené v súlade s najvyššími štandardmi ochrany osobných údajov a ochrany pred kybernetickými hrozbami. Zabezpečenie dlhodobej archivácie a prístupnosti týchto dát je kľúčové pre pokračovanie a rozvoj výskumu v oblasti genomiky.
  • Fragmentácia dátových tokov a neštandardizované prístupy vo výskume - V súčasnosti je v Slovenskej republike prítomná fragmentácia dátových tokov a neštandardizované prístupy v akademickej aj translačnej fáze, čo vedie k nejednotnému spracovaniu a interpretácii genomických dát. Nedostatok jednotného rámca pre spracovanie a zdieľanie týchto dát obmedzuje efektívnosť výskumu, ako aj aplikácie týchto výsledkov v klinickej praxi.

1757282221362-833.png

Obrázok 1 Náhľad motivačnej vrstvy architektúry

3.3 Zainteresované strany (Stakeholderi)

IDAKTÉR / STAKEHOLDER

SUBJEKT

(názov / skratka)

ROLA
1.Ministerstvo školstva, výskumu, vývoja a mládeže Slovenskej republikyMŠVVaM SR Ústredný orgán štátnej správy a koordinátor budovania informačných systémov pre potreby vedy a techniky
2.Centrum vedecko-technických informácií SRCVTI SR Národné informačné centrum a národná vedecká knižnica
3.Ministerstvo investícií, regionálneho rozvoja a informatizácie SR MIRRI SR Orgán vedenia v oblasti informatizácie
4.Výskumníci, knihovníciG2EKonzument údajov
5.Univerzita Komenského v BratislaveUKVedecko-výskumný partner

Tabuľka 2 Zainteresované strany (Stakeholderi)

3.4 Ciele projektu

IDNázov cieľaNázov strategického cieľaSpôsob realizácie strategického cieľa
ID1RCO07 Výskumné organizácie zúčastňujúce sa na spoločných výskumných projektochRSO1.1 Rozvoj a rozšírenie výskumných a inovačných kapacít a využívanie pokročilých technológiíImplementácia registra biologických a genomických údajov

Tabuľka 3 Ciele projektu

3.5 Merateľné ukazovatele (KPI)

IDID/Názov cieľaNázov
ukazovateľa 
(KPI)
Popis
ukazovateľa
Merná jednotka
 
AS IS
merateľné hodnoty

(aktuálne)
TO BE
Merateľné hodnoty

(cieľové hodnoty)

Spôsob ich merania a Pozn.

 

ID01RCO07 Výskumné organizácie zúčastňujúce sa na spoločných výskumných projektochPočet výskumných organizácií participujúcich na výskumnom projekteUkazovateľ vyjadruje počet výskumných organizácií participujúcich na výskumnom projektePočet01Partneri projektu
ID02Genomické súbory slovenskej populáciePočet spracovaných a sprístupnených genomických súborov slovenskej populácieUkazovateľ vyjadruje počet genomických súborov slovenskej populácie, ktoré sú výsledkom projektuPočet02000 

Tabuľka 4 Merateľné ukazovatele (KPI)

3.6 Špecifikácia potrieb koncového používateľa

Požiadavky na informačný systém pre spracovanie genomických dát boli získané predovšetkým prostredníctvom série riadených rozhovorov s kľúčovými vedeckými pracovníkmi CVTI SR a UK. Tento prístup nám umožnil zmapovať pracovné postupy, identifikovať ich hlavné výzvy a pochopiť špecifické potreby, ktoré často nie sú zrejmé z teoretických popisov. Rozhovory boli štruktúrované tak, aby pokryli celý životný cyklus genomických dát – od počiatočného príjmu vzoriek, cez fázy sekvenovania a prvotného spracovania, až po pokročilé analýzy a interpretáciu výsledkov. Kladením cielených otázok o ich súčasných pracovných posutpoch, používaných nástrojoch, nedostatkoch súčasného stavu, ako aj o ich víziách ideálneho systému, sme zhromaždili komplexný súbor požiadaviek, ktoré boli premietnuté do katalógu požiadaviek, ako aj principiálneho nastavenia projektu. Zároveň sme sa zamerali na pochopenie očakávaní v oblasti spolupráce, bezpečnosti a škálovateľnosti, čo je pre prácu s citlivými a rozsiahlymi genomickými dátami absolútne kľúčové.

Skupiny používateľov:

Vedeckí pracovníci – používatelia

Vedeckí pracovníci, ako primárni používatelia informačného systému pre spracovanie genomických údajov, majú špecifické a komplexné požiadavky a očakávania, ktoré presahujú bežné IT systémy. Ich potreby sa sústredia na tri kľúčové piliere: správu masívnych dát, pokročilé analytické možnosti a efektívnu spoluprácu, všetko s dôrazom na spoľahlivosť a bezpečnosť.

Vedeckí pracovníci očakávajú, že systém bude schopný ľahko prijať a spravovať obrovské objemy dát z rôznych sekvenovacích platforiem. To zahŕňa podporu pre rozmanité formáty súborov (FASTQ, BAM, VCF atď.) a inteligentné indexovanie a organizáciu dát do logických štruktúr (projekty, vzorky) s bohatými metadátami. Systém by mal zabezpečiť spoľahlivé úložisko s možnosťou škálovania a plnohodnotným zálohovaním, aby sa predišlo strate cenných experimentálnych dát.

Systém musí podporovať tímovú prácu prostredníctvom riadeného zdieľania dát a výsledkov s rôznymi úrovňami prístupu. Očakáva sa možnosť pridávať komentáre a anotácie k dátam a analýzam, čo uľahčuje komunikáciu a sledovanie postupu výskumu. Robustná správa používateľov a ich rolí je nevyhnutná.

Napriek komplexnosti podkladových dát a analýz, vedeckí pracovníci očakávajú intuitívne a užívateľsky prívetivé webové rozhranie. Systém by mal byť rýchly a responzívny, s nízkou latenciou aj pri práci s veľkými datasetmi. Prehľadné dashboardy a notifikácie o priebehu analýz sú tiež dôležité pre efektívne riadenie práce.

Vzhľadom na citlivosť genomických dát je najvyššia úroveň bezpečnosti kritická. Požiadavky zahŕňajú robustnú autentifikáciu (ideálne s dvojfaktorovou autentifikáciou), šifrovanie dát a detailný audit trail všetkých aktivít.

Administrátori

Technickí pracovníci zodpovední za správu, podporu prevádzky a údržbu centrálneho knižničného informačného systému.

Vyžadujú sadu nástrojov na konfiguráciu systému, monitorovanie výkonu a stability systému, zálohovanie, obnovu a údržba databázy, prepojenie s externými databázami, autentifikačnými systémami a inými službami.

Nezanedbateľnou súčasťou je úroveň zabezpečenia, implementácia bezpečnostných opatrení na ochranu dát a prevenciu neoprávneného prístupu.

3.7 Detailný opis obmedzení a predpokladov

Pre projekt nie je známe obmedzenie v zmysle závislosti od iných projektov rozvoja IT alebo plánu rozvoja externých ISVS. Obmedzenia preto vyplývajú z identifikovaných rizík a ich mitigácie uvedenej v nasledujúcej kapitole.

3.8 Vyhodnotenie rizík a závislostí

IDNÁZOV RIZIKA / ZÁVISLOSTIKategória rizika

Potenciálny dopad

 

Opatrenia na zmiernenie rizika (mitigácia)
ID1Nebude možné naplniť všetky kvalitatívne požiadavky projektuB2Nebudú plne dosiahnuté očakávané benefity projektu.Zorganizovať viacero kôl iniciačných stretnutí k zadefinovaniu požiadaviek z katalógu požiadaviek s dodávateľom.
ID2Jednotlivé komponenty projektu nebudú vykazovať známky 100% kompatibility.B2Vzhľadom na vytvorenie ekosystému je dôležité, aby jednotlivé prvky boli schopné komunikovať vzájomne a mali rovnaké východiskové požiadavky na obojsmernú programovú komunikáciu.Dôkladná kontrola plnenia požiadaviek pri dodávaní produktov vo fáze Analýza a dizajn.
ID3Nedostupnosť komponentov novej infraštruktúryC2Nedostupnosť komponentov novej infraštruktúry, prípadne ich veľmi dlhé dodacie lehoty môžu mať negatívny vplyv na termín ukončenia projektu.Zistiť a aktualizovať dostupnosť komponentov a dobu dodania.
ID4Projekt nebude realizovaný a nasadený podľa časového plánu.C1V prípade omeškania dodávok projektu resp. v prípade omeškania nasadenia výstupov projektu, nebude možné efektívne dodržať rozpočet projektu a alokáciu projektového tímu.Čo najskoršia realizácia implementácie. Dodržiavanie jednotlivých fáz  projektu, priebežná a proaktívna kontrola úloh, hlavne plánu nasadenia.
ID5Komplikácie s nastavením a priebehom verejného obstarávaniaB2V prípade neskorého vypísania VO, prípadne komplikácií v procese VO by bol ohrozený začiatok implementačnej fázy.Počas iniciačnej fázy, zapojiť do projektu oddelenie, ktorého zodpovednosťou je proces VO, do tvorby dokumentu "Prístup k projektu". Cieľom je informovať príslušných pracovníkov s predstihom o predmete obstarania. Pozitívne sa to odrazí na príprave podkladov VO, z ktorých časť môžu zodpovedné osoby pripravovať paralelne a nemusia sa zoznamovať s obsahom projektu až po oficiálnom ukončení iniciačnej fázy
ID6Neúplné alebo nedostatočne definované požiadavkyB2Neúplné požiadavky môžu spôsobiť predĺženie trvania projektu, navýšenie nákladov, z dôvodu potreby dodatočného obstarávania komponentov.Zabezpečiť kvalitné podklady v procese obstarania a tvorbe manažérskych produktov. Dodať čo najpodrobnejší popis zákazky.
ID7Vysoké náklady na prevádzkuC3Náklady na prevádzku budú vyššie ako plánované. Prekročenie plánovaných nákladov na prevádzku. Potreba dodatočných finančných zdrojov.Priebežne kontrolovať rozpočet pre jednotlivé fázy a venovať zvýšenú pozornosť dodávateľským zmluvám.
ID8Ohrozenie prevádzky a dostupnosti systémuC2Ohrozenie prevádzky a dostupnosti systému z dôvodu možných kybernetických útokov.Venovať vysokú pozornosť testovaniu. Pri implementácii aktualizovať firmware a bezpečnostné patche.
ID9Nedostatočné vyhodnotenie kvalityC2Neodhalenie slabých miest v jednotlivých fázach implementácie projektu.Zabezpečiť proces a postupy kvality tak, aby boli pre projekt dostatočné.
ID10Nesúčinnosť a nespoľahlivosť dodávateľaB2Predčasné ukončenie projektu, alebo predĺženie doby realizácie projektu.Definovanie očakávaní a sankcií v rámci dodávateľskej zmluvy.
ID11Nedostatok ľudských zdrojovB2Predĺženie doby realizácie projektu. Výstupy projektu budú dodané v nedostatočnej kvalite.Zabezpečenie atraktívnych pracovných podmienok a proaktívnej zamestnaneckej politiky.
ID12Dátová kompatibilitaB2Importované dáta nebudú správne uložené v databáze, špecifické formáty budú vykazovať nízku interoperabilitu.Riadne mapovanie dátových zdrojov a overovanie konzistencie dátových balíkov.
ID13Odmietnutie používateľmiB2Používatelia môžu byť zvyknutí na starý systém a môžu mať odpor k zmene.Realizácia komunikačnej kampane, školení a onboarding procesu akcentujúca kontinuitu a výhody nového riešenia.

Tabuľka 5 Prehľad najzávažnejších rizík a závislostí

3.9 Detailný opis rozpočtu projektu a jeho prínosov

  1. 3.9.1 Sumarizácia nákladov a prínosov

NÁKLADY

Sumarizácia nákladov:

1757282221373-512.png

Sumarizácia nákladov a prínosov riešenia za obdobie 10 rokov:

1757282221376-938.png

Interpretácia výsledkov:

Ekonomická a finančná efektívnosť projektu je v analýze prínosov a nákladov hodnotená kvantitatívne pomocou nasledujúcich ukazovateľov:

  • Pomer prínosov a nákladov (BCR): 0,28

Rozpočet projektu: 998 418,03 EUR

Celkové náklady na zabezpečenie riešenia boli vypočítané prostredníctvom PHZ, oslovením dodávateľov. Vypočítané náklady projektu a výšku rozpočtu môžeme rozdeliť nasledovne:

Hlavné aktivity

                   Externé služby / Vývoj diela:    379 088,46 EUR s DPH

                   Softvér:                                     554 012,50 EUR

Podporné aktivity

907 - Paušálna sadzba na nepriame výdavky podľa článku 54 písm. a) NSU:   65 317,07 EUR

KANTITATÍVNE PRÍNOSY

Zavedením centrálneho informačného systému VABIS a integráciou nástrojov na spracovanie biologických a genomických údajov dôjde k významnej automatizácii opakujúcich sa a technicky náročných činností v oblasti bioinformatiky. Mnohé fázy analytického reťazca – od importu surových sekvenačných dát, cez ich validáciu, konverziu a zarovnanie, až po volanie variantov, anotáciu a agregáciu výstupov – budú realizované prostredníctvom vopred definovaných pracovných postupov. Tieto postupy budú sprístupnené používateľom formou užívateľsky jednoduchého rozhrania s minimálnou potrebou manuálnych zásahov alebo programovania. Tento prístup výrazne skracuje časovú náročnosť analýz, znižuje riziko ľudskej chyby a zároveň znižuje potrebu angažovania špecializovaného IT personálu pri každom spracovaní dátovej sady. V porovnaní so súčasným stavom, kde je spracovanie každého datasetu podmienené individuálnou konfiguráciou nástrojov, manuálnym dohľadom a interpretáciou výstupov, nový systém umožní zabezpečiť rutinné operácie menej kvalifikovaným personálom alebo samotnými výskumníkmi. Výsledkom tejto automatizácie je kvantifikovateľná úspora mzdových nákladov odborných pracovných miest (FTE).

KVALITATÍVNE PRÍNOSY

Odborný a technologický rozvoj bioinformatiky na národnej úrovni

Projekt VABIS významne prispeje k odbornému a technologickému rozvoju oblasti bioinformatiky na Slovensku. Zavedením centrálneho registra biologických a genomických údajov dôjde k vytvoreniu platformy, ktorá umožní systematické, bezpečné a štandardizované spracovanie rozsiahlych dát pochádzajúcich zo sekvenačných technológií novej generácie. Tento systém posilní pozíciu slovenského výskumu v oblastiach genetiky, molekulárnej biológie a biomedicíny a umožní domácim výskumným inštitúciám držať krok s európskymi trendmi. Prístup k spoľahlivým nástrojom a metodická jednotnosť prispejú k vyššej kvalite výstupov a medzinárodnej dôveryhodnosti vedeckej práce.

Zlepšenie dostupnosti a kvality analytických nástrojov

Zavedením špecializovaných softvérových riešení projekt zabezpečí dostupnosť moderných analytických nástrojov aj pre výskumníkov bez špecializovaných IT znalostí. Systém bude podporovať široké spektrum dátových formátov, automatizované spracovanie a validáciu údajov a zároveň poskytne interaktívne nástroje na vizualizáciu, anotáciu a analýzu genetických variantov. Výrazne sa tak zníži čas potrebný na interpretáciu dát a zvýši sa produktivita výskumných tímov.

Podpora otvorenej vedy a medzinárodnej spolupráce

Projekt napomôže širšiemu uplatneniu princípov otvorenej vedy v slovenskom výskumnom priestore. Implementáciou riešenia v súlade s FAIR princípmi sa zabezpečí možnosť zdieľania dát v medzinárodných výskumných infraštruktúrach ako ELIXIR, EOSC, FEGA či 1+MG. Slovenskí výskumníci sa týmto spôsobom efektívnejšie zapoja do medzinárodných výskumných konzorcií, čím sa posilní ich vedecká spolupráca a viditeľnosť v rámci EÚ.

Zvýšenie bezpečnosti a dôveryhodnosti spracovania údajov

Projekt vytvára robustný rámec pre ochranu citlivých biologických údajov. Systém bude podporovať pseudonymizáciu, anonymizáciu a granulárne riadenie prístupu na úrovni dátových prvkov. Všetky operácie v systéme budú auditované, čím sa zabezpečí úplná transparentnosť a sledovateľnosť. Tieto mechanizmy posilnia dôveru používateľov, ako aj verejnosti v prácu s genetickými informáciami.

Rozvoj odborných kapacít a samostatnosti výskumných tímov

Projekt posilní odbornú spôsobilosť výskumníkov prostredníctvom školení, workshopov a praktických kurzov zameraných na spracovanie genomických dát. Vytvorením používateľsky prívetivého rozhrania a zjednodušením analytických operácií sa umožní výskumníkom realizovať úlohy samostatne, bez potreby zapojenia IT špecialistov. Tým sa výrazne zvyšuje nezávislosť vedeckých tímov a efektivita výskumu.

Podpora vzdelávania a výskumnej prípravy budúcich odborníkov

Softvérové nástroje a infraštruktúra budú sprístupnené aj akademickému sektoru, čím sa podporí moderné vzdelávanie v oblasti bioinformatiky. Ich začlenenie do výučby umožní študentom nadobudnúť praktické zručnosti v práci s reálnymi dátami, čo zlepší ich uplatniteľnosť na trhu práce a podporí vznik novej generácie špecialistov v oblasti dátovej biológie.

Podpora verejnej politiky a výskumu v oblasti zdravia

Vytvorením slovenského referenčného genómu a sprístupnením analytickej infraštruktúry pre populáciu sa otvárajú nové možnosti pre vývoj personalizovaných zdravotných prístupov, genetických skríningov a populačných štúdií. Takéto dáta môžu byť využité v strategickom plánovaní verejného zdravia a zdravotných intervencií, čo predstavuje významný prínos nielen pre vedu, ale aj pre spoločnosť ako celok.

3.9.2 Zdroj financovania

Plánovaným zdrojom financovanie je Program Slovensko ako hlavný operačný program pre čerpanie finančných prostriedkov z Európskych štrukturálnych a investičných fondov (EŠIF) na Slovensku v programovom období 2021-2027.

3.10 Harmonogram projektu

IDFÁZA/AKTIVITA

ZAČIATOK

(odhad termínu)

KONIEC

(odhad termínu)

POZNÁMKA
1.Prípravná fáza a Iniciačná fáza01/202508/2025 
2.Realizačná fáza09/202509/2029 
2aAnalýza a Dizajn09/202509/2026 
2bNákup infraštruktúrnych služieb, programových  a technických prostriedkov04/202610/2026Je potrebné obstarať dodávateľa IS riešenia/ licencie[1]/ konzultačné služby
2cImplementácia a testovanie10/202606/2029 
2dNasadenie a PIP10/202608/2029 
3.Dokončovacia fáza09/202909/2029 
4.Podpora prevádzky (SLA)10/202910/2031Je potrebné obstarať SLA zmluvu (Zmluvu o podpore prevádzky IS)

Tabuľka 7 Harmonogram projektu

Trvanie hlavných aktivít realizačnej a dokončovacej fázy je 48 mesiacov. Harmonogram bude upravený v rámci analýzy a dizajn.

Projekt bude realizovaný metódou Waterfall - vodopádový prístup počíta s detailným naplánovaním jednotlivých krokov a následnom dodržiavaní postupu pri vývoji alebo realizácii projektu. Projektovému tímu bude daný minimálny priestor na zmeny v priebehu realizácie. Vodopádový prístup považujeme za vhodný, nakoľko je jasný cieľ a jasne definovateľný postup a rozdelenie prác.

1757282221377-608.png

Obrázok 2 Ilustrácia rozdelenia realizácie projektu metódou Waterfall

3.11 Návrh organizačného zabezpečenia projektu (projektový tím)

Riadiaci výbor projektu tvorí predseda riadiaceho výboru projektu a vlastníci procesov alebo nimi poverení zástupcovia.

Riadiaci výbor sa riadi Štatútom, ktorý je popísaný v samostatnom dokumente Štatút Riadiaceho výboru projektu ako najvyšší riadiaci orgán na účely realizácie projektu na základe schválenej projektovej dokumentácie.

Štatút Riadiaceho výboru upravuje najmä jeho pôsobnosť, úlohy, zloženie, zasadnutie a hlasovanie. Členom Riadiaceho výboru projektu môže byť aj zástupca dodávateľa. Väčšina členov Riadiaceho výboru projektu s hlasovacím právom sú osoby navrhnuté objednávateľom a zastupujú záujmy objednávateľa. Riadiaci výbor projektu dozerá na hospodárnosť, efektívnosť a účelové využívanie finančných prostriedkov a môže prispôsobiť štandardy projektového riadenia na realizovaný projekt.

Riadiaci výbor má minimálne 5 členov, vrátane predsedu Riadiaceho výboru (ďalej len „predseda“):

Riadiaci výbor projektu tvoria:


    1. predseda Riadiaceho výboru projektu,
    2. podpredseda Riadiaceho výboru projektu,
    3. vlastník alebo vlastníci procesov CVTI (biznis vlastník infraštruktúra) alebo nimi poverený zástupca alebo zástupcovia,
    4. zástupcu kľúčových používateľov (end user),
    5. zástupca za Dodávateľa v zmysle Zmluvy o Dielo s Dodávateľom,
    6. projektový manažér prijímateľa PPM.

1757282221379-307.png

1757282221380-220.png

Riadiaci výbor je riadený predsedom, ktorým je zástupca Objednávateľa. V prípade neprítomnosti predsedu na zasadnutí Riadiaceho výboru, predseda musí na toto konkrétne zasadnutie písomne delegovať svoju funkciu v rozsahu svojich práv a povinností formou splnomocnenia na zástupcu, ktorým môže byť aj iný člen Riadiaceho výboru s hlasovacím právom. Na rokovanie Riadiaceho výboru môžu byť v prípade potreby prizvaní aj iní účastníci, tak zo strany Objednávateľa, alebo za stranu Dodávateľa.

Riadiaci výbor zasadá pravidelne, spravidla raz za mesiac avšak najmenej jedenkrát za tri (3) po sebe nasledujúce kalendárne mesiace. Zasadnutie Riadiaceho výboru zvoláva predseda prostredníctvom Tajomníka Riadiaceho výboru. Závery zo zasadnutia Riadiaceho výboru a jednotlivé body zo zasadnutia Riadiaceho výboru sa prijímajú súhlasným hlasovaním nadpolovičnej väčšiny prítomných členov Riadiaceho výboru s hlasovacím právom. Hlas predsedu má v prípade rovnosti hlasov hodnotu dvoch hlasov.

Hlavné dokumenty spojené s činnosťou Riadiaceho výboru sú program zasadnutia, pracovný materiál a záznam zo zasadnutia Riadiaceho výboru, ktorého prílohou musí byť aj prezenčná listina, prípadne aj písomné splnomocnenia členov Riadiaceho výboru.

Program zasadnutia a pracovné materiály Riadiaceho výboru distribuuje Tajomník Riadiaceho výboru na základe podkladov a inštrukcií predsedu alebo toho člena Riadiaceho výboru, ktorý požiadal o zasadnutie Riadiaceho výboru.

Tajomník Riadiaceho výboru zabezpečí ich distribúciu členom Riadiaceho výboru najneskôr 3 pracovné dni pred zasadnutím Riadiaceho výboru. Za vecnú správnosť distribuovaného materiálu zodpovedá člen Riadiaceho výboru, ktorý ho predkladá.

Riadiaci výbor zaniká ukončením plnohodnotnej implementácie projektu a jeho uvedením do produktívnej prevádzky. Zoznam členov Riadiaceho výboru je súčasťou dokumentu Komunikačná matica uloženom na zdieľanom projektovom úložisku.

IDMeno a PriezviskoPozíciaOddelenieRola v projekte
1.TBDTBDTBDPredseda RV
2.TBDTBDTBDBiznis vlastník
3.TBDTBDTBDZástupca prevádzky
4.TBDTBDTBDZástupca dodávateľa

Tabuľka 8 Riadiaci výbor

Riadenie projektu zo strany Objednávateľa bude zabezpečené prostredníctvom Projektového manažéra a Finančného manažéra a bude trvať počas celej doby realizácie projektu. Bude pokrývať oblasť projektového riadenia (projektový manažment, celková koordinácia projektu, celkový dohľad nad vývojom dodávaného Diela, vrátane kvality), finančného riadenia a monitorovania realizácie projektu v zmysle riadenia podľa vyhlášky MIRRI č. 401/2023 Z. z. v platnom znení.

Pre potreby doručenia výstupov projektu sa zriaďuje projektový tím projektu v zložení:

  • Projektový manažér (PM)
  • Kľúčový používateľ (KP)
  • Analytik IT,
  • Architekt IT,
  • IT tester,
  • Dátový kurátor,
  • Databázový špecialista,
  • Manažér kybernetickej a informačnej bezpečnosti (MKIB).
IDRola v projekteMeno a PriezviskoPracovné zaradenieOrg. útvar
1.Projektový manažér (PM)TBDTBDTBD
2.Kľúčový používateľ (KP)TBDTBDTBD
3.Analytik ITTBDTBDTBD
4.Architekt ITTBDTBDTBD
5.IT testerTBDTBDTBD
6.Dátový kurátorTBDTBDTBD
7.Databázový špecialistaTBDTBDTBD
8.Manažér kybernetickej a informačnej bezpečnostiTBDTBDTBD

Tabuľka 9 Projektový tím

4. LEGISLATÍVA

Pre naplnenie cieľov a merateľných ukazovateľov projektu nie je známa potreba legislatívnych zmien.

Základný legislatívny rámec, legislatívne, právne, štatutárne, regulačné a zmluvné požiadavky vzťahujúce sa na implementáciu projektu sú predmetom kapitoly 5.7.3.

5. ARCHITEKTÚRA RIEŠENIA PROJEKTU

5.1 Stanovenie alternatív architektúry riešenia

V rámci biznisovej a aplikačnej vrstvy architektúry sme porovnávali 3 variantné alternatívy budúceho riešenia súčasného stavu. Stanovené alternatívy nadväzujú na ciele a hnacie prvky zachytené v motivačnej vrstve architektúry pričom sú podrobené multikriteriálnej analýze požiadaviek priradených definovaným aktérom/stakeholderom.

5.1.1 Stanovenie alternatív v biznisovej vrstve architektúry

1757282221381-780.png

Obrázok 5 Znázornenie alternatív riešenia v biznis vrstve architektúry

Multikriteriálna analýza obsahuje požiadavky všetkých identifikovaných stakeholderov, pričom neboli stanovené kritériá pre výber alternatívy unikátne pre úzky okruh stakeholderov. Bolo definovaných celkom 6 kritérií, ktoré predstavujú validné kritériá na výber optimálneho riešenia pre dosiahnutie cieľov definovaných v motivačnej vrstve architektúry ako aj merateľných ukazovateľov projektu.

Na biznisovej vrstve definovaná alternatíva B0 predstavuje zachovanie súčasného stavu bez dedikovaného informačného systému pre špecializovaný výskum genomických údajov. V rámci súčasnej nedostatočnej podpory oblasti biomedicíny táto alternatíva nespĺňa žiadne z kritérií stakeholderov.

Nadstavbová alternatíva B1 predstavuje minimálny rozsah riešenia obsahujúceho základné analytické nástroje pre analýzu genomických údajov. Tento minimalistický variant však nespĺňa polovicu kritérií stakeholderov, a to predovšetkým požiadavku na komplexné spektrum analytických, vizualizačných a integračných funkcií. Vzhľadom na tento limit nespĺňa tiež požiadavky na integráciu systému na zahraničné databázy pre zvýšenie možností komparácie dát a posilnenie vedeckého výskumu. V nadväznosti na to táto alternatíva nezahŕňa požadovaný rozsah dátových formátov na spracovanie údajov.

Víťazná alternatíva na biznis vrstve B2 predstavuje variant spĺňajúci všetky požiadavky stakeholderov. Rozšírené možnosti špecifických nástrojov pre spracovanie genomických údajov priamo súvisia so splnením kritérií na rozsah podporovaných formátov dát a integráciu na zahraničné databázy. Spolu s tým samozrejme zahŕňa aj nástroje na anonymizáciu údajov, vysokú kompatibilitu výstupných formátov, modulárnu architektúru systému a pokročilé možnosti práce s údajmi.

 KRITÉRIUMZDÔVODNENIE KRITÉRIA

STAKEHOLDER

MŠVVaM SR

STAKEHOLDER

MIRRI SR

STAKEHOLDER

CVTI SR

STAKEHOLDER

UK

STAKEHOLDER

Vedeckí pracovníci

BIZNIS VRSTVA

 

Kritérium A (KO)

SW na procesovanie NGS dát

Široké spektrum analytických, vizualizačných a integračných funkcií využiteľných v rámci výskumu a vývoja. Riešenie musí umožňovať spracovanie údajov získaných rôznymi sekvenačnými technológiami, podporovať typické bioinformatické dátové formáty a ponúkať interaktívne nástroje na vizualizáciu, anotáciu a interpretáciu sekvenčných dát. Dôležitou súčasťou riešenia je aj schopnosť integrácie s verejnými databázami.XXXXX

Kritérium B (KO)

Medzinárodná integrácia

Výstupy pripravené na integráciu do medzinárodných infraštruktúr ako ELIXIR, EOSC, FEGA či Genome of EuropeXXXXX

Kritérium C (KO)

FAIR kompatibilita

Výstupy odovzdané vo formátoch kompatibilných s FAIR princípmi (napr. BAM, VCF, GVCF, JSON/YAML pre metadáta)  XXX

Kritérium D (KO)

Anonymizácia a pseudoanonymizácia

Implementácia nástrojov na pseudonymizáciu a anonymizáciu genomických údajov podľa štandardov GDPR  XXX

Kritérium E

(KO)

Modulárna architektúra

Pripravenosť systému na rozšírenie o nové typy dát (napr. metagenomika) a analytické moduly.

 

XXXXX

Kritérium F

Fulltextové vyhľadávanie

Fulltextové vyhľadávanie s podporou indexovania podľa zvolených metaúdajových polí.

 

  XXX

Tabuľka 10 Príklad šablóny pre spracovanie MCA

Zoznam kritérií

Alternatíva

1

Spôsob

dosiahnutia

Alternatíva 2

Spôsob

dosiahnutia

Alternatíva 3

Spôsob

dosiahnutia

Kritérium AnieSúčasný stav neadresuje žiadnu z požiadaviek stakeholderov.nieAlternatíva B1 obsahuje limitovaný okruh analytických nástrojov.ánoAlternatíva B2 zahŕňa komplexnú sadu analytických nástrojov.
Kritérium BnieSúčasný stav neadresuje žiadnu z požiadaviek stakeholderov.nieVzhľadom na limitovaný rozsah analytiky nie je dostatočná výpovedná hodnota pre zdieľanie výsledkov výskumu.ánoSúčasťou alternatívy je integrácia na medzinárodné databázy s cieľom zdieľať výsledky výskumu.
Kritérium CnieSúčasný stav neadresuje žiadnu z požiadaviek stakeholderov.nieVzhľadom na obmedzený rozsah analytiky alternatíva neobsahuje plnú požadovanú množinu podporovaných formátov.ánoAlternatíva zahŕňa požadovaný rozsah podporobvaných formátov súborov.
Kritérium DnieSúčasný stav neadresuje žiadnu z požiadaviek stakeholderov.ánoAlternatíva obsahuje procesy a politiky pre anonymizáciu dát.ánoAlternatíva obsahuje procesy a politiky pre anonymizáciu dát.
Kritérium EnieSúčasný stav neadresuje žiadnu z požiadaviek stakeholderov.ánoSystém v predmetnej alternatíve predstavuje otvorený ekosystém.ánoSystém v predmetnej alternatíve predstavuje otvorený ekosystém.
Kritérium FnieSúčasný stav neadresuje žiadnu z požiadaviek stakeholderov.ánoSystém podporuje fulltextové vyhľadávanie pre zjednodušenie procesov.ánoSystém podporuje fulltextové vyhľadávanie pre zjednodušenie procesov.

Tabuľka 11 Príklad šablóny pre vyhodnotenie MCA

5.1.2 Stanovenie alternatív v aplikačnej vrstve architektúry

Alternatívy na úrovni aplikačnej architektúry reflektujú alternatívy vypracované na základe „nadradenej“ architektonickej biznis vrstvy. Aplikačná vrstva architektúry bola posudzovaná nadstavbovým procesom, kde nultý variant predstavuje zachovanie súčasného stavu.

Aplikačná alternatíva A1 predstavuje základný rozsah registra biologických a genomických údajov, umožňujúci základnú kontrolu na prácou v systéme formou manažmentu oprávnení používateľov, základného spracovania údajov nástrojmi pre anonymizáciu a pseudoanonymizáciu a vecné spracovanie nástrojmi genotypizácie a sekvenovania. Uvedená alternatíva však nedostatočne využíva možnosti zdieľania a spracovania dát v rámci dostupných medzinárodných databáz, inkorporovaných vizualizačných nástrojov pre interpretáciu a prezentáciu výsledkov výskumu, čo na druhej strane aplikačná alternatíva A2 spĺňa.

V rámci aplikačných alternatív bolo zvažované a vo výsledku formulovaná požiadavka, že systém nesmie byť viazaný na proprietárne technológie s uzamknutým vendor lock-in.  Preferovaná je open-source licencia alebo publikovanie dokumentácie a API pre budúci rozvoj.

1757282221383-420.png

Obrázok 6 Znázornenie alternatív riešenia v aplikačnej vrstve

5.1.3 Stanovenie alternatív v technologickej vrstve architektúry

Alternatívy na úrovni technologickej architektúry reflektujú alternatívy vypracované na základe „nadradenej“ architektonickej aplikačnej vrstvy. Na základe MCA na technologickej vrstve vzhľadom na dostatočné prevádzkové kapacity žiadateľa na vlastnej infraštruktúre bude, ako aj v záujme minimalizácie nákladov pre optimalizáciu interných integrácií, bude riešenie prevádzkované na existujúcej infraštruktúre CVTI SR.

ISVS/ModulUxCxIxAxPozn
VABIS 022 

Tabuľka 12 Klasifikácia budovaných informačných systémov

5.2 Náhľad architektúry a popis budúceho cieľového produktu

Vzhľadom na v predchádzajúcich kapitolách dokumentácie spomenutú absenciu komplexného nástroja alebo sady nástrojov pre genomický výskum alebo analýzu biologický a genomických dát sa popis architektúry riešenia sústreďuje na popis víťaznej alternatívy z multi kriteriálnej analýzy.

Slovenskí výskumníci a výskumné inštitúcie dlhodobo čelia zásadnému nedostatku softvérového vybavenia a kvalifikovaných bioinformatikov, čo im bráni v tom, aby držali krok s európskym štandardom pri spracovaní moderných biologických dát. V dôsledku toho slovenské prírodné vedy – najmä v oblastiach genetiky, molekulárnej biológie a digitálnej medicíny – zaostávajú v schopnosti efektívne analyzovať vysokopriepustné dáta, ktoré sú dnes základom pokročilého výskumu aj klinických aplikácií.

Aktivita 3 Národného projektu predstavuje jeho IT časť – Vybudovanie národnej bioinformatickej platformy. Predmetom aktivity je dodanie, inštalácia, konfigurácia a uvedenie do prevádzky centralizovaného softvérového riešenia pre správu, spracovanie a analýzu biologických a genomických údajov a súbor špecializovaných softvérových nástrojov určených na:

  • uchovávanie a kategorizáciu NGS (Next-Generation Sequencing) dát,
  • genotypizáciu a fragmentovú analýzu DNA,
  • komplexnú bioinformatickú analýzu (vrátane detekcie variantov, anotácií, klonovania, metylácie),
  • vizualizáciu a manipuláciu s DNA sekvenciami,
  • integráciu s európskymi infraštruktúrami ako ELIXIR, EOSC.

5.3 Biznis vrstva

VABIS bude slúžiť ako vstupný bod pre odborných používateľov (výskumníkov, analytikov, bioinformatikov), ktorí budú nahrávať, katalogizovať a spravovať biologické a genomické dáta. Systém musí zabezpečiť bezpečný, štandardizovaný a flexibilný spôsob evidencie výskumných dátových sád.

Parciálne ciele, ktoré ma implementácia systému VABIS adresovať:

  • Zabezpečiť dostupnosť pokročilých bioinformatických nástrojov pre slovenských výskumníkov
  • Nasadenie analytických a vizualizačných softvérov, ktoré umožnia spracovanie biologických dát aj odborným pracovníkov bez hlbších IT znalostí.
  • Zvýšiť kompetencie slovenských odborníkov v oblasti digitálnej biológie
  • Organizácia školení, workshopov a praktických kurzov zameraných na prácu s poskytovanými IT softvérmi, analýzu NGS dát a interpretáciu výsledkov.
  • Zabezpečiť podporu pre používateľov prostredníctvom odborného poradenstva
  • Zriadenie linky prvého kontaktu, ktorá slúži na zber požiadaviek, ich štruktúrovanie a presmerovanie k špecialistom NCBio.
  • Podporiť výskum a výučbu v oblasti bioinformatiky na národnej úrovni
  • Integrácia softvérov do výučbových programov a zabezpečenie prístupu k softvéru a výpočtovým zdrojom pre študentov a pedagógov.
  • Znížiť závislosť výskumných tímov od externých IT špecialistov
  • Vytvorenie prostredia, kde bežný výskumník dokáže samostatne vykonať štandardné analytické úlohy v rámci svojho biologického výskumu.

Agregované funkcionality systému

Registrácia súborov s definovateľnou štruktúrou a metaúdajmi:

  • Podporované dátové typy: FASTQ, BAM/CRAM, VCF, GFF, CSV/TSV, JSON-LD, HDF5, súbory z nanopórovej a Illumina technológie, transkriptómové dáta, fenotypové záznamy a súvisiace analýzy (napr. anotácie variantov).
  • Metaúdajový model: Flexibilná štruktúra na základe FAIR princípov (Findable, Accessible, Interoperable, Reusable), postavená na základných štandardoch.
  • Prvky metaúdajov:
    • Názov datasetu, popis, formát súboru, jazyk, dátum nahrania
    • Typ dát (genóm, transkriptóm, epigenóm atď.)
    • Organizmus, pôvod vzorky, spôsob spracovania, platforma sekvenovania
    • Prístupové podmienky (verejné, registrované, obmedzené)
  • Používateľské rozhranie:
    • Webové formuláre s kontrolou správnosti vstupu
    • Možnosť hromadného  importu metaúdajov cez JSON/CSV alebo API

Automatická validácia dát

  • Kontrola formátov:
    • Automatizovaná validácia štruktúry podľa typových špecifikácií: napr. kontrola hlavičky a integrita BAM súborov, validácia VCF podľa VCFv4.x, validácia FASTQ pomocou štruktúry záznamov a integrita gzip.
  • Kontrola metaúdajov:
    • Povinné polia (napr. názov, typ dát, pôvod, dátum) musia byť vyplnené
    • Validácia typov vstupov (napr. dátum, číselné hodnoty, ID podľa štandardu)

Kategorizácia a klasifikácia dátových súborov

  • Viacúrovňové triedenie:
    • Podľa typu údajov: genomické, transkriptomické, epigenetické
    • Podľa pôvodu: inštitúcia, laboratórium, projekt
    • Podľa organizmu
    • Podľa dátumu vytvorenia / nahrania / aktualizácie
    • Podľa štádia spracovania: vložené, analyzované, interpretované
  • Taxonomický a tematický systém:
    • Kategórie môžu byť prepojené s ontológiami (napr. EFOontology)

Vyhľadávanie a filtrovanie

  • Fulltextové vyhľadávanie s podporou indexovania podľa zvolených metaúdajových polí.
  • Filtrovanie podľa zvolených parametrov: dátový typ, dátum nahrania, projekt, poskytovateľ údajov, stupeň spracovania vzorky.
  • Podpora logických operátorov, rozsahových dotazov, hierarchických filtrov a prednastavených dotazov.

Správa používateľov a prístupových práv

  • Viacúrovňová správa oprávnení (čítanie, nahrávanie, editácia, anonymizácia).
  • Integrácia s AAI (napr. EOSC AAI, federované identity).
  • Možnosť správy rolí: administrátor systému, pracovník, externý výskumník.
  • Podpora auditovateľného logovania prístupov, zmien, exportov a spracovaní údajov.

Anonymizácia a správa citlivých údajov

  • Implementácia nástrojov na pseudonymizáciu a anonymizáciu genomických údajov podľa štandardov GDPR.
  • Granulárna kontrola prístupu na úrovni dátových prvkov (napr. chránene varianty).
  • Generovanie štatistických výstupov z anonymizovaných datasetov bez prístupu k individuálnym dátam.

Analytické a vizualizačné nástroje

  • Zabezpečujú analytickú prácu s biologickými a genomickými dátami, ktoré sú spravované v rámci registra. Modul bude integrovaný do používateľského prostredia IS a umožní kombinovať bioinformatické výpočty, vizualizáciu variantov a generovanie štatistických výstupov.

5.3.1 Návrh riešenia v biznis vrstve architektúry

1757282221385-497.png

Obrázok 7 Náhľad biznis vrstvy architektúry – budúci stav

5.3.2 Prehľad koncových služieb – budúci stav (TO BE):

Projektom nie sú budované koncové služby.

5.3.3 Organizačné zmeny a Procesy dotknuté navrhovaným riešením

Hlavným procesným krokom navrhovaného riešenia je nahratie, spracovanie, analýza a reporting genomických údajov. Proces začína nahraním genomických údajov do systému VABIS. Tieto dáta, často vo forme surových sekvenčných čítaní (napr. FASTQ súbory), sa importujú do centralizovaného úložiska. Následne prebieha ich katalogizácia, čo zahŕňa priradenie metaúdajov, ako sú identifikátory vzoriek, dátumy odberu, typy experimentov a ďalšie relevantné informácie. Tento krok je kľúčový pre efektívne vyhľadávanie a správu dát v neskorších fázach.

Po nahraní dát systém vykonáva automatickú validáciu. Ide o kontrolu kvality a integrity nahraných súborov, ktorá môže zahŕňať overenie formátu, kontrolu chýbajúcich dát alebo detekciu poškodených súborov. V prípade akýchkoľvek nezrovnalostí systém generuje reporting, ktorý upozorňuje na potenciálne problémy a umožňuje ich nápravu. Tento automatizovaný prístup minimalizuje chyby a zaisťuje, že do ďalších analytických krokov sa dostanú len validné dáta.

Po validácii prebieha séria pokročilých bioinformatických analýz:

  • Osekávanie sekvenčných čítaní: Odstránenie nízko kvalitných bazí a adapterových sekvencií z okrajov čítaní, čo zlepšuje presnosť následných analýz.
  • Zarovnanie sekvenčných čítaní: Zarovnanie upravených čítaní k referenčnému genómu s cieľom určiť ich pôvodnú pozíciu a identifikovať rozdiely.
  • Volanie genetických variantov: Identifikácia odchýlok od referenčného genómu, ako sú jednonukleotidové polymorfizmy (SNP) a malé inzercie/delécie (InDely).
  • HLA typizácia: Analýza génov hlavného histokompatibilného komplexu (HLA), ktoré sú dôležité pre imunitnú odpoveď a transplantácie.
  • Anotácia variantov: Priradenie funkčných informácií k identifikovaným variantom, ako sú ich vplyvy na proteíny, zapojenie do chorôb a frekvencia v populáciách.
  • Analýza štrukturálnych variantov: Detekcia väčších zmien v genóme, ako sú rozsiahle delécie, duplikácie, inzercie alebo translokácie.

VABIS tiež podporuje špecializované analýzy pre rôzne typy genomických dát:

  • Analýza RNA sekvenovania: Kvantifikácia génovej expresie a identifikácia diferenciaálne exprimovaných génov, fúznych génov a alternatívneho zostrihu.
  • Analýza DNA metylácie: Skúmanie metylačných vzorcov na DNA, ktoré hrajú kľúčovú úlohu v génovej regulácii a vývoji ochorení.
  • Genotypizácia: Stanovenie genotypu jedinca pre špecifické genetické lokusy, často s využitím array technológií.
  • Stanovenie mutačnej záťaže: Kvantifikácia celkového počtu somatických mutácií v nádorových bunkách, čo je dôležitý biomarker pre imunoterapie.

Po dokončení všetkých analytických krokov systém VABIS ponúka pokročilé nástroje pre vizualizáciu výsledkov. To môže zahŕňať interaktívne grafy, tabuľky, genómové prehliadače a iné vizuálne pomôcky, ktoré pomáhajú používateľom ľahko interpretovať komplexné genomické dáta. Vizualizácia je kľúčová pre identifikáciu vzorcov, korelácií a klinicky relevantných zistení, čím sa uzatvára celý proces spracovania genomických údajov v systéme.

5.3.4 Jazyková podpora lokalizácia

Prezentačná vrstva riešenia – tenký klient v TO BE stave bude zabezpečená v slovenskom a anglickom jazyku.

5.4 Aplikačná vrstva

Vzhľadom na v predchádzajúcich kapitolách dokumentácie spomenutú absenciu komplexného nástroja alebo sady nástrojov pre genomický výskum alebo analýzu biologický a genomických dát sa popis architektúry riešenia sústreďuje na popis víťaznej alternatívy z multikriteriálnej analýzy.

5.4.1 Návrh riešenia v aplikačnej vrstve architektúry

Analýza NGS

Súčasťou VABIS bude špecializované softvérové riešenie optimalizované na rýchlu a komplexnú analýzu genomických dát generovaných technológiou sekvenovania novej generácie (NGS). Riešenie bude schopné spracovať celý ľudský genóm (Whole Genome Sequencing, WGS) so sekvenačným pokrytím 45x do 60 minút, pričom bude podporovať celý analytický reťazec od primárnej analýzy až po výstupy vhodné pre klinickú interpretáciu a výskumné analýzy.

Aplikačné funkcionality analýzy NGS:

  1. Primárna analýza – Basecalling
    Konverzia výstupov z NGS sekvenátora (minimálne Illumina NextSeq 550, NovaSeq 6000) na nukleotidové sekvencie, pričom výsledkom sú súbory vo formáte FASTQ s priradenými kvalitatívnymi skóre pre každú bázovú pozíciu.
    1. Konverzia BCL výstupov zo sekvenátorov (napr. Illumina NextSeq 550, NovaSeq 6000) do FASTQ súborov.
    2. Demultiplexovanie podľa sekvenačných indexov
    3. Pridelenie kvalitatívnych skóre ku každej báze (Q-score), výpočet metriky Q30.
  2. Osekávanie sekvenačných čítaní (read trimming)
    1. detekcia a odstránenie sekvenčných adaptérov na začiatku alebo konci čítaní;
    2. odstránenie báz s nízkou kvalitou (napr. pod Q20) na koncoch čítania;
    3. polyA a polyG osekávanie
    4. definovateľné hranice minimálnej a maximálnej dĺžky orezania
    5. generovanie QC štatistík o množstve orezaných čítaní, báz
  3. Zarovnanie sekvenačných čítaní (read mapping)

Presné mapovanie sekvenčných čítaní na referenčný genóm s výstupom vo formáte BAM alebo CRAM. Riešenie musí podporovať rôzne referenčné genómy (napr. ľudský, myšací), vrátane možnosti nahratia vlastného referenčného. Systém musí podporovať prácu s lineárnymi aj pangenómami.


    1. Mapovanie čítaní na referenčný genóm (ľudský GRCh38, myšací GRCm39 a iné).
    2. Podpora lineárnych aj pangenomických referencií (grafové genómy).
    3. Zarovnanie generuje BAM/CRAM súbory so spracovaním duplikácií, MQ scoring, soft/hard clipping.
    4. Výpočet QC metrik (coverage, insert size, GC bias, duplication rate).

Procesovanie (sekvenovanie) NGS

Softvérové riešenie určené na komplexnú analýzu biologických a genetických dát. Podporuje široké spektrum analytických, vizualizačných a integračných funkcií využiteľných v rámci výskumu a vývoja. Riešenie bude umožňovať spracovanie údajov získaných rôznymi sekvenačnými technológiami, podporovať typické bioinformatické dátové formáty a ponúkať interaktívne nástroje na vizualizáciu, anotáciu a interpretáciu sekvenčných dát. Dôležitou súčasťou riešenia je aj schopnosť integrácie s verejnými databázami.

Systém bude navrhnutý ako používateľsky prístupné prostredie s podporou automatizovaných analýz, flexibilných pracovných postupov (workflow) a jednoduchého zdieľania výsledkov v rámci tímu alebo inštitúcie. Očakáva sa, že riešenie bude podporovať moderné analytické prístupy v oblasti genetiky, genomiky, molekulárnej biológie a bioinformatiky vrátane predikčných modelov a vizualizačných nástrojov pre analýzu DNA, RNA a proteínových sekvencií. Rovnako má umožňovať efektívnu správu údajov, dizajn molekulárnych experimentov a kompatibilitu s aktuálnymi operačnými systémami a formátmi údajov bežne používanými v biologickom výskume.

Aplikačné funkcionality procesovania NGS:

  1. Spracovanie a analýza NGS dát
    1. Podpora úpravy sekvenačných dát (kontrola kvality, orezávanie čítaní)
    2. Mapovanie sekvencií na referenčný genóm
    3. De novo skladanie genómov
    4. Identifikácia genomických SNP („Single Nucleotide Polymorphism“) variantov
    5. Analýza génovej expresie
    6. Analýza DNA sekvencií a chromatogramov
    7. Zarovnanie sekvencií pomocou algoritmov: MUSCLE, MAFFT, Clustal Omega, MAUVE a LastZ
    8. Fylogenetická analýza (tvorba stromov, zarovnanie viacerých sekvencií)
  2. Variantná a mikrosatelitová analýza
    1. Detekcia mikrosatelitov s automatickým fitovaním štandardu a detekciou peakov
    2. Generovanie tabuliek alelických variantov s možnosťou exportu
    3. Anotácia v reálnom čase – predikcia génov a štrukturálnych elementov
  3. Molekulárna biológia a klonovanie
    1. Návrh primerov pre PCR a iné aplikácie
    2. Simulácia molekulárneho klonovania (podpora minimálne metód Gibson, Gateway, Golden Gate, TOPO)
    3. Návrh CRISPR guide RNA vrátane predikcie off-target efektov
  4. Dátový manažment a integrácia
    1. Správa a verzovanie sekvenčných dát s možnosťou vyhľadávania a triedenia
    2. Import a export údajov minimálne vo formátoch: SAM, BAM, GFF, BED, VCF, FASTA, FASTQ, GenBank
    3. Integrácia s verejnými databázami (napr. BLAST)
    4. Možnosť prehľadávania sekvencií a anotácií pomocou grafického rozhrania
  5. Automatizácia a rozšíriteľnosť
    1. Podpora automatizácie analýz prostredníctvom pracovných postupov (pipeline)
    2. Podpora integrácie doplnkov (pluginov) a vlastných skriptov cez API alebo SDK
  6. Vizualizácia a spolupráca
    1. Interaktívna vizualizácia sekvencií (DNA, RNA, proteíny) a ich anotácií
    2. Priame nahrávanie sekvencií do NCBI

Genotypizácia

Súčasťou VABIS bude aj softvérový nástroj určený na analýzu dát získaných metódami kapilárnej elektroforézy, používaný najmä v oblastiach molekulárnej genetiky, forenznej analýzy a biomedicínskeho výskumu. Softvér zabezpečí efektívne spracovanie a interpretáciu fragmentačných dát z rôznych typov genetických markerov vrátane mikrosatelitov, SNP a AFLP, pričom musí podporovať široké spektrum analytických prístupov od základnej genotypizácie až po pokročilú komparatívnu analýzu viacerých vzoriek.

Riešenie bude flexibilne nasaditeľné v laboratórnom prostredí, s možnosťou inštalácie na lokálne zariadenia pripojené k analytickým prístrojom aj na vzdialené pracovné stanice. Okrem štandardnej vizualizácie a spracovania dát je požadovaná integrácia funkcií pre správu výsledkov, ich archiváciu, zdieľanie v sieti a tvorbu individuálne prispôsobiteľných výstupov.

Aplikačné funkcionality genotypizácie a analýzy DNA fragmentov:

  1. Analýza kvality DNA/alel a genotypizácia
  2. Určenie homozygotných/heterozygotných genotypov
  3. analýza výšky píkov, veľkosti píkov a ich plochy
  4. Analýza AFLP
  5. Analýza mikrosatelitov LOH
  6. Genotypizácia mikrosatelitov a SNP (jednonukleotidové polymorfizmy)
  7. Autoanalýza a vzdialená analýza
  8. Porovnávanie a prekryvanie viacerých vzoriek
  9. Prispôsobiteľné analytické tabuľky a výstupné reporty

Podporované súbory

Software podporuje import a/alebo konverziu formátov minimálne z nasledovných nástrojov: BED, Common Assembly Format, Clone Manager, Clustal, CS FASTA, DNAStar, DNA Strider, Embl/UniProt, Endnote (8.0) XML, Excel spreadsheet, FASTA, FASTQ, GCG, GenBank, Geneious, GFF, MEGA, Molecular structure, Newick, Nexus, PDB, PDF, Phrap ACE, PileUp, PIR/NBRF, Qual, Raw sequence text, Rich Sequence Format, Comma/Tab Separated Values, SAM/BAM, Sequence Chromatograms, SnapGene, Variant Call Format, Vector NTI sequence, Vector NTI/AlignX alignment, Vector NTI Archive, Vector NTI/ContigExpress, Vector NTI database

1757282221388-364.png

Obrázok 8 Náhľad aplikačnej vrstvy architektúry – budúci stav

5.4.2 Rozsah informačných systémov – budúci stav (TO BE)

Kód ISVS

(z MetaIS)

Názov ISVS

Modul ISVS

(zaškrtnite, ak ISVS je modulom)

Stav IS VSTyp IS VS

Kód nadradeného ISVS

(v prípade zaškrtnutého checkboxu pre modul ISVS)

isvs_15303IS VABISPlánujem budovaťAgendový 

Tabuľka 13 Rozsah informačných systémov - budúci stav (TO BE)

5.4.3 Využívanie nadrezortných a spoločných ISVS – AS IS

V súčasnosti nie sú využívané nadrezortné spoločné bloky.

5.4.4 Prehľad plánovaných integrácií na nadrezortné ISVS – spoločné moduly podľa zákona č. 305/2013 Z.z. o  e-Governmente – budúci stav (TO BE)

Predmetom projektu nie je integrácia na centrálne spoločné bloky.

5.4.5 Prehľad plánovaných integrácií na iné ISVS  – budúci stav (TO BE)

V rámci iniciačnej fázy projektovej dokumentácie nebola identifikovaná potreba integrácie IS VABIS na iné ISVS.

5.4.6 Aplikačné služby pre Koncové služby – budúci stav (TO BE)

Projekt nemá koncové služby.

5.4.7 Aplikačné služby na integráciu – budúci stav (TO BE)

Predmetom projektu nie je vybudovanie služieb na externú integráciu.

5.5 Dátová architektúra

Štruktúrovaná databáza (napr. PostgreSQL) pre správu metaúdajov a používateľských dát. Objektové úložisko pre veľké súbory (napr. FASTQ, BAM, VCF) – integrácia s technológiami ako S3, Ceph alebo iRODS. Podpora ontológií a štandardizovaných slovníkov (napr. EDAM, EFO, SNOMED CT).

5.5.1 Objekty evidencie

ID OEObjekt evidencie - názovObjekt evidencie - popisReferencovateľný identifikátor URI dátového prvku
IDOE1Genomické dátaID genomického súboru, referencia na vzorku, typ sekvenovania, platforma sekvenovania, dátum sekvenovania, odkaz na surové dáta, verzia referenčného genómu, metadáta spracovaniaNemá
IDOE2Pacient/SubjektID pacienta/subjektu, demografické údaje,, klinické údaje, súhlas so spracovaním údajov, stav vzorkyNemá
IDOE3Biologická vzorkaID vzorky, typ vzorky, dátum odberu, miesto odberu, metóda odberu, stav vzorky, miesto uskladnenia, referencia na pacientaNemá

Tabuľka 14 Objekty evidencie

5.5.2 Referenčné údaje

Vzhľadom na charakter projektu a rozsah i povahu spracovaných údajov neboli v dátovom rozsahu identifikované projektu vhodné na spracovanie ako referenčné údaje.

5.5.3 Poskytovanie údajov z ISVS do IS CPDI – budúci stav (TO BE)

Predmetom projektu nie poskytovanie dát do IS CPDI.

5.5.4 Konzumovanie údajov z IS CPDI – budúci stav (TO BE)

Vzhľadom na charakter projektu a rozsah i povahu spracovaných údajov neboli v dátovom rozsahu projektu  identifikované údaje vhodné na konzumovanie z IS CPDI.

5.5.5 Identifikácia údajov a subjektov pre konzumovanie alebo poskytovanie údajov do/z CPDI (CSRÚ)

Vzhľadom na charakter projektu a rozsah i povahu spracovaných údajov neboli v dátovom rozsahu projektu identifikované vhodné údaje na konzumovanie z IS CPDI.  Dátový rozsah predpokladá spracovanie údajov a výstupov aj tretími stranami, ale vzhľadom na charakter údajov budú tieto poskytované integráciami cez štandardizované aplikačné rozhranie.

5.5.6 Kvalita a čistenie údajov

ID OE

Názov Objektu evidencie

(uvádzať OE z tabuľky v kap. 5.5.1)

Významnosť kvality

1 (malá) až 5 (veľmi významná)

Citlivosť kvality

1 (malá) až 5 (veľmi významná)

Priorita – poradie dôležitosti

(začnite číslovať od najdôležitejšieho)

IDOE1Genomické dáta551
IDOE2Pacient/Subjekt553
IDOE3Biologická vzorka552

Tabuľka 15 Zhodnotenie dátovej kvality objektov evidencie

RolaČinnostiPozícia zodpovedná za danú činnosť (správca ISVS / dodávateľ)
Dátový kurátorEvidencia požiadaviek na dátovú kvalitu, monitoring a riadenie procesuDátový kurátor správcu IS
Databázový špecialistaAnalyzuje požiadavky na dáta, modeluje obsah procedúrDodávateľ
Dátový špecialista pre dátovú kvalituSpracovanie výstupov merania, interpretácie, zápis biznis pravidiel, hodnotiace správy z meraniaDátový špecialista pre dátovú kvalitu – nová interná pozícia v projekte

Tabuľka 16 Personálne zabezpečenie a roly pri riadení dátovej kvality

5.5.7 Otvorené údaje

Vzhľadom na charakter projektu a rozsah i povahu spracovaných údajov neboli v dátovom rozsahu projektu identifikované údaje vhodné na publikovanie ako otvorené údaje.

5.5.8 Analytické údaje

OE IDNázov objektu evidencie pre analytické účelyZoznam atribútov objektu evidenciePopis a špecifiká objektu evidencie
IDOE1Genomické dátaID genomického súboru, referencia na vzorku, typ sekvenovania, platforma sekvenovania, dátum sekvenovania, odkaz na surové dáta, verzia referenčného genómu, metadáta spracovaniaObsahuje informácie o samotných sekvenovaných dátach, ako aj o procese ich spracovania a analýzy. Tento objekt zabezpečuje sledovateľnosť a reprodukovateľnosť genomických štúdií.

Tabuľka 17 Objekty evidencie, ktoré budú projektom pripravené pre analytické účely

5.5.9 Moje údaje

Vzhľadom na charakter projektu a rozsah i povahu spracovaných údajov neboli v dátovom rozsahu projektu identifikované údaje vhodné na publikovanie ako moje údaje.

5.5.10 Prehľad jednotlivých kategórií údajov

ID

Register / Objekt evidencie

(uvádzať OE z tabuľky v kap. 5.5.1)

Referenčné údajeMoje údajeOtvorené údajeAnalytické údaje
IDOE1Genomické dátaX
IDOE2Pacient/Subjekt
IDOE3Biologická vzorka

Tabuľka 18 Prehľad jednotlivých kategórií údajov

5.6Technologická architektúra

5.6.1 Návrh riešenia technologickej architektúry

V národnom projekte VABIS je plánované zapojenie a využitie Dátového centra pre výskum a vývoj (DCVaV) CVTI SR ako kľúčového infraštruktúrneho prvku, na ktorom sa môžu koncentrovať, zakladať a rozvíjať služby v oblasti bioinformatiky v súvislosti s genomickým výskumom. DCVaV predstavuje významnú IT infraštruktúru, ktorá pre projekt VABIS poskytuje komponenty a kapacity, ako sú vysoký výpočtový výkon, úložiskové kapacity, virtualizačné prostredie a cloudové služby, ako aj bezpečnostné štandardy a ochranu dát. Týmto spôsobom sa znižujú IT bariéry projektu a centralizujú sa bioinformatické nástroje a služby pod gesciou a dohľadom štátnej organizácie CVTI SR.

Základom infraštruktúry CVTI SR je Dátové centrum pre výskum a vývoj (ďalej len „DCVaV“), ktoré bolo vybudované ako moderné, vysoko dostupné a bezpečné dátové centrum s cieľom podpory výskumných a vývojových aktivít na Slovensku. DCVaV je primárne určené pre akademickú obec, výskumných pracovníkov, inovátorov a odbornú komunitu, ktorým poskytuje prístup k výkonným výpočtovým zdrojom a dátovým službám nevyhnutným na realizáciu ich vedeckých aktivít. DCVaV disponuje systémom IBM FlashSystem s kapacitou viac ako 4 PB vysokorýchlostného úložiska, čo výrazne zvyšuje dostupnosť a výkon pri práci s dátami v rámci výskumných projektov. Na zabezpečenie ochrany údajov a ich dlhodobej archivácie sa využíva pásková knižnica s celkovou kapacitou 12 PB, určená na zálohovanie dát. Výpočtové kapacity centra sú robustné a zahŕňajú 10 samostatných serverov s procesormi AMD EPYC a 47 HP Blade serverov s procesormi Intel Xeon, ktoré spolu poskytujú výpočtový výkon presahujúci 4000 GHz a operačnú pamäť s kapacitou viac ako 33 TB. Táto rozsiahla infraštruktúra vytvára technologický základ pre realizáciu výpočtovo náročných úloh v rámci pokročilých výskumných a vývojových projektov.

5.6.2 Požiadavky na výkonnostné parametre, kapacitné požiadavky – budúci stav (TO BE)

ParameterJednotkyPredpokladaná hodnotaPoznámka
Počet interných používateľovPočet20 
Počet súčasne pracujúcich interných používateľov v špičkovom zaťaženíPočet20 
Počet externých používateľov (internet)Počet90 
Počet externých používateľov používajúcich systém v špičkovom zaťaženíPočet70 
Počet transakcií (podaní, požiadaviek) za obdobiePočet/obdobieTBD 
Objem údajov na transakciuObjem/transakciaTBD 
Objem existujúcich kmeňových dátObjemTBD 
Ďalšie kapacitné a výkonové požiadavky ...   

Tabuľka 19 Požiadavky na výkonnostné parametre, kapacitné požiadavky – budúci stav (TO BE)

5.6.3 Využívanie služieb z katalógu služieb vládneho cloudu

Vzhľadom na charakter a rozsah projektu, ako aj dostatočné prevádzkové kapacity žiadateľa bude riešenie prevádzkované na existujúcej infraštruktúre žiadateľa, viď kapitola 5.6.1.

5.7 Bezpečnostná architektúra


5.7.1 Návrh riešenia bezpečnosti

Softvérová a súvisiaca hardvérová a sieťová infraštruktúra, v rámci ktorej bude prevádzkované riešenie, bude kontinuálne aktualizovaná proti najnovším bezpečnostným hrozbám. Bude zabezpečený monitoring sieťových prístupov, bezpečnosti údajov na diskových poliach, ako aj logovanie prístupov a zmien. Budú využívané analytické nástroje pre monitorovanie a vyhodnocovanie bezpečnosti. V rámci IKT vybavenia budú zabezpečené nástroje pre ochranu proti škodlivému softvéru.

Riešenie bude v súlade s nasledujúcimi právnymi normami v aktuálnom znení, ktoré stanovujú úroveň potrebnej bezpečnosti IS:

  • Zákon č. 95/2019 Z.z. o informačných technológiách vo verejnej správe
  • Zákon č. 69/2018 Z.z. o kybernetickej bezpečnosti
  • Zákon č. 45/2011 Z.z. o kritickej infraštruktúre
  • Vyhláška Úradu podpredsedu vlády Slovenskej republiky pre investície a informatizáciu č. 78/2020 Z. z. o štandardoch pre informačné technológie verejnej správy
  • Vyhláška Úradu podpredsedu vlády Slovenskej republiky pre investície a informatizáciu č. 179/2020 Z. z., ktorou sa ustanovuje spôsob kategorizácie a obsah bezpečnostných opatrení informačných technológií verejnej správy
  • Vyhláška Úradu na ochranu osobných údajov Slovenskej republiky č. 158/2018 Z. z. o postupe pri posudzovaní vplyvu na ochranu osobných údajov
  • Nariadenie Európskeho parlamentu a Rady (EÚ) 2016/679 z 27. apríla 2016 o ochrane fyzických osôb pri spracúvaní osobných údajov a o voľnom pohybe takýchto údajov, ktorým sa zrušuje smernica 95/46/ES (všeobecné nariadenie o ochrane údajov)
  • Zákon č. 18/2018 Z. z. o ochrane osobných údajov a o zmene a doplnení niektorých zákonov.

5.7.2 Určenie obsahu bezpečnostných opatrení

V rámci projektu bude vypracovaný bezpečnostný projekt, ak si to vyžiada detailné posúdenie potrieb projektu, obsahujúci bezpečnostné opatrenia, minimálne v rozsahu:

  • Technické opatrenie realizované prostriedkami fyzickej povahy, zabezpečenie objektu pomocou mechanických zábranných prostriedkov
  • Riadenie prístupu poverených osôb, riadenie prístupov a opatrenia na zaručenie platných politík riadenia prístupov
  • Ochrana pred neoprávneným prístupom, šifrová ochrana uložených a prenášaných údajov, pravidlá pre kryptografické opatrenia;
  • Autentizácia a autorizácia osôb v informačnom systéme
  • Riadenie zraniteľností, opatrenia na detekciu a odstránenie škodlivého kódu a nápravu následkov škodlivého kódu; ochrana pred nevyžiadanou elektronickou poštou;
  • Sieťová bezpečnosť, kontrola obmedzenie alebo zamedzenie prepojenia informačného systému, v ktorom sú spracúvané osobné údaje s verejne prístupnou počítačovou sieťou;
  • Zálohovanie, test funkčnosti záložných dátových nosičov;
  • Likvidácia osobných údajov a dátových nosičov, technické opatrenia na bezpečné vymazanie osobných údajov z dátových nosičov...
  • Súlad s bezpečnostnými štandardmi, právnymi predpismi.

Samotný bezpečnostný projekt bude popísaný v samostatnom dokumente Bezpečnostný projekt, ktorý je výstupom etapy R3-4 a jeho náležitosti ustanovuje príloha č. 3 vyhlášky ÚPVII č. 179/2020  Z. z., ktorou sa ustanovuje spôsob kategorizácie a obsah bezpečnostných opatrení informačných technológií verejnej správy.

Obsah bezpečnostných opatrení podľa vyhlášky ÚPVII č. 179/2020 Z. zAplikované opatreniaAplikovaná legislatíva
Minimálne bezpečnostné opatrenia Kategórie IÁno§3 ods.2 písm. c) vyhlášky 179/2020
Minimálne bezpečnostné opatrenia Kategórie IINieUveďte aplikovateľný odsek §3 vyhlášky 179/2020 vzťahujúci sa na vašu organizáciu, projekt a budované aktíva
Minimálne bezpečnostné opatrenia Kategórie IIINieUveďte aplikovateľný odsek §3 vyhlášky 179/2020 vzťahujúci sa na vašu organizáciu, projekt a budované aktíva
Bezpečnostný projektÁno§ 23 ods. 1 a 2 zákona 95/2019 Z.z.
Bezpečnostné opatrenia podľa osobitného predpisuÁnoViď kapitola 5.7.1

Tabuľka 20 Určenie zdrojov a obsahu minimálnych bezpečnostných opatrení   

5.7.3 Legislatívne, právne, štatutárne, regulačné a zmluvné požiadavky

Základný legislatívny rámec, ktorý ohraničuje nastavenie projektu:

•              Zákon č. 131/2002 Z. z. o vysokých školách a o zmene a doplnení niektorých zákonov v znení neskorších predpisov;

•              Zákon č. 172/2005 Z. z. o organizácii štátnej podpory výskumu a vývoja a o doplnení zákona č. 575/2001 Z. z. o organizácii činnosti vlády a organizácii ústrednej štátnej správy v znení neskorších predpisov;

•              Zákon č. 185/2009 Z. z. o stimuloch pre výskum a vývoj a o doplnení zákona č. 595/2003 Z. z. o dani z príjmov v znení neskorších predpisov;

•              Zákon č. 95/2019 Z. z. Zákon o informačných technológiách vo verejnej správe a o zmene a doplnení niektorých zákonov;

•              Vyhláška č. 401/2023 Z.z. Ministerstva investícií, regionálneho rozvoja a informatizácie Slovenskej republiky o riadení projektov a zmenových požiadaviek v prevádzke informačných technológií verejnej správy;

•              Vyhláška č. 547/2021 Z.z. Ministerstva investícií, regionálneho rozvoja a informatizácie Slovenskej republiky o elektronizácii agendy verejnej správy;

•              Vyhláška Ministerstva školstva, vedy, výskumu a športu Slovenskej republiky č. 397/2020 Z. z. o centrálnom registri evidencie publikačnej činnosti a centrálnom registri evidencie umeleckej činnosti;

•              Výnos Ministerstva školstva Slovenskej republiky z 15. mája 2009 č. CD-2009-18616/1291-1:11 o podrobnostiach o štruktúre, postupe a lehotách na  poskytovanie informácií a o podrobnostiach o prevádzkovaní informačného systému Ministerstva školstva Slovenskej republiky o výskume a vývoji;

•              Výnos Ministerstva školstva Slovenskej republiky z 15. mája 2009 č. CD-2009-20239/4722-1:11 o spôsobe a postupe hodnotenia spôsobilosti osôb na vykonávanie výskumu a vývoja;

•              Výnos Ministerstva školstva, vedy, výskumu a športu Slovenskej republiky z 5. marca 2015 č. 2015-7174/11543:7-15AA, ktorým sa mení výnos Ministerstva školstva Slovenskej republiky z 12. augusta 2009 č. CD-2009-23752/12736-1:11 o stimuloch pre výskum a vývoj;

•              Zákon č. 540/2001 Z. z. o štátnej štatistike;

•              Zákon č. 211/2000 Z. z. o slobodnom prístupe k informáciám (zákon o slobode informácií);

•              Zákon č. 177/2018 Z. z. o niektorých opatreniach na znižovanie administratívnej záťaže využívaním informačných systémov verejnej správy;

•              Zákon č. 69/2018 Z. z. o kybernetickej bezpečnosti;

•              Zákon č. 45/2011 Z.z. o kritickej infraštruktúre;

•              Vyhláška Úradu podpredsedu vlády Slovenskej republiky pre investície a informatizáciu č. 78/2020 Z. z. o štandardoch pre informačné technológie verejnej správy;

•              Vyhláška Úradu podpredsedu vlády Slovenskej republiky pre investície a informatizáciu č. 179/2020 Z. z., ktorou sa ustanovuje spôsob kategorizácie a obsah bezpečnostných opatrení informačných technológií verejnej správy;

•              Vyhláška Úradu na ochranu osobných údajov Slovenskej republiky č. 158/2018 Z. z. o postupe pri posudzovaní vplyvu na ochranu osobných údajov;

•              Nariadenie Európskeho parlamentu a Rady (EÚ) 2016/679 z 27. apríla 2016 o ochrane fyzických osôb pri spracúvaní osobných údajov a o voľnom pohybe takýchto údajov, ktorým sa zrušuje smernica 95/46/ES (všeobecné nariadenie o ochrane údajov) (ďalej len „nariadenie GDPR“);

•              Zákon č. 18/2018 Z. z. o ochrane osobných údajov a o zmene a doplnení niektorých zákonov;

•              Zákon č. 126/2015 Z. z. o knižniciach a o zmene a doplnení niektorých zákonov (úplné znenie);

•              Vyhláška MK SR č. 201/2016 Z. z., ktorou sa ustanovujú podrobnosti o spôsobe vedenia odbornej evidencie knižničných dokumentov a o revízii a vyraďovaní knižničného fondu v knižniciach;

•              Zákon č. 185/2015 Z. z. Autorský zákon;

•              Zákon č. 395/2002 Z. z. o archívoch a registratúrach (úplné znenie s novelizáciami)

•              Vyhláška Ministerstva vnútra SR č. 628/2002 Z. z., ktorou sa vykonávajú niektoré ustanovenia zákona o archívoch a registratúrach (úplné znenie s novelizáciami);

•              Zákon č. 206/2009 Z. z. o múzeách a o galériách a o ochrane predmetov kultúrnej hodnoty (úplné znenie);

•              Zákon č. 18/2018 Z. z. o ochrane osobných údajov, účinnosť od 25. mája 2018.

5.7.4 Riešenie autentifikácie a prístupov používateľov

Autentifikácia a manažment prístupov používateľov bude riešený hybridne pomocou kombinácie mena a hesla. V rámci systému a jeho častí bude aplikovaná taká metóda overenia totožnosti, ktorá umožňuje používateľom prihlásiť sa len raz pomocou jedných prihlasovacích údajov (napríklad meno a heslo) a následne získať prístup k viacerým nezávislým softvérovým systémom alebo aplikáciám bez toho, aby sa museli prihlasovať do každej z nich zvlášť, teda tzv. single sign on.

6. PREVÁDZKA A ÚDRŽBA VÝSTUPOV PROJEKTU

6.1 Návrh riešenia prevádzky a údržby

Dodávkou služieb budú zabezpečené nasledovné funkcie prevádzky:

  • udržanie funkčnosti/dostupnosti VABIS,
  • udržanie prepojenia s aplikáciami CVTI SR,
  • užívateľské oprávnenia a kontroly systému,
  • pravidelná profylaktika min. 6 hodín mesačne,
  • hot line v čase 8:00 – 18:00 počas 5 pracovných dní v týždni,
  • odstránenie verejným obstarávateľom nahlásených chýb v časoch podľa klasifikácie.

6.2 Zabezpečenie podpory používateľov a prevádzky

Prevádzkové požiadavky budú zabezpečené na úrovni podpory L1, L2 a L3.

Help Desk bude realizovaný cez 3 úrovne podpory s nasledujúcim označením:

  • L1 podpora - začiatočná úroveň podpory, ktorá je zodpovedná za riešenie základných problémov a požiadaviek koncových užívateľov a ďalšie služby vyžadujúce základnú úroveň technickej podpory. Základnou funkciou podpory 1. stupňa je zhromaždiť informácie, previesť základnú analýzu a určiť príčinu problému a jeho klasifikáciu. Typicky sú v úrovni L1 riešené priamočiare a jednoduché problémy a základné diagnostiky, overenie dostupnosti jednotlivých vrstiev infraštruktúry (sieťové, operačné, vizualizačné, aplikačné atď.) a základné užívateľské problémy (typicky zabudnutie hesla), overovanie nastavení SW a HW atď.
  • L2 podpora - riešiteľské tímy s hlbšou technologickou znalosťou danej oblasti. Riešitelia na úrovni Podpory L2 nekomunikujú priamo s koncovým užívateľom, ale sú zodpovední za poskytovanie súčinnosti riešiteľom 1. úrovne podpory pri riešení eskalovaného hlásenia, čo mimo iného obsahuje aj spätnú kontrolu a podrobnejšiu analýzu zistených dát predaných riešiteľom 1. úrovne podpory. Výstupom takejto kontroly môže byť potvrdenie, upresnenie, alebo prehodnotenie hlásenia v závislosti od potrieb Objednávateľa. Primárnym cieľom riešiteľov na úrovni Podpory L2 je dostať Hlásenie čo najskôr pod kontrolu a následne ho vyriešiť - s možnosťou eskalácie na vyššiu úroveň podpory – Podpora L3.
  • L3 podpora - Podpora 3. stupňa predstavuje najvyššiu úroveň podpory pre riešenie tých najobtiažnejších hlásení, vrátane prevádzania hĺbkových analýz a riešenie extrémnych prípadov, ktorú bude zabezpečovať výrobca implementovaných nástrojov.

Prevádzka implementovaných nástrojov v rámci projektu L1 až L2 bude zabezpečená internými  zamestnancami CVTI. V prípade nevyhnutnej potreby bude zabezpečená L3 podpora výrobcu implementovaných nástrojov, ktorá bude financovaná z vlastných zdrojov.

Podpora

Poskytovateľ

(subjekt zodpovedný za poskytnutie podpory)

Požadovaný Čas dostupnostiSTAV zabezpečenia

Pozn.

(napr. známe obmedzenia služby, špeciálne zodpovednosti, a pod.)

Podpora L1 - jednotný kontaktný bodOddelenie prevádzky IT8:00-18:00Zriadené interne 
Podpora L2Oddelenie prevádzky IT8:00-18:00Zriadené interne 
Podpora L3Dodávateľ8:00-18:00Zmluva o podpore prevádzky 
Podpora infraštruktúrnych služiebPrevádzkovateľ cloudovej služby Zmluva o podpore prevádzky 

Tabuľka 21 Prehľad riešenia zabezpečenia podpory používateľov a prevádzky

6.3 Riešenie incidentov v prevádzke - parametre úrovní služby

Parametre služby riešenia incidentov v prevádzke sú špecifikované na základe určenia priority incidentu pomocou kombinácie jeho naliehavosti a dopadu podľa najlepších skúseností z praxe (best practice) z oblasti manažmentu IT služieb (Information Technology Infrastructure Library - ITIL V3) nasledovným spôsobom:

Incident - za incident je považovaná každá nahlásená alebo inak zistená relevantná skutočnosť týkajúca sa aktíva (informačného systému) alebo jeho časti, ktorého nedostupnosť alebo nefunkčnosť má vplyv na poskytovanie služieb.

 

klasifikácia naliehavosti incidentuZávažnosť  incidentuPopis naliehavosti incidentu
AKritickáKritické chyby, ktoré spôsobia úplné zlyhanie systému ako celku a nie je možné používať ani jednu jeho časť, nie je možné poskytnúť požadovaný výstup z IS.
BVysokáChyby a nedostatky, ktoré zapríčinia čiastočné zlyhanie systému a neumožňuje používať časť systému.
CStrednáChyby a nedostatky, ktoré spôsobia čiastočné obmedzenia používania systému.
DNízkaKozmetické a drobné chyby.

Tabuľka 22 Klasifikácia Naliehavosti incidentu

Klasifikácia závažnosti incidentu

 

Dopad

Popis dopadu
1katastrofickýkatastrofický dopad, priamy finančný dopad alebo strata dát,
2značnýznačný dopad alebo strata dát
3malýmalý dopad alebo strata dát

Tabuľka 23 Klasifikácia Závažnosti incidentu

Určenie priority incidentu je kombináciou dopadu a naliehavosti podľa nasledovnej matice:

Matica priority incidentovDopad
Katastrofický - 1Značný - 2Malý - 3
NaliehavosťKritická - A123
Vysoká - B233
Stredná - C234
Nízka - D344

Tabuľka 24 Určenie priority incidentu

Parametre služby Riešenia incidentov v prevádzke:

Označenie priority incidentuReakčná doba(1) od nahlásenia incidentu po začiatok riešenia incidentuDoba konečného vyriešenia incidentu od nahlásenia incidentu (DKVI) (2)

Spoľahlivosť (3)

(počet incidentov za mesiac)

124 hod.5 pracovných dní1
248 hod.15 pracovných dní2
348 hod.20 pracovných dní10
448 hod.Vyriešené a nasadené v rámci plánovaných releasov (vydaní novej verzie programového vybavenia a konfigurácie)

Tabuľka 25 Parametre služby Riešenia incidentov v prevádzke

Vysvetlivky k tabuľke

(1) Reakčná doba je čas medzi nahlásením incidentu verejným obstarávateľom (vrátane užívateľov IS, ktorí nie sú v pracovnoprávnom vzťahu s verejným obstarávateľom) na helpdesk úrovne L3 a jeho prevzatím na riešenie.

(2) DKVI (Doba konečného vyriešenia incidentu) - znamená čas obnovenia štandardnej prevádzky - čas medzi nahlásením incidentu verejným obstarávateľom a vyriešením incidentu poskytovateľom podpory (do doby, kedy je funkčnosť prostredia znovu obnovená v plnom rozsahu). Doba konečného vyriešenia incidentu od nahlásenia incidentu verejným obstarávateľom sa počíta počas celého dňa. Do tejto doby sa nezarátava čas potrebný na nevyhnutnú súčinnosť verejného obstarávateľa, ak je potrebná pre vyriešenie incidentu. V prípade potreby je poskytovateľ podpory oprávnený požadovať od verejného obstarávateľa schválenie riešenia incidentu.

(3) Spoľahlivosť - maximálny počet incidentov za kalendárny mesiac. Každá ďalšia chyba nad stanovený limit spoľahlivosti sa počíta ako začatý deň omeškania bez odstránenia vady alebo incidentu. Duplicitné alebo technicky súvisiace incidenty (zadané v rámci jedného pracovného dňa, počas pracovného času 8 hodín) sú považované ako jeden incident.

(4) Incidenty nahlásené verejným obstarávateľom poskytovateľovi podpory v rámci testovacieho prostredia majú prioritu 3 a nižšiu. Vzťahujú sa výhradne k dostupnosti testovacieho prostredia. Za incident v testovacom prostredí sa nepovažuje incident vztiahnutý k práve testovanej funkcionalite.

Vyššie uvedené SLA parametre nebudú použité pre nasledovné služby:

  • Služby systémovej podpory na požiadanie (nad paušál)
  • Služby realizácie aplikačných zmien vyplývajúcich z legislatívnych a metodických zmien (nad paušál)

Pre tieto služby budú dohodnuté osobitné parametre dodávky.

6.4 Požadovaná dostupnosť informačného systému:

PopisParameterUpresnenie
Prevádzkové hodiny12 hodínod 8:00 hod. - do 18:00 hod. počas pracovných dní
Servisné okno10 hodínod 19:00 hod. - do 5:00 hod. počas pracovných dní
24 hodín

od 00:00 hod. - 23:59 hod. počas dní pracovného pokoja a štátnych sviatkov

Servis a údržba sa bude realizovať mimo pracovného času.

Dostupnosť produkčného prostredia IS98,5%

98% z 24/7/365  t.j. max ročný výpadok je 18,25 dňa.

Maximálny mesačný výpadok je 5,5 hodiny.

Vždy sa za takúto dobu považuje čas od 0.00 hod. do 23.59 hod. počas pracovných dní v týždni.

Nedostupnosť IS sa počíta od nahlásenia incidentu Zákazníkom v čase dostupnosti podpory Poskytovateľa (t.j. nahlásenie incidentu na L3 v čase od 6:00 hod. - do 18:00 hod. počas pracovných dní).  Do dostupnosti IS nie sú započítavané servisné okná a plánované odstávky IS.

V prípade nedodržania dostupnosti IS bude každý ďalší začatý pracovný deň nedostupnosti braný ako deň omeškania bez odstránenia vady alebo incidentu.

RTO (Recovery Time Objective)4 hodinyRTO vyjadruje množstvo času potrebné pre obnovenie dát a celej prevádzky nedostupného systému
RPO (Recovery Point Objective)6 hodínRPO vyjadruje, do akého času (bodu) v minulosti možno obnoviť dáta, t.j. rozsah dát, o ktoré môže organizácia prísť

Tabuľka 26 Požadovaná dostupnosť

6.5 Požiadavky na ľudské zdroje potrebné pre zabezpečenie prevádzky

Vzhľadom na plánovanú prevádzku na existujúcej infraštruktúre si prevádzka nebude vyžadovať dodatočné školenia personálu.

6.6 Požiadavky na zdrojové kódy

Súčasťou dodávky budú aj zdrojové kódy k vytvorenému riešeniu, pokiaľ to nevylučujú licenčné podmienky tretích osôb vo vzťahu k štandardným Softvérovým produktom, s komentármi a technickým popisom, a to pre prevádzkové a testovacie verzie počítačových programov a práva na ich zverejnenie v centrálnom repozitári zdrojových kódov podľa § 15 ods. 2 písm. d) Zákona o informačných technológiách vo verejnej správe a § 31 vyhlášky Úradu podpredsedu vlády Slovenskej republiky pre investície a informatizáciu o štandardoch pre informačné technológie verejnej správy č. 78/2020 Z. z., a iného predpisu, ktorý môže v budúcnosti Vyhlášku č. 78/2020 Z. z. nahradiť alebo doplniť.

CVTI plánuje pri obstarávaní postupovať v zmysle vzoru Zmluvy o dielo. Zmluvnú úpravu predkladáme nasledujúcu:

·         Zhotoviteľ je povinný pri akceptácii Informačného systému odovzdať Objednávateľovi funkčné vývojové a produkčné prostredie, ktoré je súčasťou Informačného systému

·         Zhotoviteľ je povinný pri akceptácii Informačného systému alebo jeho časti odovzdať Objednávateľovi Vytvorený zdrojový kód v jeho úplnej aktuálnej podobe, zapečatený, na neprepisovateľnom technickom nosiči dát s označením časti a verzie Informačného systému, ktorej sa týka. Za odovzdanie Vytvoreného zdrojového kódu Objednávateľovi sa na účely tejto Zmluvy o dielo rozumie odovzdanie technického nosiča dát Oprávnenej osobe Objednávateľa. O odovzdaní a prevzatí technického nosiča dát bude oboma Zmluvnými stranami spísaný a podpísaný preberací protokol.

·         Informačný systém (Dielo) v súlade s Technickou špecifikáciou obsahuje od zvyšku Diela oddeliteľný modul (časť) vytvorený Zhotoviteľom pri plnení tejto Zmluvy o dielo, ktorý je bez úpravy použiteľný aj tretími osobami, aj na iné alebo podobné účely, ako je účel vyplývajúci z tejto Zmluvy o dielo (ďalej ako „Modul"). A to najmä pre modul Karta občana. Vytvorený zdrojový kód Informačného systému (s výnimkou Modulu) vrátane jeho dokumentácie bude prístupný v režime podľa § 31 ods. 4 písm. b) Vyhlášky č. 78/2020 (s obmedzenou dostupnosťou pre orgán vedenia a orgány riadenia v zmysle Zákona o ITVS – vytvorený zdrojový kód je dostupný len pre orgán vedenia a orgány riadenia). Pre zamedzenie pochybností uvádzame, že sa jedná len o zdrojový kód ktorý Dodávateľ vytvoril, alebo pozmenil v súvislosti s realizáciou diela. Objednávateľ je oprávnený sprístupniť Vytvorený zdrojový kód okrem orgánov podľa predchádzajúcej vety aj tretím osobám, ale len na špecifický účel, na základe riadne uzatvorenej písomnej zmluvy o mlčanlivosti a ochrane dôverných informácií.

·         Ak je medzi zmluvnými stranami uzatvorená SLA zmluva, od prevzatia Informačného systému sa prístup k vytvorenému zdrojovému kódu vo vývojovom a produkčnom prostredí, vrátane nakladania s týmto zdrojovým kódom, začne riadiť podmienkami dohodnutými v SLA zmluve.

·         Vytvorený zdrojový kód musí byť v podobe, ktorá zaručuje možnosť overenia, že je kompletný a v správnej verzii, t. j. v takej, ktorá umožňuje kompiláciu, inštaláciu, spustenie a overenie funkcionality, a to vrátane kompletnej dokumentácie zdrojového kódu (napr. interfejsov a pod.) takéhoto Informačného systému alebo jeho časti. Zároveň odovzdaný Vytvorený zdrojový kód musí byť pokrytý testami (aspoň na 90%) a dosahovať rating kvality (statická analýza kódu) podľa CodeClimate/CodeQLa pod. (minimálne stupňa B).

·         Pre zamedzenie pochybností, povinnosti Zhotoviteľa týkajúce sa Vytvoreného zdrojového kódu platia i na akékoľvek opravy, zmeny, doplnenia, upgrade alebo update Vytvoreného zdrojového kódu a/alebo vyššie uvedenej dokumentácie, ku ktorým dôjde pri plnení tejto Zmluvy o dielo alebo v rámci záručných opráv. Vytvorené zdrojové kódy budú vytvorené vyexportovaním z produkčného prostredia a budú odovzdané Objednávateľovi na elektronickom médiu v zapečatenom obale. Zhotoviteľ je povinný umožniť Objednávateľovi pri odovzdávaní Vytvoreného zdrojového kódu, pred zapečatením obalu, skontrolovať v priestoroch Objednávateľa prítomnosť Vytvoreného zdrojového kódu na odovzdávanom elektronickom médiu.

·         Nebezpečenstvo poškodenia zdrojových kódov prechádza na Objednávateľa momentom prevzatia Informačného systému alebo jeho časti, pričom Objednávateľ sa zaväzuje uložiť zdrojové kódy takým spôsobom, aby zamedzil akémukoľvek neoprávnenému prístupu tretej osoby. Momentom platnosti SLA zmluvy umožní Objednávateľ poskytovateľovi, za predpokladu, že to je nevyhnutné, prístup k Vytvorenému zdrojovému kódu výlučne na účely plnenia povinností z uzatvorenej SLA zmluvy.

7. OPIS IMPLEMENTÁCIE PROJEKTU A PREBERANIA VÝSTUPOV PROJEKTU

Implementácia a preberanie výstupov projektu bude realizované v súlade s Vyhláškou Ministerstva investícií, regionálneho rozvoja a informatizácie Slovenskej republiky č. 401/2023 Z. z. o riadení projektov a zmenových požiadaviek v prevádzke informačných technológií verejnej správy v zmysle ustanovení podľa § 5 a nasledovných ustanovení.

Zároveň pri finálnej akceptácii dodaného diela dodávateľ odovzdá na základe preberacieho a akceptačného protokolu plne funkčné zdrojové kódy na USB nosiči.

Výstupom projektu je funkčný, stabilný, efektívny a bezpečný systém. Výstupom bude aj dodanie používateľskej príručky, inštalačnej príručky a pokynov na inštaláciu (úvodnú/opakovanú), prevádzkový opis a pokyny pre servis, údržbu a diagnostiku, pokyny na obnovu pri výpadku alebo havárii (Havarijný plán) a bezpečnostný projekt.

Realizácia projektu bude v zmysle vyhlášky MIRRI SR č. 401/2023 Z. z. pozostávať z nižšie uvedených etáp:

·         Analýza a dizajn,

·         Nákup technických prostriedkov, programových prostriedkov a služieb

·         Implementácia a testovanie,

·         Nasadenie.

CVTI  bude pri implementácii postupovať v zmysle vyhlášky MIRRI SR č. 401/2023 Z. z. Pre implementované zmeny budú dodané nasledovné špecializované a manažérske produkty, ktoré budú kompletne pokrývať celý rozsah dodávky popísaný v biznis, aplikačnej a technologickej architektúre a požadované výstupy budú dodávane primerane vzhľadom na charakter projektu.

EtapaPožadované výstupy

R1

Analýza a dizajn

 

R-01 Projektový iniciálny dokument (PID) pre všetky funkčné oblasti

Zoznam požiadaviek

Akceptačné kritériá

Rámcová špecifikácia riešenia (Popis produktu, Dekompozícia produktu, Vývojový diagram produktu)

Biznis architektúra

Aplikačná architektúra

Technologická architektúra – časť systémová architektúra

Bezpečnostná architektúra

Stratégia testovania

Plán testovania

Testovacie scenáre a prípady

 R1-1 Detailný návrh riešenia (DNR )

(1) Zámer riešenia, analýza požiadaviek, používateľský prieskum a motivačná architektúra (2) Popis postupu analýzy a návrhu riešenia

(3) Biznis architektúra * a. Existujúca a cieľová biznis architektúra b. Procesy podporované navrhovaným riešením c. Vytvorenie informačnej architektúry a mapovanie používateľskej cesty d. Vytvorenie grafického návrhu a prototypu používateľského rozhrania (UX, UI) voliteľné ÁNO ÁNO ÁNO ÁNO e. Prípady použitia (use case model)

(4) Dátová architektúra

(5) Aplikačná architektúra * a. Existujúca a budúca aplikačná architektúra b. Aplikačné komponenty a ich vzťah k biznis komponentom a funkčným požiadavkám c. Integrácie – Komunikácia medzi komponentami (OpenAPI)

(6) Technologická architektúra * a. Existujúca a budúca technologická architektúra b. Technologické komponenty riešenia a ich vzťah k aplikačným komponentom

(7) Softvérové licencie a zdrojové kódy

(8) Požiadavky na úrovne služieb (SLA) a výkonnosť

(9) Zabezpečenie dostupnosti, zálohovanie a obnova riešenia

(10) Bezpečnosť – riešenie požiadaviek na bezpečnosť

(11) Migrácia dát

(12) Harmonogram realizácie a nasadenia, závislosti

R1 - 2 Plán a stratégia testovania

(1) Testovacie prípady (UC/TC)

(2) Testovacie prostredia

(3) Testovacie dáta

(4) Defekt manažment, monitoring a reporting test

 

R2

Nákup technických prostriedkov, programových prostriedkov a služieb

R2-2 Obstaranie programových prostriedkov a služieb

R3

Implementácia a testovanie

 

R3-1 Vývoj, migrácia údajov a integrácií

R3-2 Testovanie

(1) Funkčné testovanie (FAT)

(2) Systémové a integračné testovanie (SIT)

(3) Záťažové a výkonnostné testovanie

(4) Bezpečnostné testovanie (SW/HW a kybernetická bezpečnosť)

(5) Používateľské testy funkčného používateľského rozhrania (UX)

(6) Používateľské akceptačné testovanie (UAT)

 

R3-4 Dokumentácia

Aplikačná príručka

Používateľská príručka

R4

Nasadenie

 

R4-1 Nasadenie do produkčnej prevádzky

Príprava produkčného prostredia

Administratívna príprava produkčného prostredia (procesy, dokumentácia)

Inštalácia riešenia do produkčného prostredia

Sprístupnenie riešenia v produkčnom prostredí vybraným používateľom

R4-2 Akceptácia spustenia do produkčnej prevádzky

 

M-02

Dokončovacia fáza projektu

 

Manažérsky produkt

M-02 Správa o dokončení projektu

M-02 Správa o získaných poznatkoch

M-02 Plán kontroly po odovzdaní projektu

M-02 Odporúčanie nadväzných krokov

M-02 Zoznam funkčných zdrojových kódov

Služby projektového riadenia

 

Manažérsky produkt

M-01 Plán etapy

M-02 Manažérske správy, plány, reporty, zoznamy a požiadavky

M-03 Akceptačný protokol

M-04 Audit kvality

M-05 Analýza nákladov a prínosov

M-02 Zoznam rizík a závislostí

 Tabuľka 27 Výstupy projektu

  1. ODKAZY

Bez odkazov.

  1. PRÍLOHY

Príloha 1: Zoznam rizík a závislostí (Excel): https://www.mirri.gov.sk/sekcie/informatizacia/riadenie-kvality-qa/riadenie-kvality-qa/index.html

  

Koniec dokumentu


[1] EUPL licencie: https://joinup.ec.europa.eu/sites/default/files/inline-files/EUPL%201_1%20Guidelines%20SK%20Joinup.pdf