Ontológia lokácie_jún 2025
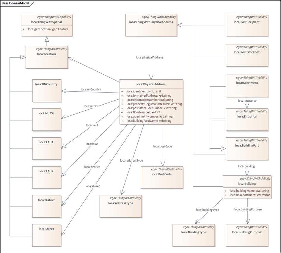
Doménový model entít lokácie

Fyzická adresa
Predkovia: loca:Location
URI: https://data.gov.sk/def/ontology/location/PhysicalAddress
| Názov | Typ | Povinnosť | Popis |
| loca:addressType | loca:AddressType | Áno | Relácia adresy na jej typ definovaný hodnotami číselníka CL010139 Druh adresy. |
| loca:unCountry | loca:UNCountry | Áno | Relácia na krajinu OSN definovanú hodnotami číselníka CL000086 Krajina OSN. |
| loca:nuts3 | loca:NUTS3 | Áno | Relácia na kraj definovaný hodnotami číselníka CL000023 Regionálna štatistická územná jednotka - kraj. |
| loca:lau1 | loca:LAU1 | Áno | Relácia na okres definovaný hodnotami číselníka CL000024 Lokálna štatistická územná jednotka 1 – okres. |
| loca:lau2 | loca:LAU2 | Áno | Relácia na obec definovanú hodnotami číselníka CL000025 Lokálna štatistická územná jednotka 2 – obec. |
| loca:district | loca:District | Áno | Relácia na časť obce definovanú hodnotami číselníka CL010141 Časť obce. |
| loca:postCode | loca:PostCode | Áno | Relácia na PSČ. |
| loca:street | loca:Street | Nie | Relácia na ulicu. |
| loca:orientationNumber | xsd:string | Nie | Obsahuje názov budovy alebo číslo domu. Môže obsahovať aj nečíselné znaky, preto je definovaný ako reťazec. Príklady použitia: 10, 23A, 18/III. |
| loca:formattedAddress | xsd:string | Nie | Informácia, ktorá obsahuje neštruktúrovanú adresu spojujúcu viaceré alebo bližšie nerozlíšené údaje (katastrálne územie, názov hospodárskej usadlosti a podobne). |
| loca:propertyRegistrationNumber | xsd:string | Áno | Obsahuje súpisné číslo budovy. |
| loca:postOfficeBoxNumber | xsd:string | Nie | Obsahuje číslo p.o.box-u. Môže obsahovať aj nečíselné znaky, preto je definovaný ako reťazec. Príklady použitia: 10, 5a. |
| loca:identifier | owl:Literal | Áno | Medzisystémový identifikátor fyzickej adresy. |
| loca:apartmentNumber | xsd:string | Nie | Obsahuje číslo bytu. Môže obsahovať aj nečíselné znaky, preto je definovaný ako reťazec. Príklady použitia: 10, 5a. |
| loca:buildingPartName | xsd:string | Nie | Tento prvok je určený pre názov časti budov. Príklady: Blok D, dielňa, 4. poschodie vpravo, byt 1. |
| loca:floorNumber | xsd:int | Nie | Obsahuje informáciu o umiestnení časti budovy na príslušnom podlaží budovy. Podlažie sa označuje od prvého nadzemného podlažia (prízemia) číselným radom od čísla 1 a od prvého podzemného podlažia s číselným radom od čísla -1. Číslo 0 sa nepoužíva. |
loca:PostCode
Poštové smerovacie číslo
Predkovia: egov:ThingWithValidity
URI: https://data.gov.sk/def/ontology/location/PostCode
loca:PostOfficeBox
Poštový priečinok
Predkovia: egov:ThingWithValidity, loca:ThingWithPhysicalAddress
URI: https://data.gov.sk/def/ontology/location/PostOfficeBox
loca:PostRecipient
Príjemca pošty
Predkovia: egov:ThingWithValidity, loca:ThingWithPhysicalAddress
URI: https://data.gov.sk/def/ontology/location/PostRecipient
loca:Location
Lokácia
Predkovia: egov:ThingWithValidity, loca:ThingWithSpatial
URI: https://data.gov.sk/def/ontology/location/Location
loca:NUTS3
Regionálna štatistická územná jednotka 3
Predkovia: loca:Location
URI: https://data.gov.sk/def/ontology/location/NUTS3
loca:UNCountry
Krajina OSN
Predkovia: loca:Location
URI: https://data.gov.sk/def/ontology/location/UNCountry
loca:Street
Ulica
Predkovia: loca:Location
URI: https://data.gov.sk/def/ontology/location/Street
loca:LAU2
Lokálna štatistická územná jednotka 2
Predkovia: loca:Location
URI: https://data.gov.sk/def/ontology/location/LAU2
loca:AddressType
Typ adresy
Predkovia: egov:ThingWithValidity
URI: https://data.gov.sk/def/ontology/location/AddressType
loca:Apartment
Byt
Predkovia: egov:ThingWithValidity, loca:BuildingPart
URI: https://data.gov.sk/def/ontology/location/Apartment
| Názov | Typ | Povinnosť | Popis |
| loca:entrance | loca:Entrance | Áno | Relácia na vchod. |
loca:Building
Budova
Predkovia: egov:ThingWithValidity, loca:ThingWithPhysicalAddress
URI: https://data.gov.sk/def/ontology/location/Building
| Názov | Typ | Povinnosť | Popis |
| loca:buildingName | xsd:string | Áno | Obsahuje názov budovy, ak má budova osobitný názov. |
| loca:buildingType | loca:BuildingType | Áno | Relácia budovy na jej typ definovaný hodnotami číselníka CL010143 Kód druhu stavby. |
| loca:buidingPurpose | loca:BuildingPurpose | Áno | Relácia budovy na jej účel definovaný hodnotami číselníka CL010142 Účel budovy. |
| loca:hasApartment | xsd:boolean | Áno | Popisuje, či sa v budove nachádzajú byty. Príklad: Aj budova, ktorá je prioritne nebytová, môže obsahovať byty, napríklad škola s bytom pre školníka. |
loca:District
Časť obce
Predkovia: loca:Location
URI: https://data.gov.sk/def/ontology/location/District
loca:Entrance
Vchod
Predkovia: egov:ThingWithValidity, loca:BuildingPart
URI: https://data.gov.sk/def/ontology/location/Entrance
loca:LAU1
Lokálna štatistická územná jednotka 1
Predkovia: loca:Location
URI: https://data.gov.sk/def/ontology/location/LAU1
loca:BuildingPart
Časť budovy
Predkovia: egov:ThingWithValidity, loca:ThingWithPhysicalAddress
URI: https://data.gov.sk/def/ontology/location/BuildingPart
| Názov | Typ | Povinnosť | Popis |
| loca:building | loca:Building | Áno | Relácia na budovu. |
loca:BuildingPurpose
Účel budovy
Predkovia: egov:ThingWithValidity
URI: https://data.gov.sk/def/ontology/location/BuildingPurpose
loca:BuildingType
Typ budovy
Predkovia: egov:ThingWithValidity
URI: https://data.gov.sk/def/ontology/location/BuildingType
loca:ThingWithPhysicalAddress
Schopnosť fyzickej adresácie
Predkovia: egov:ThingWithCapability
URI: https://data.gov.sk/def/ontology/location/ThingWithPhysicalAddress
| Názov | Typ | Povinnosť | Popis |
| loca:physicalAddress | loca:PhysicalAddress | Áno | Relácia na fyzickú adresu v Registri adries. |
loca:ThingWithSpatial
Schopnosť priestorovej lokalizácie
Predkovia: egov:ThingWithCapability
URI: https://data.gov.sk/def/ontology/location/ThingWithSpatial
| Názov | Typ | Povinnosť | Popis |
| loca:geoLocation | geo:Feature | Áno | Geografická poloha určená súradnicami. Môže reprezentovať Adresný bod alebo Geografickú os ulice. |
Vlastnosti neviazané na žiadnu entitu
| Názov | Typ | Povinnosť | Popis |
| loca:postAddress | loca:PhysicalAddress | Nie | Relácia na poštovú adresu v Registri adries. |
| loca:postRecipient | loca:PostRecipient | Nie | Relácia na príjemcu pošty. Príjemcom môže byť aj fyzická osoba, aj právny subjekt. |
| loca:postOfficeBox | loca:PostOfficeBox | Nie | Relácia na POBOX. |
| loca:apartment | loca:Apartment | Nie | Relácia na byt. |
| loca:buildingPart | loca:BuildingPart | Nie | Tento prvok je určený na bližšie určenie miesta v rámci budovy, ak je to potrebné. Príklady: Blok D, dielňa, 4. poschodie vpravo, byt. |