I-02 Projektový zámer (projektovy_zamer)

Version 24.1 by Veronika Mondiková on 2025/09/17 11:17

PROJEKTOVÝ ZÁMER

manažérsky výstup  I-02

podľa vyhlášky MIRRI č. 401/2023 Z. z.

Povinná osobaSociálna poisťovňa 
Názov projektuŽivotná situácia 7 a 8 
Zodpovedná osoba za projekt

Zuzana Baluchová, zuzana.baluchova@socpoist.sk

Veronika Mondiková, veronika.mondikova@socpoist.sk

 
Realizátor projektuSociálna poisťovňa 
Vlastník projektuMarek Lendacký  

Schvaľovanie dokumentu

PoložkaMeno a priezviskoOrganizáciaPracovná pozíciaDátum

Podpis

(alebo elektronický súhlas)

Vypracoval     
  1. História DOKUMENTU
VerziaDátumZmenyMeno
1.017.04.2025Zapracovanie súladu s vyhláškou č. 401/2023 Z. z. 
1.130.04.2025Finálna kontrola dokumentu manažérom dátových integrácií Peter Miazdra
1.2.31.7.2025Úpravy na základe otázok a pripomienok MIRRIVeronika Mondiková

2.0 

17.9.2025

Zapracovanie pripomienok a úprav v katalógu požiadaviek  

Veronika Mondiková 

2. ÚČEL DOKUMENTU, SKRATKY (KONVENCIE) A DEFINÍCIE

V súlade s Vyhláškou 401/2023 Z.z. je dokument I-02 Projektový zámer určený na rozpracovanie detailných informácií prípravy projektu, aby bolo možné rozhodnúť o pokračovaní prípravy projektu, pláne realizácie, alokovaní rozpočtu a ľudských zdrojov.

Dokument Projektový zámer v zmysle vyššie uvedenej vyhlášky obsahuje manažérske zhrnutie, rozsah, ciele a motiváciu na realizáciu projektu, zainteresované strany, alternatívy, návrh merateľných ukazovateľov, detailný opis požadovaných projektových výstupov, detailný opis obmedzení, predpokladov, tolerancií a návrh organizačného zabezpečenia projektu, detailný opis rozpočtu projektu a jeho prínosov, náhľad architektúry a harmonogram projektu so zoznamom rizík a závislostí.

2.1 Použité skratky a pojmy

SKRATKA/POJEMPOPIS
AISAgendový informačný systém
AVAutomatické výpočty pokračujúcich dávok
BPMIS Biznis process management
DNPODobrovoľne nemocensky poistená osoba 
DoBPŠ  Dohoda o brigádnickej práci študenta  
DoVPDohoda o vykonaní práce
DoPČDohoda o pracovnej činnosti
DoPČ - SPDohoda o pracovnej činnosti na výkon sezónnej práce 
DOŠDlhodobé ošetrovné
DPN Dočasná pracovná neschopnosť všeobecne 
DPT Dátum prerušenia tehotenstva 
DVZDenný vymeriavací základ
EÚPElektronický účet poistenca (súčasť EKP)
EKPElektronické komunikačné prostredie (=Špecializovaný portál SP) – komunikačné prostredie s klientami a spolupracujúcimi inštitúciami
EOCRZačiatok OČR (OE)
ePN Elektronicky vystavená práceneschopnosť – práceneschopnosť zapísaná v elektronickom zdravotníctve 
ChZPChoroba z povolania
INYKCIný kód činnosti (iný poistný vzťah bez nemocenského poistenia) 
INYKC-DPOdobrovoľne poistená osoba (inak ako nemocensky poistená) 
INYKC-ZEC„zamestnanec“ bez nemocenského poistenia 
IS ÚP (IS DAUP)Informačný systém úrazového poistenia
IS NPaLPČ Informačný systém nemocenského poistenia a lekárskej posudkovej činnosti 
IS REGInformačný systém Registratúra
LPČLekárska posudková činnosť
MAT Súhrnné označenie všetkých dávok materské 
MATDx Súhrnné označenie dávok „materské - matka“ 
MATDP Materské (matka – partnerský vzťah) 
MATDM Materské (matka – viac detí) 
MATDS Materské (matka – osamelá) 
MATIx Súhrnné označenie dávok „materské – iný poistenec“ 
MATIP Materské – iný poistenec (partnerský vzťah) 
MATIM Materské – iný poistenec (viac detí) 
MATIO Materské – iný poistenec (osamelý) 
MATOT Materské – iný poistenec (otcovské) 
MDMaterská dovolenka
MIRRI Ministerstvo investícií, regionálneho rozvoja a informatizácie 
MPSVaR Ministerstvo práce, sociálnych vecí a rodiny 
MVManuálny výpočet
NCZI Národné centrum zdravotníckych informácií 
NDNemocenská dávka
NEMNemocenské
NIP Národný inšpektorát práce 
OČRKrátkodobé ošetrovné
ODP Očakávaný deň pôrodu 
OE Objekt evidencie 
OLOchranná lehota
OOUT Oznámenie o ukončení tehotenstva 
OSVOznámenia spôsobu výplaty
OŠ, OSOšetrovaný  (OE)
OVM Orgány verejnej moci 
PDVZPravdepodobný vymeriavací základ
PNP SZČOPovinne nemocensky poistené samostatne zárobkovo-činné osoby
POPodporné obdobie
POSTPotreba starostlivosti
PPPPlatobný profil poistenca
PUPoistná udalosť
PvNPoistenie v nezamestnanosti
PZSPoskytovateľ zdravotnej starostlivosti
RDRodičovská dovolenka
RFO Register fyzických osôb 
RLFORegistračný list fyzickej osoby 
RORozhodujúce obdobie
SDPSpis dávkového prípadu
SESSystém elektronických služieb, súčasť EKP
SPSociálna poisťovňa
SPUSpis poistnej udalosti
SZČOSamostatne zárobkovo-činná osoba
ŠP SPŠpecializovaný portál SP, EKP
TEH Dávka Tehotenské 
TOCRTrvanie OČR (OE)
ÚDÚrazové dávky
ÚDZS Úrad pre dohľad nad zdravotnou starostlivosťou 
UOCRUkončenie OČR (OE)
ÚPSVaR Ústredie práce sociálnych vecí a rodiny 
VD, VYR Vyrovnávacia dávka 
WSWebservice
ZAMZamestnanec
ZOZúčtovacie obdobie
ZVZdravotný výkon
ZZDZaevidovanie zdravotného výkonu

2.2 Konvencie pre typy požiadaviek (príklady)

Zoznam požiadaviek vychádza z biznis požiadaviek Implementačných plánov ŽS7 a ŽS8. Počas implementácie projektu ŽS7+ŽS8 sa rozlišujú biznis požiadavky na MMP (Minimal Marketable Product) – ktoré sú „must“ na dodanie implementácie celkovej životnej situácie a požiadavky, ktoré nie sú MMP a napĺňajú ciele programu životných situácií, ale patria do kategórie „should“ alebo „could“.  

Všetky požiadavky uvedené v Prístupe k projektu v príslušných kapitolách, musia byť v súlade s funkčnými, nefunkčnými a technickými požiadavkami uvedenými v Katalógu požiadaviek I-04 (M-05 Analýza nákladov a prínosov - BC/CBA, karta: Katalóg požiadaviek)

Tabuľka 1: Rozdelenie biznis požiadaviek do tematických oblastí

Kód témyNázov témyŽS
ŽS7-1Prerušenie tehotenstvaŽS7
ŽS7-2Žiadosť o tehotenskéŽS7
ŽS7-4Žiadosť o materské – tehotná ženaŽS7
ŽS7-5Žiadosť o materské – otcovské a iný poistenecŽS7
ŽS7-6OE  TehotenstvoŽS7
ŽS7-7Proaktívne vytváranie OE dávokŽS7
ŽS7-8RLFOŽS7
ŽS7-9RLFO2ŽS7
ŽS7-10Ochranná lehotaŽS7
ŽS7-11RLFO JVPŽS7
ŽS7-12Funkcie JVP pre ŽS 7,8ŽS7
ŽS8-3Choroba z povolaniaŽS8
ŽS8-5Úrazový príplatok (ePN)ŽS8
ŽS8-6Úrazová renta / jednorazové vyrovnanieŽS8
ŽS8-7Ošetrovné (krátkodobé) z dôvodu ošetrovania člena rodiny, Ošetrovné (krátkodobé) z dôvodu uzatvorenia zariadeniaŽS8
ŽS8-9Ošetrovné (dlhodobé) z dôvodu ošetrovania člena rodinyŽS8
*BPM_API-1Biznis proces manažment + NotifikáciePrierezové
*NOTIFY-1Notifikácieprierezové

DI-1  

Integrácie pre ŽS7 a ŽS8  

ŽS7 a ŽS8  

ŽS8-backlog  

Posudkoví lekári  

ŽS8  

*Pozn. Požiadavky ŽS7 a ŽS8, ktoré sú uvedené v katalógu požiadaviek a spadajú do týchto oblastí budú realizované v tomto projekte. Tieto oblasti sú však prierezové a obsahujú aj požiadavky z iných projektov, resp. realizácia požiadaviek z tohto projektu je úzko spojená s realizáciou požiadaviek v iných ŽS a iných projektov ŽS v prostredí SP.

3. DEFINOVANIE PROJEKTU

3.1 Manažérske zhrnutie

Životná situácia 7 a  Životná situácia 8 sú ďalšími z prioritných životných situácií identifikovaných MIRRI ako Investície 1 v rámci Plánu obnovy a odolnosti, Komponent 17. Realizovať životné situácie ako eGov služby je uvedené už NKIVS. Životné situácie sú definované ako rôzne udalosti, ktorými  si občania prechádzajú v rámci svojho života.

Realizácia životných situácií je v súlade aj so strategickými zámermi SP v dokumente “Strategické zámery činnosti Sociálnej poisťovne na obdobie rokov 2024-2029"  schváleného NR SR, ktorý predstavuje základný riadiaci dokument rozvoja SP a venuje sa základným hodnotám a strategickej vízii SP. Dokument identifikuje poskytované elektronické služby SP a využívanie portálu SP ako silnú stránku, no vôľa realizovať rozvojové aktivity v rámci poisťovne je limitovaná slabými stránkami úzko spojenými s projektami životných situácií, najmä  zastaraný hardware, software, chýbajúca podpora, nízka flexibilita pri zmenách v IS SP, nedostatočná integrácia systémov a IT služieb a pretrvávajúca kultúra byrokracie. SP vidí príležitosť v realizácií životných situácií z Plánu obnovy a odolnosti najmä v implementácii aktuálnych trendov v elektronizácii, v zavádzaní proklientských a proaktívnych služieb a v zdieľaní referenčných dát s inštitúciami verejného sektora, ktoré by mali z časti odstrániť aj spomenuté slabé stránky.  

Dokument identifikuje hlavné princípy na obdobie 2024-2029, a to elektronický vývoj činnosti SP a proces kontinuálneho zlepšovania, ktoré sú v súlade s filozofiou e-Governmentu so zámerom poskytovať dostupné profesionálne služby klientom (Strategický zámer A). Tento zámer sa viaže nielen na elektronizáciu a digitalizáciu agendy, ale myslí aj na klientov, ktorí elektronické služby nemôžu z akéhokoľvek dôvodu využívať. Pre týchto klientov má SP poskytovať služby v moderných klientskych centrách, ktoré sa budú snažiť o čo najväčšiu mieru implementácie elektronizácie a digitalizácie pri scenári osobnej návštevy pobočky SP.  

Dokument poskytuje tzv. roadmapu pre spôsob implementácie budúcich aktivít SP a identifikuje niekoľko strategických cieľov, z ktorých nasledujúce sú priamo spojené s projektami životných situácií: 

  • Strategický cieľ A.1: Zvyšovanie kvality koncových služieb (implementácia životných situácií a vytvorenie unifikovaného kontaktného miesta) 
  • Strategický cieľ A.2: Plynulé zlepšovanie služieb (zbieranie spätnej väzby a vytvorenie Centra hodnotenia kvality a reklamácií) 
  • Strategický cieľ A.3: Proaktívna komunikácia s klientom (prostredníctvom verejného mediálneho priestoru a vlastných komunikačných kanálov a notifikačného modulu v spolupráci s NASES) 

Obrázok 1: Strategické zámery SP v kontexte budovania životných situácií

1758100277696-575.png

V súlade s NKIVS, Strategickými zámermi SP a programom životných situácií bola Sociálna poisťovňa identifikovaná ako jeden z hlavných aktérov v životných situáciách, následne bola vyzvaná priamym vyzvaním MIRRI 17I01-04-023 a stala sa priamym prijímateľom prostriedkov mechanizmu podľa zmluvy 34406-1/2023-BA.

Životné situácie 7 a 8 sa v prostredí SP plánujú realizovať dvomi projektami – Projekt ŽS 7+8 a projekt Prierezové oblasti ŽS. Tento dokument sa venuje Projektu ŽS 7+8.

Projekt ŽS 7+8 v prostredí SP nadväzuje na dokumenty MIRRI k prioritným životným situáciám – Investičný plánImplementačný plán. Projekt ŽS7+8 je postavený na zmenových požiadavkách existujúcich IS SP s dôrazom na backendové procesy, ktoré vychádzajú z identifikácie optimalizačných príležitostí a ktoré majú odstrániť alebo mitigovať nedostatky zistené v procese analýzy pre tvorbu Investičného plánu ŽS7 a ŽS8 a majú prispieť k naplneniu cieľov programu Životných situácií. Navrhované riešenie vychádza z predpokladu úpravy koncových služieb v ŽS7 a ŽS8 (nové/upravené elektronické služby, nové/upravené formuláre žiadostí/oznámení, zasielanie notifikácií a pod.), pre ktoré Projekt ŽS7+8 upravuje interné IS SP pre spracovanie formulárov, automatizáciu a elektronizáciu procesov, prípadne pripravuje zdrojové dáta pre notifikácie.

Cieľom implementácie Projektu ŽS 7+8 je zjednodušiť zákaznícku cestu občanov/klientov SP prostredníctvom zmien v IS SP s ohľadom na multikanálový prístup k službám a zlepšení koncových služieb pre občanov/klientov SP. Kľúčovým  nástrojom pre dosiahnutie cieľa je zrýchliť konania po podaní žiadosti/oznámenia.

Projekt predstavuje výhody pre koncových užívateľov:

  • občan/FO – tehotná žena, žena po prerušení tehotenstva (zamestnankyňa, SZČO, dobrovoľne nemocensky poistená osoba).
  • Občan/FO – otec/iný poistenec, ktorý má dieťa v riadnej starostlivosti.
  • Občan/FO - (zamestnanec, SZČO, dobrovoľne nemocensky poistená osoba), ktorý ochorel (vrátane choroby z povolania), stal sa mu úraz (vrátane pracovného úrazu) alebo je potrebné, aby ošetroval chorého člena rodiny alebo o dieťa (z dôvodu, že dieťa má nariadené karanténne opatrenie/izoláciu, alebo osoba, ktorá sa inak o dieťa stará ochorela, resp. má neriadené karanténne opatrenie/izoláciu; je potrebné, aby sa staral o dieťa z dôvodu, že zariadenie, ktoré dieťa navštevuje je uzatvorené).
  • Zamestnanci SP.

Zmenové požiadavky na informačné systémy, nové systémy aj zmeny systémov, ktoré sa budú vyvíjať internými kapacitami SP, budú financované z prostriedkov Plánu obnovy a odolnosti SR – Komponent 17. SP bude na základe uzatvorených zmlúv, ktoré určia celkovú alokáciu na budovanie životných situácií predkladať žiadosti o platbu, ktorých prílohou bude projektová dokumentácia.  

Celková hodnota Projektu ŽS 7+8 je 2 211 523,65 € bez DPH.

3.2 Motivácia a rozsah projektu

Analýzou vykonanou dotknutými OVM a MIRRI popísanou v Investičnom pláne bolo identifikovaných niekoľko oblastí, v ktorých je Životná situácia 7 a Životná situácia 8 v rozpore s princípmi eGOV služieb alebo princípy aplikuje iba čiastočne. Ide o princípy:

  1. Jednoduchosť
    1. Zrozumiteľnosť
    2. Prehľadnosť
    3. Personalizácia
    4. 1x a dosť
    5. Uniformita online
    6. Jednotný obslužný bod
  2. Proaktivita
    1. Proaktívne ponuky, štát nečaká
  3. Efektivita
    1. 1x a dosť
    2. Optimalizácia/Digital first
    3. Aktuálnosť
  4. Informovanosť
    1. Prístup k mojim informáciám
    2. Podpora
    3. Predvídateľnosť
  5. Participácia

Navrhovaný projekt je zároveň v súlade s cieľmi programu Životných situácií zadefinovaných v Investičnom pláne, ktoré vychádzajú aj z NKIVS (viac v podkapitole 3.4 a 3.5):

  • zjednodušiť elektronickú komunikáciu občana so štátom – jasná a jednoduchá komunikácia
  • 1x a dosť – prepájanie s registrami, databázami o digital first
  • redukovať vstupy občana
  • redukovať formuláre
  • v akom stave je požiadavka
  • overenie cez počítač, mobil
  • Informácie na jednom mieste – hľadanie informácií aj vyriešenie
  • promovať online vybavovanie – zvýšiť mieru online vybavovania
  • proaktívnosť štátu – notifikácie, možnosť autorizácie, vybavenie úkonov
  • minimalizovať úkony na strane občana
  • poskytovať zrozumiteľné návody aj ich aktualizovanie
  • občan má byť spokojnejší s online vybavovaním
  • dostupná online podpora

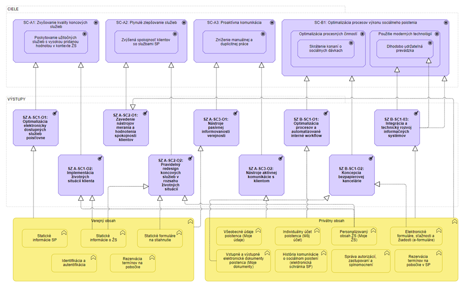
V kontexte strategických cieľov SP, SP identifikovala výstupy a jednotlivé biznis nástroje potrebné na ich naplnenie (viď Obrázok 2), ktoré sú zladené aj s vyššie uvedenými cieľmi NKIVS a cieľmi programu životných situácií.  

Obrázok 2: Strategické zámery SP a ich napĺňanie

1758100288419-894.png

Základným kameňom programu Budovanie životných situácií je Centrálny katalóg požiadaviek, ktorý obsahuje:

  • Všetky biznis požiadavky z implementačných plánov životných situácií
  • Rozvetvenie biznis požiadavky na funkčné požiadavky
  • Zaradenie požiadaviek do ucelených tém
  • Priradenie dotknutých IS k jednotlivým témam

Životná situácia 7 -Narodenie dieťaťa, Projekt ŽS 7+8 bude dodaný prostredníctvom 5 ucelených tém*:

  • Prerušenie tehotenstva
  • Žiadosť o tehotenské
  • Žiadosť o materské – tehotná žena
  • Žiadosť o materské – otcovské a iný poistenec

Životná situácia 8 - Som chorý, mám chorého člena rodiny, Projekt  ŽS 7+8 bude dodaný prostredníctvom 5 ucelených tém*:

  • Choroba z povolania
  • Úrazový príplatok (ePN)
  • Úrazová renta / jednorazové vyrovnanie
  • Ošetrovné (krátkodobé) z dôvodu ošetrovania člena rodiny alebo z dôvodu uzatvorenia zariadenia
  • Ošetrovné (dlhodobé) z dôvodu ošetrovania člena rodiny

Okrem agendových tém bude Projekt ŽS7+8 dodaný aj prostredníctvom dátovo-systémových tém:

  • OE Tehotenstvo
  • RLFO
  • RLFO 2
  • Ochranná lehota
  • RLFO JVP
  • Funkcionality JVP pre ŽS7 a ŽS8
  • Zmena spôsobu výplaty dávok ÚP

Pozn, V rámci projektu Projekt Prierezové oblasti ŽS  budú dodané predovšetkým témy, týkajúce sa oblastí*:

  • Prierezové frontendové požiadavky
  • Integrácie (procesné a dátové) 
  • BPM
  • eFormuláre
  • Manažment dokumentov
  • Monitoring (reporting služieb pre MIRRI) a zber spätnej väzby
  • príp. ďalšie témy

Vybrané kľúčové oblasti prierezového projektu budú podporené vytvorením pracovných skupín v prostredí Sociálnej poisťovne:

  • Formuláre
  • Dátové integrácie,
  • Business Process management
  • Manažment dokumentov
  • Monitoring služieb a zber spätnej väzby

Samostatná pracovná skupina bude Legislatíva, ktorá bude koordinovať legislatívu naprieč ŽS a projekty. 

Pozn. 2 *Počet a názvy tém vo vecných projektoch a prierezovom projekte sa môžu počas prípravy projektovej dokumentácie a špecifikácii riešenia meniť.

Tabuľka 2: Rozsah projektu podľa identifikovaných problémov

ProblémyNávrh riešenia/biznis požiadavkaCiele ŽS
Prerušenie tehotenstva  
Aktuálne sa vyžaduje, aby žena túto skutočnosť oznámila SP, úradom sociálneho zabezpečenia a v určitých prípadoch aj ÚPSVaR.Na základe zrevidovanej a zjednodušenej koncovej služby (predmet iného projektu SP) a predpokladanej integrácie s NCZI a ÚPSVaR sa upravia systémy tak, aby sa dal vyplnený formulár/prijaté údaje z NCZI elektronicky a automatizovane spracovať, prebehli výpočty a boli spracované údaje pre relevantné dávky.1x a dosť, proaktivita, optimalizácia, prístup k mojím informáciám
Žiadosť o tehotenské  
Aktuálny proces žiadosti o tehotenské je časovo a administratívne náročný.Na základe zrevidovaného a zjednodušeného formuláru (predmet iného projektu SP) a predpokladanej integrácie s NCZI a ÚPSVaR sa upravia systémy tak, aby sa dal vyplnený formulár/prijaté údaje z NCZI elektronicky a automatizovane spracovať, prebehli výpočty a boli spracované údaje pre relevantné dávky a v prípade priznania dávky budú dávky proaktívne vyplácané.1x a dosť, proaktivita, optimalizácia, prístup k mojím informáciám
Žiadosť o materské – tehotná žena  
Aktuálny proces žiadosti o materské - tehotná žena je časovo a administratívne náročný.Na základe novej koncovej služby (predmet iného projektu SP) a sprístupnenia žiadosti zamestnávateľov (ak relevantné), SP upraví systémy tak, aby prebehlo automatizované a elektronizované spracovanie žiadosti a posúdenie nároku na dávku, prípadne jeho vyplatenie. Zároveň SP ukončí všetky kolidujúce dávky. Vďaka predpokladanej integrácie s ÚPSVaR (predmet iného projektu SP) sa na základe kontroly odníme vyplácanie rodičovského príspevku.1x a dosť, proaktivita, optimalizácia, prístup k mojím informáciám
Žiadosť o materské – iný poistenec, otcovské  
Aktuálny proces žiadosti o materské - iný poistenec je časovo a administratívne náročný.Na základe novej koncovej služby (predmet iného projektu SP), automatizovanom overenia údajov o dieťati a sprístupnenia žiadosti zamestnávateľov (ak relevantné), SP upraví systémy tak, aby prebehlo automatizované a elektronizované spracovanie žiadosti a posúdenie nároku na dávku, prípadne jeho vyplatenie. Vďaka predpokladanej integrácie s ÚPSVaR (predmet iného projektu SP) sa na základe kontroly odníme vyplácanie rodičovského príspevku.1x a dosť, optimalizácia, prístup k mojím informáciám
Choroba z povolania  
Chýba jasný a prehľadný návod ako postupovať v prípade podozrenia na chorobu z povolania, resp. v prípade už potvrdenej choroby z povolania. Všetky tlačivá týkajúce sa hlásenia choroby z povolania sú aktuálne len v papierovej forme.Občan bude mať vo svojom účte na portáli SP dostupnú informáciu o priznanej chorobe z povolania a vďaka elektronizácií formulárov zníženú byrokratickú záťaž.1x a dosť, optimalizácia, prístup k mojím informáciám
Úrazový príplatok  
Pri hlásení pracovného úrazu zo strany zamestnávateľa je potrebné vypĺňať dve rôzne papierové tlačivá: oznámenie o poistnej udalosti a záznam o registrovanom pracovnom úraze. Hlásenie o úraze zo strany občana je neelektronizovanéÚprava IS SP pri spracovaní podania Oznamovanie poistnej udalosti v rámci úrazového poistenia (automatizácia a elektronizácia procesu spracovania žiadosti, vyplácania relevantných dávok a odvolania formulára OPU)1x a dosť, optimalizácia, prístup k mojím informáciám
Úrazová renta / jednorazové vyrovnanie  
Aktuálne občan vypĺňa papierovú žiadosť pre každú úrazovú dávku, o ktorú si žiada.Vytvorenie jednotného elektronického formulára pre všetky úrazové dávky okrem úrazového príplatku. 
Ošetrovné (krátkodobé) z dôvodu ošetrovania člena rodiny alebo z dôvodu uzatvorenia zariadenia  
Aktuálny proces žiadosti je časovo a administratívne náročný. Legislatívne je potrebné upraviť niektoré hmotnoprávne podmienky nároku na dávku.Na základe upravenej koncovej služby (predmet iného projektu SP) sa upravia IS SP tak, aby bolo možné automatizovane a elektronizovane spracovať a žiadosť posúdiť a dávku vyplatiť.1x a dosť, optimalizácia, prístup k mojím informáciám
Ošetrovné (dlhodobé) z dôvodu ošetrovania člena rodiny  
Aktuálny proces žiadosti je časovo a administratívne náročný. Proces si vyžaduje niekoľko "kôl" papierových potvrdení.Na základe upravenej koncovej služby (predmet iného projektu SP) sa upravia IS SP tak, aby bolo možné automatizovane a elektronizovane spracovať a žiadosť posúdiť a dávku vyplatiť.1x a dosť, optimalizácia, prístup k mojím informáciám

Obrázok 3: ŽS 7 - Narodenie dieťaťa - TO BE stav (dostupné aj na https://mirri.gov.sk/plan-obnovy/zivotne-situacie/zivotna-situacia-7-narodenie-dietata/) 

1746445720202-696.png

Obrázok 4: ŽS 8 - Som chorý, mám chorého člena rodiny - TO BE stav

1746445720210-688.png

3.3 Zainteresované strany/Stakeholderi

IDAKTÉR / STAKEHOLDER

SUBJEKT

(názov / skratka)

ROLA

(vlastník procesu/ vlastník dát/zákazník/ užívateľ …. člen tímu atď.)

Informačný systém

(MetaIS kód a názov ISVS)

1.

 

Občan

 
  • Tehotná žena (zamestnankyňa, SZČO, študentka, dobrovoľne nemocensky poistená osoba alebo             uchádzačka o zamestnanie) od potvrdenia tehotenstva až po získanie rodného listu pre narodené dieťa. Rovnako sa situácia týka iného poistenca, ktorý sa stará o dieťa po jeho narodení.
  • Občan (zamestnanec, SZČO, dobrovoľne nemocensky poistená osoba, uchádzač o zamestnanie na ÚPSVAR) ktorý ochorel (vrátane choroby z povolania)
    • stal sa mu úraz (vrátane pracovného úrazu)
    • je potrebné aby ošetroval chorého člena rodiny alebo sa musí starať o dieťa, z dôvodu, že dieťa má nariadené karanténne opatrenie/izoláciu, alebo osoba, ktorá sa inak o dieťa stará ochorela, resp. má neriadené karanténne opatrenie/izoláciu; je potrebné, aby sa staral o dieťa z dôvodu, že zariadenie, ktoré dieťa navštevuje je uzatvorené.

 

n/a

2.

 

Sociálna poisťovňa

SP
  • Vecný gestor ŽS 7, vlastník dát, vlastník procesu Spracovanie žiadostí a následné vyplácanie dávok
  • Vecný gestor ŽS 8, vlastník dát, vlastník procesu

IS NPaLPČ (isvs_547)

IS JVP (isvs_8213)

IS MUSP (isvs_8729)

IS EKP (isvs_551)

IS REG (isvs_11264)

3.Národné centrum zdravotníckych informáciíNCZI
  • Gestor zdravotníckych informácií
  • Vlastník dát Automatizované poskytovanie informácií dotknutým OVM

 

00165387

5.Ministerstvo investícií, regionálneho rozvoja a informatizácie SRMIRRI SR
  • Garant a vlastník projektu prioritných životných situácií

 

50349287

 Ministerstvo práce, sociálnych vecí a rodiny SRMPSVaR
  • Gestor zákona
  • Vlastník dát

 

00681156

 

Ministerstvo školstva, výskumu, vývoja

a mládeže SR

MŠVVM SR
  • Vlastník dát
00164381
 Ministerstvo zdravotníctva SRMZ SR
  • Vlastník dát
00165565

3.4 Ciele projektu

Do tabuliek nižšie doplniť CIEĽ /CIELE PROJEKTU, ich mapovanie na strategické ciele (napr. z NKIVS, KRIT a iných strategických dokumentov) a súvisiace merateľné ukazovatele (KPI- key performance indicators). Ciele musia byť S.M.A.R.T. -  konkrétne, merateľné, dosiahnuteľné, relevantné, časovo ohraničené.

ID

 

Názov cieľa

Názov strategického cieľaSpôsob realizácie strategického cieľa
1.Zvýšiť spokojnosť používateľov elektronických služieb s online riešením úradných záležitostí  Strategický cieľ: Používanie služieb eGovernmentu občanmi (DESI) (NKIVS 2021), Prioritná os 1 - Lepšie služby  Zlepšenie kvality a zjednodušenie zákazníckej cesty, proaktívnosť štátu  
2.Zvýšiť informovanosť o e-službách štátu v rámci populácie SR / Zvýšiť podiel elektronickej komunikácie s verejnou správou (NKIVS 2021)  Strategický cieľ: Používanie služieb eGovernmentu občanmi (DESI) (NKIVS 2021), Prioritná os 1 - Lepšie služby  Notifikácie a úprava e-formulárov je jednoduchšia ako ručné vypĺňanie; (rozsahom Projektu Prierezové oblasti ŽS sú aj návody na jednom mieste)  
3.Zvýšiť kvalitu koncových služieb pre životnú situáciu / Zjednodušiť prístup k elektronickým službám vo forme komplexných životných situácií verejnej správy (NKIVS 2021)  Strategický cieľ: Používanie služieb eGovernmentu občanmi (DESI) (NKIVS 2021), Prioritná os 1 - Lepšie služby  Odstránenie niektorých krokov občana v procese  
4.Zjednodušenie a zefektívnenie práce SP pri spracovaní služieb (Odstrániť bariéry digitálnej transformácie verejnej správy)  Strategický cieľ: Používanie služieb eGovernmentu občanmi (DESI), prioritná os 2: Digitálna a dátová transformácia (NKIVS 2021)  Projektom sa prispeje aj do digitálnej transformácie úsekov UOO139 Sociálne poistenie, UOO142 Štátne sociálne dávky
5. Poskytovanie a konzumácia údajov pre zlepšenie zákazníckej cesty občana v ŽS 1 – Strata a hľadanie zamestnanie (Dobudovať digitálne prostredie založené na zdieľaní údajov vo verejnej správe (NKIVS 2021) 

Strategický cieľ: Používanie služieb eGovernmentu občanmi (DESI), prioritná os 2: Digitálna a dátová transformácia (NKIVS 2021) 

SP: Strategický cieľ B.1: Optimalizácia procesov výkonu sociálneho poistenia 

Poskytovanie a konzumácia údajov prostredníctvom CSRÚ 

6. 

Zaviesť nové elektronické služby pre ŽS7 

 

 

7. 

Zaviesť nové elektronické služby pre ŽS8 

 

 

    

3.5 Merateľné ukazovatele (KPI)

ID

 

ID/Názov cieľa

Názov
ukazovateľa (KPI)
Popis
ukazovateľa
Merná jednotka
 
AS IS
merateľné hodnoty
(aktuálne)
TO BE
Merateľné hodnoty
(cieľové hodnoty)
Spôsob ich meraniaPozn.
1.Spokojnosť používateľov elektronických služieb s online riešením úradných záležitostí Customer effort score pre žiadosť o materskéSpokojnosť používateľov elektronických služieb s online riešením úradných záležitostí Customer effort score pre žiadosť o materské stupnica 1-7 (1= rozhodne nesúhlasím / 7 = rozhodne súhlasím)5,55,8v % z tých, ktorí riešili danú záležitosť online a označili možnosť "rozhodne súhlasím", "súhlasí", "skôr súhlasím"Meranie indikátorov rozvoja a spokojnosti s vybranými eslužbami verejnej správy (Užívatelia e-služieb)
2.Spokojnosť používateľov elektronických služieb s online riešením úradných záležitostí Customer effort score pre žiadosť o tehotenský príspevokSpokojnosť používateľov elektronických služieb s online riešením úradných záležitostí Customer effort score pre žiadosť o tehotenský príspevok stupnica 1-7 (1= rozhodne nesúhlasím / 7 = rozhodne súhlasím)5,65,8v % z tých, ktorí riešili danú záležitosť online a označili možnosť "rozhodne súhlasím", "súhlasí", "skôr súhlasím"Meranie indikátorov rozvoja a spokojnosti s vybranými eslužbami verejnej správy (Užívatelia e-služieb)
3.Spokojnosť používateľov elektronických služieb s online riešením úradných záležitostíCustomer effort score pre žiadosť o príspevok v prípade OČR stupnica 1-7 (1= rozhodne nesúhlasím / 7 = rozhodne súhlasím)5,15,8v % z tých, ktorí riešili danú záležitosť online a označili možnosť "rozhodne súhlasím", "súhlasí", "skôr súhlasím"Meranie indikátorov rozvoja a spokojnosti s vybranými eslužbami verejnej správy (Užívatelia e-služieb)

4. 

Pomer elektronicky podaných žiadostí o otcovské (ŽS7) 

Pomer elektronicky podaných žiadostí o otcovské (ŽS7) 

 

30% 

Štatistiky z agendových systémov SP 

 

5. 

Pomer elektronicky podaných žiadostí o ošetrovné (krátkodobé), tzv. OČR 

Pomer elektronicky podaných žiadostí o ošetrovné (krátkodobé), tzv. OČR 

 

25% 

Štatistiky z agendových systémov SP 

 

         

3.6 Špecifikácia potrieb koncového používateľa

Pokryté v Prílohe č. 1 - Investičný plán prioritných životných situácií – v2, kde boli realizované prieskumy, analýzy a identifikované optimalizačné príležitosti. Tabuľka č.2 následne sumarizuje identifikované optimalizačné príležitosti v rozsahu tohto projektu. 

3.7 Riziká a závislosti

Riziká a závislosti sú detailizované v samostatnej Prílohe 3 – Zoznam rizík a závislostí a sú vedené centrálne za program. 

3.8 Stanovenie alternatív v biznisovej vrstve architektúry

Stanovenie alternatív prebehlo pri práci na Investičnom a Implementačnom pláne ŽS7 s ŽS8. Biznis riešenie bolo stanovené s ohľadom na výsledky GAP analýzy v Prílohe č. 1- Investičnom pláne – v2.

High-level alternatívy:

Alterantíva 1 – Zachovanie súčasného stavu 

Alternatíva 2 – Úprava existujúceho riešenia, ktorá zabezpečí dosiahnutie MMP – 

Alternatíva 3 – Úprava existujúceho riešenia, ktorá zabezpečí MMP a rozšírené funkcionality – overenie vlastníctva účtu, podpisovanie elektronickej žiadosti na pobočke, Automatizácia procesov rozhodovania o dôchodkových nárokoch, vytvorenie nového Rezervačného systému, Vytvorenie služby zabezpečenej komunikácie

3.9 Multikriteriálna analýza

Z pohľadu používateľa bola MCA Vvykonaná v kroku tvorby Investičného plánu pre a Implementačných plánov ŽS7 a ŽS8. Implementačný plán následne po vstupoch stakeholderov a procesných vlastníkov nastavil rámcový spôsob riešenia problémov identifikovaných v Investičnom pláne. Tieto vstupy zahŕňali rôzne pohľady: 

  • Priorizácia agendy 
  • Praktický prínos zmien (aj z pohľadu pracovníkov SP) a rýchlosti vybavenia agendy 
  • Implementácia aktuálnych trendov eGOV riešení pre občanov podľa princípov, na ktorých sú ŽS postavené 
  • Realizovateľnosť navrhovaných zmien v kontexte súčasného stavu dotknutých IT systémov (aplikačná vrstva) 

Pri novovytváraných podporných agendových systémoch (napr. BPM, notifikačný modul) sa zvažovali aj open-source riešenia, avšak tieto sú predmetom iných projektov ŽS. Projekt ZS7+8 je postavený primárne na zmenách v custom-made agendových systémov, preto je aplikácia open-source riešení limitovaná.  

  Vyhodnotenie bolo z pohľadu vyhodnotenia cieleného prieskumu užívateľov služieb z pohľadu optimalizačných príležitostí s cieľom zlepšenie spokojnosti užívateľov s používaním elektronických služieb, orientácie s používaním a vyhľadaním elektronických služieb, ako aj s disponibilitou potrebnej navigácie a základnej informačnej množiny pre úspešné realizovanie komplexnej životnej situácie, rovnako aj identifikácia slabých prvkov pre zvýšenie motivácie koncových používateľov pre zvýšenie využívania podielu elektronických služieb. 

Sociálna poisťovňa pri zadávaní jednotlivých zmien vyhodnocuje rozsah potrebných úprav z pohľadu existujúcej architektúry, ak predmetom úprav je redizajn základného komponentu alebo vytvorenie nového komponentu Sociálna poisťovňa zohľadňuje možnosti inovácie k otvoreným riešeniam z pohľadu ich budúcej prepoužiteľnosti ako aj z pohľadu zabezpečenia technologickej neutrálnosti pre účely budúcej prevádzky a rozvoja IT riešení. Niektoré ustanovenia existujúcich zmlúv zamedzujú jednotnému prístupu vo všetkých prípadoch. Z uvedeného dôvodu, ako aj z časových obmedzení Sociálna poisťovňa prihliadala na jednotlivé scenáre najmä z pohľadu ich realizovateľnosti v čase deklarovanom v harmonograme za účelom zabezpečenia primárnych cieľov ŽS7 a ŽS8. 

3.10 Stanovenie alternatív v aplikačnej vrstve architektúry

Stanovenie alternatív prebehlo čiastočne pri práci na Investičnom a Implementačnom pláne ŽS7 a ŽS8. V niektorých prípadoch sú popísané v I-03 Prístup k projektu. Nakoľko ide vo veľkej miere o zmenové požiadavky, finálne riešenie sa stanoví s poskytovateľom servisnej zmluvy/vendorom. 

3.11 Stanovenie alternatív v technologickej vrstve architektúry

Nevyhnutné zmeny v technologickej vrstve nie sú súčasťou predkladaného projektu.  

4. POŽADOVANÉ VÝSTUPY  (PRODUKT PROJEKTU)

Výstupy projektu sú implementované zmenové požiadavky v informačných systémoch SP a sú skladačkou do plnohodnotnej prioritnej životnej situácie 7 a prioritnej životnej situácie 8

I-02, Projektový zámer 

Príloha: Zoznam rizík a závislostí (XLSX, 115 kB)  

I-03, Prístup k projektu   

I-04, Katalóg požiadaviek  

R-01, Projektový iniciálny dokument (PID)  

Príloha 1.: Akceptačné kritériá  

R1-1, Detailný návrh riešenia (DNR) podľa vyhl. č. 401/2023    

R1-2, Plán a stratégia testovania 

Príloha 1: Testovacie prípady (TC) 

 Príloha 2: Sumárny protokol  

R3-1, Vývoj, migrácia údajov a integrácia  

R3-2, Testovanie  

R3-4, Príručky  

M-02, Správa o dokončení projektu  

M-03, Akceptačný protokol  

M-05, Analýza nákladov a prínosov (BC/CBA) 

Vlastníci procesov:

  • Odbor nemocenského poistenia
  • Odbor úrazového poistenia
  • Odbor správy aplikácií a systémových analýz

5. NÁHĽAD ARCHITEKTÚRY

Viď výstup I-03 Prístup k projektu.

6. LEGISLATÍVA

Potrebné legislatívne zmeny na implementáciu projektu:

  • Úprava legislatívy – zmena Zákona č. 461/2003 Z. z. o sociálnom poistení (gestor za SP MPSVaR) - súvisiaca so zmenou ukončenia poskytovaných dávok v prípade prerušenia tehotenstva, so žiadosťou o tehotenské, materské, otcovské
    • zadefinovanie atribútov, ktoré budú predmetom toku a zadefinovanie účelu použitia údajov obdobne ako pri ePN
    • § 48 ods. 2 - zavedenie proaktívneho konania o priznaní a vyplácaní materského matke bez nutnosti aby podala žiadosť. Podanie žiadosti bude potrebné iba v prípade, ak matka dieťaťa  má záujem  o priznanie materského v období medzi ôsmym  a šiestym týždňom pre očakávaným dňom pôrodu, t. j. skôr ako šesť týždňov pred očakávaným dňom pôrodu.
    • § 117 ods. 1 - v súvislosti s uplatnením  ďalších nemocenských dávok a úrazového príplatku  prostredníctvom elektronického záznamu od lekára sa  rozširuje úprava o poukazovaní dávok spôsobom určeným zákonom pri ePN aj na ostatné dávky
    • § 180 ods. 3 a 6 - úprava  miestnej príslušnosti pre konanie o nemocenskej dávke, ak je miestne príslušných viacero pobočiek. Rozšírenie úpravy ePN aj na ostatné ND
    • § 184 - v nadväznosti na navrhované nové proaktívne spôsoby začatia konania u niektorých dávok sociálneho poistenia (napr. tehotenské, materské, vyrovnávacia dávka), navrhované  rozšírenia možnosti uplatňovania nárokov na dávky elektronicky.
    • § 185 - v nadväznosti na navrhované nové proaktívne spôsoby začatia konania u niektorých dávok sociálneho poistenia (napr. tehotenské, materské, vyrovnávacia dávka) ako aj na navrhované  rozšírenia možnosti uplatňovania nárokov na dávky elektronicky navrhuje sa upraviť právne nevyhnutné skutočnosti súvisiace so začatím konania.
    • § 194 ods. 1 - navrhuje sa rozšírenie úpravy okrem konania o nemocenskom aj na  konanie o ďalších nemocenských dávkach u ktorých materskom, tehotenskom a vyrovnávacej dávke, u ktorých sa elektronické potvrdenie lekára považuje za žiadosť o nemocenskú dávku.
    • § 226 ods. 1 písm. o) - v nadväznosti na novo navrhovaný spôsob začatia konania o priznanie niektorých nemocenských dávok určuje sa povinnosť Sociálnej poisťovne sprístupniť zamestnávateľovi informácie o ošetrovnom, dátume očakávaného dňa pôrodu, potrebe preradenia  na inú prácu,  o materskom iného poistenca.
    • § 227 ods. 2 písm. h) - v súvislosti s výplatou dávky bezhotovostne alebo v hotovosti navrhuje sa upraviť povinnosť poistenca oznamovať potrebné skutočnosti v prípadoch konania o dávkach, ktoré začínajú elektronickým potvrdením lekára.
    • § 231 ods. 1 písm. e) a q) - v prípadoch, u ktorých sa elektronické potvrdenie lekára považuje za žiadosť o nemocenskú dávku, je potrebné upraviť povinnosť zamestnávateľa oznamovať Sociálnej poisťovni skutočnosti potrebné na účely posúdenia nároku na dávky a na účely nároku na výplatu  predmetných  dávok. Ide o skutočnosti, ktoré zamestnávatelia potvrdzujú na papierových tlačivách.
    • prechodné ustanovenie - v súvislosti so zavedením povinnosti  zamestnávateľa oznamovať číslo účtu zamestnanca na účely výplaty dávok sa zabezpečuje jednorazový zber údajov o  spôsobe výplaty mzdy zamestnanca  a  účte, na ktorý sa vypláca mzda, ak sa mzda vypláca zamestnancovi bezhotovostne v prípadoch zamestnancov, ktorých pracovný vzťah vznikol pred 1.1.2026
    • § 231 ods. 1 písm. h)  - zavedenie  elektronického oznamovania pracovného úrazu  a choroby z povolania zo strany zamestnávateľa na účely ÚD
    • § 231 ods. 1   písm. e) - zavedenie povinnosti  zamestnávateľa pri prihlásení  zamestnanca poskytnúť  údaj spôsobe výplaty mzdy,  o čísle účtu a o zmene č. účtu, na ktorý sa vypláca mzda (kde bude zasielaná priznaná dávka s možnosťou úpravy).    Integrácia systémov SP v súvislosti s procesmi nemocenských dávok materské - tehotná žena  (informácie od zamestnávateľa), iný poistenec, otcovské. Zavedenie elektronizácie a automatizácie procesu spracovania údajov ošetrovné (krátkodobé a dlhodobé) v systémoch IS SP.
    • § 233 ods. 2 - Upravujú sa povinnosti poskytovateľa zdravotnej starostlivosti potvrdzovať deň skončenia tehotenstva v systéme elektronického zdravotníctva.

Implementácia projektu je závislá aj od legislatívnych zmien, ktorých gestorom nie je MPSVaR

  • Úprava legislatívy – zmena Zákona č. 153/2013 Z. z. o národnom zdravotníckom informačnom systéme a o zmene a doplnení niektorých zákonov (gestor MZ SR)
  • Úprava legislatívy – zmena Zákona č. 576/2004 Z. z.  o zdravotnej starostlivosti, službách súvisiacich s poskytovaním zdravotnej starostlivosti a o zmene a doplnení niektorých zákonov (gestor MZ SR)

7.ROZPOČET A PRÍNOSY

Viď dokument M-05 Analýza nákladov a prínosov BC/CBA  

8. HARMONOGRAM JEDNOTLIVÝCH FÁZ PROJEKTU a METÓDA JEHO RIADENIA

IDFÁZA/AKTIVITA

ZAČIATOK

(odhad termínu)

KONIEC

(odhad termínu)

POZNÁMKA
1.Prípravná fáza a Iniciačná fáza10.202209.2025 
2.Realizačná fáza02.202403.2026 
2aAnalýza a Dizajn02.202411.2025 
2bNákup technických prostriedkov, programových prostriedkov a služiebn/an/a 
2cImplementácia a testovanie09.202401.2026 
2dNasadenie a PIP11.202403.2026 
3.Dokončovacia fáza11.202504.2026 
4.Podpora prevádzky (SLA)Od 01 2026  

9. PROJEKTOVÝ TÍM

Riadiaci výbor rozhodujúci o projekte ŽS7+8 je Riadiacim výborom programu Životných situácií a je tvorený pre celý program životných situácií na SP, nakoľko všetky projekty životných situácií sú financované z jednej zmluvy o poskytnutí prostriedkov mechanizmu.  

Členovia RV s hlasovacím právom sú spravidla biznis vlastníci jednotlivých životných situácií alebo vedúci zamestnanci útvarov, na ktoré majú jednotlivé projekty životných situácií veľký dosah (napr. Odbor komunikácie s verejnosťou), prípadne na nich veľmi aktívne spolupracujú s gestorskými útvarmi (sekcia ekonomiky). Projektových manažérov zastupuje Riaditeľka odboru riadenia projektov a implementácie zmien.   

Zástupkyňou biznis vlastníkov Životnej situácie 7 a 8 v RV je riaditeľka sekcie nemocenského a úrazového poistenia, poistenia v nezamestnanosti a garančného poistenia .

Ďalší biznis vlastníci sú vedúci zamestnanci gestorských útvarov ďalších komplexných životných situácií, ktoré SP realizuje.

Z dôvodu, že Riadiaci výbor je Riadiaci výbor programu je zástupca prevádzky členom bez hlasovacieho práva. Čiastočne ho pokrýva rola predsedu RV, riaditeľa sekcie stratégií a informatiky.   

Dodávatelia zastúpení v RV nie sú, nakoľko projekty jednotlivých životných situácií sú založené na zmenových požiadavkách a RV je tvorené pre všetky životné situácie.   

ID Meno a Priezvisko Pozícia Oddelenie Rola v projekte 
1. Marek Lendacký Riaditeľ sekcie Sekcia stratégie a informatiky Predseda RV 
2. Danica Bognárová 

Riaditeľka sekcie 

 

Sekcia nemocenského poistenia, úrazového poistenia, poistenia v nezamestnanosti a garančného poistenia 

Člen RV s hlasovacím právom (biznis vlastník)

 

3. Martin Hloušek Riaditeľ sekcie Sekcia dôchodkového poistenia Člen RV s hlasovacím právom
4. Renáta Bálintová Riaditeľka sekcie Sekcia odvolacích konaní, právnej služby a legislatívy Člen RV bez hlasovacieho práva
5. Janka Pupáková Riaditeľka odboru Odbor riadenia projektov a implementácie zmien Člen RV s hlasovacím právom 
6. Gabriel Cseri Riaditeľ sekcie Sekcia ekonomiky Člen RV s hlasovacím právom 
7. Zuzana Dvoráková Riaditeľka odboru  Odbor komunikácie s verejnosťou Člen RV s hlasovacím právom 
8.  Roman ChotárRiaditeľ odboru Odbor lekárskej posudkovej činnosti Člen RV s hlasovacím právom 
9. Dáša Krátka Programový manažér  Člen RV bez hlasovacieho práva 
10. Rastislav Janáč IT architekt Oddelenie koncepcie rozvoja IT a architektúry Člen RV bez hlasovacieho práva 
11. Otto Szöke Riaditeľ odboru Odbor prevádzky a služieb informačných systémov Člen RV bez hlasovacieho práva 
12. Michaela Pallayová Riaditeľka odboru Odbor dátovej kancelárie Člen RV bez hlasovacieho práva 
13. Gabriela Srnková Projektový manažér Odbor riadenia projektov a implementácie zmien Tajomník RV 
14.Monika Siváčkováriaditeľka odboruodbor nemocenského poisteniaBiznis vlastník 
15.Vladimíra Majerováreferentodbor nemocenského poisteniaBiznis vlastník 
16.Anna Hiklováreferentodbor nemocenského poisteniaBiznis vlastník 
17.Renáta Harviľákováriaditeľka odboruodbor úrazového poisteniaBiznis vlastník 
18.Roman Jančigareferentodbor úrazového poisteniaBiznis vlastník 
19.Milan Kučoriaditeľ odboruodbor právnej agendy a metodiky - LPČBiznis vlastník 
20.Lucia Haraštováriaditeľka odboruodbor správy aplikácií poistného a pohľadávokBiznis vlastník
21.Tomáš Bobálvedúci oddeleniaoddelenie správy aplikácií a systémových analýzBiznis vlastník
22.Monika Siváčkováriaditeľka odboruodbor nemocenského poisteniaKľúčový používateľ
23.Vladimíra Majerováreferentodbor nemocenského poisteniaKľúčový používateľ
24.Roman Jančigareferentodbor úrazového poisteniaKľúčový používateľ
25.Lucia Haraštováriaditeľka odboruodbor správy aplikácií poistného a pohľadávokKľúčový používateľ
26.Mária Mesarošováreferentodbor právnej agendy a metodiky - LPČKľúčový používateľ
27.Vladimíra Majerováreferentodbor nemocenského poisteniaTester
28.Marek Podstupkareferentodbor nemocenského poisteniaTester
29.Katarína Dokupilováreferentodbor nemocenského poisteniaTester
30.Marika Koledováreferentodbor nemocenského poisteniaTester
31.Anna Hiklováreferentodbor nemocenského poisteniaTester
32.Marek Gallayreferentodbor úrazového poisteniaTester
33.Mária Mesarošováreferentodbor právnej agendy a metodiky - LPČTester
34.Jozef Vranareferentodbor správy aplikácií poistného a pohľadávokTester
35.Renáta Sudovskáreferentodbor správy aplikácií poistného a pohľadávokTester
36.Jana Noskovičováreferentodbor správy aplikácií poistného a pohľadávokTester
37.Juraj Múčkareferentodbor správy aplikácií poistného a pohľadávokTester
38.Miroslava Hájníkováreferentodbor správy aplikácií poistného a pohľadávokTester
39.Vladimíra Majerováreferentodbor nemocenského poisteniaIT analytik
40.Jozef Vranareferentodbor správy aplikácií poistného a pohľadávokIT analytik
41.Monika Siváčkováriaditeľka odboruodbor nemocenského poisteniaVlastník údajov
42.Renáta Harviľákováriaditeľka odboruodbor úrazového poisteniaVlastník údajov
43.Milan Kučoriaditeľ odboruodbor právnej agendy a metodiky - LPČVlastník údajov
44.Monika Siváčkováriaditeľka odboruodbor nemocenského poisteniaBiznis analytik
45.Marek Podstupkareferentodbor nemocenského poisteniaBiznis analytik
46.Katarína Dokupilováreferentodbor nemocenského poisteniaBiznis analytik
47.Marika Koledováreferentodbor nemocenského poisteniaBiznis analytik
48.Anna Hiklováreferentodbor nemocenského poisteniaBiznis analytik
49.Renáta Harviľákováriaditeľka odboruodbor úrazového poisteniaBiznis analytik
50.Roman Jančigareferentodbor úrazového poisteniaBiznis analytik
51.Mária Mesarošováreferentodbor právnej agendy a metodiky - LPČBiznis analytik
52.Lucia Haraštováriaditeľka odboruodbor správy aplikácií poistného a pohľadávokBiznis analytik
53.Tomáš Bobálvedúci oddeleniaoddelenie správy aplikácií a systémových analýzBiznis analytik
54.Emília Štvrteckáreferentodbor správy aplikácií poistného a pohľadávokBiznis analytik
55.Lucia Vöröšová referentodbor správy aplikácií poistného a pohľadávokBiznis analytik
56.Anna Kučováreferentodbor správy aplikácií poistného a pohľadávokBiznis analytik
57.Jofef Vranareferentodbor správy aplikácií poistného a pohľadávokBiznis analytik
58.Renáta Sudovskáreferentodbor správy aplikácií poistného a pohľadávokBiznis analytik
59.Jana Noskovičováreferentodbor správy aplikácií poistného a pohľadávokBiznis analytik
60.Juraj Múčkareferentodbor správy aplikácií poistného a pohľadávokBiznis analytik
61.Miroslava Hájníkováreferentodbor správy aplikácií poistného a pohľadávokBiznis analytik
62.Lenka Gröneováreferentodbor správy aplikácií poistného a pohľadávokBiznis analytik
63.Zuzana SchwarzováProjektový manažéroddelenie riadenia zmluvných vzťahov a rozpočtu ITvendor manažér I
64.Silvia BartkováProjektový manažéroddelenie riadenia zmluvných vzťahov a rozpočtu ITvendor manažér II
65.Tomáš VavroProjektový manažérodbor stratégie, digitalizácie a riadenia ITvendor manažér III
66.Rudolf MelišProjektový manažéroddelenie riadenia zmluvných vzťahov a rozpočtu ITvendor manažér IV
67.Zuzana BaluchováProjektový manažéroddelenie riadenia projektovprojektový manažér
68.Miroslava KlučikováProjektový manažéroddelenie riadenia projektovprojektový manažér
69.Rastislav Janáč IT architekt Oddelenie koncepcie rozvoja IT a architektúryIT architekt 
70.Ladislav  Karas  IT architekt oddelenie koncepcie rozvoja IT a architektúryIT architekt 
71.Radovan MatajsPoverený riaditeľ odboruOdbor vývoja informačných systémovManažér IT prevádzky
72.Peter Zajíček UX dizajnér Oddelenie správy technickej a komunikačnej infraštruktúryUX dizajnér
73.František Boda Riaditeľ odboru  odbor kybernetickej a informačnej bezpečnostiManažér kybernetickej a informačnej bezpečnosti
74.René  Vatter   Manažér kybernetickej bezpečnosti  

Projektová organizácia

1746445720216-246.png

1746445720218-813.png

  1.  

9.1 PRACOVNÉ NÁPLNE

Viď Príloha č. 5 – Pracovné náplne  

10. ODKAZY

Investičný plán – Budovanie eGovernment riešení prioritných životných situácií 

Prieskumy ku všetkým životným situáciám 

Rozsah zákazníckej cesty ŽS7– súčasný stav 

Rozsah zákazníckej cesty ŽS7 – budúci stav

Aktualizovaný Implementačný plán ŽS7 Narodenie dieťaťa (XLS, 47 KB)

Prototyp ŽS7 Narodenie dieťaťa (Axure)

Mockup: Narodenie dieťaťa (PDF, 2MB)

Analýza rozsahu životnej situácie ŽS7 Narodenie dieťaťa (XLS, 224 kB)

Rozsah zákazníckej cesty ŽS8– súčasný stav 

Rozsah zákazníckej cesty ŽS8 – budúci stav 

Aktualizovaný Implementačný plán ŽS8 Som chorý mám chorého člena rodiny (XLS, 49 KB)

Prototyp ŽS8 Som chorý mám chorého člena rodiny (Axure)

Mockup: Som chorý mám chorého člena rodiny (PDF, 4MB)

Analýza rozsahu životnej situácie ŽS8 Som chorý, mám chorého člena rodiny (XLS, 230 kB)

11. PRÍLOHY

Príloha 1 – Investičný plán prioritných životných situácií v2

Príloha 2 - Koncepcia rozvoja implementačného plánu ŽS7 a ŽS8 

Príloha 3 – Zoznam rizík 

Príloha 4: Implementačný plán

  • Príloha 4a – Implementačný plán ŽS7 
  • Príloha 4b – Implementačný plán Š8

Príloha 5 – Pracovné náplne  

Príloha 6 – Procesné mapy a diagramy architektúry

Koniec dokumentu