I-03 Prístup k projektu (pristup_k_projektu)

Version 6.2 by Vladimír Stromček on 2025/08/14 08:24

PRÍSTUP K PROJEKTU
Vzor pre manažérsky výstup I-03
podľa vyhlášky MIRRI č. 401/2023 Z. z.

Povinná osobaMesto Žilina
Názov projektuZavedenie prvkov podpory riadenia samosprávnych procesov na základe dátových analytických výstupov
Zodpovedná osoba za projektIng. Filip Švec
Realizátor projektuMesto Žilina
Vlastník projektu

Mesto Žilina

Schvaľovanie dokumentu

PoložkaMeno a priezviskoOrganizáciaPracovná pozíciaDátum

Podpis
(alebo elektronický súhlas)

VypracovalIng. Vladimír Stromček, PhD.Amazonite s.r.o.Konateľ23.7.2025 

1. HISTÓRIA DOKUMENTU

VerziaDátumZmenyMeno
0.123.07.2025Prvá verzia dokumentu určená pre pripomienkovanieIng. Vladimír Stromček, PhD.

2. ÚČEL DOKUMENTU

V súlade s Vyhláškou 401/2023 Z.z. je dokument I-03 Prístup k projektu určený na rozpracovanie detailných informácií prípravy projektu z pohľadu aktuálneho stavu, budúceho stavu a navrhovaného riešenia.

Dokument Prístup k projektu v zmysle vyššie uvedenej vyhlášky obsahuje opis navrhovaného riešenia, architektúru riešenia projektu na úrovni biznis vrstvy, aplikačnej vrstvy, dátovej vrstvy, technologickej vrstvy, infraštruktúry navrhovaného riešenia, bezpečnostnej architektúry, špecifikáciu údajov spracovaných v projekte, prevádzku a údržbu výstupov projektu, prevádzkové požiadavky, požiadavky na zdrojové kódy. Dodávané riešenie musí byť v súlade s platnou legislatívou. Zároveň opisuje aj implementáciu projektu a preberanie výstupov projektu.

2.1Použité skratky a pojmy

SKRATKA/POJEMPOPIS
AIArtificial Intelligence (Umelá inteligencia)
ASAplikačná služba
BC/CBABusiness Case/Cost-Benefit Analysis (Biznis case a cost benefit analýza)
BCRBenefit-Cost Ratio (pomer prínosov k nákladom)
CAMPCentrálna API Manažment platforma
CBACost - Benefit Analysis (Metóda analýza nákladov a prínosov)
CMSContent Management System (Systém na správu obsahu)
CRChange Request (žiadanka o zmenu)
DMSDocument Management System (Systém na správu dokumentov)
DNRDetailný návrh riešenia
EČVEvidenčné číslo vozidla
eIDElektronický občiansky preukaz
EIRREconomic Internal Rate of Return (ekonomická vnútorná miera návratnosti)
ENPVEconomic Net Present Value (čistá súčasná hodnota)
Európska únia
FTEFull-Time Equivalent (ekvivalent plného úväzku)
G2C/G2B/G2G/G2AGovernment to Citizen (verejná správa ↔ občan); Government to Business (verejná správa ↔ biznis);  Government to Government (verejná správa ↔ verejná správa); Government to Administration (verejná správa ↔ administratíva)
GISGeografický informačný systém
HWHardvér
IAMIdentity and Access Management (Systém na správu identít a prístupov)
IDIdentification (Identifikačné číslo)
IKTInformačno-komunikačné technológie (organizácie)
IoTInternet of Things (Internet vecí)
ISInformačný systém
IS CSRÚInformačný systém centrálneho systému referenčných údajov
ISVS, ISVInformačný systém verejnej správy
ITInformačná technológia
IT-CAPEXCapital Expenditures (investičné (kapitálové) výdavky)
ITMSInformačný technologický monitorovací systém
IT-OPEXOperational Expenditures (neinvestičné, bežné prevádzkové výdavky)
ITVSInformačno-technologické vybavenie subjektu (verejnej správy)
IUIIntegrovaná územná investícia
KPIKey Performance Indicator (Kľúčový ukazovateľ výkonnosti)
KSKoncová služba
MCAMulti-Criteria Analysis (Multikriteriálna analýza)
MetaISCentrálny metainformačný systém verejnej správy 
MIRRI SRMinisterstvo investícií, regionálneho rozvoja a informatizácie Slovenskej republiky
NFPNenávratný finančný príspevok
NFRNon Functional Requirements (Nefunkčné požiadavky)
NKIVSNárodná koncepcia informatizácie verejnej správy
OSNOrganizácia spojených národov
OVMOrgán verejnej moci
PIPPlán implementácie projektu
PMProjektový manažér
PSKProgram Slovensko
RSORegulérny špecifický cieľ
RVRiadiaci výbor
SaaSSoftware as a Service
SLAService Level Agreement – dohoda/zmluva o parametroch poskytovania služby
SMSShort Message Service (Krátka textová správa)
SRSlovenská republika
SWSoftvér
TCOTotal Cost of Ownership (celkové náklady na vlastníctvo)
UATUser Acceptance Testing (testovanie prijateľnosti používateľom)
ÚPVSÚstredný portál verejnej správy
UXUser Experience (používateľská skúsenosť)

2.2 Konvencie pre typy požiadaviek (príklady)

V rámci projektu budú definované tri základné typy požiadaviek:

Funkčné (používateľské) požiadavky majú nasledovnú konvenciu:

     Fxx

          F    – funkčná požiadavka

          xx   – číslo požiadavky

Nefunkčné (kvalitatívne, výkonové - Non Functional Requirements - NFR) požiadavky majú nasledovnú konvenciu:

     Nxx

          N   – nefunkčná požiadavka (NFR)

          xx   – číslo požiadavky

Technické požiadavky majú nasledovnú konvenciu:

     Txx

          T    – technická požiadavka

          xx   – číslo požiadavky

3. POPIS NAVRHOVANÉHO RIEŠENIA

Projekt je realizovaný na základe výzvy: „Podpora rozvoja tvorby, spracovania, využívania a prepájania dát v rámci verejnej správy pre inteligentné rozhodovanie, plánovanie a správu“, kód výzvy: PSK-MIRRI-619-2024-ITI-EFRR (ďalej len „Výzva“).

Projekt sa bude venovať nasledovným prioritám v rámci Programu Slovensko:

Priorita: 1P1 Veda, výskum a inovácie

Špecifický cieľ: RSO1.2 Využívanie prínosov digitalizácie pre občanov, podniky, výskumné organizácie a orgány verejnej správy

Opatrenie: 1.2.2. Podpora budovania inteligentných miest a regiónov

Priorita: 5P1 Moderné regióny

Špecifický cieľ: RSO 5.1 Podpora integrovaného a inkluzívneho sociálneho, hospodárskeho a environmentálneho rozvoja, kultúry, prírodného dedičstva, udržateľného cestovného ruchu a bezpečnosti v mestských oblastiach

Opatrenie: 5.1.3 Investície do bezpečného fyzického prostredia obcí, miest a regiónov

Projekt sleduje nasledovné ciele na základe poskytnutých finančných prostriedkov z výzvy:

  1. Zabezpečenie rozvoja mesta prostredníctvom implementácie inovatívnych technologických a netechnologických riešení a inteligentného riadenia v rámci podpory rozvoja tvorby, spracovania, využívania a prepájania dát v rámci verejnej správy, najmä rozvoja dátových platforiem, využívania priestorových a otvorených dát a súvisiacich nástrojov s pridanou hodnotou pre inteligentné rozhodovanie a správu mesta, proaktívnych elektronických služieb, ako aj poskytovanie služieb občanom a podnikateľom, vrátane získavania poznatkov o aktuálnom stave dostupnosti a využívania dát v rámci verejnej správy, budovania špecifických kapacít a infraštruktúry.
  2. Dosiahnuť podstatné zlepšenie kvality života všetkých občanov, a to prostredníctvom systémových riešení, racionalizáciou a zefektívnením agendy inteligentného rozvoja miest a regiónov v podmienkach SR v súlade aj s Akčným plánom inteligentných miest a regiónov na roky 2023 – 2026, ktorý bol schválený uznesením vlády SR č. 310 z 12. júna 2023.
  3. Budovanie infraštruktúry opatrení na predchádzanie problémových javov a napätia, zabezpečenie verejného poriadku, ochrany zdravia a majetku v obciach a regiónoch prostredníctvom podpory aktivít subjektov územnej samosprávy

Realizácia projektu bude pozostávať z dodávky štyroch samostatných celkov, ktoré sa navzájom dopĺňajú a v čase na seba nadväzujú. Ide o nasledovné 4 celky:

1. Analýza dátových zdrojov pre inteligentné systémy mesta Žilina umiestnených na sieti verejného osvetlenia

2. Optické senzory a bezpečnostné kamery

3. Inteligentné senzory

4. Analytický informačný systém na podporu riadenia samosprávnych procesov

1. Analýza dátových zdrojov pre inteligentné systémy mesta Žilina umiestnených na sieti verejného osvetlenia

Opis súčasného stavu

Mesto Žilina je prevádzkovateľom verejného osvetlenia, ktoré je pripojené na tzv. zdroj trvalého napájania. V praxi to znamená, že elektrická energia v sieti trvalého napájania nie je spustená iba v čase, kedy sú zdroje verejného osvetlenia zapnuté, ale počas celého dňa. Tento prístup o.i. umožňuje využívať verejné osvetlenie aj v čase mimoriadnych svetelných podmienok (napríklad počas búrky) a nastavovať využívanie svetelného osvetlenia podľa skutočnej potreby, nie v stanovenom intervale. Zdroj trvalého napájania okrem toho umožňuje prenos dát. Na rozdiel od napájania počas vybraného času je možné dátový prenos realizovať počas celého dňa. Údaje zo senzorov prevádzkovaných na sieti verejného osvetlenia sú tak permanentným zdrojom aktuálnych údajov, ktoré je možné využívať pre tvorbu, spracovanie, využívanie a prepájanie dát v rámci verejnej správy pre inteligentné rozhodovanie, plánovanie a správu.

Mesto spravuje 9044 svetelných bodov. Na uvedených svetelných bodoch alebo v ich blízkosti sú na mestom vlastnenej infraštruktúre umiestnené:

 a) Senzory/zariadenia na zber dát

Každý senzor/zariadenie je napojený na zdroj trvalého napätia alebo zdroj napätia, ktoré umožňuje zber údajov zo senzorov. V prípade senzorov na verejnom osvetlení s permanentným napájaním ide o  zber dát online, v prípade senzorov na verejnom osvetlení s bežným napájaním ide o zber dát v čase, keď je k dispozícii elektrické pripojenie.

Senzory sú rôzneho typu, pričom podľa jednotlivého typu je následne možné definovať, aký typ dát sú senzory schopné získavať a zasielať ich inteligentným systémom mesta na spracovanie.

 b) Technológie na umiestnenie senzorov/zariadení na zber dát

Ide o sériu technických zariadení, ktoré umožňujú pripojenie nových senzorov na stĺpy verejného osvetlenia resp. v ich blízkosti.

V rámci zákazky bude zdokumentované priestorové rozloženie siete verejného osvetlenia (určenie polohy jednotlivých svetelných bodov/svetelných miest na styku so zemou s presnosťou na 30 cm; v prípade, že svetelný bod/miesto nie je pevne spojené zo zemou t.j. je mimo stožiaru alebo stĺpu verejného osvetlenia, bude zameraný voči úrovni terénu s poznámkou o výške umiestnenia v 3D súradniciach X, Y, Z v súradnicovom systéme WGS84). Priestorová poloha bude determinovaná iba pre 3764 svetelných bodov definovaných verejným obstarávateľom. Verejný obstarávateľ bude poskytovať určenie priestorovej polohy nasledovných svetelných bodov:

  • 4425 svetelných bodov určených v rámci zákazky „Zvýšenie energetickej efektívnosti sústavy verejného osvetlenia v meste Žilina“
  • 855 ks svetelných bodov určených v rámci zákazky „Lampové regulátory“

Pre každý svetelný bod/miesto (celkom 9044 svetelných bodov/miest) bude vykonaná analýza umiestnenia dátového zdroja (senzora) resp. analýza umiestnenia viacerých dátových zdrojov – senzorov – napájaných a inštalovaných na svetelných bodoch/ alebo technológií na umiestnenie senzorov/zariadení na zber dát.

Každé zariadenie – senzor – napájané a inštalované na svetelných bodoch/miestach bude mať determinovanú priestorovú väzbu na priestorovú polohu svetelného bodu/miesta. V prípade, že senzor nie je inštalovaný na svetelnom bode/mieste formou fyzického uchytenia o stožiar alebo stĺp verejného osvetlenia, ale na iných prvkoch sústavy verejného osvetlenia, budú tieto prvky priestorovo determinované samostatne.

Pre každý senzor/zariadenie na zber dát bude spracovaná fotodokumentácia aj s jeho fyzickým uchytením, identifikáciou typu zariadenia (napríklad informačná tabuľa, LED tabuľa, kamera, meteostanica, rozhlas, dopravná signalizácia, merač dopravy atď.), identifikáciou dodávateľa/výrobcu (napr. prostredníctvom výrobného alebo servisného štítku – v prípade, že nebude identifikácia možná, poskytne súčinnosť verejný obstarávateľ sprístupnením technickej dokumentácie), uvedením rozmerov, výšky umiestnenia, spôsobu uchytenia a iných dôležitých informácií o senzore/zariadení.

Z pohľadu napájania bude identifikovaný bod napojenia zariadenia (rozvodnica, stožiarová svorkovnica, svorky vzdušného vedenia a iné), spôsob napojenia, istenia a spotreba zariadenia (prostredníctvom výrobného štítku alebo meraním, v prípade že to nebude možné bude nutná súčinnosť mesta Žilina).

Z uvedených údajov musí byť zrejmé, aký typ dát je možné pre konkrétnu lokalitu získať tak, aby na základe tejto analýzy mohol byť realizovaný návrh:

  • Rozmiestnenia nových senzorov
  • Premiestnenia existujúcich senzorov
  • Návrh usporiadania dátových tokov pre spracovanie, využívanie a prepájanie dát v rámci verejnej správy pre inteligentné rozhodovanie, plánovanie a správu

Výsledkom realizácie zákazky bude kompletná dokumentácia rozmiestnenia svetelných bodov/miest, k nim previazaných senzorov/zariadení, ako aj dokumentácia voľných technických bodov napojenia pre umiestnenie ďalších senzorov/zariadení v podobe:

  • Vhodne zvoleného dokumentu (word, excel)
  • Súboru s determináciou priestorového umiestnenia (napr. vo formáte shp).

2. Optické senzory a bezpečnostné kamery

Položky zákazky sú uvedené v súlade s Výzvou a sú určené pre nasledovné opatrenia:

1.2.2. Podpora budovania inteligentných miest a regiónov

5.1.3 Investície do bezpečného fyzického prostredia obcí, miest a regiónov

Položky označené ako „Opatrenie 1.2.2“ musia spĺňať nasledovnú podmienku:

  • Nejde o zariadenia, ktoré slúžia primárne len na zaznamenávanie obrazu
  • V prípade, že položky vytvárajú otvorené dáta, musia byť tieto dáta kompatibilné s centrálnym portálom otvorených dát MIRRI SR - data.slovensko.sk
  • V prípade, že položky nevytvárajú otvorené dáta, musí byť zabezpečený súlad týchto dát so štandardami uvedenými v prílohe č. 11 Výzvy: Konsolidovaná analytická vrstva (opis štandardov pre integráciu), ktorej úplné znenie je uvedené na konci tohto Opisu predmetu zákazky.

Položky označené ako „Opatrenie 5.1.3“ musia spĺňať nasledovnú podmienku:

  • Ide o optické zariadenia, určené na prevenciu kriminality

Pre účely zákazky verejný obstarávateľ uvádza, že všetky zariadenia budú inštalované na objektoch, ktoré sú:

  • v jeho vlastníctve a budú mať zabezpečený prívod elektrickej energie. Rovnako budú mať zabezpečený prístup k trvalému napájaniu elektrickou energiou.
  • nebudú v jeho vlastníctve, ale verejný obstarávateľ zabezpečí súhlas vlastníka na umiestnenie hnuteľnej veci

Verejný obstarávateľ požaduje dodávku nasledovných typov zariadení – položiek:

  • IoT zariadenie detekcie dopravy TYP1 (Opatrenie 1.2.2)
  • IoT zariadenie detekcie dopravy TYP2 (Opatrenie 1.2.2)
  • IoT zariadenie monitoringu bezpečnosti (Opatrenie 5.1.3)
  • Riadiaca a monitorovacia jednotka IoT zariadenia -  TYP1 (Opatrenie 1.2.2)
  • Riadiaca a monitorovacia jednotka IoT zariadenia -  TYP2 (Opatrenie 1.2.2)
  • Rozvádzač pre IoT zariadenie monitoringu bezpečnosti (290 ks pre Opatrenie 1.2.2 a 15 ks pre opatrenie 5.1.3)
  • Rozhranie pre analytické operácie riadenia dopravy a monitoringu bezpečnosti (Opatrenie 1.2.2).

Senzory budú umiestnené na území mesta Žilina v katastrálnych územiach: Žilina, Bytčica, Závodie, Bánová, Strážov, Žilinská Lehota, Považský Chlmec, Vranie, Budatín, Brodno, Zádubnie, Zástranie, Trnové a Mojšova Lúčka.

Podrobné požiadavky na jednotlivé zariadenia sú uvedené v podrobne prílohe Opis predmetu zákazky. Pre každé zariadenie si verejný obstarávateľ vyhradzuje právo na to overiť, či ponúkaný tovar spĺňa príslušné parametre, a to napríklad kontrolou technických listov, výrobných listov, overením u výrobcu alebo požiadavkou na predvedenie funkčnosti zariadenia.

3. Inteligentné senzory

Položky zákazky sú uvedené v súlade s Výzvou a sú určené pre nasledovné opatrenia:

     1.2.2. Podpora budovania inteligentných miest a regiónov

Pre účely zákazky verejný obstarávateľ uvádza, že všetky zariadenia budú inštalované na objektoch, ktoré sú:

  • v jeho vlastníctve a budú mať zabezpečený prívod elektrickej energie. Rovnako budú mať zabezpečený prístup k trvalému napájaniu elektrickou energiou.
  • nebudú v jeho vlastníctve, ale verejný obstarávateľ zabezpečí súhlas vlastníka na umiestnenie hnuteľnej veci

Verejný obstarávateľ požaduje dodávku nasledovných typov zariadení – položiek:

  • senzor vlhkosti pôdy
  • meteostanica
  • snímač vodnej hladiny
  • záplavový senzor
  • SMART senzor
  • SMART modul (LC modul)
  • SMART modul meraní (PM modul)

Senzory budú umiestnené na území mesta Žilina v katastrálnych územiach: Žilina, Bytčica, Závodie, Bánová, Strážov, Žilinská Lehota, Považský Chlmec, Vranie, Budatín, Brodno, Zádubnie, Zástranie, Trnové a Mojšova Lúčka.

Podrobné požiadavky na jednotlivé zariadenia sú uvedené v podrobne prílohe Opis predmetu zákazky.

4. Analytický informačný systém na podporu riadenia samosprávnych procesov

Predmetom zákazky je vyhotovenie softvérového programu – diela v podobe informačného systému pod názvom „Inteligentný systém analýz a riadenia (ISAR)“.

Tento informačný systém bude umožňovať zber a vyhodnocovanie údajov z optických a inteligentných senzorov, ktoré budú do systému distribuované prostredníctvom internetového pripojenia cez komunikačné rozhrania. Informačný systém bude implementovať inovatívne technologické a netechnologické riešenia inteligentného riadenia v rámci podpory rozvoja tvorby, spracovania, využívania a prepájania dát v rámci verejnej správy, najmä rozvoja dátových platforiem, využívania priestorových a otvorených dát a súvisiacich nástrojov s pridanou hodnotou pre inteligentné rozhodovanie a správu mesta, proaktívnych elektronických služieb, ako aj poskytovanie služieb občanom a podnikateľom, vrátane získavania poznatkov o aktuálnom stave dostupnosti a využívania dát v rámci verejnej správy, budovania špecifických kapacít a infraštruktúry.

Predmetom realizácie bude vyhotovenie informačného systému vrátane dodávky potrebných licencií a ich konfigurácie, ktorý musí spĺňať zoznam požiadaviek, ktoré sú uvedené v prílohe Opis predmetu zákazky.

4. ARCHITEKTÚRA RIEŠENIA PROJEKTU

Realizácia projektu bude zahŕňať budovanie nového ISVS a jeho prepojenie s existujúcimi resp. budovanými ISVS mesta Žilina a súčasne nákup HW. Z toho dôvodu budú navrhnuté všetky vrstvy architektúry (biznis, aplikačná, technologická).

Pred uvedením a detailným popisom zvoleného navrhovaného riešenia boli vyhodnotené alternatívy riešenia pre každú vrstvu architektúry.

Architektúra navrhovaného riešenia projektu je v súlade s funkčnými, nefunkčnými a technickými požiadavkami definovanými v katalógu požiadaviek (M-05 Analýza nákladov a prínosov - BC/CBA, karta: Katalóg požiadaviek).

Obsah tejto kapitoly je tiež prehľadom realizácie výstupu M-06 - aktualizácia evidencie e-Government komponentov v MetaIS. Mesto Žilina tak plní výstupom M-06 povinnosti orgánu riadenia sprístupňovať a aktualizovať informácie o informačných technológiách verejnej správy prostredníctvom MetaIS bezodkladne podľa § 12 ods. 1 písm. b) zákona č. 95/2019 Z.z.

Architektúra projektu je modulárna. Je možné ju replikovať alebo škálovať v zmysle potrieb konkrétnej samosprávy pre ktorúkoľvek samosprávu v rámci Slovenska. 

4.1 Biznis vrstva

V tejto kapitole je spracované detailnejšie rozpracovanie zvolenej alternatívy riešenia v biznis vrstve architektúry. Sú uvedené e-Government komponenty – Koncové služby, ktoré budú výstupom projektu, a ktoré sú zaevidované v MetaIS v rámci výstupu M-06.

Z pohľadu biznis vrstvy mesto Žilina v súčasnosti poskytuje nevyhnutné údaje formou otvorených dát zo svojich prevádzkových systémov. Formou otvorených dát neposkytuje údaje zo senzorov prevádzkovaných na území mesta; uvedené senzory je možné prehliadať na jednoduchom mapovom zobrazení, avšak bez možnosti získavania detailnejších informáciách pre občanov, podnikateľov alebo iné OVM.

Z pohľadu využívania analýz dát zo senzorov resp. kombinovaných analýz dát zo senzorov a iných agendových systémov mesta nie sú tieto údaje nijakým spôsobom vytvárané a zdieľané s verejnosťou.

Projekt sa týka nasledovných prioritných životných situácií, kedy buď priamo podporuje získavanie údajov občanmi alebo zrýchľuje rozhodovacie procesy mesta:

Nasledovný obrázok znázorňuje TO BE stav biznis vrstvy, pričom v rámci projektu pribudnú tri koncové služby určené pre občanov, podnikateľov a OVM:

  • Publikovanie otvorených dát senzorov
  • Publikovanie výsledkov analýz a štatistík
  • Vizuálne publikovanie výsledkov analýz a štatistík

1753650939068-701.png

Obrázok 1 Znázornenie TO BE biznis vrstvy

4.1.1 Prehľad koncových služieb – budúci stav:

Kód KS (z MetaIS)Názov KSPoužívateľ KS (G2C/G2B/G2G/G2A)Životná situácia (+ kód z MetaIS)Úroveň elektronizácie KS
ks_381639Vizuálne publikovanie výsledkov analýz a štatistík[c_pouzivatel.5, c_pouzivatel.6, c_pouzivatel.7]Vyberte jednu z možností
c_sofistikovanost.5
ks_381424Publikovanie výsledkov analýz a štatistík[c_pouzivatel.5, c_pouzivatel.6, c_pouzivatel.7]Vyberte jednu z možností
c_sofistikovanost.5
ks_381423Publikovanie otvorených dát senzorov[c_pouzivatel.5, c_pouzivatel.7, c_pouzivatel.6]Vyberte jednu z možností
c_sofistikovanost.5

V nasledujúcej tabuľke uveďte prehľad budovaných a rozvíjaných Koncových služieb. Údaje o koncových službách treba zapísať do MetaIS ako súčasť výstupu M-06.

Kód KS

(z MetaIS)

Názov KSPoužívateľ KS (G2C/G2B/G2G/G2A)

Životná situácia

(+ kód z MetaIS)

Úroveň elektronizácie KS
ks_381423Publikovanie otvorených dát senzorovG2C/G2B/G2G055 Slobodný prístup k informáciám, prístup k odtajneným skutočnostiam, archívyúroveň 4
ks_381424Publikovanie výsledkov analýz a štatistíkG2C/G2B/G2G055 Slobodný prístup k informáciám, prístup k odtajneným skutočnostiam, archívyÚroveň 4
ks_381639Vizuálne publikovanie výsledkov analýz a štatistíkG2C/G2B/G2G055 Slobodný prístup k informáciám, prístup k odtajneným skutočnostiam, archívyúroveň 4

Tabuľka 1 Prehľad koncových služieb - budúci stav (TO BE)

4.1.2 Jazyková podpora a lokalizácia

Vizuálne rozhrania koncových služieb musia byť dostupné v slovenskom a anglickom jazyku s možnosťou dopracovať ďalšie jazykové mutácie. Správcovské rozhrania musia byť k dispozícii pre koncových používateľov (zamestnancov mesta) v slovenskom jazyku, nástroje určené pre IT adminov môžu byť v odôvodnených prípadoch (open source, perzistentný softvér) v anglickom jazyku.

Dokumentácia projektu musí byť spracovaná výhradne v slovenskom alebo českom jazyku. Rovnako používateľské návody pre používateľov koncových služieb musia byť k dispozícii v slovenskom jazyku. Koncové služby projektu budú dostupné aj pre používateľov z iných členských štátov EÚ.

 4.1.3 Organizačné zmeny a procesy dotknuté navrhovaným riešením

Z hľadiska organizačného nebude mať projekt žiadne dopady - nedôjde k zrušeniu resp. zmenám odborov či ich organizácie. V rámci odboru informatiky pribudnú pozície dátového analytika a dátového špecialistu; títo experti budú poskytovať podporu všetkým pracovníkom mesta nie len pri relizácii projektu, ale aj v rámci udržateľnosti. Ich úlohou bude analyzovať dáta, ich vzájomné konvergencie a pridanú analytickú hodnotu pre rozhodovanie jednotlivých odborov. 

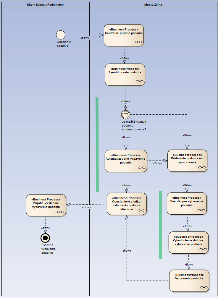
Z hľadiska procesov pribudne možnosť automatizácie rozhodovacích činností pri vybavovaní podaní, čo bude zásadná organizačná zmena: 

sunny_day_business_scenar2.PNG

Obrázok 2 Znázornenie zmien procesov - zvýraznené zelenou - pribuddne možnosť automatizovaného vybavenia podania a získavanie dát a vyhodnotenie dát pre vybavenie podania bude podporované výstupmi projektu. 

Uvedená procesná zmena a školenia k nej bude realizovaná v rámci II. a III. iterácie vždy v realizačnej fáze nasadenie. Používatelia budú oboznámení s tým: 

- v akých prípadoch bude možné zo strany systému realizovať automatizované vybavenie podania

- akým spôsobom sa zjenoduší zber dát a vyhodnotenie dát pre vybavenie podania s využitím výsledkov projektu. 

4.2 Aplikačná vrstva

V tejto kapitole je detailnejšie rozpracovaná aplikačná vrstva architektúry.

Obsahuje prehľad e-Government komponentov – Aplikačných služieb, Informačných systémov a ich podsystémov a ich vzájomných vzťahov, ktoré budú výstupom projektu (dodané nové alebo zmenené) a ktoré sú zaevidované v MetaIS v rámci výstupu M-06 (Evidencia e-Government komponentov v MetaIS).

V prehľade sú uvedené a v MetaIS v rámci výstupu M-06 evidujte aj vzťahy Aplikačných služieb, ktoré budú slúžiť Koncovým službám. Taktiež uveďte Aplikačné služby poskytované na externú integráciu a tiež konzumné integračné Aplikačné služby a ich vzťahy na poskytované služby iných systémov, hlavne spoločných modulov.

Predmetom realizácie budú nové aplikačné služby, ktoré:

  • Slúžia koncovým službám projektu
  • Sú určené ako aplikačné služby pre interných zamestnancov mesta

Podrobnosti o aplikačných službách uvádza nasledovný obrázok:

1753650977521-193.png

Obrázok 3 Rozpracovanie detailov budúcej (TO BE) aplikačnej architektúry a závislostí (dátových tokov) medzi externými komponentmi mesta

4.2.1 Rozsah informačných systémov – AS IS

Kód ISVS

(z MetaIS)

Názov ISVS

Modul ISVS

(zaškrtnite, ak ISVS je modulom)

Stav IS VSTyp IS VS

Kód nadradeného ISVS

(v prípade zaškrtnutého checkboxu pre modul ISVS)

isvs_11191Komponent na vypĺňanie formulárovPrevádzkovaný a plánujem rozvíjaťAgendový 
isvs_11190Work flow manažérPrevádzkovaný a plánujem rozvíjaťEkonomický a admin. chod inštitúcie 
isvs_11145Rezervačný systémPrevádzkovaný a plánujem rozvíjaťAgendový 
isvs_11143ISV slúži na realizáciu povoľovania vstupu a výstupu z mestaPrevádzkovaný a plánujem rozvíjaťAgendový 
isvs_5547Lokálne registre - Register právnických osôbPrevádzkovaný a plánujem rozvíjaťAgendový 
isvs_5543DMS - Systém pre správu dokumentovPrevádzkovaný a plánujem rozvíjaťEkonomický a admin. chod inštitúcie 
isvs_5535Modul informovanie a poradenstvoPrevádzkovaný a plánujem rozvíjaťAgendový 
isvs_5545Lokálne registre - Register obyvateľovPrevádzkovaný a plánujem rozvíjaťAgendový 
isvs_5539Modul Majetok a prenajímaniePrevádzkovaný a plánujem rozvíjaťEkonomický a admin. chod inštitúcie 
isvs_5551Interný reportingPrevádzkovaný a plánujem rozvíjaťEkonomický a admin. chod inštitúcie 
isvs_5540Modul zastupiteľstvoPrevádzkovaný a plánujem rozvíjaťEkonomický a admin. chod inštitúcie 
isvs_5546Lokálne registre - Register adries a nehnuteľnostíPrevádzkovaný a plánujem rozvíjaťAgendový 
isvs_5538Elektronické formulárePrevádzkovaný a plánujem rozvíjaťAgendový 
isvs_5541Modul ÚčtovníctvoPrevádzkovaný a plánujem rozvíjaťEkonomický a admin. chod inštitúcie 
isvs_5536CMS - Systém pre správu obsahuPrevádzkovaný a plánujem rozvíjaťPrezentačný 
isvs_5542Modul Rozpočet a financiePrevádzkovaný a plánujem rozvíjaťEkonomický a admin. chod inštitúcie 
isvs_5544Modul dane a poplatkyPrevádzkovaný a plánujem rozvíjaťAgendový 
isvs_5533Modul správa registratúryPrevádzkovaný a plánujem rozvíjaťEkonomický a admin. chod inštitúcie 
isvs_5534Modul GISPrevádzkovaný a plánujem rozvíjaťAgendový 
isvs_14694Informačný systém elektronických služieb Mesta ŽilinaPlánujem budovaťAgendový 

4.2.2 Rozsah informačných systémov – TO BE

Kód ISVS

(z MetaIS)

Názov ISVS

Modul ISVS

(zaškrtnite, ak ISVS je modulom)

Stav IS VSTyp IS VS

Kód nadradeného ISVS

(v prípade zaškrtnutého checkboxu pre modul ISVS)

isvs_11191Komponent na vypĺňanie formulárovPrevádzkovaný a plánujem rozvíjaťAgendový 
isvs_11190Work flow manažérPrevádzkovaný a plánujem rozvíjaťEkonomický a admin. chod inštitúcie 
isvs_11145Rezervačný systémPrevádzkovaný a plánujem rozvíjaťAgendový 
isvs_11143ISV slúži na realizáciu povoľovania vstupu a výstupu z mestaPrevádzkovaný a plánujem rozvíjaťAgendový 
isvs_5547Lokálne registre - Register právnických osôbPrevádzkovaný a plánujem rozvíjaťAgendový 
isvs_5543DMS - Systém pre správu dokumentovPrevádzkovaný a plánujem rozvíjaťEkonomický a admin. chod inštitúcie 
isvs_5535Modul informovanie a poradenstvoPrevádzkovaný a plánujem rozvíjaťAgendový 
isvs_5545Lokálne registre - Register obyvateľovPrevádzkovaný a plánujem rozvíjaťAgendový 
isvs_5539Modul Majetok a prenajímaniePrevádzkovaný a plánujem rozvíjaťEkonomický a admin. chod inštitúcie 
isvs_5551Interný reportingPrevádzkovaný a plánujem rozvíjaťEkonomický a admin. chod inštitúcie 
isvs_5540Modul zastupiteľstvoPrevádzkovaný a plánujem rozvíjaťEkonomický a admin. chod inštitúcie 
isvs_5546Lokálne registre - Register adries a nehnuteľnostíPrevádzkovaný a plánujem rozvíjaťAgendový 
isvs_5538Elektronické formulárePrevádzkovaný a plánujem rozvíjaťAgendový 
isvs_5541Modul ÚčtovníctvoPrevádzkovaný a plánujem rozvíjaťEkonomický a admin. chod inštitúcie 
isvs_5536CMS - Systém pre správu obsahuPrevádzkovaný a plánujem rozvíjaťPrezentačný 
isvs_5542Modul Rozpočet a financiePrevádzkovaný a plánujem rozvíjaťEkonomický a admin. chod inštitúcie 
isvs_5544Modul dane a poplatkyPrevádzkovaný a plánujem rozvíjaťAgendový 
isvs_5533Modul správa registratúryPrevádzkovaný a plánujem rozvíjaťEkonomický a admin. chod inštitúcie 
isvs_5534Modul GISPrevádzkovaný a plánujem rozvíjaťAgendový 
isvs_14694Informačný systém elektronických služieb Mesta ŽilinaPlánujem budovaťAgendový 
isvs_15140Analytický informačný systém na podporu riadenia samosprávnych procesovPlánujem budovaťAgendový 
Kód ISVS (z MetaIS)Názov ISVSModul ISVS (zaškrtnite ak ISVS je modulom)Stav IS VSTyp IS VSKód nadradeného ISVS (v prípade zaškrtnutého checkboxu pre modul ISVS)
isvs_15140Analytický informačný systém na podporu riadenia samosprávnych procesovVyberte jednu z možností
c_stav_isvs.3
Vyberte jednu z možností
c_typ_isvs.1
  

4.2.3 Využívanie nadrezortných a spoločných ISVS – AS IS

Predmetom projektu nie je realizácia rozvoja ISVS, z toho dôvodov nie sú popísané AS IS využívané nadrezortné a spoločné ISVS.

4.2.4 Prehľad plánovaných integrácií ISVS na nadrezortné ISVS – spoločné moduly podľa zákona č. 305/2013 e-Governmente – TO BE

ISVS vyhotovený v rámci projektu nie je plánovaný na integráciu na nadrezortné ISVS – spoločné moduly podľa zákona č. 305/2013 Z.z. o e-Governmente.

4.2.5 Prehľad plánovaného využívania iných ISVS (integrácie) – TO BE

Kód ISVS

(z MetaIS)

Názov ISVS

 

Kód integrovaného ISVS

(z MetaIS)

Názov integrovaného ISVS
isvs_15140Analytický informačný systém na podporu riadenia samosprávnych procesovisvs_9184Otvorené údaje 2.0
isvs_15140Analytický informačný systém na podporu riadenia samosprávnych procesovisvs_14694

Informačný systém elektronických služieb Mesta Žilina

ISVS_14694 zabezpečuje prostredníctvom integračnej zbernice kompletné prepojenie ISVS s ostatnými systémami mesta a tiež poskytuje open API na zverejňovanie otvorených údajov a analytických údajov smerom k verejnosti. 

4.2.6 Aplikačné služby pre realizáciu koncových služieb – TO BE

Kód AS

(z MetaIS)

Názov  AS

Realizuje ISVS

(kód ISVS, ktorý realizuje AS)

Aplikačná služba slúži KS

(kód KS z MetaIS)

as_67297Publikovanie otvorených dát senzorovisvs_15140ks_381423
as_67298Publikovanie výsledkov analýz a štatistíkisvs_15140ks_381424
as_67593Vizuálne publikovanie výsledkov analýz a štatistíkisvs_15140ks_381639
as_67299Kumulácia senzorických údajov do jednotného dátového dobuisvs_15140 
as_67300Integrácia získaných senzorických údajov s ostatnými agendovými systémamiisvs_15140 
as_67301Analýza dát zo senzorov a integrovaných systémovisvs_15140 
as_67302Poskytovanie podporných funkcionalít pri riadení samosprávnych procesovisvs_15140 

4.2.7 Aplikačné služby na integráciu – TO BE

AS

(Kód MetaIS)

 

Názov  AS

Realizuje ISVS

(kód ISVS, ktorý realizuje AS)

Poskytujúca alebo KonzumujúcaIntegrácia cez CAMPIntegrácia  IS tretích stránSaaS

Integrácia na AS poskytovateľa

(kód MetaIS)

as_67297Publikovanie otvorených dát senzorovisvs_15140PoskytovanáNieNieNieisvs_9184
as_67298Publikovanie výsledkov analýz a štatistíkisvs_15140PoskytovanáNieNieNieisvs_14694
as_67300Integrácia získaných senzorických údajov s ostatnými agendovými systémamiisvs_15140KonzumujúcaNieNieNieisvs_14694

 

4.2.8 Poskytovanie údajov z ISVS do IS CSRÚ – TO BE

Projekt nebude poskytovať údaje do do IS Centrálna platforma dátovej integrácie (IS CPDI, kód MetaIS=isvs_5836, pôvodné IS CSRÚ).

4.2.9 Konzumovanie údajov z IS CSRU – TO BE

ISVS budovaný v rámci projektu nebude konzumovať údaje z IS Centrálna platforma dátovej integrácie (IS CPDI, kód MetaIS=isvs_5836, pôvodné IS CSRÚ); v prípade potreby bude využívať integrácie iných ISVS realizovaných v rámci mesta na prístup k týmto údajom.

4.3 Dátová vrstva

4.3.1 Údaje v správe organizácie

V nasledujúcej tabuľke sú uvedené a popísané Objekty Evidencie (ďalej len OE) v jednotlivých ISVS/registroch súvisiace s projektom – AS IS stav –.

V číslovaní objektov evidencie nie je chyba. Ide o unikátne identifikátory evidované v rámci mesta. Tie objekty evidencie, ktoré nie sú predmetom projektu nie sú v tabuľke uvedené.

Finálny rozsah spracovania OE bude stanovený v realizačnej etape Analýza a dizajn.

D OEObjekt evidencie - názovObjekt evidencie - popisReferencovateľný identifikátor URI dátového prvku
1Osoby-Nemá
2Podnikatelia-Nemá
3Pobyty-Nemá
4Prevádzky-Nemá
5Dane-Nemá
6Poplatky-Nemá
7Odpady a nádoby-Nemá
8Parkovaniepovolenia, kartyNemá
10Adresy-Nemá
11Súpisné a orientačné čísla-Nemá
12Psy-Nemá
13Nehnuteľnostipodskupina katastraNemá
14Parcelypodskupina katastraNemá
15Konaniastavebné,Nemá
16Povoleniarozkopové, výrubovéNemá
17Nájmykomerčné, sociálne, bytovéNemá
18Hrobové miestašpecifické nájmyNemá
20Dokumentynaprieč všetkými objektmi evidencie v centrálnom dátovom skladeNemá
24Sociálne veci-Nemá
25Stavebné činnosti-Nemá
27Registratúra a komunikácia-Nemá

4.3.2 Dátový rozsah projektu - Prehľad objektov evidencie - TO BE

D OEObjekt evidencie - názovObjekt evidencie - popisReferencovateľný identifikátor URI dátového prvku
1Osoby-Nemá
2Podnikatelia-Nemá
3Pobyty-Nemá
4Prevádzky-Nemá
5Dane-Nemá
6Poplatky-Nemá
7Odpady a nádoby-Nemá
8Parkovaniepovolenia, kartyNemá
10Adresy-Nemá
11Súpisné a orientačné čísla-Nemá
12Psy-Nemá
13Nehnuteľnostipodskupina katastraNemá
14Parcelypodskupina katastraNemá
15Konaniastavebné,Nemá
16Povoleniarozkopové, výrubovéNemá
17Nájmykomerčné, sociálne, bytovéNemá
18Hrobové miestašpecifické nájmyNemá
20Dokumentynaprieč všetkými objektmi evidencie v centrálnom dátovom skladeNemá
24Sociálne veci-Nemá
25Stavebné činnosti-Nemá
27Registratúra a komunikácia-Nemá
28Senzorické údaje detekcie dopravy-Nemá
29Snzorické údaje monitoringu bezpečnosti-Nemá
30Senzorické údaje vlhkosti pôdy-Nemá
31Senzorické údaje meteostaníc-Nemá
32Senzorické údaje snímačov vodnej hladiny-Nemá
33Senzorické údaje záplavových senzorov-Nemá
34Senzorické údaje SMART senzorov-Nemá
35IoT zariadenie detekcie dopravy-Nemá
36IoT zariadenie monitoringu bezpečnosti-Nemá
37Senzor vlhkosti pôdy-Nemá
38Meteostanica-Nemá
39Snímač vodnej hladiny-Nemá
40Záplavový senzor-Nemá
41SMART senzor-Nemá

4.3.3 Referenčné údaje

Predmetov projektu nebude vytvorenie referenčných údajov.

4.3.4 Kvalita a čistenie údajov

4.3.4.1 Zhodnotenie objektov evidencie z pohľadu dátovej kvality

ID

Register / Objekt evidencie

(uvádzať OE z tabuľky v kap. 5.5.1)

Referenčné údajeMoje údajeOtvorené údajeAnalytické údaje
1Osoby
2Podnikatelia
3Pobyty
4Prevádzky
5Dane
6Poplatky
7Odpady a nádoby
8Parkovanie
10Adresy
11Súpisné a orientačné čísla
12Psy
13Nehnuteľnosti
14Parcely
15Konania
16Povolenia
17Nájmy
18Hrobové miesta
20Dokumenty
24Sociálne veci
25Stavebné činnosti
27Registratúra a komunikácia
28Senzorické údaje detekcie dopravy
29Snzorické údaje monitoringu bezpečnosti
30Senzorické údaje vlhkosti pôdy
31Senzorické údaje meteostaníc
32Senzorické údaje snímačov vodnej hladiny
33Senzorické údaje záplavových senzorov
34Senzorické údaje SMART senzorov
35IoT zariadenie detekcie dopravy
36IoT zariadenie monitoringu bezpečnosti
37Senzor vlhkosti pôdy
38Meteostanica
39Snímač vodnej hladiny
40Záplavový senzor
41SMART senzor

4.3.4.2 Roly a predbežné personálne zabezpečenie pri riadení dátovej kvality

Potrebné personálne kapacity pre zabezpečenie riadenia dátovej kvality:  

RolaČinnostiPozícia zodpovedná za danú činnosť (správca ISVS / dodávateľ)
Databázový špecialistaAnalyzuje požiadavky na dáta, modeluje obsah procedúrDodávateľ
Dátový špecialista pre dátovú kvalituSpracovanie výstupov merania, interpretácie, zápis biznis pravidiel, hodnotiace správy z meraniaDátový špecialista pre dátovú kvalitu – nová interná pozícia v projekte

Data URI imageData URI imageData URI imageData URI image4.3.5 Otvorené údaje

V nasledujúcej tabuľke sú uvedené objekty evidencie, ktoré budú realizáciou projektu sprístupnené ako otvorené údaje.

ID OE

Názov objektu evidencie / datasetu

(uvádzať OE z tabuľky v kap. 5.5.1)

 

Požadovaná interoperabilita

(3★ - 5★)

Periodicita publikovania

(týždenne, mesačne, polročne, ročne)

28Senzorické údaje detekcie dopravy3★Mesačne
29Snzorické údaje monitoringu bezpečnosti3★Mesačne
30Senzorické údaje vlhkosti pôdy3★Polročne
31Senzorické údaje meteostaníc3★Polročne
32Senzorické údaje snímačov vodnej hladiny3★Polročne
33Senzorické údaje záplavových senzorov3★Polročne
34Senzorické údaje SMART senzorov3★Polročne

Primárne bude formát údajov otvorených dát *.CSV.


4.3.6 Analytické údaje

Analytické údaje sú údaje, ktoré sú hromadne získavané zo zdrojových registrov a iných zdrojov dát pre ich hromadné spracovanie a vyhodnotenie s cieľom zistenia trendov, faktov a vzorcov v získaných dátach popisujúcich skúmanú oblasť pre účely realizácie legislatívnej iniciatívy, tvorby štátnej politiky, skúmania problematiky v určitej oblasti a navrhovaní opatrení na riešenie rôznych otázok, hodnotenia výsledkov a kvality výkonu verejnej moci. V priestore verejnej správy sa jedná o dátové zdroje, ktoré sú vytvárané a spravované jednotlivými organizáciami za účelom podpory služieb verejnej správy, služieb vo verejnom záujme alebo verejných služieb. Tieto údaje môžeme okrem uvedenej primárnej funkcie využiť aj na analytické spracovanie tak, aby verejná správa dokázala využívať svoje údaje pre potreby prípravy analýz, na podporu rozhodovania, riadenia a lepší návrh politík. Podmienkou pre plné využitie potenciálu údajov vo verejnej správe je ich poznanie (informácie o dátových zdrojoch, ich obsahu a atribútoch) a zabezpečenie prístupu k analytickým údajom pre analytické jednotky.

V súlade s podmienkami používania údajov pri analytickej činnosti uvedenými na web stránkach MIRRI budú tieto dáta analyticky spracovávané až po pseudonymizovaní alebo anonymizovaní osobných alebo citlivých údajov. Predpokladá sa, že najvhodnejší spôsob pseudonymizácie a anonymizácie bude navrhnutý vo fáze detailného návrhu riešenia a preto ich nebolo potrebné v tejto prípravnej fáze špecifikovať ani obmedzovať rozsah atribútov datasetu poskytnutého pre analytické spracovanie.

OE IDNázov objektu evidencie pre analytické účelyZoznam atribútov objektu evidenciePopis a špecifiká objektu evidencie
35IoT zariadenie detekcie dopravyidentifikátor zariadenia, stav zariadenia, obec, okres, dátum evidencie, identifikácia vozidla, typ vozidla, EČVúdaje z evidencie automobilov a ich pohybu na území mesta
36IoT zariadenie monitoringu bezpečnostiidentifikátor zariadenia, stav zariadenia, obec, okres, dátum evidencie, identifikácia udalostí, typ udalostí, vyhodnotenie udalostí, procesný postup na základe udalostíÚdaje z evidencie bezpečnostných kamier
37Senzor vlhkosti pôdyidentifikátor zariadenia, stav zariadenia, obec, okres, dátum evidencie, hodnoty vlhkosti a teploty pôdyÚdaje z pravidelných meraní senzormi vlhkosti pôdy
38Meteostanicaidentifikátor zariadenia, stav zariadenia, obec, okres, dátum evidencie, hodnoty prachových častíc PM1, PM2,5 a PM10, hodnoty oxidu uhoľnatého, hodnoty oxidu siričitého, hodnoty oxidu dusičitého, hodnoty teploty vzduchu, hodnoty meraní vlhkosti vzduchu, hodnoty meraní tlaku vzduchu, hodnoty meraní intenzity slnečného žiarenia, hodnoty merania intenzity zrážok, rýchlosť vetra, smer vetraÚdaje z pravidelných meraní meteostanicami
39Snímač vodnej hladinyHodnoty meraní stavu hladín riek a potokovÚdaje z pravidelných meraní snímačmi vodnej hladiny riek a potokov
40Záplavový senzorHodnoty meraní stavu zaplavenia konkrétnej lokalityÚdaje z pravidelných meraní stavu zaplavenia konkrétnej lokality
41SMART senzorHodnoty meteorologických  environmentálnych veličín vnútorného a vonkajšieho prostrediaÚdaje z pravidelných meraní stavu meteorologických  environmentálnych veličín vnútorného a vonkajšieho prostredia

4.3.7 Moje údaje

Predmetom projektu nebude vytvorenie OE označovaných ako "Moje údaje".

4.3.8 Prehľad jednotlivých kategórií údajov

Súhrnná tabuľka pre kategorizáciu údajov dotknutých projektom z pohľadu využiteľnosti týchto údajov.

ID

Register / Objekt evidencie

(uvádzať OE z tabuľky v kap. 5.5.1)

Referenčné údajeMoje údajeOtvorené údajeAnalytické údaje
1Osoby
2Podnikatelia
3Pobyty
4Prevádzky
5Dane
6Poplatky
7Odpady a nádoby
8Parkovanie
10Adresy
11Súpisné a orientačné čísla
12Psy
13Nehnuteľnosti
14Parcely
15Konania
16Povolenia
17Nájmy
18Hrobové miesta
20Dokumenty
24Sociálne veci
25Stavebné činnosti
27Registratúra a komunikácia
28Senzorické údaje detekcie dopravy
29Senzorické údaje monitoringu bezpečnosti
30Senzorické údaje vlhkosti pôdy
31Senzorické údaje meteostaníc
32Senzorické údaje snímačov vodnej hladiny
33Senzorické údaje záplavových senzorov
34Senzorické údaje SMART senzorov
35IoT zariadenie detekcie dopravy
36IoT zariadenie monitoringu bezpečnosti
37Senzor vlhkosti pôdy
38Meteostanica
39Snímač vodnej hladiny
40Záplavový senzor
41SMART senzor

4.4 Technologická vrstva

Alternatívy na úrovni technologickej architektúry reflektujú alternatívy vypracované na základe „nadradenej“ architektonickej aplikačnej vrstvy.

Výstupmi projektu budú technologické zariadenia (hardvérové vybavenie), ktoré bude prostredníctvom existujúcej technologickej infraštruktúry napájané a bude zabezpečená jeho konektivita do centrálneho dátového bodu prostredníctvom existujúcej prenosovej dátovej infraštruktúry.

Softvérové centrálne inštalované výstupy projektu budú prevádzkované na vlastnej existujúcej infraštruktúre Mesta Žilina, nakoľko je táto infraštruktúra dostatočne výkonná a implementácia softvéru na tejto infraštruktúre zabezpečí jeho bezproblémovú integráciu na interné i externé ISVS.

                Návrh TO BE technologickej architektúry je uvedený na nasledovnom obrázku:

1753651022165-405.png

Obrázok 4 Rozpracovanie detailov budúcej (TO BE) technologickej architektúry

4.4.1 Požiadavky na výkonnostné parametre, kapacitné požiadavky – TO BE

ParameterJednotkyPredpokladaná hodnotaPoznámka
Počet interných používateľovPočet415 
Počet súčasne pracujúcich interných používateľov v špičkovom zaťaženíPočet415 
Počet externých používateľov (internet)Počet178 000 
Počet externých používateľov používajúcich systém v špičkovom zaťaženíPočet178 415Maximálny počet volaní (teoretických) všetkých unikátnych externých i interných používateľov
Počet transakcií (podaní, požiadaviek) za obdobiePočet/obdobie9000/rokPočet transakcií pri rozhodovaní o podaniach, ktoré nový ISVS vybudovaný v rámci projektu ovplyvní.
Objem údajov na transakciuObjem/transakcia1 MB 
Objem existujúcich kmeňových dátObjem1 TB 
Ďalšie kapacitné a výkonové požiadavky ...---

4.4.2 Využívanie služieb z katalógu služieb vládneho cloudu

V projekte nebudú využívané služby vládneho cloudu.

4.5 Bezpečnostná architektúra

Bezpečnostná architektúra je daná projektom „Zvýšenie úrovne kybernetickej bezpečnosti - Mesto Žilina“, ktorý v súčasnosti mesto Žilina realizuje z prostriedkov výzvy Podpora v oblasti kybernetickej a informačnej bezpečnosti na regionálnej úrovni – verejná správa, číslo výzvy: PSK-MIRRI-611-2024-DV-EFRR.

Všetky opatrenia realizované v rámci projektu "Zvýšenie úrovne kybernetickej bezpečnosti - Mesto Žilina" budú aplikované aj na predkladaný projekt. 

Základný náčrt architektúry je znázornený na nasledovnom obrázku, pričom celé opatrenia riešenia kybernetickej a informačnej bezpečnosti budú aplikované aj na tento projekt.

1753651041321-363.png

Obrázok 5 Aplikačná architektúra systému kybernetickej bezpečnosti mesta Žilina aplikovaná na všetky prvky projektu

Určenie obsahu bezpečnostných opatrení:

Obsah bezpečnostných opatrení podľa vyhlášky ÚPVII č. 179/2020 Z. zAplikované opatreniaAplikovaná legislatíva
Minimálne bezpečnostné opatrenia Kategórie IÁnoUveďte aplikovateľný odsek §3 vyhlášky 179/2020 vzťahujúci sa na vašu organizáciu, projekt a budované aktíva
Minimálne bezpečnostné opatrenia Kategórie IIÁnoUveďte aplikovateľný odsek §3 vyhlášky 179/2020 vzťahujúci sa na vašu organizáciu, projekt a budované aktíva
Minimálne bezpečnostné opatrenia Kategórie IIIÁnoUveďte aplikovateľný odsek §3 vyhlášky 179/2020 vzťahujúci sa na vašu organizáciu, projekt a budované aktíva
Bezpečnostný projektÁno§ 23 ods. 1 a 2 zákona 95/2019 Z.z.
Bezpečnostné opatrenia podľa osobitného predpisuNie 

5. ZÁVISLOSTI NA OSTATNÉ ISVS / PROJEKTY

Stakeholder

Kód projektu /ISVS  

(z MetaIS)

Názov projektu /ISVSTermín ukončenia projektuPopis závislosti
MIRRI SRisvs_9184projekt_329V prevádzkeISVS využíva údaje z isvs_9184
Mesto Žilinaisvs_14694 12/2027ISVS je integrovaný do centrálneho dátového skladu, na všetky ISVS mesta Žilina a externé ISVS prostredníctvom projektu isvs_14694, v rámci ktorého vznikla integračná zbernica a centrálny dátový sklad. Integračná zbernica realizovaná v rámci projektu isvs_14694 zabezpečuje kompletnú integráciu na všetky ostatné mestské systémy a ISVS bude využívať jej integračné rozhrania. 

6. ZDROJOVÉ KÓDY

Všetky zdrojové kódy, ktoré vzniknú v rámci projektu pre aplikačné časti riešenia a ich dokumentácia podľa § 15 ods. d) zákona č. 95/2019 Z.z.. Rovnako bude definovaná požiadavka zabezpečenia dispozičných práv (licencií) k zdrojovým kódom, ich dokumentácii a projektovým výstupom zhotovených dodávateľom.  

Doplňte požiadavky na zdrojové kódy (zo vzorovej zmluvy):

Zhotoviteľ je povinný pri akceptácii Informačného systému alebo jeho časti odovzdať Objednávateľovi Vytvorený zdrojový kód v jeho úplnej aktuálnej podobe, zapečatený, na neprepisovateľnom technickom nosiči dát s označením časti a verzie Informačného systému, ktorej sa týka. Za odovzdanie Vytvoreného zdrojového kódu Objednávateľovi sa na účely tejto Zmluvy o dielo rozumie odovzdanie technického nosiča dát Oprávnenej osobe Objednávateľa. O odovzdaní a prevzatí technického nosiča dát bude oboma Zmluvnými stranami spísaný a podpísaný preberací protokol.

Vytvorený zdrojový kód  Informačného systému (s výnimkou Modulu) vrátane jeho dokumentácie bude prístupný v režime podľa § 31 ods. 4 písm. b) Vyhlášky č. 78/2020 (s obmedzenou dostupnosťou pre orgán vedenia a orgány riadenia v zmysle Zákona o ITVS – vytvorený zdrojový kód je dostupný len pre orgán vedenia a orgány riadenia); týmto nie je dotknutý osobitný právny režim vzťahujúci sa na Preexistentný zdrojový kód. Objednávateľ je oprávnený sprístupniť Vytvorený zdrojový kód okrem orgánov podľa predchádzajúcej vety aj tretím osobám, ale len na špecifický účel, na základe riadne uzatvorenej písomnej zmluvy o mlčanlivosti a ochrane dôverných informácií.

Vytvorený zdrojový kód musí byť v podobe, ktorá zaručuje možnosť overenia, že je kompletný a v správnej verzii, t. j. v takej, ktorá umožňuje kompiláciu, inštaláciu, spustenie a overenie funkcionality, a to vrátane kompletnej dokumentácie zdrojového kódu (napr. interfejsov a pod.) takejto Informačného systému alebo jeho časti. Zároveň odovzdaný Vytvorený zdrojový kód musí byť pokrytý testami (aspoň na 90%) a dosahovať rating kvality (statická analýza kódu) podľa CodeClimate/CodeQL a pod. (minimálne stupňa B).

Pre zamedzenie pochybností, povinnosti Zhotoviteľa týkajúce sa Vytvoreného zdrojového kódu platí i na akékoľvek opravy, zmeny, doplnenia, upgrade alebo update Vytvoreného zdrojového kódu a/alebo vyššie uvedenej dokumentácie, ku ktorým dôjde pri plnení tejto Zmluvy o dielo alebo v rámci záručných opráv. Vytvorené zdrojové kódy budú vytvorené vyexportovaním z produkčného prostredia a budú odovzdané Objednávateľovi na elektronickom médiu v zapečatenom obale. Zhotoviteľ je povinný umožniť Objednávateľovi pri odovzdávaní Vytvoreného zdrojového kódu, pred zapečatením obalu, skontrolovať v priestoroch Objednávateľa prítomnosť Vytvoreného zdrojového kódu na odovzdávanom elektronickom médiu.

Nebezpečenstvo poškodenia zdrojových kódov prechádza na Objednávateľa momentom prevzatia Informačného systému alebo jeho časti, pričom Objednávateľ sa zaväzuje uložiť zdrojové kódy takým spôsobom, aby zamedzil akémukoľvek neoprávnenému prístupu tretej osoby. Momentom platnosti SLA zmluvy umožní Objednávateľ poskytovateľovi, za predpokladu, že to je nevyhnutné, prístup k Vytvorenému zdrojovému kódu výlučne na účely plnenia povinností z  uzatvorenej SLA zmluvy.

Zmluvné strany sa dohodli, že pokiaľ Zhotoviteľ vytvorí v rámci plnenia tejto Zmluvy o dielo pre Objednávateľa SW, ktorý je  počítačovým programom chráneným autorským právom alebo jeho časť, prevzatím Diela udeľuje Zhotoviteľ Objednávateľovi súhlas používať taký počítačový program (s výnimkou Modulu na ktorý sa vzťahujú osobitné podmienky) ako licenciu nevýhradnú, časovo neobmedzenú (po dobu trvania majetkových autorských práv), územne obmedzenú na územie Slovenskej republiky, v neobmedzenom rozsahu (najmä na neobmedzený počet zariadení a užívateľov) a na všetky spôsoby použitia najmä v súlade s § 19 ods. 4 Autorského zákona na účel, pre ktorý bolo Dielo vytvorené podľa tejto Zmluvy o dielo. Špecifikácia počítačových programov vytvorených Zhotoviteľom podľa tejto Zmluvy o dielo tvorí prílohu č. 6  tejto Zmluvy o dielo. Objednávateľ je bez potreby akéhokoľvek ďalšieho povolenia Zhotoviteľa oprávnený udeliť inému orgánu verejnej správy Slovenskej republiky sublicenciu na použitie počítačového programu v súlade s účelom na aký bude Dielo vytvorené, vrátane subjektov ovládaných v zmysle § 66a Obchodného zákonníka alebo subjektov zriadených orgánom verejnej správy  za účelom plnenia úloh vo verejnom záujme (bez ohľadu na právnu formu), pokiaľ to nie je v rozpore s pravidlami na ochranu hospodárskej súťaže.

7. PREVÁDZKA A ÚDRŽBA

7.1 Prevádzkové požiadavky

Podpora prevádzky a používateľov bude realizovaná cez 3 úrovne podpory, s nasledujúcim označením a obsahom činnosti:

  • Podpora L1 (podpora 1. stupňa - Level 1) - začiatočná úroveň podpory, ktorej základnou funkciou je zhromaždiť informácie, previesť základnú analýzu a určiť príčinu problému a jeho klasifikáciu. Typicky sú v úrovni L1 riešené priamočiare a jednoduché problémy a základné diagnostiky, overenie dostupnosti jednotlivých vrstiev infraštruktúry (sieťové, operačné, vizualizačné, aplikačné atď.) a základné užívateľské problémy (typicky zabudnutie hesla), overovanie nastavení SW a HW atď. Je zabezpečovaná  prostredníctvom pracoviska jednotného kontaktného miesta.
  • Podpora L2 (podpora 2. stupňa – Level 2 -  postúpenie požiadaviek od L1) – riešiteľské tímy s hlbšou technologickou znalosťou danej oblasti. Riešitelia na úrovni Podpory L2 nekomunikujú priamo s koncovým užívateľom, ale sú zodpovední za poskytovanie súčinnosti riešiteľom 1. úrovne podpory pri riešení eskalovaného hlásenia, čo mimo iného obsahuje aj spätnú kontrolu a podrobnejšiu analýzu zistených dát predaných riešiteľom 1. úrovne podpory. Výstupom takejto kontroly môže byť potvrdenie, upresnenie, alebo prehodnotenie hlásenia v závislosti na potrebách Objednávateľa. Primárnym cieľom riešiteľov na úrovni Podpory L2 je dostať Hlásenie čo najskôr pod kontrolu a následne ho vyriešiť - s možnosťou eskalácie na vyššiu úroveň podpory – Podpora L3.
  • Podpora L3 (podpora 3. stupňa) - Podpora 3. stupňa predstavuje najvyššiu úroveň podpory pre riešenie tých najobtiažnejších Hlásení, vrátane prevádzania hĺbkových analýz a riešenie extrémnych prípadov.

Typické zodpovednosti za realizáciu podpory sú:

  • L1 (Level 1: priamy kontakt zákazníka) - jednotný kontaktný bod je zvyčajne zabezpečovaný pracoviskom v správe správcu informačného systému, ak nedeleguje túto činnosť na špecializovanú organizáciu v jeho zriaďovacej pôsobnosti alebo výnimočne na externého dodávateľa.
  • L2 (Level 2: postúpenie požiadaviek od L1) - riešiteľské tímy s hlbšou znalosťou prevádzkovaného systému sú zvyčajne tvorené pracovníkmi prevádzkovateľa informačného systému – buď pracovníkmi správcu alebo pracovníkmi špecializovanej organizácie v jeho zriaďovacej pôsobnosti. Časť špecializovaných prác môže byť za definovaných podmienok prenesená aj na externého dodávateľa.
  • L3 (Level 3, postúpenie požiadaviek od L2) - na základe zmluvy o podpore inf. systému zvyčajne zabezpečuje externý dodávateľ, ktorý má potrebné kapacity a kvalifikovaný personál pre riešenie prevádzkových incidentov a servisných požiadaviek.

Prehľad očakávaného riešenia zabezpečenia podpory používateľov a prevádzky, hlavné zodpovednosti a očakávanú úroveň poskytovaných služieb:

Podpora

Poskytovateľ

(subjekt zodpovedný za poskytnutie podpory)

Požadovaný Čas dostupnostiSTAV zabezpečenia

Pozn.

(napr. známe obmedzenia služby, špeciálne zodpovednosti, a pod.)

Podpora L1 - jednotný kontaktný bododdelenie informatiky8x5 (8 hodín x 5 dní od 8:00h do 16:00h počas pracovných dní)Bude vytvorený v projekte 
Podpora L2oddelenie informatiky v spolupráci s externým dodávateľom8x5 (8 hodín x 5 dní od 8:00h do 16:00h počas pracovných dní)Bude vytvorený v projekte  + Zmluva o zabezpečení prevádzky 
Podpora L3Externý dodávateľ riešenia8x5 (8 hodín x 5 dní od 8:00h do 16:00h počas pracovných dní)Bude obstaraná na konci projektu 
Podpora infraštruktúrnych služiebDodávateľ servisnej podpory infraštruktúrnych služieb8x5 (8 hodín x 5 dní od 8:00h do 16:00h počas pracovných dní)Servisná zmluva 

7.1.1 Úrovne podpory používateľov

Help Desk bude realizovaný cez 3 úrovne podpory, s nasledujúcim označením:

  • L1 podpory IS (Level 1, priamy kontakt zákazníka) - jednotný kontaktný bod verejného obstarávateľa – IS Solution manager, ktorý je v správe verejného obstarávateľa a v prípade jeho nedostupnosti Centrum podpory používateľov (zabezpečuje prevádzkovateľ IS a DataCentrum).
  • L2 podpory IS (Level 2, postúpenie požiadaviek od L1) - vybraná skupina garantov, so znalosťou IS (zabezpečuje prevádzkovateľ IS – verejný obstarávateľ v spolupráci s externým dodávateľom).
  • L3 podpory IS (Level 3, postúpenie požiadaviek od L2) - na základe zmluvy o podpore IS (zabezpečuje úspešný uchádzač).

Definícia:

  • Podpora L1 (podpora 1. stupňa) - začiatočná úroveň podpory, ktorá je zodpovedná za riešenie základných problémov a požiadaviek koncových užívateľov a ďalšie služby vyžadujúce základnú úroveň technickej podpory. Základnou funkciou podpory 1. stupňa je zhromaždiť informácie, previesť základnú analýzu a určiť príčinu problému a jeho klasifikáciu. Typicky sú v úrovni L1 riešené priamočiare a jednoduché problémy a základné diagnostiky, overenie dostupnosti jednotlivých vrstiev infraštruktúry (sieťové, operačné, vizualizačné, aplikačné atď.) a základné užívateľské problémy (typicky zabudnutie hesla), overovanie nastavení SW a HW atď.
  • Podpora L2 (podpora 2. stupňa) – riešiteľské tímy s hlbšou technologickou znalosťou danej oblasti. Riešitelia na úrovni Podpory L2 nekomunikujú priamo s koncovým užívateľom, ale sú zodpovední za poskytovanie súčinnosti riešiteľom 1. úrovne podpory pri riešení eskalovaného hlásenia, čo mimo iného obsahuje aj spätnú kontrolu a podrobnejšiu analýzu zistených dát predaných riešiteľom 1. úrovne podpory. Výstupom takejto kontroly môže byť potvrdenie, upresnenie, alebo prehodnotenie hlásenia v závislosti na potrebách Objednávateľa. Primárnym cieľom riešiteľov na úrovni Podpory L2 je dostať Hlásenie čo najskôr pod kontrolu a následne ho vyriešiť - s možnosťou eskalácie na vyššiu úroveň podpory – Podpora L3.
  • Podpora L3 (podpora 3. stupňa) - Podpora 3. stupňa predstavuje najvyššiu úroveň podpory pre riešenie tých najobťiažnejších Hlásení, vrátane prevádzania hĺbkových analýz a riešenie extrémnych prípadov.

Pre služby sú definované takéto SLA:

  • Help Desk je dostupný cez IS a pre vybrané skupiny užívateľov cez telefón a email, incidenty sú evidované v ,
  • Dostupnosť L3 podpory pre IS je 8x5 (8 hodín x 5 dní od 8:00h do 16:00h počas pracovných dní),

7.1.2 Riešenie incidentov – SLA parametre

Označenie naliehavosti incidentu:

Označenie naliehavosti incidentuZávažnosť  incidentuPopis naliehavosti incidentu
AKritickáKritické chyby, ktoré spôsobia úplné zlyhanie systému ako celku a nie je možné používať ani jednu jeho časť, nie je možné poskytnúť požadovaný výstup z IS.
BVysokáChyby a nedostatky, ktoré zapríčinia čiastočné zlyhanie systému a neumožňuje používať časť systému.
CStrednáChyby a nedostatky, ktoré spôsobia čiastočné obmedzenia používania systému.
DNízkaKozmetické a drobné chyby.

možný dopad:

Označenie závažnosti incidentu

 

Dopad

Popis dopadu
1katastrofickýkatastrofický dopad, priamy finančný dopad alebo strata dát,
2značnýznačný dopad alebo strata dát
3malýmalý dopad alebo strata dát

 Výpočet priority incidentu je kombináciou dopadu a naliehavosti v súlade s best practices ITIL V3 uvedený v nasledovnej matici:

Matica priority incidentovDopad
Katastrofický - 1Značný - 2Malý - 3
NaliehavosťKritická - A123
Vysoká - B233
Stredná - C234
Nízka - D344

Vyžadované reakčné doby:

Označenie priority incidentuReakčná doba(1) od nahlásenia incidentu po začiatok riešenia incidentuDoba konečného vyriešenia incidentu od nahlásenia incidentu (DKVI) (2)

Spoľahlivosť (3)

(počet incidentov za mesiac)

11 hod.12  hodín1
21 hod.24 hodín2
31 hod.48 hodín10
41 hod.Vyriešené a nasadené v rámci plánovaných releasov (vydaní novej verzie programového vybavenia a konfigurácie)

Vysvetlivky k tabuľke

(1) Reakčná doba je čas medzi nahlásením incidentu verejným obstarávateľom (vrátane užívateľov IS, ktorí nie sú v pracovnoprávnom vzťahu s verejným obstarávateľom) na helpdesk úrovne L3 a jeho prevzatím na riešenie.

(2) DKVI (Doba konečného vyriešenia incidentu) - znamená čas obnovenia štandardnej prevádzky - čas medzi nahlásením incidentu verejným obstarávateľom a vyriešením incidentu poskytovateľom podpory (do doby, kedy je funkčnosť prostredia znovu obnovená v plnom rozsahu). Doba konečného vyriešenia incidentu od nahlásenia incidentu verejným obstarávateľom sa počíta počas celého dňa. Do tejto doby sa nezarátava čas potrebný na nevyhnutnú súčinnosť verejného obstarávateľa, ak je potrebná pre vyriešenie incidentu. V prípade potreby je poskytovateľ podpory oprávnený požadovať od verejného obstarávateľa schválenie riešenia incidentu.

(3) Spoľahlivosť - maximálny počet incidentov za kalendárny mesiac. Každá ďalšia chyba nad stanovený limit spoľahlivosti sa počíta ako začatý deň omeškania bez odstránenia vady alebo incidentu. Duplicitné alebo technicky súvisiace incidenty (zadané v rámci jedného pracovného dňa, počas pracovného času 8 hodín) sú považované ako jeden incident.

(4) Incidenty nahlásené verejným obstarávateľom poskytovateľovi podpory v rámci testovacieho prostredia majú prioritu 3 a nižšiu. Vzťahujú sa výhradne k dostupnosti testovacieho prostredia. Za incident v testovacom prostredí sa nepovažuje incident vztiahnutý k práve testovanej funkcionalite.

Vyššie uvedené SLA parametre nebudú použité pre nasledovné služby:

  • Služby systémovej podpory na požiadanie (nad paušál)
  • Služby realizácie aplikačných zmien vyplývajúcich z legislatívnych a metodických zmien (nad paušál)

Pre tieto služby budú dohodnuté osobitné parametre dodávky.

7.2 Požadovaná dostupnosť IS:

PopisParameterUpresnenie
Prevádzkové hodiny12 hodínod 6:00 hod. - do 18:00 hod. počas pracovných dní
Servisné okno10 hodínod 19:00 hod. - do 5:00 hod. počas pracovných dní
24 hodín

od 00:00 hod. - 23:59 hod. počas dní pracovného pokoja a štátnych sviatkov

Servis a údržba sa bude realizovať mimo pracovného času.

Dostupnosť produkčného prostredia IS98,5%

98,5% z 24/7/365  t.j. max ročný výpadok je 66 hod.

Maximálny mesačný výpadok je 5,5 hodiny.

Vždy sa za takúto dobu považuje čas od 0.00 hod. do 23.59 hod. počas pracovných dní v týždni.

Nedostupnosť IS sa počíta od nahlásenia incidentu Zákazníkom v čase dostupnosti podpory Poskytovateľa (t.j. nahlásenie incidentu na L3 v čase od 6:00 hod. - do 18:00 hod. počas pracovných dní).  Do dostupnosti IS nie sú započítavané servisné okná a plánované odstávky IS.

V prípade nedodržania dostupnosti IS bude každý ďalší začatý pracovný deň nedostupnosti braný ako deň omeškania bez odstránenia vady alebo incidentu.

RTO (Recovery Time Objective)12 hodínRTO vyjadruje množstvo času potrebné pre obnovenie dát a celej prevádzky nedostupného systému
RPO (Recovery Point Objective)24 hodínRPO vyjadruje, do akého času (bodu) v minulosti možno obnoviť dáta, t.j. rozsah dát, o ktoré môže organizácia prísť

7.2.1 Dostupnosť (Availability)

Dostupnosť (Availability) je pojem z oblasti riadenia bezpečnosti v organizácii. Dostupnosť znamená, že dáta sú prístupné v okamihu jej potreby. Narušenie dostupnosti sa označuje ako nežiaduce zničenie (destruction) alebo nedostupnosť. Dostupnosť je zvyčajne vyjadrená ako percento času v danom období, obvykle za rok. Orientačný zoznam dostupnosti je uvedený v nasledovnom prehľade:

  • 90% dostupnosť znamená výpadok 36,5 dňa
  • 95% dostupnosť znamená výpadok 18,25 dňa
  • 98% dostupnosť znamená výpadok 7,30 dňa
  • 99% dostupnosť znamená výpadok 3,65 dňa
  • 99,5% dostupnosť znamená výpadok 1,83 dňa
  • 99,8% dostupnosť znamená výpadok 17,52 hodín
  • 99,9% (“tri deviatky”) dostupnosť znamená výpadok 8,76 hodín
  • 99,99% (“štyri deviatky”) dostupnosť znamená výpadok 52,6 minút
  • 99,999% (“päť deviatok”) dostupnosť znamená výpadok 5,26 minút
  • 99,9999% (“šesť deviatok”) dostupnosť znamená výpadok 31,5 sekúnd

Hoci je obvyklé uvádzať dostupnosť v percentách, presnejšie ukazovatele sú vyjadrením doby obnovenia systému a na množstvo dát, o ktoré môžeme prísť:

  • RTO (Recovery Time Objective) - doba obnovenia systému, t.j. za ako dlho po výpadku musí byť systém funkčný (pre bližšie info klik na nadpis)
  • RPO (Recovery Point Objective)- aké množstvo dát môže byť stratené od vymedzeného okamihu
  • Recovery Time - čas potrebný k obnove

Riešenie dostupnosti v praxi: Nedostupnosť dát je jedným z rizík, ktorý môže postihnúť každú organizáciu. Dostupnosť je jedným s kľúčových požiadaviek na každý dôležitý informačný systém a vplyv na dostupnosť má mnoho faktorov, napríklad:

  • Dostupnosť servera
  • Dostupnosť pripojenie k internetu
  • Dostupnosť databázy
  • Dostupnosť webových stránok

V prípade, že je časť softvér alebo infraštruktúra zabezpečovaná externe (napr. hosting, webhosting), prenáša sa zodpovednosť za dostupnosť týchto komponentov na dodávateľa.

7.2.2 RTO (Recovery Time Objective)

Recovery Time Objective (zvyčajne sa požíva skratka RTO) je jeden z ukazovateľov dostupnosti dát. RTO vyjadruje množstvo času potrebné pre obnovenie dát a celej prevádzky nedostupného systému (softvér). Môže byť, v závislosti na použitej technológii, vyjadrené v sekundách, hodinách či dňoch.

Využitie RTO v praxi: Ukazovateľ RTO sa z pohľadu zákazníka využíva pre vyjadrenie doby pre obnovu dát. (napr. formou SLA). Na druhú stranu poskytovatelia dnes môžu voliť rôzne technológie zálohovanie, respektíve replikovanie dát a dobu obnovy dát znížiť až k nulovému výpadku. Existujúce technológie sa delia zhruba nasledovne:

  • Tradičné zálohovanie - výpadok a obnova trvá cca hodiny až dni
  • Asynchrónne replikácie dát - výpadok a obnova v poriadku sekúnd až minút
  • Synchrónny replikácie dát - nulový výpadok

7.2.3 RPO (Recovery Point Objective)

Recovery Point Objective (zvyčajne sa požíva skratka RPO) je jeden z ukazovateľov dostupnosti dát. RPO vyjadruje, do akého stavu (bodu) v minulosti možno obnoviť dáta. Inými slovami množstvo dát, o ktoré môže organizácia prísť.

Využitie RPO v praxi: Ukazovateľ RPO sa z pohľadu zákazníka využíva pre vyjadrenie množstva obnoviteľných dát. (napr. formou SLA). Na druhú stranu poskytovatelia dnes môžu voliť rôzne technológie tálohovanie, respektíve replikovanie dát a bod obnovy dát znížiť až k nulovej strate. Existujúce technológie sa delia zhruba nasledovne:

  • Tradičné zálohovanie - výpadok a obnova trvá cca hodiny až dni
  • Asynchrónne replikácie dát - výpadok a obnova v poriadku sekúnd až minút, strata sa blíži k nule

Synchrónny replikácie dát - nulová strata

8. POŽIADAVKY NA PERSONÁL

Pre účely realizácie projektu bude zriadený Riadiaci výbor (RV) realizátora projektu minimálne v nasledovnom zložení:

  • Predseda RV: Ing. Martin Kapitulík
  • Biznis vlastník: Bude prijatý nový zamestnanec
  • Zástupca prevádzky: Ing. Filip Švec
  • Projektový manažér realizátora projektu (Objednávateľa) (PM): Ing. Miroslava Buznová

Pre účely realizácie projektu bude zriadený Projektový tím realizátora projektu:

  • IT architekt: Ing. Filip Švec
  • kľúčový používateľ: Amir Alkassiri
  • IT analytik a biznis analytik: Bude prijatý nový zamestnanec
  • biznis vlastník: Bude prijatý nový zamestnanec
  • projektový manažér: Ing. Miroslava Buznová
  • manažér kvality: Bude zabezpečený externými zdrojmi.
IDRola v projekteMeno a PriezviskoPracovné zaradenieOrg. útvar
1.IT architektIng. Filip ŠvecVedúci oddelenia informatiky

Odbor vnútornej organizácie a správy MsÚ Žilina

oddelenie informatiky

2.Kľúčový používateľ – dátový špecialistaAmir AlkassiriKľúčový používate

Odbor vnútornej organizácie a správy MsÚ Žilina

oddelenie informatiky

3.IT analytik a biznis analytikBude prijatý nový zamestnanecIT analytik a biznis analytik

Odbor vnútornej organizácie a správy MsÚ Žilina

oddelenie informatiky

4.Projektový manažérIng. Miroslava BuznováProjektový manažér

Odbor riadenia projektov a investícií

Oddelenie projektov EÚ Mesto Žilina

5..Manažér kvalityBude zabezpečený externými zdrojmiManažér kvalityExterný zdroj

9. IMPLEMENTÁCIA A PREBERANIE VÝSTUPOV PROJEKTU

Projekt bude realizovaný metódou Waterfall s logickými nadväznosťami realizácie jednotlivých modulov na základe funkčnej a technickej špecifikácie vypracovanej v rámci prípravy projektu.

Tento prístup bol zvolený nakoľko projekt má jasne definované ciele, postupy a rozdelenie práce.

Funkčné požiadavky boli definované v katalógu požiadaviek, pričom je projekt rozdelený do troch inkrementov. Každý inkrement pozostáva z troch realizačných fáz:

  • Analýza a dizajn
  • Implementácia a testovanie
  • Nasadenie (ktoré sa v jednom mesiaci prekrýva s predchádzajúcou realizačnou fázou, nakoľko pri nasadení môžu byť požadované drobné implementačné úpravy a testy).

Každá z uvedených realizačných fáz je samostatným fakturačným míľnikom projektu, pričom k nej musí byť spracovaný preberací protokol. Finálne odovzdanie výstupu projektu (diela) je zakončené finálnou akceptáciou diela so samostatným preberacím protokolom. Pri podpise tohto finálneho protokolu začína plynúť záruka na dielo.

Výsledkov projekt budú:

  • Projektové výstupy v zmysle vyhlášky 401/2023 o riadení projektov. V prípade, že predmetom realizácie bude dielo (oceniteľné práva a/alebo zdrojový kód), získa Mesto Žilina právo vykonávať autorské práva k tomuto dielu, vrátane výhradnej a územne neobmedzenej licencie. Tieto podmienky sa nevzťahujú na tzv. krabicový softvér, ktorý je predávaný ako produkt či už realizátora alebo tretej strany.
  • kompletná dokumentácia rozmiestnenia svetelných bodov/miest, k nim previazaných senzorov/zariadení, ako aj dokumentácia voľných technických bodov napojenia pre umiestnenie ďalších senzorov/zariadení v podobe:
    • Vhodne zvoleného dokumentu (word, excel)
    • Súboru s determináciou priestorového umiestnenia (napr. vo formáte shp).
  • 290 IoT zariadení detekcie dopravy (optických senzorov) vrátane riadiacich a monitorovacích jednotiek a rozvádzačov
  • 15 bezpečnostných kamier, ktoré svojim záberom zvýšia úroveň bezpečnosti na plochách v rámci mesta Žilina v celkovom rozsahu 17 800 m² vrátane rozvádzačov
  • Inteligentné senzory
    •  16 senzorov vlhkosti pôdy
    •  15 meteostaníc
    •  8 snímačov vodnej hladiny
    •  36 záplavových senzorov
    •  205 SMART senzorov
    •  59 SMAR modulov meraní
  • Nový ISVS: Inteligentný systém analýz a riadenia (ISAR)

10. PRÍLOHY

Dokument neobsahuje prílohy.