I-02 Projektový zámer (projektovy_zamer)

Version 2.7 by Branislav Adamec on 2025/10/09 14:29

SABLONA_I-02_PROJEKTOVY_ZAMER_Projekt_XYZ_YYMMDD_v0.1_5d283de4ad3c0b7a.png
PROJEKTOVÝ ZÁMER
Vzor pre manažérsky výstup I-02
podľa vyhlášky MIRRI č. 401/2023 Z. z.

Povinná osobaMesto Nováky
Názov projektuObnova a dobudovanie hniezd bezdrôtového rozhlasu
Zodpovedná osoba za projektMgr. Klaudia Boboková
Realizátor projektuMesto Nováky
Vlastník projektu Mesto Nováky
Schvaľovanie dokumentu
PoložkaMeno a priezviskoOrganizáciaPracovná pozíciaDátum

Podpis
(alebo elektronický súhlas)

VypracovalMgr. Klaudia BobokováMesto NovákyProjektový manažér09.10.2025 

1.História DOKUMENTU

VerziaDátumZmenyMeno
0.109.10.2025Úvodná verzia dokumentuVladimír Stromček
1.009.10.2025Zapracovanie súladu s vyhláškou č. 401/2023 Z. z.Mgr. Klaudia Boboková

2.ÚČEL DOKUMENTU, SKRATKY (KONVENCIE) A DEFINÍCIE

V súlade s vyhláškou MIRRI č. 401/2023 Z.z. v znení neskorších predpisov je tento výstup I-02 Projektový zámer určený na rozpracovanie detailných informácií prípravnej a iniciačnej fázy projektu z pohľadu aktuálneho stavu, budúceho stavu a navrhovaného riešenia.

Tento dokument obsahuje manažérske zhrnutie, rozsah, ciele a motiváciu na realizáciu projektu, zainteresované strany, návrh merateľných ukazovateľov. Okrem toho  obsahuje aj

            1. detailný opis požadovaných projektových výstupov,

            2. detailný opis obmedzení, predpokladov, tolerancií a návrh organizačného zabezpečenia projektu,

            3. detailný opis rozpočtu projektu a jeho prínosov,

            4. harmonogram projektu,

            5. vyhodnotenie rizík a závislostí,

6. architektúru riešenia projektu na úrovni biznis vrstvy, aplikačnej vrstvy, dátovej vrstvy, technologickej vrstvy a bezpečnostnej architektúry,

            7. vyhodnotenie alternatív riešenia projektu pre každú vrstvu architektúry riešenia,

            8. špecifikáciu a klasifikáciu údajov spracovaných v projekte,

            9. požiadavky na prevádzku a údržbu výstupov projektu,

            10. požiadavky na technologickú infraštruktúru,

            11. požiadavky na zdrojové kódy,

            12. opis implementácie projektu a preberania výstupov projektu.

V rámci projektového zámeru sa súbežne sa vyhotovujú dokumenty I-04 Katalóg požiadaviek (v tomto prípade je súčasťou dokumentu M-05), M-05 Analýza nákladov a prínosov (projekt nepresahuje 1 milión EUR, avšak obsahuje mobilnú aplikáciu) a M-06 Evidencia komponentov v MetaIS.

2.1Použité skratky a pojmy

SKRATKA/POJEMPOPIS
AS-IS / TO-BEOznačenie súčasného a cieľového stavu architektúry/procesov.
BC/CBAAnalýza nákladov a prínosov (Benefit-Cost / Cost-Benefit Analysis).
BCRBenefit-Cost Ratio (pomer prínosov a nákladov, vypočítaný v CBA).
CAPEX / OPEXInvestičné vs. prevádzkové náklady v rozpočte.
CPDICentrálna platforma dátovej integrácie (IS CPDI; kód MetaIS isvs_5836).
CSRÚPôvodný názov platformy pred IS CPDI (v texte „pôvodné IS CSRÚ“).
DKVIDoba konečného vyriešenia incidentu — definovaná metrika SLA.
ENPVEkonomická čistá súčasná hodnota (Economic NPV) v CBA.
EVSEfektívna verejná správa (kontext metodiky procesov).
G2C / G2B / G2G / G2ACieľové skupiny koncovej služby: Government-to-Citizen/Business/Government/Administration (zamestnanci).
HW / SWHardvér / Softvér (položky rozpočtu).
IAMIdentity Access Management (spoločný modul prihlasovania používaný na meranie ukazovateľov).
IoTInternet of Things — senzory a koncové zariadenia varovného systému.
ISInformačný systém (v texte všeobecne a pri „Varovnom informačnom systéme“).
ISVSInformačné systémy verejnej správy (pojem používaný naprieč dokumentom).
ITMSInformačný systém riadenia projektov (uvádzaný pri meraní ukazovateľov).
IÚIIntegrované územné investície.
IÚSIntegrovaná územná stratégia (kontext: „IÚS Prievidza-Nováky“ v texte).
KPIKľúčové ukazovatele výkonnosti; kapitola „Merateľné ukazovatele (KPI)“.
KSKoncová služba (napr. kód KS ks_381832).
MetaISEvidencia e-Government komponentov (miesto evidencie ISVS, KS, AS).
MIRRI SRMinisterstvo investícií, regionálneho rozvoja a informatizácie SR; vyhláška 401/2023 Z. z. a iné metodiky.
MV SRMinisterstvo vnútra SR (metodika optimalizácie procesov).
NKIVSNárodná koncepcia informatizácie verejnej správy.
OVMOrgány verejnej moci.
PMProjektový manažér.
RVRiadiaci výbor (governance štruktúra projektu).
SaaSSoftware as a Service (spôsob poskytovania integrácie/prevádzky v tabuľke AS).
SLAService Level Agreement — úroveň poskytovania služieb v prevádzke/udržateľnosti.
SMSKrátke textové správy (kanál varovaní a informovania).
ÚPVSÚstredný portál verejnej správy (napojený na IAM).
eIDElektronický občiansky preukaz (identifikácia používateľov pri meraní KPI).

Tabuľka 1 Skratky a pojmy

2.2Konvencie pre typy požiadaviek (príklady)

V rámci projektu budú definované tri základné typy požiadaviek:

Funkčné (používateľské) požiadavky majú nasledovnú konvenciu:

Fxx

F   – funkčná požiadavka

xx – číslo požiadavky

Nefunkčné (kvalitatívne, výkonové - Non Functional Requirements - NFR) požiadavky majú nasledovnú konvenciu:

Nxx

N  – nefunkčná požiadavka (NFR)

xx – číslo požiadavky

Technické požiadavky majú nasledovnú konvenciu:

Txx

T   – technická požiadavka

xx – číslo požiadavky

3.DEFINOVANIE PROJEKTU

3.1Manažérske zhrnutie

Projekt je realizovaný na základe výzvy: „Podpora rozvoja tvorby, spracovania, využívania a prepájania dát v rámci verejnej správy pre inteligentné rozhodovanie, plánovanie a správu“, kód výzvy: PSK-MIRRI-619-2024-ITI-EFRR (ďalej len „Výzva“).

Projekt sa bude venovať nasledovnej priorite v rámci Programu Slovensko:

Priorita: 1P1 Veda, výskum a inovácie

Špecifický cieľ: RSO1.2 Využívanie prínosov digitalizácie pre občanov, podniky, výskumné organizácie a orgány verejnej správy

Opatrenie: 1.2.2. Podpora budovania inteligentných miest a regiónov

Hlavným cieľom projektu je dosiahnuť realizáciou vhodne škálovaného projektu zlepšenie kvality života všetkých občanov, a to prostredníctvom systémových riešenia, racionalizáciou a zefektívnením agendy inteligentného rozvoja mesta v podmienkach SR. Mesto Nováky plánuje vybudovať moderný digitálny varovný a informačný systém založený na bezdrôtovom rozhlase. Projekt zahŕňa obnovu existujúcich hlásičov a dobudovanie nových hniezd rozhlasu tak, aby bol zabezpečený plošný dosah pre celé územie mesta. Hlavným cieľom je zvýšiť bezpečnosť obyvateľov a pripravenosť mesta na krízové situácie prostredníctvom efektívnej, rýchlej a spoľahlivej komunikácie. Projekt je súčasťou širšej koncepcie Smart City a počíta s integráciou na otvorené dáta a ďalšie informačné systémy verejnej správy.

Realizácia projektu bude pozostávať z Obnovy a dobudovania hniezd verejného rozhlasu.

Ide o dodanie Varovného informačného systému mesta Nováky, ktorý bude slúžiť k súčasnému zvukovému informovaniu obyvateľov konkrétnych lokalít. Miestna dostupná rádiová komunikácia medzi jednotlivými prvkami systému bude prebiehať digitálnym prenosom. K prenosu signálu na koncové body budú využívané samostatné kmitočty digitálneho prenosu. Obojstranná komunikácia bude používať modernú sieť IoT zariadení, ktoré bude možné využívať aj na iné účely spojené s inteligentným riadením rozhodovacích procesov mesta.

Projekt svojim obsahom adresuje vo vzťahu k IÚS Prievidza - Nováky Strategický cieľ 1.1: Veda, výskum a inovácie na Hornej Nitre, a v rámci neho Špecifický cieľ 1.1.2: Využívanie prínosov digitalizácie pre občanov, podniky, výskumné organizácie a orgány verejnej správy. Súčasťou tohto špecifického cieľa je indikatívne opatrenie: Podpora budovania inteligentných miest a regiónov.

Cieľová skupina:

  • Ministerstvo investícií, regionálneho rozvoja a informatizácie SR
  • Občania/podnikatelia
  • Zamestnanci mesta
  • Administrátor IT systémov mesta
  • Správca zariadení
  • Iné OVM

Realizáciou projektu budú naplnené nasledovné merateľné ukazovatele:

  • PSKPRCO76 Integrované projekty pre územný rozvoj – cieľová hodnota 1
  • PSKPSRI40 Používatelia nových a vylepšených verejných inovatívnych služieb, produktov a procesov – cieľová hodnota 4 174

Predpokladaná výška oprávnených výdavkov projektu (rozpočet projektu): 221 294,39 EUR

(predmetom ŽoNFP budú náklady na nákup HW a SW a paušálne výdavky; mzdové výdavky bude mesto Nováky hradiť z vlastných zdrojov).

Miesto realizácie: Mesto Nováky.

3.2Motivácia a rozsah projektu

Mesto Nováky v súčasnosti v súčasnosti neprevádzkuje žiadne inovatívne technologické a netechnologické riešenie resp. nástroje inteligentného riadenia na podporu rozvoja tvorby, spracovania, využívania a prepájania dát v rámci verejnej správy; nedisponuje žiadnou dátovou platformou, potenciálne nástrojmi na využívanie priestorových a otvorených dát a súvisiacich nástrojov s pridanou hodnotou pre inteligentné rozhodovanie a správu mesta, proaktívnych elektronických služieb, ako aj poskytovanie služieb občanom a podnikateľom, vrátane získavania poznatkov o aktuálnom stave dostupnosti a využívaní dát v rámci verejnej správy, budovania špecifických kapacít a infraštruktúry.

Existujúci analógový rozhlas je technicky zastaraný, jeho možnosti sú obmedzené a nezabezpečuje úplné pokrytie územia mesta. Súčasne mu chýba integrácia na moderné IKT technológie a štátne varovné systémy, čo výrazne obmedzuje jeho efektívne využitie. V prípade krízových situácií preto nemožno garantovať dostatočný dosah ani zrozumiteľnosť hlásení, čím sa znižuje úroveň informovanosti a bezpečnosti obyvateľov.

V rámci mesta je prevádzkovaný agendový systém Korwin (resp. niektoré jeho moduly) a webové sídlo (isvs_9035).

Hlavným cieľom projektu je dosiahnuť realizáciou vhodne škálovaného projektu zlepšenie kvality života všetkých občanov, a to prostredníctvom systémových riešenia, racionalizáciou a zefektívnením agendy inteligentného rozvoja mesta v podmienkach SR.

Podpora budovania inteligentného mesta a regiónu má význam nie len pre mesto, ktorému zabezpečuje efektívnejšie využívanie zdrojov, čím prispeje aj k zvyšovaniu kvality života obyvateľov, ale má význam aj na národnej úrovni pre úspešné plánovanie investícií a rozvoja mesta. Projekt je v súlade s Akčným plánom inteligentných miest a regiónov na roky 2023 – 2026, ktorý bol schválený uznesením vlády SR č. 310 z 12. júna 2023.

Biznis procesy

Projektom budú dotknuté nasledovné biznis procesy mesta, ktoré:

  • vyplývajú z agendy mesta a predstavujú rozhodovaciu kompetenciu mesta
  • sa dotýkajú bezpečnosti občanov a podnikateľov na území mesta
  • sú orientované na využívanie údajov z IoT zariadení
  • sú určené na diagnostiku a automatizáciu procesov pravidelnej a nepravidelnej údržby koncových bodov – IoT zariadení
  • umožňujú zdieľanie údajov zo senzorov a analytických údajov s inými OVM v medziach platnej legislatívy
  • sú zamerané na publikovanie výsledkov analýz a štatistík zo senzorových dát v kombinácii aj s dátami agendových systémov mesta

Rámcový rozsah projektu

Mesto Nováky prevádzkuje niekoľko informačných systémov a ich modulov na podporu jeho agendy resp. prevádzkových činností:

  • KORWIN - správa registratúry isvs_9034
  • KORWIN - Modul majetok isvs_9038
  • KORWIN - Modul evidencie obyvateľstva isvs_9039
  • KORWIN - Modul Účtovníctvo isvs_9040
  • KORWIN - Modul dane a poplatky isvs_9041
  • Centrálna ohlasovňa - aplikácia Ministerstva vnútra SR isvs_9037
  • WEB sídlo mesta Nováky; http://www.novaky.sk/ isvs_9035

Tieto systémy sú primárne určené na komunikáciu s občanmi a zabezpečovanie činností mesta Nováky. Predpokladáme, že realizácia projektu sa môže dotknúť nasledovných systémov mesta:

  • Centrálna ohlasovňa - aplikácia Ministerstva vnútra SR isvs_9037
  • WEB sídlo mesta Nováky; http://www.novaky.sk/ isvs_9035
  • KORWIN - Modul majetok isvs_9038

Realizácia projektu sa dotkne nasledovných subjektov:

  • Ministerstvo investícií, regionálneho rozvoja a informatizácie SR
  • Občania/podnikatelia
  • Zamestnanci mesta
  • Administrátor IT systémov mesta
  • Správca zariadení
  • Iné OVM

Samotný projektu bude realizovaný v nasledovnom rozsahu:

  • Dodávka a inštalácia vysielacej časti rozhlasu.
  • Dodávka a inštalácia prijímacej časti (hlásiče, reproduktory).
  • Vybudovanie centrálneho riadiaceho pracoviska.
  • Integrácia na varovný systém civilnej ochrany.
  • Vybudovanie nadstavby Smart City – prepojenie na mobilnú aplikáciu, otvorené dáta a dashboard pre samosprávu.

Motivácia a obmedzenia pre dosiahnutie cieľov projektu

            Ako bolo uvedené vyššie, mesto Nováky v súčasnosti neprevádzkuje žiadne inovatívne technologické a netechnologické riešenie resp. nástroje inteligentného riadenia na podporu rozvoja tvorby, spracovania, využívania a prepájania dát v rámci verejnej správy; nedisponuje žiadnou dátovou platformou, potenciálne nástrojmi na využívanie priestorových a otvorených dát a súvisiacich nástrojov s pridanou hodnotou pre inteligentné rozhodovanie a správu mesta, proaktívnych elektronických služieb, ako aj poskytovanie služieb občanom a podnikateľom, vrátane získavania poznatkov o aktuálnom stave dostupnosti a využívaní dát v rámci verejnej správy, budovania špecifických kapacít a infraštruktúry. Motiváciou projektu je primárne zlepšenie kvality života všetkých občanov, a to prostredníctvom systémových riešenia, racionalizáciou a zefektívnením agendy inteligentného rozvoja mesta v podmienkach SR.

Dosiahnutie zmeny existujúceho stavu bude dosiahnutá vybudovaním Výstražného informačného systému mesta Nováky.

Z hľadiska technického, legislatívneho alebo personálneho, resp. z iných hľadísk neevidujeme akékoľvek obmedzenia na realizáciu projektu.

3.3Zainteresované strany/Stakeholderi

IDAKTÉR / STAKEHOLDER

SUBJEKT

(názov / skratka)

ROLA
1.Ministerstvo investícií, regionálneho rozvoja a informatizácie SRMIRRI SR

Gestor eGovernmentu

Poskytovateľ služieb IS „Otvorené údaje 2.0“.

2.Občania/podnikatelia 

Príjemcovia benefitov vyplývajúcich z prevádzky výstupov projektu

Používateľ otvorených údajov poskytovaných z výstupov projektu (IoT zariadenia a IS)

3.Zamestnanci mestaMesto NovákySprávca IS, prevádzkovateľ ISVS
4.Administrátor IT systémov mestaMesto NovákySprávca IoT zariadení
5.Správca zariadeníMesto Nováky

Vlastník procesu / vlastník dát /Používateľ IS a údajov IoT

Používateľ dát a služieb integrovaných systémov

6.Iné OVMMesto Nováky

Používateľ otvorených údajov poskytovaných z výstupov projektu (IoT zariadenia a IS).

Poskytovateľ otvorených údajov pre účely IS.

Tabuľka 2 Zainteresované strany (Stakeholderi)

3.4Ciele projektu

Hlavným cieľom Výzvy pre mechanizmus integrovaného územného rozvoja – v kontexte predkladaného projektu – je prostredníctvom nenávratného finančného príspevku:

  1. Zabezpečenie rozvoja obcí, miest a regiónov (ďalej len „mestá a regióny”) prostredníctvom implementácie inovatívnych technologických a netechnologických riešení a inteligentného riadenia v rámci podpory rozvoja tvorby, spracovania, využívania a prepájania dát v rámci verejnej správy, najmä rozvoja dátových platforiem, využívania priestorových a otvorených dát a súvisiacich nástrojov s pridanou hodnotou pre inteligentné rozhodovanie a správu mesta/regiónu, proaktívnych elektronických služieb, ako aj poskytovanie služieb občanom a podnikateľom, vrátane získavania poznatkov o aktuálnom stave dostupnosti a využívania dát v rámci verejnej správy, budovania špecifických kapacít a infraštruktúry.
  2. Dosiahnuť podstatné zlepšenie kvality života všetkých občanov, a to prostredníctvom systémových riešení, racionalizáciou a zefektívnením agendy inteligentného rozvoja miest a regiónov v podmienkach SR. Podpora budovania inteligentných miest a regiónov má význam nielen pre dotknuté samosprávy, ktorým zabezpečuje efektívnejšie využívanie zdrojov, čím zároveň prispieva k zvyšovaniu kvality života obyvateľov, avšak má význam i na národnej úrovni pre úspešné plánovanie investícií a rozvoja miest a regiónov. Uvedená výzva je v súlade aj s Akčným plánom inteligentných miest a regiónov na roky 2023 – 2026, ktorý bol schválený uznesením vlády SR č. 310 z 12. júna 2023.

Ciele projektu sú definované v súlade s Národnou koncepciou informatizácie verejnej správy a očakávanými výsledkami definovanými v Partnerskej dohode SR na roky 2021-2027. Zároveň nadväzujú na priority definovanú pre výzvu:

Priorita: 1P1 Veda, výskum a inovácie

Špecifický cieľ: RSO1.2 Využívanie prínosov digitalizácie pre občanov, podniky, výskumné organizácie a orgány verejnej správy

Opatrenie: 1.2.2. Podpora budovania inteligentných miest a regiónov

V rámci tohto opatrenia sú definované nasledovné oprávnené typy akcie:

Povinná: Podpora rozvoja tvorby, spracovania, využívania a prepájania dát v rámci verejnej správy ( najmä rozvoja dátových platforiem, využívania priestorových a otvorených dát a súvisiacich nástrojov s pridanou hodnotou pre inteligentné rozhodovanie a správu mesta/regiónu, proaktívnych elektronických služieb, ako aj poskytovanie služieb občanom a podnikateľom, vrátane získavania poznatkov o aktuálnom stave dostupnosti a využívania dát v rámci verejnej správy, budovania špecifických kapacít a infraštruktúry v tejto oblasti).

Doplnkové - nepovinné aktivity v rámci opatrenia 1.2.2:

  • podpora analytických aktivít s prínosom pre integrované plánovanie a riadenie, zavádzanie smart koncepcie a stratégie;
  • zavádzanie a zvyšovanie kvality a odolnosti systémov a optimalizácie procesov verejnej správy a systémov riadenia kvality);
  • aktivity medzi-obecnej, resp. medzi-regionálnej či cez-hraničnej spolupráce v oblasti rozvoja inteligentných miest a regiónov.
IDNázov cieľaNázov strategického cieľaSpôsob realizácie strategického cieľa
1Zabezpečenie rozvoja obcí, miest a regiónov

RSO 1.2. Využívanie prínosov digitalizácie pre občanov, podniky, výskumné organizácie a orgány verejnej správy a konkrétne opatrenie: 1.2.2 Podpora v oblasti informatizácie a digitálnej transformácie

Zdroj: Partnerská dohoda a Program Slovensko

Zdroj:

NKIVS – Prioritná os 2

Lepšie služby

Zvýšiť otvorenosť a transparentnosť údajov verejnej správy

Dobudovať digitálne prostredie založené na zdieľaní údajov vo verejnej správe

 

Realizácia projektu Obnova a dobudovanie hniezd bezdrôtového rozhlasu

Vybudovanie Varovného informačného systému mesta Nováky

2Dosiahnuť podstatné zlepšenie kvality života všetkých občanov

RSO 1.2. Využívanie prínosov digitalizácie pre občanov, podniky, výskumné organizácie a orgány verejnej správy a konkrétne opatrenie: 1.2.2 Podpora v oblasti informatizácie a digitálnej transformácie

Zdroj: Partnerská dohoda a Program Slovensko

Zdroj:

NKIVS – Prioritná os 1

Lepšie služby

Zvýšiť podiel elektronickej komunikácie s verejnou správou rozširovaním elektronickej komunikácie a elektronických služieb

Realizácia projektu Obnova a dobudovanie hniezd bezdrôtového rozhlasu

Vybudovanie Varovného informačného systému mesta Nováky

Tabuľka 3 Ciele projektu

3.5Merateľné ukazovatele (KPI)

IDID/Názov cieľaNázov
ukazovateľa (KPI)
Popis
ukazovateľa
Merná jednotka
 
AS IS
merateľné hodnoty
(aktuálne)
TO BE
Merateľné hodnoty
(cieľové hodnoty)
Spôsob ich merania a Pozn.
...PSKPRCO76Integrované projekty pre územný rozvoj

1.1 Počet integrovaných projektov podporovaných v rámci integrovaného územného rozvoja, ktoré sú integrované samé o sebe v súlade s článkom 28 nariadenia o spoločných ustanoveniach č. 2021/1060

2.1 Projekt zahŕňa rôzne sektory (napríklad sociálne, hospodárske a environmentálne sektory, do projektu je integrovaných niekoľko typov zainteresovaných strán (verejné orgány, súkromní činitelia, mimovládne organizácie)

2.2 Projekt zahŕňa rôzne administratívne územia (napríklad: obce)

projekt01

1.1. najmä: Podporené projekty, ITMS, správa o dokončení výstupu.

Typ ukazovateľa: Výstup

KPI napĺňajú ciele 1 a 2 (viď predchádzajúca tabuľka).

...PSKPSRI40Používatelia nových a vylepšených verejných inovatívnych služieb, produktov a procesov

1.1 Používateľ

2.2 Inovácia – výrazne inovovaná.

3.1 Inovácia digitálnej verejnej služby.

Používatelia / rok4 1744 174

1.1 Najmä: Monitorovanie používateľov služby, produktu, procesu v území, prihlásenie cez spoločný modul IAM (Identity Access Management) ÚPVS (Ústredného portálu verejnej správy), cez eID budeme vedieť identifikovať občana/podnikateľa.

2.2 Najmä: Modernizácia existujúcej elektronickej služby pre občana/podnikateľa podporená projektom.

Významné inovácie sa týkajú iba nových funkcií. Ukazovateľ má východiskovú hodnotu 0, iba ak je inovatívna služba, produkt alebo proces nový. Používatelia označujú klientov novo vyvinutých alebo modernizovaných verejných služieb a produktov a zamestnancov verejnej inštitúcie, ktorí používajú novo vyvinuté alebo výrazne modernizované procesy.

3.1 Najmä: Počet podaní pre nové modernizované služby verejnej správy, overenie:

 Podpísané podania občana/podnikateľa logované v module IAM ÚPVS.

Typ ukazovateľa:

Výsledok

KPI napĺňajú ciele 1 a 2 (viď predchádzajúca tabuľka).

Tabuľka 4 Merateľné ukazovatele (KPI)

3.6Špecifikácia potrieb koncového používateľa

Z pohľadu mesta sú koncovým používateľom projektu viaceré používateľské skupiny. Primárne sú koncovými používateľmi výstupov projektu zamestnanci mesta, u ktorých dochádza k zvýšeniu efektivity práce. Nemenej dôležitými používateľmi sú občania a podnikatelia, u ktorých sa zavedenie systému prejaví zvýšením bezpečnosti a transparentnosti mesta.

Samostatnými používateľmi sú potom OVM a iné osoby, ktoré majú záujem o údaje z informačného systému napríklad za účelom využívania otvorených dát, alebo za účelom využívania údajov bezpečnosti (napr. polícia pri zabezpečovaní bezpečnosti športových podujatí a pod.).

Používateľský prieskum medzi zamestnancami bol realizovaný na dvoch úrovniach:

  • rokovanie s riadiacimi pracovníkmi dotknutých odborov mesta
  • individuálne rokovania na úrovni jednotlivých dotknutých odborov mesta za účasti riadiaceho pracovníka a jeho podriadených, ktorí sú zodpovední za príslušnú agendu.

Spracovanie požiadaviek na varovný informačný systém je teda dielom širšieho konsenzu zamestnancov mesta.

Pri príprave projektu - s ohľadom na obecnú povahu vznikajúcich koncových služieb projektu - bola odborná verejnosť zapojená do prípravy projektu v rámci verejného pripomienkovania projektu a všetky jej pripomienky boli zapracované alebo vysvetlené.

Súčasťou projektu je:

  1. Vybudovanie vysielacieho pracoviska
  2. Inštalácia prijímacej časti varovného informačného systému (koncové zariadenia)
  3. Implementácia Smart systému
  4. Rozmiestnenie inteligentných senzorov

1. Vybudovanie vysielacieho pracoviska

Predmetom realizácie tejto časti projektu bude dodávka a implementácia:

  • Vysielacej skrine (servera) s adekvátnymi technickými parametrami na prevádzku varovného centrálneho systému
  • Softvérovej aplikácie na vysielanie, ktorá umožní vysielanie a prípravu vlastných relácií na odvisielanie (aj v nastavenom čase)
  • Diagnostickej aplikácie, ktorá bude slúžiť na diagnostiku jednotlivých hlásičov (oznamovacích jednotiek). Pôjde o webovú aplikáciu, ktorej úlohou bude neustále overovať stav siete hlásičov a zabezpečovať ich pravidelnú a nepravidelnú údržbu.

2. Inštalácia prijímacej časti varovného informačného systému (koncové zariadenia)

Prijímacia časť systému sa skladá z koncových prvkov – bezdrôtových hlásičov. Systém je založený na rádiovo riadených akustických jednotkách s digitálnym prenosom.

3. Implementácia Smart systému

Smart systém bude slúžiť ako platforma na zber, analýzu, spracovanie, prezentáciu dát ovládania varovného systému z rôznych IoT senzorov, ktoré využívajú prenosové siete IoT.

Zo Smart systému bude výstupom SmartCity služba, ktorá bude mať tri základné výstupy:

  • Verejne dostupný dashboard – na prezentáciu dát a informácií z jednotlivých senzorov a umiestnenie senzorov v mapovom podklade. Prístup k dashboardu bude z bežného prehliadača alebo z mobilnej aplikácie.
  • Administrátorské rozhranie – je určené pre pracovníkov mesta na správu senzorov a údajov zo senzorov, ich nastavovania a zdieľania. Ďalej na spravovanie informácií a kontaktov obyvateľov, príjemcov správ a dát. V tomto prostredí sa tiež nastavujú napríklad varovné povodňové stupne, automatické hlásenia pre limitné hodnoty z dát rôznych senzorov (napr. meteosenzory). Rovnako umožňuje definovať zasielanie informácií na predvytvorené záujmové skupiny (hasiči, povodňová komisia atď.)
  • Mobilná aplikácia – je určená na personifikáciu služby a prístup k údajom zo senzorov a infokanálu. Bude napomáhať pri inštalácii a výmene senzorov a umožní zasielať informácie obyvateľom. Tí si môžu sami nastaviť či, a z ktorých zariadení, alebo v akých parametroch chcú dostávať upozornenia.

4. Rozmiestnenie inteligentných senzorov

Na území mesta budú rozmiestnené nasledovné senzory:

  • Senzor na diaľkové sledovanie spotreby elektriny
  • Čidlo na meranie prašnosti
  • Meteorologická stanica
  • Dopravno-analytická kamera DARK – z pohľadu osobných údajov budú dodržané pri použití tohto zariadenia všetky požiadavky GDPR, najmä najmä čl. 9

Údaje z týchto senzorov budú smerované do Smart systému, spracúvané do podoby varovaní a tieto varovania budú buď mobilnou aplikáciou alebo varovným systémom distribuované občanom.

Samozrejmosťou je, že celý systém umožní v budúcnosti postupné využitie a integráciu získavaných údajov v budúcich platforiem mesta a iných OVM, existujúcich informačných systémov, zavedenie inovatívnych služieb, smart riešení prevádzkovaných na území mesta, analytických nástrojov a aplikácií pre zvyšovanie kvality života, ekologickosti, bezpečnosti, odolnosti a udržateľnosti mesta Nováky, jeho udržateľného fungovania a podporu budovania rozširovania inteligentných systémov riadenia mesta, monitorovania, prediktívnej údržby a prevencie.

Systém bude identifikovať hrozbu povodní a automaticky

  • Vykonávať vysielanie do koncových bodov
  • Zasielať hlásenia skupinám osôb a používateľom mobilnej aplikácie
  • Zasielať hlásenia prostredníctvom SMS správ

Systém bude identifikovať miesta vysokej koncentrácie prachových častíc a

  • Vykonávať vysielanie do koncových bodov
  • Zasielať hlásenia skupinám osôb a používateľom mobilnej aplikácie

Systém umožní kontrolu koncových bodov (diagnostiku) a automatizovať procesy rozhodovania pri ich pravidelnej a nepravidelnej údržbe

Systém bude pripravený na zapojenie ďalších zdrojov dát, na základe ktorých dokáže zasielať varovanie o hrozbách formou digitálneho vysielania, cez SMS alebo mobilnú aplikáciu.

Veľmi dôležitou skutočnosťou je, že systém nebude predstavovať uzavretú dodanú funkčnosť. Jeho hlavnou výhodou bude možnosť dokonfigurovávať jeho funkcionalitu a súčasti podľa aktuálnych potrieb mesta, ktoré budú identifikované napríklad po ukončení realizácie projektu; do tohto systému bude môcť pripojiť ďalšie nové senzory, ktoré nebudú zakúpené v rámci projektu, ale mesto ich obstará v rámci udržateľnosti z vlastných zdrojov a pod.

3.7 Detailný opis obmedzení a predpokladov

Obmedzenia projektu (vymedzenie rozsahu projektu):

  • projekt musí byť realizovaný v súlade s legislatívou SR a EÚ, najmä zákonom o civilnej ochrane, o kybernetickej bezpečnosti a vyhláškou MIRRI,
  • nutnosť dodržať štátne štandardy a metodiky MIRRI SR, aby bol systém kompatibilný s národnými riešeniami,
  • potreba pridelenia a koordinácie frekvencií zo strany regulačných orgánov,
  • technické obmedzenia pokrytia – niektoré lokality môžu byť problematické na dosah signálu,
  • časová obmedzenosť – podľa opisu predmetu zákazky je maximálna realizácia do 4 mesiacov od začiatku implementácie,

Predpoklady pre úspešnú realizáciu projektu:

  • Projekt predpokladá úspešné a včasné verejné obstarávanie dodávateľa projektu.

3.8. Vyhodnotenie rizík a závislostí

Zoznam rizík a závislostí je detailne rozpracovaný v prílohe tohto dokumentu č. 1: Zoznam rizík a závislostí (I_01_PRILOHA_1_REGISTER_RIZIK-a-ZAVISLOSTI_Projekt_IUINovaky). Tento zoznam bude počas celej realizácie projektu aktualizovaný.

3.9 Detailný opis rozpočtu projektu a jeho prínosov

S ohľadom na obsah projektu (projekt nad 200 000,00,- EUR, ktorý obsahuje mobilnú aplikáciu) je vyžadovaná BC/CBA, súčasťou projektu je dokument M-05  Analýza nákladov a prínosov, ktorá obsahuje aj Katalóg požiadaviek.

3.9.1 Sumarizácia nákladov a prínosov

 SpoluVarovný informačný systém mesta Nováky
Náklady  
Všeobecný materiál  
IT - CAPEX221 294,39221 294,39

Aplikácie

(interné mzdové výdavky)

14 002,7814 002,78
SW9 230,239 230,23
HW183 584,16183 584,16
Riadenie projektu (paušálne výdavky)14 477,2214 676,53
IT - OPEX- prevádzka  
Aplikácie  
SW*19 937,0019 937,00
HW*198 271,00198 271,00
Prínosy  
Finančné prínosy  
Administratívne poplatky  
Ostatné daňové a nedaňové príjmy  
Ekonomické prínosy  
Občania (€)  
Úradníci (€)  
Úradníci (FTE)  
Kvalitatívne prínosy  
   

* Hodnota za 10 ročné sledované obdobie v zmysle CBA.

Tabuľka 5 Sumarizácia nákladov a prínosov

Interpretácia výsledkov:

Ekonomická a finančná efektívnosť projektu je v analýze prínosov nákladov hodnotená kvantitatívne pomocou nasledujúcich ukazovateľov (prahové hodnoty v zmysle platných dokumentov v prípade financovania zo zdrojov EÚ sú uvedené):

  • Pomer prínosov a nákladov (BCR): 10,79 (t.j. viac ako požadovaných 1,00)
  • Ekonomická čistá súčasná hodnota vyjadrená v eurách (ENPV): 4 094 754,00 (t.j. viac ako požadovaných 0)

Všetky základné kritériá sú teda nad požadovanými hodnotami.

V zmysle spracovanej Analýzy nákladov a prínosov BC/CBA je návratnosť projektu 1 rok od začatia realizácie projektu.

Hodnoty môžu byť zavádzajúce, nakoľko v súčasnosti nie je v rámci mesta Nováky prevádzkovaný inteligentný systém resp. verejný rozhlas. Pri hodnotení údajov resp. vyhodnocovaní návratnosti sme vychádzali z predpokladu, že bude potrebné informovať všetkých občanov mesta napr. o hroziacich povodniach. Táto potreba existuje i dnes a informácia sa musí dostať ku každému občanovi – počet volaní je teda nezmenený. Zmení sa iba čas, kedy je možné volanie vybaviť (dôjde k jeho výraznému skráteniu) a tiež k prijatiu informácie od mesta občanom.

Nie všetky sociálno-ekonomické vplyvy sa dajú vždy vyčísliť a zhodnotiť. Je to preto, že okrem odhadu ukazovateľov výkonnosti by sa mala zohľadniť aj úvaha o nepeňažných nákladoch a výnosoch, najmä vo vzťahu k týmto otázkam: (čistý) dosah na zamestnanosť, ochrana životného prostredia, sociálna rovnosť a rovnaké príležitosti.

Kvalitatívne prínosy projektu:

Obnova a dobudovanie hniezd bezdrôtového rozhlasu predstavuje dôležitý krok k naplneniu špecifického cieľa 1.1.2 IÚS Prievidza - Nováky a IÚI 1, a to prostredníctvom nasledujúcich konkrétnych prínosov:

1. Zvýšenie bezpečnosti obyvateľov

  • Rýchle a cielené varovanie obyvateľstva v prípade krízových udalostí (napr. povodne, požiare, priemyselné havárie).
  • Automatické varovania na základe IoT senzorov (prach, počasie, doprava), ktoré predchádzajú zhoršeniu situácie.
  • Zvýšenie odolnosti mesta voči mimoriadnym udalostiam.

2. Ochrana zdravia a životného prostredia

  • Monitoring kvality ovzdušia a prašnosti z dôvodu blízkosti priemyselného areálu.
  • Preventívne informovanie rizikových skupín (seniori, deti) pri prekročení zdravotne škodlivých hodnôt.
  • Lepšie rozhodovanie v oblasti životného prostredia a verejného zdravia.

3. Digitalizácia a inteligentné riadenie mesta

  • Zavedenie Smart City platformy pre zber, analýzu a vizualizáciu údajov.
  • Možnosť rozšírenia o ďalšie senzory a služby – škálovateľnosť systému.
  • Zber dát pre dôkazovo podložené rozhodovanie samosprávy.

4. Zlepšenie komunikácie medzi mestom a občanmi

  • Obojsmerná komunikácia: mesto informuje občanov, občania môžu reagovať.
  • Zvýšenie dôvery verejnosti v schopnosti mesta zvládať krízové situácie.
  • Prehľadná mobilná aplikácia a verejný dashboard zvyšujú transparentnosť.

5. Technologická a inštitucionálna pripravenosť do budúcnosti

  • Vytvorenie technického a procesného základu pre ďalšie digitálne služby a inovácie.
  • Umožňuje pripojenie k národným a európskym systémom (napr. varovania).
  • Posilňuje inovačný potenciál mesta a jeho atraktivitu pre investorov a obyvateľov.

6. Efektívne využitie verejných zdrojov

  • Projekt je navrhnutý v súlade s Akčným plánom inteligentných miest 2023–2026, čo zvyšuje šance na podporu z verejných zdrojov.
  • Výstupy môžu byť využité aj inými OVM (napr. hasiči, zdravotníctvo, doprava).

3.9.2 Zdroj financovania

Uvažovaný zdroj financovania:

Európske štrukturálne a investičné fondy (85%)

Program Slovensko

Výzva: Podpora rozvoja tvorby, spracovania, využívania a prepájania dát v rámci verejnej správy pre inteligentné rozhodovanie, plánovanie a správu

Kód Výzvy: PSK-MIRRI-619-2024-ITI-EFRR

Štátny rozpočet (7%)

a finančné prostriedky mesta Nováky (8%).

3.10 Harmonogram projektu

IDFÁZA/AKTIVITA

ZAČIATOK

(odhad termínu)

KONIEC

(odhad termínu)

POZNÁMKA
1.Prípravná fáza a Iniciačná fáza02/202503/2026Začiatok realizačnej fázy projektu vyplýva z predpokladu, že realizácia projektu začne až po ukončení administratívneho a odborného hodnotenia a po podpise Zmluvy o poskytnutí NFP, pričom je definovaná dostatočná časová rezerva na tieto úkony. Rovnako na procesy verejného obstarávania, ktoré môžu potenciálne začať v krátkom čase po podaní žiadosti o NFP.
2.Realizačná fáza04/202603/2027 
2a   Analýza a Dizajn04/202606/2027 
2b   Nákup technických prostriedkov,   programových prostriedkov a služieb04/202605/2026 
2c   Implementácia a testovanie07/202601/2027 
2d   Nasadenie a PIP02/202703/2027 
3.Podpora prevádzky (SLA)04/202803/2032Po ukončení projektu začína fáza udržateľnosti projektu, t.z. podpora prevádzky (SLA). V rámci danej fázy bude prijímateľ udržiavať a využívať implementované systémy. Vzniknuté náklady v tejto fáze projektu bude hradiť z vlastných výdavkov, na čo v rozpočte každoročne vyčlení dostatok finančných prostriedkov.

Tabuľka 6 Harmonogram projektu

Projekt bude realizovaný metódou Waterfall s logickými nadväznosťami realizácie jednotlivých modulov na základe funkčnej a technickej špecifikácie vypracovanej v rámci prípravy projektu.

Tento prístup bol zvolený nakoľko projekt má jasne definované ciele, postupy a rozdelenie práce.

Funkčné požiadavky boli definované vo vzťahu k dodávaným komponentom, pričom samotný projekt je realizovaný štandardizovanými nástrojmi (softvérmi a hardvérovým vybavením). Cena realizačných prác je zahrnutá v cene HW a SW produktov, nakoľko ide o štandardné úkony spojené s dodávkou uvedených produktov.

Finálne odovzdanie výstupu projektu je zakončené finálnou akceptáciou diela so samostatným preberacím protokolom. Pri podpise tohto finálneho protokolu začína plynúť záruka na dielo.

3.11 Návrh organizačného zabezpečenia projektu (projektový tím)

Pre účely realizácie projektu bude zriadený Riadiaci výbor (RV) realizátora projektu minimálne v nasledovnom zložení:

  • Predseda RV: Ing. Branislava Adamec
  • Biznis vlastník: Marián Miština
  • Zástupca prevádzky: Štefan Košík
  • Projektový manažér realizátora projektu (Objednávateľa) (PM): Mgr. Klaudia Boboková

Pre účely realizácie projektu bude zriadený Projektový tím realizátora projektu:

  • IT architekt: Štefan Košík
  • kľúčový používateľ: Anton Horný
  • IT analytik a biznis analytik: Marián Miština
  • projektový manažér: Mgr. Klaudia Boboková

IT architekt bude zároveň i UX a UI dizajnér. 

IDRola v projekteMeno a PriezviskoPracovné zaradenieOrg. útvar
1.IT architektŠtefan KošíkIT architektMesto Nováky
2.Kľúčový používateľ – dátový špecialistaAnton HornýKľúčový používateľMesto Nováky
3.IT analytik a biznis analytikMarián MištinaIT AnalytikMesto Nováky
4.Projektový manažérMgr. Klaudia BobokováProjektový manažérMesto Nováky

Tabuľka 7 Sumarizácia nákladov a prínosov

4. LEGISLATÍVA

Projekt bude realizovaný v súlade s nasledovnými legislatívnymi normami:

Zákon č. 305/2013 Z. z. o elektronickej podobe výkonu pôsobnosti orgánov verejnej moci a o zmene a doplnení niektorých zákonov (zákon o e- Governmente)

  • Vyhláška Úradu podpredsedu vlády Slovenskej republiky pre investície a informatizáciu č.179/2020, ktorou sa ustanovuje spôsob kategorizácie a obsah bezpečnostných opatrení informačných technológií verejnej správy
  • Zákon č. 69/2018 Z. z. o kybernetickej bezpečnosti a o zmene a doplnení niektorých zákonov
  • Zákon č. 95/2019 Z. z. o informačných technológiách vo verejnej správe a o zmene a doplnení niektorých zákonov
  • Vyhláška č.78/2020 Z.z. o štandardoch pre ITVS
  • Vyhláška č.401/2023 Z.z. o riadení projektov a zmenových požiadaviek v prevádzke informačných technológií verejnej správy
  • Vyhláška 547/2021 Z. z. o elektronizácii agendy verejnej správy
  • Vyhláška č. 227/2025 Z. z. Národného bezpečnostného úradu o bezpečnostných opatreniach
  • Zákon č. 18/2018 Z. z. o ochrane osobných údajov a o zmene a doplnení niektorých zákonov
  • Nariadenie (EÚ) 2016/679: všeobecné nariadenie o ochrane osobných údajov, účinné od 25. 5. 2018
  • Zákon č. 18/2018 Z. z. o ochrane osobných údajov

5. ARCHITEKTÚRA RIEŠENIA PROJEKTU

Realizácia projektu bude zahŕňať budovanie nového ISVS a jeho prepojenie s existujúcimi resp. budovanými ISVS TSK a súčasne nákup HW a SW. Z toho dôvodu budú navrhnuté všetky vrstvy architektúry (biznis, aplikačná, technologická).

Pred uvedením a detailným popisom zvoleného navrhovaného riešenia boli vyhodnotené alternatívy riešenia pre každú vrstvu architektúry.

Architektúra navrhovaného riešenia projektu je v súlade s funkčnými, nefunkčnými a technickými požiadavkami definovanými v katalógu požiadaviek (M-05 Analýza nákladov a prínosov - BC/CBA, karta: Katalóg požiadaviek).

Obsah tejto kapitoly je tiež prehľadom realizácie výstupu M-06 - aktualizácia evidencie e-Government komponentov v MetaIS. Mesto Nováky tak plní výstupom M-06 povinnosti orgánu riadenia sprístupňovať a aktualizovať informácie o informačných technológiách verejnej správy prostredníctvom MetaIS bezodkladne podľa § 12 ods. 1 písm. b) zákona č. 95/2019 Z.z.

Táto časť sa týka projektov, ktoré sú zamerané na vývoj alebo rozvoj  ISVS/s elektronickými službami , ktoré  majú grafické alebo iné používateľské rozhranie a sú určené pre občanov/podnikateľov (alebo aj pracovníkov verejnej správy pracujúcich s agendovým systémom), ďalej označených ako koncoví používatelia. 

  • Špecifikácia požiadaviek koncových používateľov musí byť v súlade s legislatívou (s aktuálne platnou alebo s návrhom jej zmien ako súčasť projektu) a postupmi pri vytváraní elektronických služieb verejnej správy, ako sú napríklad používateľský prieskum, mapovanie používateľskej cesty, vytváranie informačnej architektúry a testovanie prototypov podľa vyhlášky 547/2021 Z. z. o elektronizácii agendy verejnej správy.
  • Definujte skupiny koncových používateľov elektronických služieb a popísať cieľové skupiny koncových používateľov, vrátane sociodemografických charakteristík cieľových skupín alebo účastníkov používateľského prieskumu. Príklad definície skupín koncových používateľov, tzv. persón nájdete v metodike pre tvorbu používateľsky kvalitných elektronických služieb (Metodika pre tvorbu používateľsky kvalitných elektronických služieb).
  • Špecifikujte potreby resp. ciele koncových používateľov (ideálne formou tzv.  používateľského príbehu) ktoré identifikujú, čo jednotlivé skupiny koncových používateľov od elektronickej  služby požadujú.  Ak ide o zmenu (upgrade) elektronickej služby, ktorá už existuje, dajú sa ciele  koncových používateľov kvantitatívne odmerať: 
    • ako sa koncovým používateľom svoje potreby (resp. ciele) darí napĺňať (performance indikátory) - napr. priemerný čas pre naplnenie potreby, miera chybovosti, miera dokončenia, pomer online/offline transakcií, 
    • ako sú koncoví používatelia (ne)spokojní s existujúcou  elektronickou službou (Net Promoter Score, Customer effort Score, customer satisfaction....),
  • Pri rozvoji existujúcej elektronickej služby je možné použiť výstupy zo zisťovania spätnej väzby k elektronickej službe, ak z nich vyplývajú požiadavky koncových používateľov na rozvoj služby.  
  • Ak ide o vytváranie novej koncovej služby, realizuje sa používateľský prieskum spravidla metódou kvalitatívneho prieskumu (formou štruktúrovaného rozhovoru alebo dotazníka, ktorého cieľom je pomenovať základné ciele/potreby koncových používateľov) a očakávania od kvality a funkcionalít plánovanej elektronickej služby (odkaz návod (v angličtine): Ako vybrať vhodnú metódu používateľského prieskumu).
  • Priložte Report zákazníckeho prieskumu ako prílohu Projektového zámeru,  ktorý popíše priebeh a metódy prieskumu, základné kvantitatívne ukazovatele, veľkosť vzorky atď. 
  • Doplňte Katalóg požiadaviek (funkčné, nefunkčné) o priorizované požiadavky z používateľského prieskumu v dokumente M-05 Analýza nákladov a prínosov, karta Katalóg požiadaviek I-04 Katalóg požiadaviek.

5.1. Stanovenie alternatív architektúry riešenia

Voľba výsledného variantu projektu prebehla v dvoch kolách. V prvom kole bola uplatnená multikriteriálna analýza (ďalej len „MCA“) – výber relevantných alternatív realizácie projektu. V druhom bola spracovaná Analýza nákladov v zmysle vyhlášky 401/2025 Z. z. pre projekt, ktorý bol najvýhodnejší z pohľadu prvého kola (tzv. biznis hodnotenie).

V rámci MCA sme pracovali s nasledovnými tromi variantmi:

1. Nulový variant – t.j. zachovanie existujúceho statusu quo – k dispozícii budú len existujúce informačné systémy mesta – IS Korwin (niektoré z jeho modulov, ktoré mesto prevádzkuje), webová stránka mesta a e-mailový server. Nebude existovať žiaden SMART systém mesta a nebude prevádzkovaný Varovný informačný systém mesta Nováky.

2. Minimalistický variant, ktorý síce pokrýva požadované biznis varianty ako preferovaný variant (t.j. zvýšenie kvality distribúcie informácií občanom), ale komunikáciu bude zabezpečovať veľmi obmedzene – hlásenia budú realizované prostredníctvom digitálneho rozhrania cez koncové body – hlásiče rozhlasu, nebude zavedený SMART systém so všetkými jeho výhodami a nebudú pripravené rozhrania na zapojenie IoT senzorov. V princípe pôjde o základné vysielacie centrum a distribuované koncové body bez ďalšej pridanej hodnoty.

3. Preferovaný variant, ktorý splnil všetky kritériá MCA – predpokladá zavedenie kompletného Varovného informačného systému mesta Nováky. Bude zahŕňať všetky výhody minimalistického variantu, ale aj realizáciu SMART systému, zavedenie kontrol monitorovania koncových bodov, implementáciu mobilnej aplikácie, možnosť nastavení rôznych typov hlásení a možnosť vytvárania cieľových skupín hlásení. Rovnako integráciu na senzory – IoT zariadenia – na základe ich vstupov budú automaticky spúšťané hlásenia určeným skupinám obyvateľstva a pracovným skupinám zodpovedných ľudí.

5.1.1 Stanovenie alternatív v biznisovej vrstve architektúry

V rámci biznisovej vrstvy architektúry sme porovnávali 3 variantné alternatívy riešenia súčasného stavu. Na základe identifikovaného rozsahu problému v projektovom zámere boli stanovené tri rôzne riešenia.

Alternatíva 1 znamená ponechanie existujúceho stavu. Systémy mesta Nováky vrátane rozhlasu zostanú v prevádzke tak, ako sú, nebude existovať digitálne SMART systém mesta a nebude prevádzkovaný Varovný informačný systém mesta Nováky. Zamestnanci mesta Nováky budú naďalej informovať občanov o možných rizikách analógovou formou a existujúcimi technickými prostriedkami, bez špecifických senzorových dát. Občania a podnikatelia budú na poskytovanie informácií čakať tak, ako doteraz – pomerne dlho.

Alternatíva 2 predpokladá čiastkovú realizáciu riešenia. Vznikne varovný systém, ktorý bude zabezpečovať obmedzene komunikáciu s občanmi – hlásenia bude realizovať prostredníctvom digitálneho rozhrania cez koncové body – hlásiče rozhlasu. SMART systém nebude zavedený a nebudú pripravené ani rozhrania na zapojenie IoT senzorov. Občania a podnikatelia síce budú informovaní digitálnymi prostriedkami, ale len v dosahu ich zvukovej kapacity (t.j. iba v dosahu zvukových vĺn). Hromadné poskytovanie informácie občanom a podnikateľom bude možné, avšak s obmedzenou možnosťou dosahu systému, intenzity poskytovania informácií a možnosti ich uchovávať. Zo strany mesta Nováky bude naďalej potrebné vykonávať pomerne vysoké úsilie na to, aby boli informácie transparentne a v čo najkratšom čase distribuované občanom a podnikateľom.

Alternatíva 3 predpokladá plnohodnotnú realizáciu riešenia. Znamená nielen vybudovanie rozhlasu vrátane jeho koncových zariadení, ale aj zavedenie SMART systému mesta, jeho napojenie na IoT zariadenie a prípravu na integráciu budúcich SMART senzorov v rámci udržateľnosti projektu. Okrem funkčného vysielacieho centra a rozhlasu bude zavedený SMART systém, ktorý bude distribuovať informácie aj elektronickou formou (SMS, mobilná aplikácia), umožní integráciu IoT zariadení získaných v rámci projektu aj v rámci jeho udržateľnosti. Okrem toho bude tento systém poskytovať nástroje na monitorovanie koncových bodov rozhlasu, pripojených IoT zariadení a vytváranie podkladov pre údržbu. Integrované IoT zariadenia umožnia automaticky spúšťať hlásenia určeným skupinám obyvateľstva a pracovným skupinám zodpovedných ľudí.

Týmto spôsobom dôjde k zásadnému zrýchleniu distribúcie údajov občanom a podnikateľom zvýšeniu spokojnosti občanov aj podnikateľov, ktorí budú profitovať z rýchlejšieho a adresnejšieho poskytovania služieb. Údaje budú takisto sprístupnené iným OVM prostredníctvom otvorených dát a integrácií, čím sa zvýši transparentnosť a interoperabilita mesta Nováky ako digitálne zrelej samosprávy. Alternatíva 3 predstavuje systémové, dlhodobo udržateľné riešenie, ktoré dokáže reagovať na výzvy modernej samosprávy a zároveň flexibilne rásť podľa potrieb meta a jeho obyvateľov či podnikateľov.

1760005626783-723.png

Obrázok 1 Znázornenie alternatív riešenia v biznis vrstve architektúry

 KRITÉRIUMZDÔVODNENIE KRIÉRIA

STAKEHOLDER

1

Občan/podnikateľ

STAKEHOLDER

2

ZAMESTNANEC

STAKEHOLDER

3

ADMINISTRÁTOR

STAKEHOLDER

4

SPRÁVCA

STAKEHOLDER

5

INÉ OVM

BIZNIS VRSTVA

 

Kritérium A (KO)Zvukové šírenie informácií smerom ku stakeholderomXXX X
Kritérium B (KO)Monitoring prostredia za účelom poskytovania varovných informáciíXX   
Kritérium C (KO)Poskytovanie údajov elektronickou formou v online priestoreXXX  
Kritérium D (KO)Zameranie údajov na konkrétne skupiny a konkrétnych stakeholderovXXX  
Kritérium EMonitorovanie koncových zariadeníXXXXX
Kritérium FPoskytovanie info o IoT zariadeníXXX X

Tabuľka 8 Klasifikácia budovaných informačných systémov

Zoznam kritérií

Alternatíva

1

Spôsob

dosiahnutia

Alternatíva 2

Spôsob

dosiahnutia

Alternatíva 3

Spôsob

dosiahnutia

Kritérium AánoBudú inštalované koncové hlásiče rozhlasuánoBudú inštalované koncové hlásiče rozhlasuánoBudú inštalované koncové hlásiče rozhlasu
Kritérium BNieNebudú implementované žiadne IoT zariadeniaNieNebudú implementované žiadne IoT zariadeniaÁnoBudú implementované IoT zariadenia a budú prepojené so SMART systémom.
Kritérium CNieNebude implementovaný SMART systém vrátane mobilnej klientskej aplikácieNieNebude implementovaný SMART systém vrátane mobilnej klientskej aplikácieÁnoBude implementovaný SMART systém vrátane mobilnej klientskej aplikácie
Kritérium DNieNebude implementovaný SMART systém vrátane mobilnej klientskej aplikácieNieNebude implementovaný SMART systém vrátane mobilnej klientskej aplikácieÁnoBude implementovaný SMART systém vrátane mobilnej klientskej aplikácie
Kritérium ENieNebude zavedený systém monitorovania koncových zariadeníNieNebude zavedený systém monitorovania koncových zariadeníÁnoBude implementovaný SMART systém s možnosťou monitorovania koncových zariadení
Kritérium FNieÚdaje o IoT zariadeniach nebudú k dispozíciiNieÚdaje o IoT zariadeniach nebudú k dispozíciiÁnoÚdaje o IoT zariadeniach budú k dispozícii vďa

Tabuľka 9 Vyhodnotenie MCA

Na základe vyhodnotenia MCA analýzy vychádza Alternatíva 3 ako jediná, ktorá spĺňa všetky požiadavky.

5.1.2 Stanovenie alternatív v aplikačnej vrstve architektúry

V aplikačnej vrstve budú projektom riešené len aplikačné moduly/funkcionality, ktoré sú nevyhnutné pre dosiahnutie cieľov vybranej alternatívy č. 3.

Pri hodnotení možnosti využitia aplikácií s otvoreným kódom žiadateľ dospel k záveru, že nie je k dispozícii Open Source softvérové riešenie, ktoré by bolo možné za náklady rovnaké alebo podobné, ako boli cenové ponuky predložené zabezpečiť a prevádzkovať v kombinácii s HW pre berzdrôtový rozhlas. Rovnako štandardizovaný softvér určený pre hardvér vysielacích pracovísk a ovládače IoT zariadení či koncové stanice rozhlasu a jeho cena je niekoľko násobne nižšia ako v prípade, že by bol vyvíjaný pre projekt mesta Nováky. Z uvedeného dôvodu bude predmetom realizácie obstaranie existujúcich HW a SW produktov a ich súčasťou bude ich nasadenie do prevádzky.

5.1.3 Stanovenie alternatív v technologickej vrstve architektúry

Alternatívy na úrovni technologickej architektúry reflektujú alternatívy vypracované na základe „nadradenej“ architektonickej aplikačnej vrstvy.

Pri posudzovaní požadovaných technologických zariadení boli zvážené viaceré technologické platformy a zariadenia, ktoré boli aj testované pri demo testoch. Navrhovaná zostava zariadení je definovaná tak, aby vykrývala potrebné pokrytie územia mesta Nováky a kombinovala potrebné senzory/kamery za účelom naplnenia cieľov projektu. Vďaka testovaniu konštatujeme, že ide o optimalizovanú verziu počtu jednotlivých zariadení. 

Celý projekt bude využívať primárne vlastné hardvérové vybavenie – server, koncové zariadenia a IoT zariadenia obstarané v rámci projektu. Medzi jednotlivými koncovými bodmi bude zabezpečená konektivita formou vysielacej frekvencie resp. internetovým pripojením.

5.2 Náhľad architektúry a popis budúceho cieľového produktu

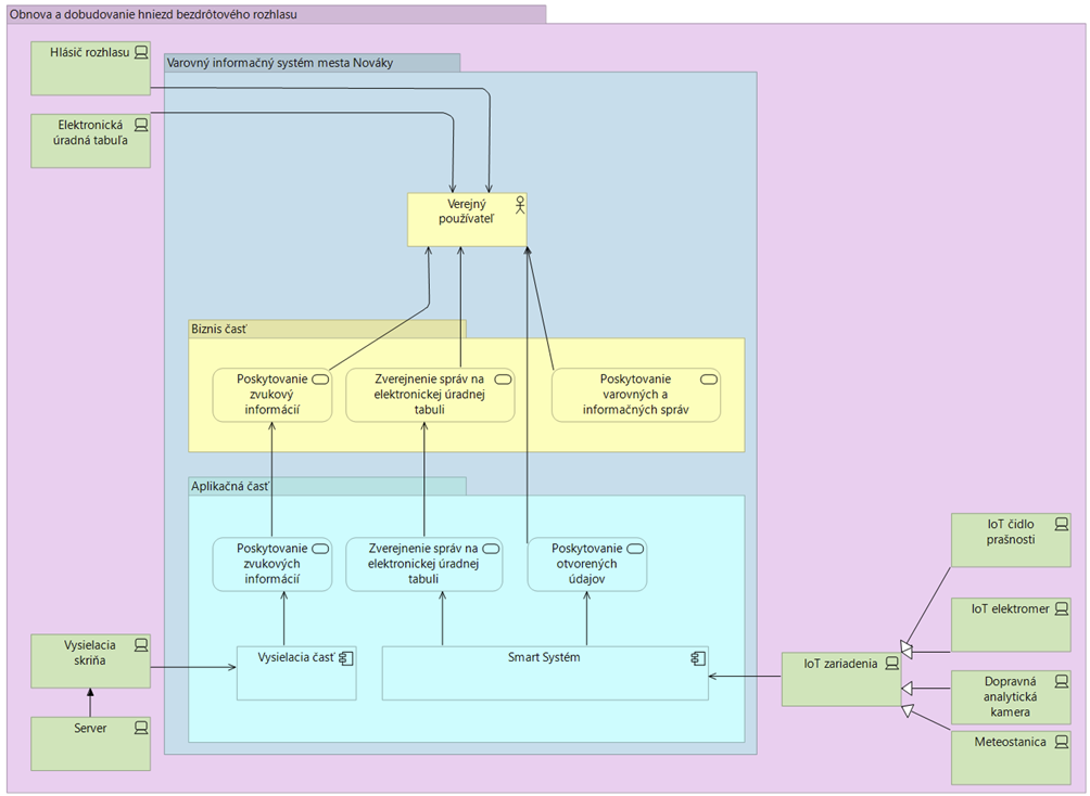
Výsledkom projektu budú:

  • Projektové výstupy v zmysle vyhlášky 401/2023 o riadení projektov. V prípade, že predmetom realizácie bude dielo (oceniteľné práva a/alebo zdrojový kód), získa mesto Novýky právo vykonávať autorské práva k tomuto dielu, vrátane výhradnej a územne neobmedzenej licencie, získa zdrojové kódy a právo publikovať tieto zdrojové kódy. Tieto podmienky sa nevzťahujú na tzv. krabicový softvér, ktorý je predávaný ako produkt či už realizátora alebo tretej strany.
  • Vybudované vysielacie pracovisko, ktoré bude pozostávať z:
    • Vysielacej skrine
    • Softvérovej aplikácie na vysielanie
    • Diagnostickej aplikácie
  • Inštalácia prijímacej časti varovného informačného systému (koncové zariadenia – hlásiče bezdrôtového rozhlasu)
  • Inteligentné senzory
  • Nový ISVS: Varovný informačný systém mesta Nováky (SMART systém)

Základný pohľad na architektúru budúceho riešenia znázorňuje nasledovný obrázok:

1760005953497-493.png

Obrázok 2 Znázornenie základného pohľadu na architektúru budúceho riešenia

5.3 Biznis vrstva

V tejto kapitole je spracované detailnejšie rozpracovanie zvolenej alternatívy riešenia v biznis vrstve architektúry. Sú uvedené e-Government komponenty – Koncové služby, ktoré budú výstupom projektu, a ktoré sú zaevidované v MetaIS v rámci výstupu M-06.

5.3.1 Návrh riešenia v biznis vrstve architektúry

Projekt sa týka životných situácií, kedy buď priamo podporuje získavanie informácií občanmi a podnikateľmi alebo zrýchľuje rozhodovacie procesy mesta Nováky v rámci bežného poskytovania informácií alebo v kritických situáciách.

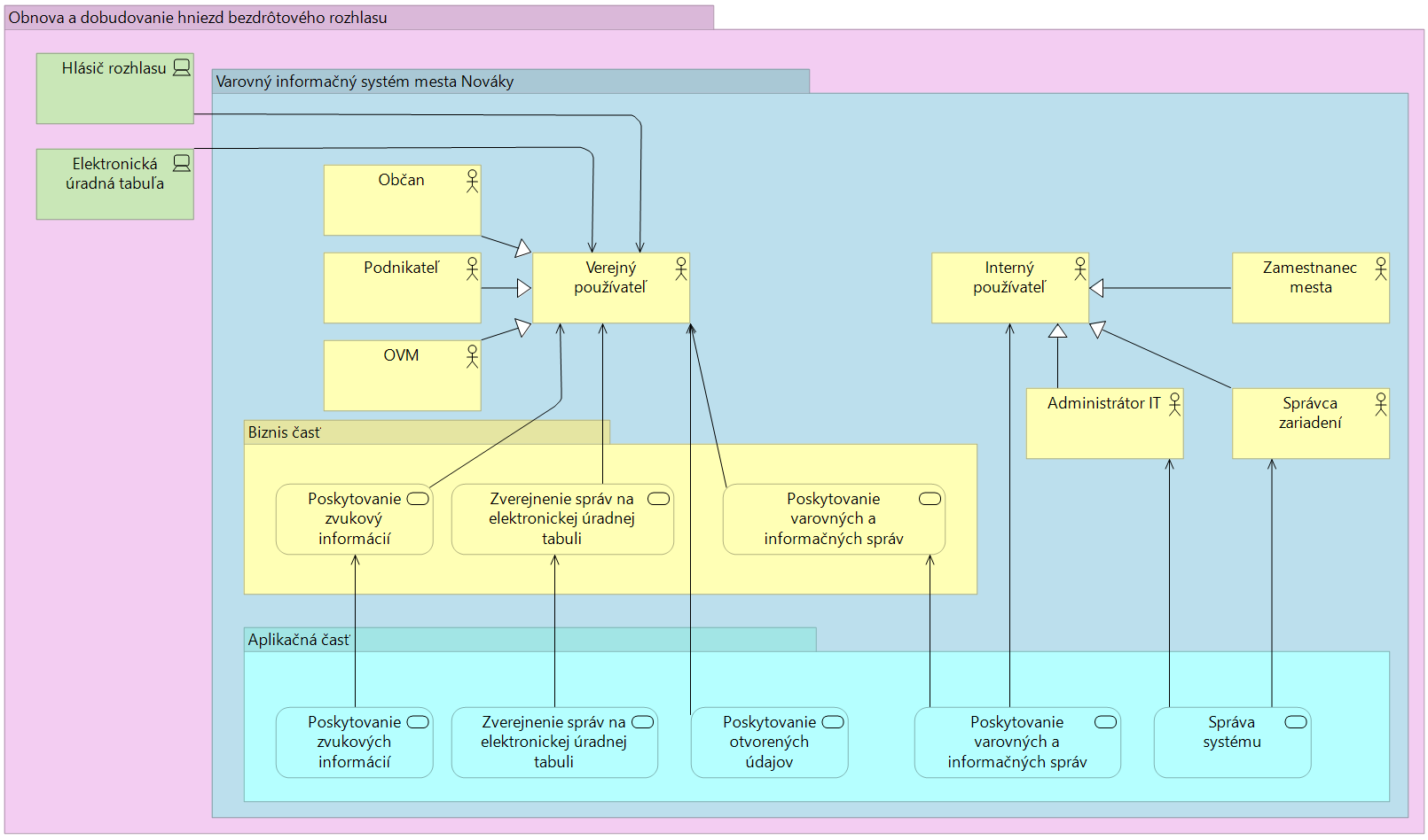
V rámci projektu sú z pohľadu biznis vrstvy sledované nasledovné výstupy:

  • Poskytovanie zvukových informácií pre občanov a podnikateľov (nejde koncovú službu ISVS)
  • Poskytovanie varovných a informačných správ prostredníctvom webovej aplikácie alebo mobilnej aplikácie (ide o koncovú službu)
  • Poskytovanie otvorených údajov formou vhodného rozhrania (nejde o koncovú službu ISVS).

Nasledovný obrázok znázorňuje TO BE stav biznis vrstvy, pričom v rámci projektu pribudne jedna koncová služba.

1760006042100-551.png

Obrázok 3 Znázornenie TO BE biznis vrstvy

5.3.2 Prehľad koncových služieb – budúci stav (TO BE):

Kód KS

(z MetaIS)

Názov KSPoužívateľ KS (G2C/G2B/G2G/G2A)

Životná situácia

(+ kód z MetaIS)

Úroveň elektronizácie KS
ks_381832Poskytovanie varovných a informačných správG2C/G2B/G2G

055 Slobodný prístup k informáciám, prístup k odtajneným skutočnostiam, archívy

025 Služby

úroveň 4
ks_381858Zverejnenie správ na elektronickej úradnej tabuliG2C/G2B/G2G

055 Slobodný prístup k informáciám, prístup k odtajneným skutočnostiam, archívy

025 Služby

úroveň 4

Tabuľka 10Prehľad koncových služieb - budúci stav (TO BE)

5.3.3 Organizačné zmeny a Procesy dotknuté navrhovaným riešením

Realizáciou projektu dôjde k dvom základným zmenám z hľadiska organizácie a procesov

  • Nastanú organizačné zmeny na úrovni toku informácií oprávneným a informovaným osobám. V súčasnosti v prípade vzniku mimoriadnej udalosti, v prípade zverejňovanie informácií je problém zabezpečiť rýchlu distribúciu informácií občanom, podnikateľom a ostatným subjektom. Zavedenie nového IS tento proces zásadne zjednoduší; komunikácia prebehne
    •  zvukovým vysielaním (pričom vysielanie sa môže za určitých okolností spustiť aj automatizovane)
    •  zasielaním cielených správ, vrátane zasielania správ na mobilné zariadenia do mobilnej aplikácie alebo webového rozhrania.
  • Interná zmena procesov – budú definované skupiny interných používateľov, ktorí budú na základe získaných informácií bezprostredne informovaní o nových udalostiach a budú riadení vopred definovanými procesmi
  • Zavedenie zberu údajov z monitorovacej infraštruktúry a na základe získaných údajov (meteostanice, prachové senzory a pod.) spúšťanie procesov varovania
  • Realizácia procesov automatizovaného poskytovania údajov cez elektronickú úradnú tabuľu

5.3.4 Jazyková podpora a lokalizácia

Vizuálne rozhrania koncových služieb musia byť dostupné v slovenskom a anglickom jazyku s možnosťou dopracovať ďalšie jazykové mutácie. Správcovské rozhrania musia byť k dispozícii pre koncových používateľov (zamestnancov mesta Nováky) v slovenskom jazyku, nástroje určené pre IT adminov môžu byť v odôvodnených prípadoch (open source, perzistentný softvér) v anglickom jazyku.

Dokumentácia projektu musí byť spracovaná výhradne v slovenskom alebo českom jazyku. Rovnako používateľské návody pre používateľov koncových služieb musia byť k dispozícii v slovenskom jazyku. Koncové služby projektu budú dostupné aj pre používateľov z iných členských štátov EÚ.

5.4 Aplikačná vrstva

V tejto kapitole je detailnejšie rozpracovaná aplikačná vrstva architektúry.

Obsahuje prehľad e-Government komponentov – Aplikačných služieb, Informačných systémov a ich podsystémov a ich vzájomných vzťahov, ktoré budú výstupom projektu (dodané nové alebo zmenené) a ktoré sú zaevidované v MetaIS v rámci výstupu M-06 (Evidencia e-Government komponentov v MetaIS).

V prehľade sú uvedené a v MetaIS v rámci výstupu M-06 evidujte aj vzťahy Aplikačných služieb, ktoré budú slúžiť Koncovým službám. Taktiež uveďte Aplikačné služby poskytované na externú integráciu a tiež konzumné integračné Aplikačné služby a ich vzťahy na poskytované služby iných systémov, hlavne spoločných modulov. Rovnako sú uvedené aplikačné služby pre interné použitie, ktoré neslúžia koncovým službám.

5.4.1 Návrh riešenia v aplikačnej vrstve architektúry

Predmetom realizácie budú nové aplikačné služby, ktoré:

  • Slúžia koncovým službám projektu
  • Sú určené ako aplikačné služby pre interných zamestnancov mesta Nováky

Podrobnosti o aplikačných službách uvádza nasledovný obrázok:

1760006493140-324.png

Obrázok 4 Rozpracovanie detailov budúcej (TO BE) aplikačnej architektúry vrátane tokov dát z interných systémov a úložiska centrálnej platformy.

5.4.2 Rozsah informačných systémov – budúci stav (TO BE)

Kód ISVS

(z MetaIS)

Názov ISVS

Modul ISVS

(zaškrtnite, ak ISVS je modulom)

Stav IS VSTyp IS VS

Kód nadradeného ISVS

(v prípade zaškrtnutého checkboxu pre modul ISVS)

isvs_9035WEB sídlo mesta NovákyPrevádzkovaný a plánujem rozvíjaťPrezentačný 
isvs_9037Centrálna ohlasovňa - aplikácia Ministerstva vnútra SRPrevádzkovaný a plánujem rozvíjaťEkonomický a admin. chod inštitúcie 
isvs_9038KORWIN - Modul majetokPrevádzkovaný a plánujem rozvíjaťEkonomický a admin. chod inštitúcie 
isvs_15107Varovný informačný systém mesta NovákyPlánujem budovaťPrezentačný 

Tabuľka 11 Rozsah informačných systémov - budúci stav (TO BE)

5.4.3 Využívanie nadrezortných a spoločných ISVS – AS IS

Projekt nebude využívať nadrezortné ISVS – z toho dôvodu neuvádzame súčasné väzby.

5.4.4 Prehľad plánovaných integrácií na nadrezortné ISVS – spoločné moduly podľa zákona č. 305/2013 Z.z. o  e-Governmente – budúci stav (TO BE)

ISVS vyhotovený v rámci projektu nie je plánovaný na integráciu na nadrezortné ISVS – spoločné moduly podľa zákona č. 305/2013 Z.z. o e-Governmente.

5.4.5 Prehľad plánovaných integrácií na iné ISVS  – budúci stav (TO BE)

Kód ISVS

(z MetaIS)

Názov ISVS

 

Kód integrovaného ISVS

(z MetaIS)

Názov integrovaného ISVS
isvs_15107Varovný informačný systém mesta Novákyisvs_9184Otvorené údaje 2.0

Tabuľka 12 Prehľad plánovaných integrácií na iné ISVS  – budúci stav (TO BE)

5.4.6 Aplikačné služby pre Koncové služby – budúci stav (TO BE)

Kód AS

(z MetaIS)

Názov  AS

Realizuje ISVS

(kód ISVS, ktorý realizuje AS)

Aplikačná služba slúži KS

(kód KS z MetaIS)

as_67994Poskytovanie varovných a informačných správisvs_15107ks_381832
as_67320Zverejnenie správ na elektronickej úradnej tabuliisvs_15107ks_381858
as_67993Poskytovanie otvorených údajovisvs_15107 
as_67995Poskytovanie zvukových informáciíisvs_15107 

Tabuľka 13 Aplikačné služby pre Koncové služby – budúci stav (TO BE)

5.4.7 Aplikačné služby na integráciu – budúci stav (TO BE)

AS

(Kód MetaIS)

 

Názov  AS

Realizuje ISVS

(kód ISVS, ktorý realizuje AS)

Poskytujúca alebo KonzumujúcaIntegrácia cez CAMPIntegrácia  IS tretích stránSaaS

Integrácia na AS poskytovateľa

(kód MetaIS)

as_67993Poskytovanie otvorených údajovisvs_15107PoskytovanáNieNieNie 

Tabuľka 14 Aplikačné služby na integráciu – budúci stav (TO BE)

5.5 Dátová architektúra

5.5.1 Objekty evidencie

V nasledujúcej tabuľke sú uvedené a popísané Objekty Evidencie (ďalej len OE) v jednotlivých ISVS/registroch súvisiace s projektom v stave AS IS. Finálny rozsah spracovania OE bude stanovený v realizačnej etape Analýza a dizajn.

D OEObjekt evidencie - názovObjekt evidencie - popisReferencovateľný identifikátor URI dátového prvku
1Osoby-Nemá
2Podnikatelia-Nemá
3Pobyty-Nemá
4Prevádzky-Nemá
5Adresy-Nemá
6Súpisné a orientačné čísla-Nemá
7Nehnuteľnostipodskupina katastraNemá
8Parcelypodskupina katastraNemá
9Nájmykomerčné, sociálne, bytovéNemá
10Senzorické údaje Nemá

Tabuľka 15 Objekty evidencie

5.5.2 Referenčné údaje

Predmetom projektu nie je vyhlásenie referenčných údajov.

5.5.3 Poskytovanie údajov z ISVS do IS CPDI – budúci stav (TO BE)

Projekt nebude poskytovať údaje do do IS Centrálna platforma dátovej integrácie (IS CPDI, kód MetaIS=isvs_5836, pôvodné IS CSRÚ).

5.5.4 Konzumovanie údajov z IS CPDI – budúci stav (TO BE)

ISVS budovaný v rámci projektu nebude konzumovať údaje z IS Centrálna platforma dátovej integrácie (IS CPDI, kód MetaIS=isvs_5836, pôvodné IS CSRÚ); integrácia na IS CPDI je plánovaná v rámci udržateľnosti projektu.

5.5.5 Identifikácia údajov a subjektov pre konzumovanie alebo poskytovanie údajov do/z CPDI (CSRÚ)

Predmetom projektu nie je konzumovanie alebo poskytovanie údajov do/z CPDI (CSRÚ).

5.5.6 Kvalita a čistenie údajov

Predmetom projektu nebude čistenie údajov.

Dáta vznikajúce v rámci projektu resp. ISVS vybudovaných v rámci projektu bude potrebné personálne zabezpečiť z pohľadu riadenia dátovej kvality nasledovnými expertmi:

RolaČinnostiPozícia zodpovedná za danú činnosť (správca ISVS / dodávateľ)
Databázový špecialistaAnalyzuje požiadavky na dáta, modeluje obsah procedúrDodávateľ
Dátový špecialista pre dátovú kvalituSpracovanie výstupov merania, interpretácie, zápis biznis pravidiel, hodnotiace správy z meraniaDátový špecialista

Tabuľka 16 Personálne zabezpečenie a roly pri riadení dátovej kvality

5.5.7 Otvorené údaje

V nasledujúcej tabuľke sú uvedené objekty evidencie, ktoré budú realizáciou projektu sprístupnené ako otvorené údaje.

ID OE

Názov objektu evidencie / datasetu

(uvádzať OE z tabuľky v kap. 5.5.1)

 

Požadovaná interoperabilita

(3★ - 5★)

Periodicita publikovania

(týždenne, mesačne, polročne, ročne)

10Senzorické údaje3★Týždenne

Tabuľka 17 Objekty evidencie, ktoré budú sprístupnené ako otvorené údaje

5.5.8 Analytické údaje

Predmetom realizácie projektu nebude poskytovanie analytických údajov.

5.5.9 Moje údaje

V rámci projektu budú využívané údaje o osobách a podnikateľoch avšak iba ako read only prístup k údajom, ktoré do systému poskytnú používatelia. V rámci implementácie nepočítame s integráciou na systém „Moje údaje“, jeho integrácia prebehne až v rámci udržateľnosti projektu.

5.5.10 Prehľad jednotlivých kategórií údajov

ID

Register / Objekt evidencie

(uvádzať OE z tabuľky v kap. 5.5.1)

Referenčné údajeMoje údajeOtvorené údajeAnalytické údaje
1Osoby
2Podnikatelia
3Pobyty
4Prevádzky
5Adresy
6Súpisné a orientačné čísla
7Nehnuteľnosti
8Parcely
9Nájmy
10Senzorické údaje

Tabuľka 18 Prehľad jednotlivých kategórií údajov

5.6 Tchnologická architektúra

5.6.1 Návrh riešenia technologickej architektúry

Alternatívy na úrovni technologickej architektúry reflektujú alternatívy vypracované na základe „nadradenej“ architektonickej aplikačnej vrstvy.

Výstupmi projektu bude informačný systém a technologické zariadenia (hardvérové vybavenie), ktoré bude prostredníctvom existujúcej technologickej infraštruktúry napájané a bude zabezpečená konektivita jeho koncových bodov do centrálneho bodu.

Informačný systém bude inštalovaný na vlastnej špeciálnej infraštruktúre mesta Nováky, ktorá je dodávaná na mieru k softvérovému vybaveniu, hlásičom a ostatným IoT zariadeniam, nakoľko tieto požadujú špecializované a dostatočne výkonné vybavenie.

Návrh TO BE technologickej architektúry je uvedený na nasledovnom obrázku:

1760012260822-323.png

Obrázok 5 Návrh technologickej architektúry.

5.6.2 Požiadavky na výkonnostné parametre, kapacitné požiadavky – budúci stav (TO BE)

ParameterJednotkyPredpokladaná hodnotaPoznámka
Počet interných používateľovPočet91 
Počet súčasne pracujúcich interných používateľov v špičkovom zaťaženíPočet91 
Počet externých používateľov (internet)Počet4100 
Počet externých používateľov používajúcich systém v špičkovom zaťaženíPočet4100Maximálny počet volaní (teoretických) všetkých unikátnych externých i interných používateľov
Počet transakcií (podaní, požiadaviek) za obdobiePočet/obdobie4100/rokPočet transakcií pri rozhodovaní o podaniach, ktoré nový ISVS vybudovaný v rámci projektu ovplyvní.
Objem údajov na transakciuObjem/transakcia1 MB 
Objem existujúcich kmeňových dátObjem1 TB 
Ďalšie kapacitné a výkonové požiadavky-- 

Tabuľka 19 Požiadavky na výkonnostné parametre, kapacitné požiadavky – budúci stav (TO BE)

5.6.3 Využívanie služieb z katalógu služieb vládneho cloudu

Služby vládneho cloudu nebudú v rámci projektu využité, nakoľko pre účely prevádzky informačného systému bude dodaná vlastná špecializovaná infraštruktúra.

5.7 Bezpečnostná architektúra

5.7.1 Návrh riešenia bezpečnosti

Mesto Nováky má realizované opatrenia kybernetickej a informačnej bezpečnosti, primárne ochranu na úrovni firewall, segmentáciu siete a riadenie prístupových práv.

Samozrejmosťou je pravidelný audit kybernetickej bezpečnosti, vykonávanie činností manažéra kybernetickej bezpečnosti a existencia náležitej dokumentácie.

Pravidelne dochádza k preškoleniu zamestnancov, pričom školenie kybernetickej bezpečnosti je súčasťou BOZP pri nástupe nových zamestnancov.

Výsledky projektu budú kompletne subsumované pod súčasné a budúce opatrenia kybernetickej a informačnej bezpečnosti, pričom pre nový ISVS bude spracovaný bezpečnostný projekt.

5.7.2 Určenie obsahu bezpečnostných opatrení

Obsah bezpečnostných opatrení podľa vyhlášky ÚPVII č. 179/2020 Z. zAplikované opatreniaAplikovaná legislatíva
Minimálne bezpečnostné opatrenia Kategórie IÁno

Aplikovateľný odsek §3 vyhlášky 179/2020

  • Organizácia kybernetickej bezpečnosti a informačnej bezpečnosti
  • Riadenie rizík kybernetickej bezpečnosti a informačnej bezpečnosti
  • Personálna bezpečnosť
  • Riadenie prístupov
  • Riadenie kybernetickej bezpečnosti a informačnej bezpečnosti vo vzťahoch s tretími stranami
  • Bezpečnosti pri prevádzke informačných systémov sietí
  • Hodnotenia zraniteľnosti a bezpečnostné aktualizácie
  • Ochrana proti škodlivému kódu
  • Sieťová a komunikačná bezpečnosť
  • Zaznamenávanie udalostí a monitorovanie
  • Riešenie kybernetických bezpečnostných incidentov
  • Kontinuita prevádzky ISVS
  • Audit a kontrolné činnosti.
Minimálne bezpečnostné opatrenia Kategórie IIÁno

Aplikovateľný odsek §3 vyhlášky 179/2020

  • Organizácia kybernetickej bezpečnosti a informačnej bezpečnosti
  • Riadenie rizík kybernetickej bezpečnosti a informačnej bezpečnosti
  • Personálna bezpečnosť
  • Riadenie prístupov
  • Riadenie kybernetickej bezpečnosti a informačnej bezpečnosti vo vzťahoch s tretími stranami
  • Bezpečnosti pri prevádzke informačných systémov sietí
  • Hodnotenia zraniteľnosti a bezpečnostné aktualizácie
  • Ochrana proti škodlivému kódu
  • Sieťová a komunikačná bezpečnosť
  • Zaznamenávanie udalostí a monitorovanie
  • Riešenie kybernetických bezpečnostných incidentov
  • Kontinuita prevádzky ISVS
  • Audit a kontrolné činnosti
Minimálne bezpečnostné opatrenia Kategórie IIIÁno

Aplikovateľný odsek §3 vyhlášky 179/2020

  • Organizácia kybernetickej bezpečnosti a informačnej bezpečnosti
  • Riadenie rizík kybernetickej bezpečnosti a informačnej bezpečnosti
  • Personálna bezpečnosť
  • Riadenie prístupov
  • Riadenie kybernetickej bezpečnosti a informačnej bezpečnosti vo vzťahoch s tretími stranami
  • Bezpečnosti pri prevádzke informačných systémov sietí
  • Hodnotenia zraniteľnosti a bezpečnostné aktualizácie
  • Ochrana proti škodlivému kódu
  • Sieťová a komunikačná bezpečnosť
  • Zaznamenávanie udalostí a monitorovanie
  • Riešenie kybernetických bezpečnostných incidentov
  • Kontinuita prevádzky ISVS

Audit a kontrolné činnosti

Bezpečnostný projektÁno§ 23 ods. 1 a 2 zákona 95/2019 Z.z.
Bezpečnostné opatrenia podľa osobitného predpisuNie 

Tabuľka 19 Určenie obsahu bezpečnostných opatrení

5.7.3 Legislatívne, právne, štatutárne, regulačné a zmluvné požiadavky,

Bezpečnostné opatrenia sú v súlade s dotknutými právnymi normami a zároveň s technickými normami, ktoré stanovujú úroveň potrebnej bezpečnosti IS,  pre manipuláciu so samotnými dátami, alebo technické/technologické/personálne zabezpečenie samotnej výpočtovej techniky. Ide najmä o nasledovnú legislatívu:

  • Zákon č. 95/2019 Z.z. o informačných technológiách vo verejnej správe
  • Zákon č. 69/2018 Z.z. o kybernetickej bezpečnosti
  • Vyhláška č. 227/2025 Z. z. Národného bezpečnostného úradu o bezpečnostných opatreniach
  • Zákon č. 45/2011 Z.z. o kritickej infraštruktúre
  • vyhláška Úradu podpredsedu vlády Slovenskej republiky pre investície a informatizáciu č. 78/2020 Z. z. o štandardoch pre informačné technológie verejnej správy
  • vyhláška Úradu podpredsedu vlády Slovenskej republiky pre investície a informatizáciu č. 179/2020 Z. z., ktorou sa ustanovuje spôsob kategorizácie a obsah bezpečnostných opatrení informačných technológií verejnej správy
  • vyhláška Úradu na ochranu osobných údajov Slovenskej republiky č. 158/2018 Z. z. o postupe pri posudzovaní vplyvu na ochranu osobných údajov
  • Nariadenie Európskeho parlamentu a Rady (EÚ) 2016/679 z 27. apríla 2016 o ochrane fyzických osôb pri spracúvaní osobných údajov a o voľnom pohybe takýchto údajov, ktorým sa zrušuje smernica 95/46/ES (všeobecné nariadenie o ochrane údajov)
  • Zákon č. 18/2018 Z. z. o ochrane osobných údajov a o zmene a doplnení niektorých zákonov.

Pre účely projektu bude aplikovaná i interná bezpečnostná dokumentácia mesta Nováky.

5.7.4 Riešenie autentifikácie a prístupov používateľov

V rámci back office budú na autentifikáciu používateľov použité technológie pre jednotné prihlásenie (Single Sign On). Pre verejnosť budú koncové služby dostupné na základe prihlásenia do mobilnej aplikácie resp. webového rozhrania; otvorené údaje budú dostupné bez potreby autentifikácie.

Používateľské role v rámci systému:

  • Interní používatelia
    •  Administrátor IT systémov mesta – okrem samotného ISVS spravuje i ostatné systémy mesta
    •  Správca zariadení – je primárne zodpovedný za prevádzku siete zariadení vybudovanú v rámci projektu
    •  Zamestnanec mesta – je špecialista, ktorý analyzuje dáta a následne ich používa v rámci procesov, ktoré sú podporované systémom – zverejňuje hlásenia, publikuje oznamy, pripravuje zostihy a pod.
  • Externí používatelia – sú všetky fyzické a právnické osoby, ktoré využívajú výstupy systému či už v podobe mobilnej aplikácie, webovej aplikácie alebo v podobe otvorených dát. Sú to najmä:
    •  občania
    •  podnikatelia
    • OVM

6. PREVÁDZKA A ÚDRŽBA VÝSTUPOV PROJEKTU

6.1 Návrh riešenia prevádzky a údržby

Nasledujúce kapitoly popisujú navrhovaný budúci (TO BE) stav riešenia zabezpečenia prevádzky a údržby, úroveň poskytovania služieb (SLA) a obnovy systému a dát po výpadku prevádzky systému.

Pre účely údržby plánujeme používať informačný systém pre manažment služieb podpory a budeme požadovať jeho prevádzku na strane dodávateľa.

6.2 Zabezpečenie podpory používateľov a prevádzky

Podpora prevádzky a používateľov bude realizovaná cez 3 úrovne podpory, s nasledujúcim označením a obsahom činnosti:

  • Podpora L1 (podpora 1. stupňa - Level 1) - začiatočná úroveň podpory, ktorej základnou funkciou je zhromaždiť informácie, previesť základnú analýzu a určiť príčinu problému a jeho klasifikáciu. Typicky sú v úrovni L1 riešené priamočiare a jednoduché problémy a základné diagnostiky, overenie dostupnosti jednotlivých vrstiev infraštruktúry (sieťové, operačné, vizualizačné, aplikačné atď.) a základné užívateľské problémy (typicky zabudnutie hesla), overovanie nastavení SW a HW atď. Je zabezpečovaná  prostredníctvom pracoviska jednotného kontaktného miesta.
  • Podpora L2 (podpora 2. stupňa – Level 2 -  postúpenie požiadaviek od L1) – riešiteľské tímy s hlbšou technologickou znalosťou danej oblasti. Riešitelia na úrovni Podpory L2 nekomunikujú priamo s koncovým užívateľom, ale sú zodpovední za poskytovanie súčinnosti riešiteľom 1. úrovne podpory pri riešení eskalovaného hlásenia, čo mimo iného obsahuje aj spätnú kontrolu a podrobnejšiu analýzu zistených dát predaných riešiteľom 1. úrovne podpory. Výstupom takejto kontroly môže byť potvrdenie, upresnenie, alebo prehodnotenie hlásenia v závislosti na potrebách Objednávateľa. Primárnym cieľom riešiteľov na úrovni Podpory L2 je dostať Hlásenie čo najskôr pod kontrolu a následne ho vyriešiť - s možnosťou eskalácie na vyššiu úroveň podpory – Podpora L3.
  • Podpora L3 (podpora 3. stupňa) - Podpora 3. stupňa predstavuje najvyššiu úroveň podpory pre riešenie tých najobtiažnejších Hlásení, vrátane prevádzania hĺbkových analýz a riešenie extrémnych prípadov.

Typické zodpovednosti za realizáciu podpory sú:

  • L1 (Level 1: priamy kontakt zákazníka) - jednotný kontaktný bod je zvyčajne zabezpečovaný pracoviskom v správe správcu informačného systému, ak nedeleguje túto činnosť na špecializovanú organizáciu v jeho zriaďovacej pôsobnosti alebo výnimočne na externého dodávateľa.
  • L2 (Level 2: postúpenie požiadaviek od L1) - riešiteľské tímy s hlbšou znalosťou prevádzkovaného systému sú zvyčajne tvorené pracovníkmi prevádzkovateľa informačného systému – buď pracovníkmi správcu alebo pracovníkmi špecializovanej organizácie v jeho zriaďovacej pôsobnosti. Časť špecializovaných prác môže byť za definovaných podmienok prenesená aj na externého dodávateľa.
  • L3 (Level 3, postúpenie požiadaviek od L2) - na základe zmluvy o podpore inf. systému zvyčajne zabezpečuje externý dodávateľ, ktorý má potrebné kapacity a kvalifikovaný personál pre riešenie prevádzkových incidentov a servisných požiadaviek.

Prehľad očakávaného riešenia zabezpečenia podpory používateľov a prevádzky, hlavné zodpovednosti a očakávanú úroveň poskytovaných služieb:

PodPora

Poskytovateľ

(subjekt zodpovedný za poskytnutie podpory)

Požadovaný Čas dostupnostiSTAV zabezpečenia

Pozn.

(napr. známe obmedzenia služby, špeciálne zodpovednosti, a pod.)

Podpora L1 - jednotný kontaktný bododdelenie informatiky8x5 (8 hodín x 5 dní od 8:00h do 16:00h počas pracovných dní)Bude vytvorený v projekte 
Podpora L2oddelenie informatiky v spolupráci s externým dodávateľom8x5 (8 hodín x 5 dní od 8:00h do 16:00h počas pracovných dní)Bude vytvorený v projekte  + Zmluva o zabezpečení prevádzky 
Podpora L3Externý dodávateľ riešenia8x5 (8 hodín x 5 dní od 8:00h do 16:00h počas pracovných dní)Bude obstaraná na konci projektu 
Podpora infraštruktúrnych služiebDodávateľ servisnej podpory infraštruktúrnych služieb8x5 (8 hodín x 5 dní od 8:00h do 16:00h počas pracovných dní)Servisná zmluva 

Tabuľka 21 Prehľad riešenia zabezpečenia podpory používateľov a prevádzky

6.3 Riešenie incidentov v prevádzke - parametre úrovní služby

Parametre služby riešenia incidentov v prevádzke sú špecifikované na základe určenia priority incidentu pomocou kombinácie jeho naliehavosti a dopadu podľa najlepších skúseností z praxe (best practice) z oblasti manažmentu IT služieb (  Information Technology Infrastructure Library - ITIL V3) nasledovným spôsobom:

Incident - za incident je považovaná každá nahlásená alebo inak zistená relevantná skutočnosť týkajúca sa aktíva (informačného systému) alebo jeho časti, ktorého nedostupnosť alebo nefunkčnosť má vplyv na poskytovanie služieb.

klasifikácia naliehavosti incidentuZávažnosť  incidentuPopis naliehavosti incidentu
AKritickáKritické chyby, ktoré spôsobia úplné zlyhanie systému ako celku a nie je možné používať ani jednu jeho časť, nie je možné poskytnúť požadovaný výstup z IS.
BVysokáChyby a nedostatky, ktoré zapríčinia čiastočné zlyhanie systému a neumožňuje používať časť systému.
CStrednáChyby a nedostatky, ktoré spôsobia čiastočné obmedzenia používania systému.
DNízkaKozmetické a drobné chyby.

Tabuľka 22 Klasifikácia Naliehavosti incidentu

Klasifikácia závažnosti incidentu

 

Dopad

Popis dopadu
1katastrofickýkatastrofický dopad, priamy finančný dopad alebo strata dát,
2značnýznačný dopad alebo strata dát
3malýmalý dopad alebo strata dát

Tabuľka 23 Klasifikácia Závažnosti incidentu

Určenie priority incidentu je kombináciou dopadu a naliehavosti podľa nasledovnej matice:

Matica priority incidentovDopad
Katastrofický - 1Značný - 2Malý - 3
NaliehavosťKritická - A123
Vysoká - B233
Stredná - C234
Nízka - D344

Tabuľka 24 Určenie priority incidentu

Parametre služby Riešenia incidentov v prevádzke:

Označenie priority incidentuReakčná doba(1) od nahlásenia incidentu po začiatok riešenia incidentuDoba konečného vyriešenia incidentu od nahlásenia incidentu (DKVI) (2)

Spoľahlivosť (3)

(počet incidentov za mesiac)

11 hod.4  hodín1
21 hod.12 hodín2
31 hod.24 hodín10
41 hod.Vyriešené a nasadené v rámci plánovaných releasov (vydaní novej verzie programového vybavenia a konfigurácie)

Tabuľka 25 Parametre služby Riešenia incidentov v prevádzke

Vysvetlivky k tabuľke

(1) Reakčná doba je čas medzi nahlásením incidentu verejným obstarávateľom (vrátane užívateľov IS, ktorí nie sú v pracovnoprávnom vzťahu s verejným obstarávateľom) na helpdesk úrovne L3 a jeho prevzatím na riešenie.

(2) DKVI (Doba konečného vyriešenia incidentu) - znamená čas obnovenia štandardnej prevádzky - čas medzi nahlásením incidentu verejným obstarávateľom a vyriešením incidentu poskytovateľom podpory (do doby, kedy je funkčnosť prostredia znovu obnovená v plnom rozsahu). Doba konečného vyriešenia incidentu od nahlásenia incidentu verejným obstarávateľom sa počíta počas celého dňa. Do tejto doby sa nezarátava čas potrebný na nevyhnutnú súčinnosť verejného obstarávateľa, ak je potrebná pre vyriešenie incidentu. V prípade potreby je poskytovateľ podpory oprávnený požadovať od verejného obstarávateľa schválenie riešenia incidentu.

(3) Spoľahlivosť - maximálny počet incidentov za kalendárny mesiac. Každá ďalšia chyba nad stanovený limit spoľahlivosti sa počíta ako začatý deň omeškania bez odstránenia vady alebo incidentu. Duplicitné alebo technicky súvisiace incidenty (zadané v rámci jedného pracovného dňa, počas pracovného času 8 hodín) sú považované ako jeden incident.

(4) Incidenty nahlásené verejným obstarávateľom poskytovateľovi podpory v rámci testovacieho prostredia majú prioritu 3 a nižšiu. Vzťahujú sa výhradne k dostupnosti testovacieho prostredia. Za incident v testovacom prostredí sa nepovažuje incident vztiahnutý k práve testovanej funkcionalite.

Vyššie uvedené SLA parametre nebudú použité pre nasledovné služby:

  • Služby systémovej podpory na požiadanie (nad paušál)
  • Služby realizácie aplikačných zmien vyplývajúcich z legislatívnych a metodických zmien (nad paušál)

Pre tieto služby budú dohodnuté osobitné parametre dodávky.

6.4 Požadovaná dostupnosť informačného systému:

PopisParameterUpresnenie
Prevádzkové hodiny12 hodínod 6:00 hod. - do 18:00 hod. počas pracovných dní
Servisné okno10 hodínod 19:00 hod. - do 5:00 hod. počas pracovných dní
24 hodín

od 00:00 hod. - 23:59 hod. počas dní pracovného pokoja a štátnych sviatkov

Servis a údržba sa bude realizovať mimo pracovného času.

Dostupnosť produkčného prostredia IS98,5%

98,5% z 24/7/365  t.j. max ročný výpadok je 66 hod.

Maximálny mesačný výpadok je 5,5 hodiny.

Vždy sa za takúto dobu považuje čas od 0.00 hod. do 23.59 hod. počas pracovných dní v týždni.

Nedostupnosť IS sa počíta od nahlásenia incidentu Zákazníkom v čase dostupnosti podpory Poskytovateľa (t.j. nahlásenie incidentu na L3 v čase od 6:00 hod. - do 18:00 hod. počas pracovných dní).  Do dostupnosti IS nie sú započítavané servisné okná a plánované odstávky IS.

V prípade nedodržania dostupnosti IS bude každý ďalší začatý pracovný deň nedostupnosti braný ako deň omeškania bez odstránenia vady alebo incidentu.

RTO (Recovery Time Objective) 4 hodinyRTO vyjadruje množstvo času potrebné pre obnovenie dát a celej prevádzky nedostupného systému
RPO (Recovery Point Objective)6 hodínRPO vyjadruje, do akého času (bodu) v minulosti možno obnoviť dáta, t.j. rozsah dát, o ktoré môže organizácia prísť

Tabuľka 26 Požadovaná dostupnosť informačného systému

6.5 Požiadavky na ľudské zdroje potrebné pre zabezpečenie prevádzky

Pre zabezpečenie prevádzky nie sú kladené špecifické požiadavky na ľudské zdroje.

V rámci prevádzky musí prípadný dodávateľ vykonať školenie pracovníkov mesta Nováky tak, aby dokázali systém prevádzkovať a v prípade potreby i zabezpečiť jeho rozvoj.

6.6 Požiadavky na zdrojové kódy

Všetky zdrojové kódy, ktoré vzniknú v rámci projektu pre aplikačné časti riešenia a ich dokumentácia podľa § 15 ods. d) zákona č. 95/2019 Z.z.. Rovnako bude definovaná požiadavka zabezpečenia dispozičných práv (licencií) k zdrojovým kódom, ich dokumentácii a projektovým výstupom zhotovených dodávateľom.  

Doplňte požiadavky na zdrojové kódy (zo vzorovej zmluvy):

Zhotoviteľ je povinný pri akceptácii Informačného systému alebo jeho časti odovzdať Objednávateľovi Vytvorený zdrojový kód v jeho úplnej aktuálnej podobe, zapečatený, na neprepisovateľnom technickom nosiči dát s označením časti a verzie Informačného systému, ktorej sa týka. Za odovzdanie Vytvoreného zdrojového kódu Objednávateľovi sa na účely tejto Zmluvy o dielo rozumie odovzdanie technického nosiča dát Oprávnenej osobe Objednávateľa. O odovzdaní a prevzatí technického nosiča dát bude oboma Zmluvnými stranami spísaný a podpísaný preberací protokol.

Vytvorený zdrojový kód  Informačného systému (s výnimkou Modulu) vrátane jeho dokumentácie bude prístupný v režime podľa § 31 ods. 4 písm. b) Vyhlášky č. 78/2020 (s obmedzenou dostupnosťou pre orgán vedenia a orgány riadenia v zmysle Zákona o ITVS – vytvorený zdrojový kód je dostupný len pre orgán vedenia a orgány riadenia); týmto nie je dotknutý osobitný právny režim vzťahujúci sa na Preexistentný zdrojový kód. Objednávateľ je oprávnený sprístupniť Vytvorený zdrojový kód okrem orgánov podľa predchádzajúcej vety aj tretím osobám, ale len na špecifický účel, na základe riadne uzatvorenej písomnej zmluvy o mlčanlivosti a ochrane dôverných informácií.

Vytvorený zdrojový kód musí byť v podobe, ktorá zaručuje možnosť overenia, že je kompletný a v správnej verzii, t. j. v takej, ktorá umožňuje kompiláciu, inštaláciu, spustenie a overenie funkcionality, a to vrátane kompletnej dokumentácie zdrojového kódu (napr. interfejsov a pod.) takejto Informačného systému alebo jeho časti. Zároveň odovzdaný Vytvorený zdrojový kód musí byť pokrytý testami (aspoň na 90%) a dosahovať rating kvality (statická analýza kódu) podľa CodeClimate/CodeQL a pod. (minimálne stupňa B). 

Pre zamedzenie pochybností, povinnosti Zhotoviteľa týkajúce sa Vytvoreného zdrojového kódu platí i na akékoľvek opravy, zmeny, doplnenia, upgrade alebo update Vytvoreného zdrojového kódu a/alebo vyššie uvedenej dokumentácie, ku ktorým dôjde pri plnení tejto Zmluvy o dielo alebo v rámci záručných opráv. Vytvorené zdrojové kódy budú vytvorené vyexportovaním z produkčného prostredia a budú odovzdané Objednávateľovi na elektronickom médiu v zapečatenom obale. Zhotoviteľ je povinný umožniť Objednávateľovi pri odovzdávaní Vytvoreného zdrojového kódu, pred zapečatením obalu, skontrolovať v priestoroch Objednávateľa prítomnosť Vytvoreného zdrojového kódu na odovzdávanom elektronickom médiu.

Nebezpečenstvo poškodenia zdrojových kódov prechádza na Objednávateľa momentom prevzatia Informačného systému alebo jeho časti, pričom Objednávateľ sa zaväzuje uložiť zdrojové kódy takým spôsobom, aby zamedzil akémukoľvek neoprávnenému prístupu tretej osoby. Momentom platnosti SLA zmluvy umožní Objednávateľ poskytovateľovi, za predpokladu, že to je nevyhnutné, prístup k Vytvorenému zdrojovému kódu výlučne na účely plnenia povinností z  uzatvorenej SLA zmluvy.

Zmluvné strany sa dohodli, že pokiaľ Zhotoviteľ vytvorí v rámci plnenia tejto Zmluvy o dielo pre Objednávateľa SW, ktorý je  počítačovým programom chráneným autorským právom alebo jeho časť, prevzatím Diela udeľuje Zhotoviteľ Objednávateľovi súhlas používať taký počítačový program (s výnimkou Modulu na ktorý sa vzťahujú osobitné podmienky) ako licenciu nevýhradnú, časovo neobmedzenú (po dobu trvania majetkových autorských práv), územne obmedzenú na územie Slovenskej republiky, v neobmedzenom rozsahu (najmä na neobmedzený počet zariadení a užívateľov) a na všetky spôsoby použitia najmä v súlade s § 19 ods. 4 Autorského zákona na účel, pre ktorý bolo Dielo vytvorené podľa tejto Zmluvy o dielo. Špecifikácia počítačových programov vytvorených Zhotoviteľom podľa tejto Zmluvy o dielo tvorí prílohu č. 6  tejto Zmluvy o dielo. Objednávateľ je bez potreby akéhokoľvek ďalšieho povolenia Zhotoviteľa oprávnený udeliť inému orgánu verejnej správy Slovenskej republiky sublicenciu na použitie počítačového programu v súlade s účelom na aký bude Dielo vytvorené, vrátane subjektov ovládaných v zmysle § 66a Obchodného zákonníka alebo subjektov zriadených orgánom verejnej správy  za účelom plnenia úloh vo verejnom záujme (bez ohľadu na právnu formu), pokiaľ to nie je v rozpore s pravidlami na ochranu hospodárskej súťaže.

7. OPIS IMPLEMENTÁCIE PROJEKTU A PREBERANIA VÝSTUPOV PROJEKTU

Projekt bude realizovaný metódou Waterfall s logickými nadväznosťami realizácie jednotlivých realizačných fáz na základe funkčnej a technickej špecifikácie vypracovanej v rámci prípravy projektu.

Tento prístup bol zvolený nakoľko projekt má jasne definované ciele, postupy a rozdelenie práce.

Funkčné požiadavky boli definované v katalógu požiadaviek, pričom je projekt rozdelený do jediného inkrementu. Tento inkrement pozostáva zo štyroch realizačných fáz:

  • Nákup technických prostriedkov, programových prostriedkov a služieb
  • Analýza a dizajn
  • Implementácia a testovanie
  • Nasadenie (ktoré sa v jednom mesiaci prekrýva s predchádzajúcou realizačnou fázou, nakoľko pri nasadení môžu byť požadované drobné implementačné úpravy a testy).

Každá z uvedených realizačných fáz je samostatným fakturačným míľnikom projektu, pričom k nej musí byť spracovaný preberací protokol. Finálne odovzdanie výstupu projektu (diela) je zakončené finálnou akceptáciou diela so samostatným preberacím protokolom. Pri podpise tohto finálneho protokolu začína plynúť záruka na výstupy projektu.

8. PRÍLOHY

Príloha 1: Zoznam rizík a závislostí (Excel): P_01_a_I_01_a_M_02_1_PRILOHA_1_REGISTER_RIZIK-a-ZAVISLOSTI_IUINovaky.xlsx

Koniec dokumentu