I-02 Projektový zámer (projektovy_zamer)
PROJEKTOVÝ ZÁMER
Vzor pre manažérsky výstup I-02
podľa vyhlášky MIRRI č. 401/2023 Z. z. (účinnosť od 1.4.2025)
Povinná osoba | Mesto Michalovce |
Názov projektu | Podpora rozvoja tvorby, spracovania, využívania a prepájania dát - Inteligentné mesto Michalovce |
Zodpovedná osoba za projekt | Meno a priezvisko osoby, ktorá predkladá dokumenty (zamestnanec /Projektový manažér) |
Realizátor projektu | Mesto Michalovce |
Vlastník projektu | Mesto Michalovce |
Schvaľovanie dokumentu
Položka | Meno a priezvisko | Organizácia | Pracovná pozícia | Dátum | Podpis (alebo elektronický súhlas) |
- HISTÓRIA DOKUMENTU
Verzia | Dátum | Zmeny | Meno a priezvisko |
- ÚČEL DOKUMENTU, SKRATKY (KONVENCIE) A DEFINÍCIE
Tento dokument predstavuje I-02 Projektový zámer pre projekt Podpora rozvoja tvorby, spracovania, využívania a prepájania dát – Inteligentné mesto Michalovce, ktorý realizuje Mesto Michalovce. V súlade s Vyhláškou č. 401/2023 Z. z. o riadení projektov a zmenových požiadaviek v prevádzke informačných technológií verejnej správy rozpracúva detailné informácie potrebné na rozhodnutie o pokračovaní prípravy projektu, pláne realizácie, alokácii rozpočtu a ľudských zdrojov.
Dokument je vypracovaný v nadväznosti na podmienky dopytovej výzvy PSK-MIRRI-619-2024-ITI-EFRR a slúži ako vstupný podklad pre riadiace orgány, vedenie mesta, projektový tím a budúcich dodávateľov. Obsahuje rámcový opis účelu a cieľov projektu, jeho predmet a rozsah, väzby na existujúce informačné systémy a infraštruktúru, ako aj rámcové požiadavky na bezpečnosť, interoperabilitu a súlad s legislatívou.
- Použité skratky a pojmy
SKRATKA/POJEM | POPIS |
AS IS | Aktuálny stav bez realizácie projektu |
DPH | Daň z pridanej hodnoty |
EČV | Evidenčné číslo vozidla |
eGov | eGovernement |
ENPV | Čistá súčasná ekonomická hodnota |
ETL | Extract, Transform, Load - Extrahovať, transformovať, načítať |
EÚ | Európska únia |
EUR, € | Mena EURO |
G2B | Služby pre podnikateľov (Government to Business) |
G2C | Služby pre občanov (Government to Citizens) |
GDPR | General Data Protection Regulation, NARIADENIE EURÓPSKEHO PARLAMENTU A RADY (EÚ) 2016/679 z 27. apríla 2016 o ochrane fyzických osôb pri spracúvaní osobných údajov a o voľnom pohybe takýchto údajov |
IaaS | Infrastructure as a Service (Infraštruktúra ako služba) |
ID | Identifikačné číslo |
IKT | Informačné komunikačné technológie |
IS | Informačný systém |
IS CPDI | Informačný systém Centrálna platforma dátovej integrácie |
ISVS | Informačný systém verejnej správy |
IT | Informačné technológie |
ITIL | Information Technology Infrastructure Library |
IS VS | IS verejnej správy |
JSON | JavaScript Object Notation, Označenie objektu JavaScript |
KPI | Key performance indicators - Kľúčové indikátory výkonnosti |
MOU | Manažment osobných údajov |
MÚK | Modul úradnej komunikácie |
N/A | Not applicable, neaplikovateľné |
NPV | Čistá súčasná hodnota (Net Present Value) |
PRINCE | Projects in Controlled Environments |
REST | Representational State Transfer architectural style for distributed hypermedia systems, Reprezentatívny štatút pre štrukturálny štýl prenosu pre distribuované hypermedia systémy |
ROI | Návratnosť investícií (Return of Investment) |
RPO | Register právnických osôb a podnikateľov |
SLA | Service level agreement |
SOA | Servisne orientovaná architektúra (Service Oriented Architecture) |
SR | Slovenská republika |
SW | Softvér (Software) |
TO BE | Cieľový stav po realizácii projektu |
TCO | Celkové náklady na vlastníctvo (Total Cost of Ownership) |
ŤZP | Ťažké zdravotné postihnutie |
ÚPVS | Ústredný portál verejnej správy |
ÚVO | Úrad pre verejné obstarávanie |
VO | Verejné obstarávanie |
VS | Verejná správa |
Z.z. | Zbierka zákonov |
Tabuľka 1 Skratky a pojmy
- Konvencie pre typy požiadaviek (príklady)
Hlavné kategórie požiadaviek v zmysle katalógu požiadaviek, rozdeľujeme na funkčné (funkcionálne), nefunkčné (kvalitatívne, výkonové a pod.). Podskupiny v hlavných kategóriách je možné rozšíriť podľa potrieb projektu, napríklad:
Funkcionálne (používateľské) požiadavky majú nasledovnú konvenciu:
FRxx
● F – funkcionálna alebo používateľská požiadavka
● R – označenie požiadavky
● xx – číslo požiadavky
Nefunkčné (kvalitatívne, výkonové - Non Functional Requirements - NFR) požiadavky majú nasledovnú konvenciu:
NRxx
● N – nefunkčná požiadavka (NFR)
● R – označenie požiadavky
● xx – číslo požiadavky
Ostatné typy požiadaviek môžu byť ďalej definované Objednávateľom/PM.
- DEFINOVANIE PROJEKTU
- Manažérske zhrnutie
Projekt „Podpora rozvoja tvorby, spracovania, využívania a prepájania dát - Inteligentné mesto Michalovce“ je komplexnou iniciatívou, ktorej ambíciou je zásadne transformovať správu mesta Michalovce, užívateľský komfort obyvateľov a efektivitu mestských služieb prostredníctvom moderných digitálnych nástrojov. Projekt navrhuje vybudovanie interoperabilnej technologickej infraštruktúry, ktorá zahŕňa centralizovaný zber, správu, spracovanie a vizualizáciu údajov z mestských systémov, zariadení a užívateľských vstupov. Jadrom riešenia je Integračná platforma digitálnych sluźieb mesta Michalovce (IPDS), ktorá integruje existujúcu Cloudovú dátovú platformu (CDP), IAM službu na správu identít a bezpečný prístup (Azure AD B2C), ako aj ďalšie kľúčové komponenty mesta ako webový portál, mobilnú aplikáciu občana, konto občana, moderné elektronické formuláre, systémy energetického manažmentu, správu verejnej dopravy a obslužné online systémy.
Platforma IPDS umožňuje obojsmernú výmenu a prepojenie dát medzi mestskými systémami a národnými alebo externými agendami. Táto centralizácia rieši doterajšiu fragmentáciu údajov, zefektívňuje interné procesy mesta a prináša úplne nové možnosti analytiky a vizuálneho rozhodovania prostredníctvom mestského dashboardu a reportingu. Každý modul (ako je systém správy verejnej dopravy, energetický manažment, alebo obslužný systém pre mestské inštitúcie) je podrobne navrhnutý a obsahuje špecifické workflow a API integrácie, ktoré umožňujú automatizované zberanie, validáciu, zobrazovanie a agregáciu dát v reálnom čase. Občania aj zamestnanci mesta získajú nové, intuitívne rozhrania – webový portál mesta a mobilnú aplikáciu občana s personalizovaným kontom občana, kde môžu pristupovať k aktuálnymi informaciam z mesta a organizácií, službám mesta ako sú dane a poplatky, informácie o odpade, dopravným službám v meste, benefitom, elektronickým podaniam, personalizovaným notifikáciam,byť súčasťou komunít, nahlasovať podnet na zlepšenie, hlasovať, využívať burzu, dopravné či zdieľané služby v meste a to všetko v jednotnom užívateľskom prostredí webového portálu, alebo mobilnej aplikácie. .
Významnou súčasťou sú aj IoT komponenty – sieť LoRaWAN/NB-IoT zastrešuje digitálny zber údajov z autonómnych prístupových systémov s kamerami a solárnym napájaním, z energetických senzorov pre diaľkové odčítanie spotrieb, zo staníc pre zdieľané powerbanky. Tieto vstupy dokáže IPDS spracovať a personifikovať podľa konkrétnej osoby či objektu (napr. notifikácie o zbere odpadu alebo prekročení energetických limitov).
Manažérske rozhranie IPDS umožní vedeniu mesta aj operatívnym pracovníkom pracovať s dátami na rôznych úrovniach – od chronologických prehľadov, cez heatmapy spotreby, predikčné modely, až po analytické vizualizácie trendov. Systém ponesie auditovateľný záznam všetkých dátových operácií, ich zdroja, autorizácie a zabezpečí dodržiavanie legislatívy v oblasti ochrany osobných údajov aj kybernetickej bezpečnosti. Všetky komponenty – od CMS a portálu, cez mobilnú aplikáciu, energetický a dopravný modul až po online obslužné systémy – sú navrhnuté tak, aby boli škálovateľné, otvorené pre budúce legislatívne zmeny či nové integračné požiadavky.
Obyvatelia mesta získajú jednotný digitálny ekosystém, kde v jednom rozhraní vybavia väčšinu svojich mestských záležitostí bez potreby potreby tlačenia potvrdení, ale všetko riešia v jednom užívateľskom prostredí a potvrdenia o vykonaných službách majú v digitálnej forme v ich konte občana s možnou digitálnou jednoduchou verifikáciou v prípade potreby. . Prístup budú mať z mobilej aplikácie alebo webového portálu, kde ich údaje budú v bezpečí a všetky dáta dostupné podľa aktuálnych preferencií či nastavení konta občana.
Zásadným prínosom pre samosprávu je efektívnejšie plánovanie, monitoring a vyhodnocovanie pomocou vizuálnych nástrojov a zníženie duplicít v dátových tokoch. Prepojenie s portálom data.gov.sk garantuje otvorené sprístupnenie vybraných dát aj pre ďalších partnerov, podnikateľov a pre podporu inovácií. Všetky požiadavky na správu práv, konfiguráciu systémov, prístupové role, školenia, bezpečnosť a GDPR sú riešené ako súčasť realizácie, aby vysledkom bol dlhodobo udržateľný, rozšíriteľný a transparentný smart ekosystém mesta Michalovce, pripravený na digitálne výzvy najbližších rokov.
Očakávané výstupy a výsledky hlavných aktivít:
Projekt Podpora rozvoja tvorby, spracovania, využívania a prepájania dát – Inteligentné mesto Michalovce prinesie mestu Michalovce modernú dátovú a digitálnu infraštruktúru, ktorá zásadne zlepší kvalitu riadenia verejných služieb, bezpečnosti, komunikácie s občanmi a dlhodobého plánovania.
Projekt prinesie nasledujúce konkrétne výstupy a merateľné výsledky pre mesto Michalovce:
Prvým kľúčovým výstupom bude rozšírenie a modernizácia Integračnej platformy digitálnych služieb (IPDS), ktorá bude naviazaná na existujúcu Cloudovú dátovú platformu (CDP) vybudovanú v rámci projektu Moderné technológie mesta Michalovce (projekt č. 902). Nové aplikačné moduly rozšíria funkcionalitu CDP o služby orientované na občana – životné situácie, digitálne podania, služby, upozornenia, reporting či analytické pohľady na prevádzku mesta.
IPDS umožní spracúvať, vizualizovať a bezpečne zdieľať mestské dáta v reálnom čase, pričom všetky dáta z váženia odpadov, pasportizácie, klimatických a bezpečnostných monitoringov budú vďaka tomuto riešeniu ešte efektívnejšie využité v prospech vedenia mesta, odborov i občanov. Zároveň bude platforma využívať a rozvíjať IAM modul (projekt č. 3202 v MetaIS; rozvoj CDP), ktorý umožní centralizovanú a bezpečnú správu identít a jednotné prihlásenie pre všetky digitálne služby mesta aj integráciu so štátnymi eGov platformami.
Ďalším významným rezultátom bude vybudovanie a rozšírenie senzorickej (IoT) infraštruktúry v meste – nové kamery, senzorické a energetické čidlá doplnia existujúce zariadenia. Kľúčové, ktoré súvisia so službami pre občanov budú prepojené s IPDS cez štandardizované rozhrania a API. Tým vznikne veľmi efektívne prostredie na zber, spracovanie a využívanie reálnych dát v rámci služieb pre riadenie a optimalizáciu chodu mesta.
Projekt sa zároveň zameria na rozšírenie možností otvorených dát a publikovanie údajov na portáli data.slovensko.sk a mestských kanáloch, čím sa zvýši transparentnosť samosprávy, otvorenosť a dostupnosť digitálnych informácií pre verejnosť či inovátorov v regióne. Všetky hlavné dátové toky budú dostupné cez otvorené API v štandardizovaných formátoch pre ďalšie využitie v analytike, reportingových nástrojoch či smart aplikáciách.
V neposlednom rade je očakávaným výsledkom projektu zlepšenie kvality správy mesta. Presnejšie, aktuálnejšie a interoperabilné dáta umožnia operatívnejšie reagovať na potreby občanov, optimalizovať služby v oblasti energetiky, monitoringu alebo bezpečnosti, ako aj efektívnejšie plánovať a vyhodnocovať mestské procesy. Mesto očakáva zníženie náročnosti komunikácie s občanmi pri riešení životných situácií medzi nimi aj zasielanie výmerov osobne s výmenou za digitálnu obojstrannú komunikáciu a doručovanie. Zavedie sa nový štandard medziodborovej dátovej spolupráce, čím sa zvýši úroveň spoločných rozhodnutí aj efektívnosť verejných investícií.
Celkovým prínosom bude, že Michalovce sa jasne posunú smerom k proaktívne, smart a dátovo riadenej samospráve – z jednotlivých existujúcich riešení vznikne prepojený digitálny ekosystém, ktorý umožní bezpečný, rýchly a flexibilný manažment všetkých služieb aj informácií mesta pre občanov aj verejnú správu.
Projekt bude realizovaný v rámci výzvy č. PSK-MIRRI-619-2024-ITI-EFRR „Podpora rozvoja tvorby, spracovania, využívania a prepájania dát v rámci verejnej správy pre inteligentné rozhodovanie, plánovanie a správu“ a plní špecifické ciele:
- RSO 1.2: Využívanie prínosov digitalizácie pre občanov, podniky, výskumné organizácie a orgány verejnej správy, opatrenie 1.2.2 – Podpora budovania inteligentných miest a regiónov.
Projekt je v súlade s Národnou koncepciou informatizácie verejnej správy SR (NKIVS 3):
- Prioritná os 1: Lepšie služby – zvýšenie podielu elektronickej komunikácie s verejnou správou prostredníctvom moderného, používateľsky orientovaného portálu mesta s publikovanými otvorenými dátami a jednoduchým prístupom k mestským službám.
- Prioritná os 2: Digitálna a dátová transformácia – vybudovanie jednotného dátového prostredia pre správu a analytické spracovanie údajov, integráciu interných systémov s IoT zariadeniami a otvorenými údajmi, podporu štandardizácie a interoperability.
Projekt Inteligentné mesto Michalovce jednoznačne prispieva k modernizácii samosprávy prostredníctvom implementácie:
- inovatívnych technologických riešení (IoT, senzory, vizualizácia, analytika),
- inteligentného riadenia na základe reálnych dát,
- prepojenia na otvorené údaje a národné systémy (MetaIS, data.slovensko.sk),
- systematického prístupu k tvorbe, využívaniu a zdieľaniu dát.
Výsledkom bude zlepšenie kvality verejných služieb pre obyvateľov Michaloviec, vyššia transparentnosť, lepšia dostupnosť dát a posilnená dôvera občanov o fungovaní verejnej správy.
Projektom realizované aktivity definované výzvou:
ID | Aktivita | Plnenie skutočností uvedených v bodoch A až I výzvy PSK-MIRRI-619-2024-ITI-EFRR: |
1. | IoT, dáta a platformy - Podpora rozvoja tvorby, spracovania, využívania a prepájania dát v rámci verejnej správy, najmä rozvoja dátových platforiem, informačných systémov (v nadväznosti na inteligentné riadenie a podpory budovania miest a regiónov) a súvisiacich nástrojov s pridanou hodnotou pre inteligentné rozhodovanie, plánovanie a správu |
Bod A: IoT zariadenia v projekte Inteligentné mesto Michalovce budú zbierať údaje z energetických meracích prístrojov (elektromery, kalorimetre, plynomery, vodomery a odčítavače z existujúcich zariadení), ako aj údaje z prístupových systémov a ďalších senzorických zariadení. Tieto údaje budú prenášané prostredníctvom siete LoRaWAN alebo NB-IoT do Integračnej platformy digitálnych služieb (IPDS), kde budú ďalej spracovávané a využívané pri rozhodovacích procesoch mesta. Bod B: Dáta určené ako otvorené budú kompatibilné s portálom data.slovensko.sk, sprístupnené ako datasety a registrované v NKOD. Bod C: Pre dáta, ktoré nebudú otvorené, bude riešenie v súlade s prílohou č. 11 výzvy – Konsolidovaná analytická vrstva, pričom umožní poskytovanie analytických údajov do centrálneho analytického systému MIRRI SR. Bod D: Obstarávanie, vývoj a úpravy IS budú realizované v súlade s legislatívou (zákony č. 95/2019 Z. z., 305/2013 Z. z., vyhlášky č. 401/2023, 78/2020 a 547/2021 Z. z.). Bod E: Projekt nezahŕňa neoprávnené aktivity v rámci opatrenia 1.2.2 (t. j. budovanie/rekonštrukcia verejného osvetlenia alebo kamerových systémov podľa prílohy č. 12 výzvy). Bod F: Aktivity sú v súlade s Akčným plánom inteligentných miest a regiónov 2023 – 2026 (uznesenie vlády SR č. 310 z 12.6.2023). Bod G: V rámci projektu je k povinnému opatreniu 1.2.2 priradená oprávnená aktivita zo zoznamu výzvy. Voliteľné opatrenia 5.1.3 a 5.2.3 nie sú súčasťou projektu. Bod H: Fyzická realizácia hlavnej aktivity ešte nie je ukončená ani nebude ukončená pred predložením ŽoNFP. Bod I: Aktivity uvedené v ŽoNFP budú totožné s aktivitami uvedenými v tomto PZ.
|
Časový harmonogram realizácie hlavnej aktivity projektu je stanovený na obdobie od 04/2026 do 03/2028
Merateľné ukazovatele:
- Ukazovateľ výstupu:
- PO081 (PSKPRCO76): Integrované projekty pre územný rozvoj - 1 projekt
- Ukazovateľ výsledku:
- PR092 (PSKPSRI40): Používatelia nových a vylepšených verejných inovatívnych služieb, produktov a procesov - 10 000 používateľov za rok
Podporné aktivity projektu (školenia, prevádzka, administratíva, informovanie) budú zabezpečené počas celých 5 mesiacov trvania projektu.
Indikatívny rozpočet projektu je stanovený vo výške 684 800,00€ vrátane DPH.
- Motivácia a rozsah projektu
Motivácia
Motivácia realizácie projektu Podpora rozvoja tvorby, spracovania, využívania a prepájania dát - Inteligentné mesto Michalovce vychádza z potreby zásadnej modernizácie a zefektívnenia fungovania mesta prostredníctvom inteligentných technológií, senzorickej infraštruktúry a dátovo orientovaného riadenia. Projekt reaguje na aktuálne výzvy, ktorým čelia mestské samosprávy – rastúce nároky obyvateľov na kvalitu verejných služieb, potrebu transparentnosti rozhodovacích procesov, klimatické a environmentálne výzvy, ako aj tlak na efektívne hospodárenie s verejnými zdrojmi.
Projekt podporuje digitálnu a dátovú transformáciu mesta so zameraním na efektivitu, transparentnosť a kvalitu poskytovaných služieb. Zavedenie IoT zariadení (štatistické kamery, odčítavače, powerbanky či inteligentné zámky) spolu s budovaním integrovanej platformy digitálnych služieb umožní nielen efektívnejší zber a spracovanie údajov, ale aj ich využitie pri inteligentnom rozhodovaní a strategickom plánovaní.
Z pohľadu občanov je motiváciou najmä zlepšenie komfortu a dostupnosti mestských služieb prostredníctvom digitálnych kanálov – webového portálu a mobilnej aplikácie, ktoré sprostredkúvajú informácie, elektronické podania, participatívny rozpočet, komunikáciu s občanmi či digitalizovaných služieb služieb. Pre mestské inštitúcie je kľúčovou motiváciou zvýšenie efektivity agiend, zníženie administratívnej záťaže.
Projekt je zároveň motivovaný aj potrebou transparentného zverejňovania informácií a zapojenia verejnosti do rozhodovacích procesov prostredníctvom participatívnych nástrojov a užívateľských prieskumov. Podnikateľom a externým organizáciám prináša projekt prístup k relevantným dátam, ktoré môžu byť využité na rozvoj inovácií a podnikateľských aktivít v meste.
Výsledkom je iniciatíva, ktorá reflektuje moderné trendy smart city riešení a vytvára základ pre udržateľný a inovatívny rozvoj mesta Michalovce v súlade s cieľmi digitálnej transformácie a národnými stratégiami informatizácie.
Kľúčové motivačné aspekty:
- Optimalizácia správy verejného priestoru a zdrojov: Vďaka nasadeniu senzorov a digitálnych nástrojov bude možné efektívnejšie spravovať energetické hospodárenie a mestskú infraštuktúru. Takto získané dáta umožnia samospráve presnejšie plánovanie, kvalitnejšiu prevádzku a údržbu infraštruktúry, čo povedie k zníženiu nákladov a zvýšeniu kvality služieb pre obyvateľov.
- Podpora kvalifikovaného rozhodovania: Analytické nástroje umožnia vedeniu mesta a zamestnancom mestského úradu prijímať rozhodnutia na základe aktuálnych a presných údajov, čím sa zvýši účinnosť riadenia a zlepší strategické plánovanie.
- Zvýšenie transparentnosti a otvorenosti samosprávy: Projekt počíta s publikovaním otvorených dát vo formátoch CSV/JSON/XML na portáli data.slovensko.sk, čím podporí zapojenie občanov, podnikateľov a výskumných organizácií do spoločného budovania inovatívnych riešení.
- Digitálna transformácia mesta: Realizáciou projektu sa Michalovce aktívne zapoja do procesu digitalizácie verejnej správy v súlade s Akčným plánom inteligentných miest a regiónov SR 2023 – 2026 a prispejú k rozvoju konceptu Smart City na úrovni krajského mesta.
Hlavná motivácia mesta Michalovce vychádza z reálnej potreby zlepšiť každodenné riadenie a údržbu verejných priestorov, energetického hospodárenia a mestskej infraštruktúry. V súčasnosti absentuje ucelené riešenie pre online monitoring, zber dát, digitalizácia služieb v prehľadnom jednotnom prostredí čo vedie k neefektívnemu plánovaniu, vyšším nákladom a oneskorenej reakcii na vzniknuté situácie. Projekt preto reaguje na konkrétnu potrebu transformovať riadenie mesta z reaktívneho na dátovo podložené, prediktívne a transparentné. Zavedením IoT kompontentov a vizualizačných nástrojov bude mesto schopné systematicky zhromažďovať údaje, vyhodnocovať ich v reálnom čase, prepájať a okamžite na ne reagovať. Tým sa zlepší plánovanie, optimalizuje využívanie zdrojov a posilní kvalita života obyvateľov.
Publikovaním otvorených údajov sa Michalovce zapoja do iniciatívy Open Government, čím deklarujú záväzok k transparentnosti, participácii a inováciám. Vytvorením modernej platformy a centrálneho dispečingu sa posilní prepojenosť medzi oddeleniami úradu a umožní sa efektívnejšie riadenie celého územia mesta.
Rozsah projektu
Rozsah projektu je navrhnutý tak, aby viedol k zásadnému zlepšeniu schopnosti mesta Michalovce fungovať ako moderná, dátovo orientovaná a transparentná samospráva. Realizáciou jednotlivých aktivít sa posilní zber, spracovanie, integrácia a publikovanie údajov, ktoré budú tvoriť základ pre kvalifikované rozhodovanie, optimalizáciu procesov a zapojenie verejnosti do správy vecí verejných.
Jedným z kľúčových aspektov je zabezpečenie kvality údajov prostredníctvom verifikácie, validácie a čistenia existujúcich databáz a evidencií mesta. Tým sa zabezpečí, že všetky publikované a spracované dáta budú presné, konzistentné a dôveryhodné.
Ďalším významným prvkom je budovanie integračného prostredia, ktoré umožní napojenie na národné systémy a budúce mestské informačné systémy (ISVS). Projekt pripraví dátový model a systémovú architektúru tak, aby bolo možné v budúcnosti rozvíjať nové elektronické služby pre občanov a podnikateľov. V súlade s národnými iniciatívami sa projekt orientuje aj na poskytovanie analytických výstupov do centrálneho analytického systému MIRRI SR (IS KAV).
Projekt tak kladie dôraz na praktické využitie dát, ich správnu interpretáciu a integráciu smerom k inteligentnému mestskému prostrediu, čím vytvorí pevný základ pre digitálnu budúcnosť Michaloviec.
Životné situácie riešené projektom
Projekt Inteligentné mesto Michalovce nepriamo podporuje riešenie viacerých životných situácií občanov a podnikateľov tým, že sprístupňuje aktuálne, relevantné a presné údaje prostredníctvom otvorených dát a smart analytických nástrojov. Ide najmä o oblasti:
- C04 – Doprava
- C10 – Bývanie
- C11 – Životné prostredie
- C02 Financie
- C08 Zamestnanie
Dáta zhromaždené prostredníctvom IoT zariadení a publikované cez otvorené platformy umožnia vznik nových nástrojov pre podnikateľské prostredie, no zároveň prinesú priamy úžitok aj obyvateľom. Digitálne riešenia pomôžu obyvateľom mesta pri riešení životných situácií, zdigitalizujú komunikáciu, rôzne služby a verifikáciu., energetický manažment s otvoreným prostredím na ďalšie integrácie prispeje k efektívnejšiemu využívaniu zdrojov, mesto získa prehľad, upozornenia ktoré prispievajú k optimalizácií nákladov a získaniu energii pod kontrolu. Dáta z prístupových systémov na športoviskách prispeju k analýzam, kde má mesto investovať do infraštruktúry, posilniť nástroje na zvýšenie bezpečnosti či pri príprave iných projektov. Celkovo tak tieto opatrenia podporia udržateľnosť a zvýšia kvalitu života obyvateľov.
V súlade s výzvou PSK-MIRRI-619-2024-ITI-EFRR – Podpora rozvoja tvorby, spracovania, využívania a prepájania dát v rámci verejnej správy pre inteligentné rozhodovanie, plánovanie a správu mesto Michalovce plánuje realizovať aktivity plne zodpovedajúce definovanému oprávnenému opatreniu výzvy.
Kľúčová aktivita projektu je:
IoT, dáta a platformy predstavujú kľúčovú aktivitu projektu, ktorá sa zameriava na vytvorenie uceleného dátového ekosystému mesta Michalovce. Jej hlavným cieľom je vybudovať infraštruktúru schopnú systematicky zbierať, spracovávať a integrovať údaje z rôznych zdrojov vrátane IoT zariadení, informačných systémov verejnej správy a externých národných platforiem. Tým sa zabezpečí nielen technická interoperabilita, ale aj vytvorenie prostredia, ktoré podporuje efektívne rozhodovanie na základe aktuálnych a kvalitných dát.
Osobitný dôraz sa kladie na:
- Inteligentné, na dátach založené rozhodovanie vedenia mesta umožní pružne reagovať na aktuálne potreby územia a jeho obyvateľov v reálnom čase. Príkladmi sú využívanie údajov z kamier a senzorov, pričom vďaka smart energetickému manažmentu bude mesto schopné efektívnejšie hospodáriť so svojimi zdrojmi.
- Strategické plánovanie rozvoja územia a verejných služieb, kde sa analytické a prediktívne nástroje využijú pri nastavovaní investičných priorít alebo optimalizácii služieb pre občanov. Využitie dát umožní lepšie pochopiť dlhodobé trendy a pripraviť sa na budúce potreby mesta.
- Transparentné zverejňovanie informácií smerom k občanom a podnikateľskému sektoru, ktoré posilní dôveru vo verejnú správu. Dáta budú publikované v prehľadnej forme prostredníctvom mestského portálu alebo mobilnej aplikácie, čím sa zabezpečí ich prístupnosť a zrozumiteľnosť pre širokú verejnosť.
Táto aktivita zároveň reflektuje širší kontext digitálnej transformácie verejnej správy, ktorej cieľom je zavádzanie smart technológií do riadenia mesta, zvyšovanie kvality a dostupnosti údajov a zefektívňovanie interných procesov. Využívaním IoT zariadení sa vytvorí základ pre inteligentné mesto, ktoré dokáže pružnejšie reagovať na potreby obyvateľov a poskytovať kvalitnejšie služby.
Výsledkom tejto aktivity bude komplexná Integračná platforma digitálnych služieb, ktorá umožní prepojenie všetkých kľúčových komponentov – od IoT senzorov cez integračné služby až po používateľsky orientovaný portál a aplikáciu. Tým sa vytvorí udržateľný systém, ktorý prinesie merateľné prínosy v oblasti kvality života občanov, konkurencieschopnosti mesta a transparentnosti správy vecí verejných.
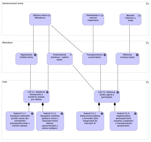
Obrázok 1 Príklad vizualizácie motivácie pre realizáciu projektu
Diagram na obrázku 1 vizualizuje motivačnú architektúru projektu a ukazuje, ako sú jednotlivé zainteresované strany, hnacie faktory a projektové ciele vzájomne previazané. Na najvyššej úrovni sa nachádzajú zainteresované strany, ktoré predstavujú skupiny, pre ktoré je projekt realizovaný a ktoré budú jeho výsledky priamo ovplyvňovať. Občania mesta Michalovce sú kľúčovou skupinou, pretože práve oni budú využívať nové digitálne služby, ako je mestský portál alebo mobilná aplikácia. Podnikatelia a externé organizácie profitujú zo zlepšenia prístupu k informáciám a integrácii mestských systémov, ktoré im umožnia efektívnejšiu komunikáciu s úradmi. Tretia skupina, mestské inštitúcie a úrady, bude priamo zapojená do spracovania elektronických podaní, participatívnych procesov a správy údajov, pričom efektívnejšie digitálne prostredie podporí transparentnosť a efektivitu ich práce.
Z týchto zainteresovaných strán vychádzajú hlavné motivačné faktory, ktoré vysvetľujú potrebu projektu. Digitalizácia služieb mesta predstavuje kľúčový hnací prvok, ktorý reaguje na požiadavku občanov i inštitúcií na moderné, prístupné a efektívne digitálne služby. Transparentnosť a participácia reflektujú snahu mesta zapojiť občanov do rozhodovacích procesov, zlepšiť ich dôveru a vytvoriť priestor na spoločné formovanie mestských politík prostredníctvom participatívneho rozpočtu či podnetov. Efektivita verejnej správy predstavuje motivátor spojený s internými procesmi, kde sa kladie dôraz na zrýchlenie a zjednodušenie spracovania agend a komunikácie medzi úradmi a občanmi. Posledným motivačným faktorom je používateľský prieskum a spätná väzba, ktorý reflektuje potrebu neustále sledovať potreby a očakávania občanov a adaptovať služby podľa reálnych skúseností.
Tieto motivačné faktory sa premietajú do konkrétnych cieľov projektu. Cieľ C1 sa zameriava na zlepšenie dostupnosti a komfortu služieb pre občana, čo sa napĺňa prostredníctvom zavedenia webového portálu mesta ako centrálneho prístupového bodu s kontom občana (Podcieľ C1.1) a nasadenia mobilnej aplikácie mesta s funkciami konta občana upozorneniami. a onilne službami(Podcieľ C1.2). Cieľ C2 sa sústreďuje na efektívnu správu agiend a participácie, kde podcieľ C2.1 zahŕňa elektronické podania a formuláre plne integrované do interných informačných systémov a podcieľ C2.2 implementáciu participatívneho rozpočtu a podnetov so zabezpečením transparentného spracovania.
- Zainteresované strany (Stakeholderi)
ID | AKTÉR / STAKEHOLDER | SUBJEKT (názov / skratka) | ROLA |
1. | Ministerstvo investícií, regionálneho rozvoja a informatizácie SR | MIRRI | vlastník procesu/ vlastník dát/ |
2. | Občan | Používateľ - Konzument údajov | |
3. | Podnikateľ | Používateľ - Konzument údajov | |
4. | Zamestnanci mesta Michalovce | Používateľ IS | |
5 | Mesto Michalovce | Mesto Michalovce | vlastník procesu/ vlastník dát |
Tabuľka 2 Zainteresované strany (Stakeholderi)
- Ciele projektu
Hlavný cieľ projektu:
Cieľom projektu Inteligentné mesto Michalovce je zabezpečiť rozvoj mesta prostredníctvom implementácie Integračnej platformy digitálnych služieb (IPDS), nadväzujúcej na existujúcu Cloudovú dátovú platformu (CDP) a existujúceho IAM. Projekt vytvorí jednotnú digitálnu infraštruktúru pre centralizovaný zber, správu, spracovanie a vizualizáciu údajov z mestských subsystémov a externých zdrojov, čím umožní inteligentné, dátami podložené riadenie mesta a kvalitnú komunikáciu s verejnosťou.
Súčasťou riešenia je rozsiahly zber údajov prostredníctvom IoT (napr. štatistické kamery, energetické merania, prístupy na športoviská, využivanie zdieľanej energie powerbaniek), ich automatická integrácia do IPDS/CDP, spracovanie a vizualizácia v mestskom dashboarde (interný aj verejný prístup) a sprístupnenie cez integrovaný webový portál mesta a mobilnú aplikáciu. Tým sa zvýši transparentnosť a informovanosť obyvateľov.
Projekt zlepší kvalitu verejných služieb pre obyvateľov aj podnikateľov vďaka aktuálnym dátam o stave prostredia a infraštruktúry, čo umožní rýchlejšie zásahy a optimalizáciu zdrojov. Výstupy budú dostupné v podobe interaktívnych dashboardov, reportov a notifikácií v prostredí webu/mobilu; vybrané údaje budú publikované ako otvorené dáta prostredníctvom data.slovensko.sk a LKOD.
Analytické nástroje IPDS podporia strategické plánovanie a rozhodovanie vedenia mesta (sledovanie trendov, identifikácia problémov, hodnotenie dopadov). Riešenie je v súlade s RSO 1.2 (opatrenie 1.2.2), s princípmi interoperability, kybernetickej bezpečnosti a GDPR, a nadväzuje na projekt č. 3202 (IAM) a č. 902 (CDP).
Čiastkové ciele projektu:
- Zvýšiť úroveň mestských služieb pre občanov a podnikateľov vďaka digitálnej integrácii údajov (IPDS <-> CDP <-> IS mesta) a zjednodušiť prístup k aktuálnym informáciám cez webový portál a mobilnú aplikáciu.
- Využívať dáta z pasportizácie a IoT senzorov na inteligentné rozhodovanie, strategické plánovanie a správu územia na základe presných a aktuálnych údajov.
- Zefektívniť využívanie zdrojov mesta (financie, infraštruktúra, verejné priestory, technické služby) prepojením na analytickú a vizualizačnú vrstvu IPDS (dashboardy, reporty, notifikácie).
- Zvýšiť kvalitu života obyvateľov Michaloviec vytvorením bezpečného, transparentného a efektívne riadeného mestského prostredia, ktoré pružne reaguje na potreby komunity.
- Podporiť prevenciu nežiaducich javov a verejný poriadok nasadením IoT a lepším monitoringom a správou mestských priestorov v rámci IPDS.`
- Posilniť transparentnosť a otvorené dáta zverejňovaním vybraných datasetov cez data.slovensko.sk/LKOD a zabezpečiť interoperabilitu a bezpečnosť (IAM, GDPR, štandardy IS VS).
ID | Názov cieľa | Názov strategického cieľa | Spôsob realizácie strategického cieľa |
1 | Program Slovensko – Opatrenie 1.2.2 | RSO 1.2 – Využívanie prínosov digitalizácie pre občanov, podniky, výskumné organizácie a orgány verejnej správy | Projekt sa zameriava na implementáciu Integračnej platformy digitálnych služieb (IPDS), nadväzujúcej na Cloudovú dátovú platformu (CDP). Bude pozostávať zo smart platformy na zber, spracovanie a publikovanie údajov, senzorickej infraštruktúry a analytických nástrojov pre vizualizáciu a plánovanie. Riešenie umožní digitálne spracovanie, výmenu a integráciu údajov naprieč agendami mesta, čím sa posilní analytická kapacita samosprávy. Systém podporí efektívnejšie rozhodovanie na základe reálnych dát a prispeje k vyššej transparentnosti a otvorenosti voči obyvateľom. |
2 | NKIVS – Prioritná os 1: Lepšie služby | Zvýšiť podiel elektronickej komunikácie s verejnou správou | Projekt vytvorí moderné užívateľsky orientované rozhranie pre mesto Michalovce prostredníctvom integrovaného webového portálu a mobilnej aplikácie s napojením na konto občana a IAM. Kombinácia elektronických formulárov, otvorených dát a personalizovaných digitálnych služieb umožní občanom jednoduchý prístup k informáciám o verejných priestoroch, projektoch a službách mesta, čím sa zvýši komfort a efektivita elektronickej komunikácie medzi obyvateľmi a úradom. |
3 | NKIVS – Prioritná os 2: Digitálna a dátová transformácia | Dobudovať digitálne prostredie založené na zdieľaní údajov vo verejnej správe | Riešenie zavádza jednotné dátové prostredie pre správu a analytické spracovanie údajov v rámci mesta Michalovce. Vďaka IPDS bude možné centralizované zbieranie, validácia a sprístupňovanie údajov a ich prepojenie na interné systémy aj národné platformy. Projekt podporuje princípy otvorených údajov, štandardizácie a interoperability a vytvára základ pre ďalšiu digitálnu a procesnú transformáciu samosprávy. |
Tabuľka 3 Ciele projektu
- Merateľné ukazovatele (KPI)
ID | ID/Názov cieľa | Názov ukazovateľa (KPI) | Popis ukazovateľa | Merná jednotka | AS IS merateľné hodnoty (aktuálne) | TO BE Merateľné hodnoty (cieľové hodnoty) | Spôsob ich merania a Pozn.
|
KPI-01 | IoT, dáta a platformy – Podpora rozvoja tvorby, spracovania, využívania a prepájania dát v rámci verejnej správy | PO081 (PSKPRCO76) – Integrované projekty pre územný rozvoj | Počet projektov podporených v rámci IÚR podľa čl. 28 nariadenia (EÚ) 2021/1060 | projekt | 0 | 1 | Evidencia v ITMS2021+, záverečná správa o realizácii projektu |
KPI-02 | IoT, dáta a platformy – Podpora rozvoja dátovej infraštruktúry mesta | PR092 (PSKPSRI40) – Používatelia nových a vylepšených verejných inovatívnych služieb | Počet používateľov, ktorí budú aktívne pracovať s údajmi v IPDS (analytické nástroje, energetický manažment, otvorené dáta) | používateľ/rok | 0 | 10 | Evidencia prístupov do systému, logy práce s dátami, interné štatistiky MsÚ |
KPI-04 | Zvýšenie dostupnosti dát pre riadenie mesta Michalovce | Počet inštalovaných IoT zariadení (energetické senzory, prístupové systémy, environmentálne senzory) | Počet fyzicky nasadených a funkčných IoT zariadení pre zber a spracovanie dát | ks | 0 | 30 | Odovzdávacie protokoly, evidencia zariadení v správe mesta |
KPI-05 | Integrácia dátových zdrojov | Počet prepojených dátových zdrojov do IPDS | Počet rôznych typov dátových vstupov (energie, odpad, IoT senzory, mobilná aplikácia) napojených na IPDS | zdroje | 0 | 5 | Technická dokumentácia, integračné správy |
KPI-06 | Zlepšenie efektivity riadenia | Počet aktívnych používateľov platformy (interných) | Počet vyškolených a aktívne pracujúcich používateľov IPDS a dashboardov | používatelia | 0 | 5 | Logy prístupov, štatistiky využívania systému |
KPI-07 | Zvýšenie transparentnosti a otvorených dát | Počet datasetov zverejnených ako otvorené dáta | Dataset publikovaný cez data.slovensko.sk a NKOD | dataset | 0 | 10 | Evidencia NKOD, monitoring portálu data.slovensko.sk |
Tabuľka 4 Merateľné ukazovatele (KPI)
- Špecifikácia potrieb koncového používateľa
V rámci projektu boli identifikované štyri hlavné skupiny koncových používateľov, ktorým sú určené výstupy a služby realizované projektom:
- občan,
- podnikateľ,
- úradníci mesta Michalovce,
- štátne inštitúcie.
Všetci títo používatelia – zamestnanci úradu mesta, občania aj lokálni podnikatelia – majú spoločnú potrebu: rýchly, spoľahlivý a intuitívny prístup k relevantným informáciám, ktoré sú presné, aktuálne a odborne spracované. Na zabezpečenie tejto potreby je nevyhnutné vytvoriť jednotný systém na zhromažďovanie, štruktúrovanie, validáciu a výmenu dát medzi jednotlivými oddeleniami mesta, ako aj ich následné sprístupnenie na interné účely a pre verejnosť prostredníctvom Integračnej platformy digitálnych služieb (IPDS), nadväzujúcej na Cloudovú dátovú platformu (CDP) a integrovaný IAM modul.
Projekt vychádza z konkrétnych potrieb, ktoré boli identifikované na základe zberu požiadaviek od pracovníkov úradu mesta Michalovce, volených zástupcov a reakcií od občanov a podnikateľov. Tieto požiadavky poukázali najmä na nedostatočné množstvo presných a aktuálnych údajov potrebných pri správe komunálnych služieb (odpad, energie), sledovaní stavu verejných priestorov, plánovaní výdavkov, riešení podnetov od občanov a všeobecnom manažmente mestských procesov. V súčasnosti sú mnohé rozhodnutia založené na odhadoch alebo historických informáciách bez možnosti ich overenia v reálnom čase alebo na základe objektívnych dát.
Riešenie preto podporí rozvoj a integráciu informačných systémov verejnej správy (ISVS) na úrovni mesta Michalovce. Tieto systémy budú slúžiť nielen ako nástroj pre zefektívnenie vnútorných procesov úradu, ale aj ako otvorené rozhranie pre obyvateľov a podnikateľov. Dôraz bude kladený na jednoduchosť prístupu k údajom, vizualizáciu situácie v území a možnosť spätnej väzby, čím sa zvýši úroveň participácie verejnosti na správe vecí verejných.
Projekt je plne v súlade s vyhláškou č. 547/2021 Z. z. o elektronizácii agendy verejnej správy a nadväzujúcou legislatívou v oblasti interoperabilných služieb, správy údajov a ochrany osobných údajov. Výsledné riešenie bude poskytovať kvalitnú dátovú podporu pre procesy ako plánovanie a vyhodnocovanie investícií, správa a údržba majetku a infraštruktúry, manažment energetických tokov a zefektívnenie komunikácie medzi úradom a verejnosťou.
V rámci projektu budú všetky navrhované riešenia implementované tak, aby aj noví používatelia získali už pri prvom kontakte s elektronickou službou intuitívne a efektívne vedenie. Tento prístup zabezpečí, že používatelia budú schopní rýchlo pochopiť možnosti systému a plnohodnotne využívať jeho funkcionality bez potreby dodatočného školenia či asistencie.
Keďže výstupom projektu je elektronická služba s grafickým používateľským rozhraním, ktorá bude slúžiť koncovým používateľom – občanom, podnikateľom aj zamestnancom verejnej správy – počas realizačnej fázy v etape Analýza a Dizajn budú aplikované postupy elektronizácie agendy verejnej správy v súlade s vyhláškou č. 547/2021 Z. z. v nasledovnom rozsahu:
- iniciálny grafický návrh,
- mapovanie používateľskej cesty,
- vytvorenie prototypu používateľského rozhrania a prototypu aplikačného rozhrania viacerými iteráciami,
- používateľské testy funkčného používateľského rozhrania a funkčné, integračné a výkonové testy aplikačného rozhrania (v etape Implementácia a Testovanie).
Pri mapovaní používateľskej cesty a návrhu elektronických služieb budú aplikované princípy moderného UX dizajnu:
- minimalizácia počtu krokov potrebných k úspešnému získaniu alebo dokončeniu služby,
- dizajn služieb bez slepých uličiek,
- interné procesy budú používateľovi skryté,
- správne a zrozumiteľné názvoslovie, ktoré umožní jednoduché vyhľadávanie služby,
- jasný a zrozumiteľný popis koncovej služby,
- konzistentné používateľské prostredie vychádzajúce z moderných trendov,
- možnosť používateľskej spätnej väzby,
- využitie inteligentných formulárov s dôrazom na minimalizáciu zberu nepotrebných údajov.
Výsledný systém tak bude nielen funkčný, ale aj používateľsky prívetivý a plne v súlade s aktuálnymi štandardmi digitálnych služieb verejnej správy.
- Detailný opis obmedzení a predpokladov
Projekt vyhodnocuje potenciálne riziká a obmedzenia, ktoré môžu negatívne ovplyvniť jeho úspešnú realizáciu. Identifikované boli technické, organizačné, legislatívne a finančné hrozby, pričom sa predpokladá, že menej ako 10 % z nich dosahuje vysokú úroveň závažnosti. Tieto sú predmetom dôsledného monitoringu a pripravených mitigácií počas celého životného cyklu projektu.
- Vyhodnotenie rizík a závislostí
Projekt nie je technologicky ani procesne závislý na iných projektoch rozvoja realizovaných na úrovni mesta Michalovce alebo iných subjektov verejnej správy. Všetky kľúčové komponenty – IPDS, IoT senzory, prístupové systémy, energetické merače a softvérové moduly – sú navrhnuté tak, aby mohli fungovať autonómne a nezávisle od existujúcich systémov, pričom zároveň umožňujú napojenie na nadrezortné alebo mestské dátové platformy, ak sa v budúcnosti vytvoria.
Z hľadiska rizík je projekt hodnotený ako nízkorizikový. Najpravdepodobnejšie riziká súvisia s logistikou a dodávkami technológií (IoT zariadení a infraštruktúry), organizačnou pripravenosťou úradu na prijatie nových nástrojov a so zaškolením personálu. Tieto riziká budú aktívne riadené prostredníctvom dôsledného projektového manažmentu, fázovej implementácie a úzkej spolupráce s dodávateľmi. Súčasťou projektu je aj dôraz na jednoduchosť používania a minimálne nároky na prevádzku, čo znižuje riziká dlhodobej udržateľnosti riešenia.
ID | NÁZOV RIZIKA / ZÁVISLOSTI | Kategória rizika | Potenciálny dopad
| Opatrenia na zmiernenie rizika (mitigácia) |
1 | Nebude možné naplniť všetky kvalitatívne požiadavky projektu | Kvalita | Nebudú plne dosiahnuté očakávané benefity projektu. | Priebežné kontroly kvality, validácia výstupov počas vývoja, revízia požiadaviek s používateľmi. |
2 | Komponenty projektu nebudú 100% kompatibilné | Technické | Zlyhanie komunikácie medzi komponentmi bez interoperability. | Dodržiavanie štandardov interoperability, testovanie integrácie počas realizácie. |
3 | Nedostupnosť komponentov infraštruktúry | Logistika | Omeškanie dodávok ohrozí ukončenie projektu. | Včasné obstaranie, overenie dodacích lehôt, zahrnutie alternatív do plánovania. |
4 | Projekt nebude nasadený podľa plánu | Riadenie projektu | Meškanie zníži schopnosť reagovať a nasadzovať riešenia. | Pravidelný reporting, riadenie míľnikov, vyhradené časové rezervy. |
5 | Meškanie platieb NFP | Finančné | Riziko prerušenia alebo predĺženia realizácie. | Zabezpečenie zálohového financovania, priebežné sledovanie cash-flow. |
6 | Komplikácie s verejným obstarávaním | Administratívne | Oneskorenie implementácie. | Konzultácia s odborníkmi na VO, včasná príprava dokumentácie, minimalizácia formálnych chýb. |
7 | Neúplné požiadavky | Analytické | Predĺženie projektu a dodatočné nákupy. | Dôkladná analytická fáza, validácia požiadaviek s kľúčovými aktérmi. |
8 | Vysoké náklady na prevádzku | Finančné | Prekročenie rozpočtu, ohrozenie udržateľnosti. | Optimalizácia riešenia, vyhodnotenie TCO pri výbere technológií. |
9 | Kybernetické útoky | Bezpečnostné | Ohrozenie funkčnosti a dostupnosti systému. | Implementácia bezpečnostných štandardov (IAM, GDPR, NIS2), pravidelný pentesting. |
10 | Nedostatočné vyhodnotenie kvality | Kvalita | Slabé miesta ovplyvnia výstupy. | Zavedenie spätnej väzby, externé hodnotenie kvality, testovanie pred nasadením. |
11 | Nespoľahlivý dodávateľ | Externé | Projekt môže byť oneskorený alebo ukončený. | Overenie referencií, dôsledná SLA zmluva, záložný dodávateľ. |
12 | Nedostatok ľudských zdrojov | Personálne | Nižšia kvalita a dlhšia realizácia. | Plánovanie kapacít, využitie externých zdrojov, flexibilné nasadenie tímu. |
Tabuľka 5 Prehľad najzávažnejších rizík a závislostí
- Detailný opis rozpočtu projektu a jeho prínosov
- Sumarizácia nákladov a prínosov
- Detailný opis rozpočtu projektu a jeho prínosov
Sumarizácia nákladov:
Obrázkok 2 Sumarizácia nákladov
Sumarizácia nákladov a prínosov riešenia za obdobie 10 rokov:
Obrázkok 3 Sumarizácia nákladov a prínosov riešenia za obdobie 10 rokov
Interpretácia výsledkov:
Rozpočet projektu: 684 632,05 € s DPH
Celkové náklady na zabezpečenie riešenia boli vypočítané prostredníctvom use-case point analýzy. Vypočítané náklady projektu a výšku rozpočtu môžeme rozdeliť nasledovne:
SW a licencie: 536 780,20 € s DPH
Služby: 30 258,00 € s DPH
Mzdy: 6 129,00 €
907 - Paušálna sadzba na nepriame výdavky podľa článku 54 písm. a) NSU: 44 789,01 €
PRÍNOSY:
KVANTITATÍVNE PRÍNOSY:
Zvýšenie efektivity rozhodovania prostredníctvom dátovo podloženého riadenia
Zavedením centralizovanej dátovej platformy schopnej v reálnom čase zhromažďovať, validovať a vizualizovať údaje z IoT zariadení (kamery, čítačky energií) dôjde k zásadnému zvýšeniu kvality a presnosti rozhodovacích procesov vedenia mesta. Riešenie nahrádza odhadové a historicky podmienené rozhodovanie za model prediktívneho riadenia založeného na aktuálnych, presných a kontextualizovaných údajoch. Výsledkom je schopnosť flexibilnej a včasnej reakcie na situácie ako prekročenie spotrieb energie.
Transparentnosť a posilnenie dôveryhodnosti samosprávy
Projekt zásadným spôsobom zvyšuje mieru otvorenosti voči občanom a podnikateľom prostredníctvom publikovania vybraných dátových tokov ako otvorených dát (CSV, JSON, XML) na portáli data.slovensko.sk a prostredníctvom mestského portálu a mobilnej aplikácie. Transparentnosť procesov, dostupnosť výstupov z analytických nástrojov (napr. heatmapy, interaktívne dashboardy) a zverejňovanie participatívnych rozhodnutí posilňujú dôveru verejnosti a zároveň motivujú aktívnu občiansku participáciu.
Zlepšenie kvality mestských služieb a vyšší používateľský komfort
Vytvorením jednotného, používateľsky orientovaného rozhrania v podobe portálu mesta a mobilnej aplikácie dôjde k zjednodušeniu prístupu občanov k digitálnym službám – ako sú podania, rezervácie, lístky MHD, poplatky, participatívny rozpočet či komunitné nástroje. Zníženie počtu krokov, odstránenie slepých uličiek a použitie moderného UX dizajnu podľa vyhlášky č. 547/2021 Z. z. zabezpečia, že aj menej digitálne zdatní používatelia budú schopní samostatne vykonať elektronické úkony. Zvýši sa komfort, samostatnosť a spokojnosť používateľov so službami mesta.
Optimalizácia využívania mestských zdrojov
Dáta získané prostredníctvom IoT a analytických modulov umožnia presnejšie plánovanie a údržby v rámci mesta. Automatizované upozornenia na prekročenie energetických limitov, anomálie vo využívaní verejných priestorov umožnia preventívne zásahy. Výsledkom bude úspora verejných prostriedkov, optimalizácia výdavkov a zníženie prevádzkových nákladov.
Posilnenie medziodborovej spolupráce v rámci mestského úradu
Jednotný dátový ekosystém IPDS zabezpečí, že rôzne odbory mestského úradu budú pracovať s rovnakými, validovanými údajmi. To odstráni duplicity, zvýši konzistenciu rozhodnutí, skráti cykly koordinácie a umožní spoločné plánovanie a reporting. Pracovníci úradu získajú silný nástroj pre spoluprácu, ktorý minimalizuje administratívne zaťaženie a posilňuje profesionálne výstupy.
Vytvorenie predpokladov pre inovačný rozvoj a podnikateľské využitie údajov
Zverejnenie datasetov vo forme otvorených dát (NKOD) vytvára predpoklady pre tvorbu inovatívnych riešení v oblasti mobility, urbanizmu, energetiky či participácie. Podnikatelia, výskumníci a školy získajú prístup k relevantným údajom, ktoré môžu využiť na vývoj aplikácií, analytických modelov či podnikateľských služieb, čo zvyšuje atraktivitu mesta ako inovačného uzla v regióne.
Udržateľný rozvoj založený na dátach a spätnej väzbe
Systém je navrhnutý tak, aby bol škálovateľný a otvorený pre budúce doplnenia – napr. rozšírenie o nové typy senzorov, integráciu s národnými systémami (IS KAV), alebo vývoj nových elektronických služieb. Vďaka pravidelnému zberu spätnej väzby od používateľov (napr. cez portál alebo aplikáciu) bude možné riešenie priebežne vylepšovať a adaptovať podľa reálnych potrieb komunity.
Posilnenie digitálnej a dátovej kultúry samosprávy
Realizáciou projektu dôjde k posunu v myslení a práci zamestnancov samosprávy – od práce s čiastkovými údajmi a neintegrovanými evidenciami k strategickému riadeniu podporenému údajmi. Práca s analytickými nástrojmi, dashboardmi a digitálnymi službami zvýši digitálne kompetencie zamestnancov a posilní dátovo orientovaný manažment, čo je základom modernej a odolnej samosprávy 21. storočia.
- Zdroj financovania
Zdrojom financovania projektu bude štátny rozpočet SR a Európske štrukturálne a investičné fondy v rámci Programu Slovensko 2021–2027, konkrétne z výzvy PSK – MIRRI SR č. PSK-MIRRI-619-2024-ITI-EFRR – Podpora rozvoja inteligentných miest a regiónov (DOP).
- Harmonogram projektu
Projekt bude dodávaný v 1 Inkremente z dôvodu prehľadnosti uvádzame Harmonogram na úrovni 1 Etapy/ 1 Inkrementu.
ID | FÁZA/AKTIVITA | ZAČIATOK (odhad termínu) | KONIEC (odhad termínu) | POZNÁMKA |
1. | Prípravná fáza a Iniciačná fáza | 05/2025 | 04/2026 | Schválenie PZ, podanie žiadosti o NFP, začiatok VO |
2. | Realizačná fáza | 04/2026 | 03/2028 | Celková realizácia HA č.1 |
1a. | Vytvorenie DNR (Detailný návrh riešenia) | 04/2026 | 04/2026 | DNR podľa OPZ/PZ |
2b. | Nákup a inštalácia IoT zariadení | 04/2026 | 09/2026 | Powerbanky, senzory, prístupové systémy, kamery |
2c. | Analýza a dizajn SW modulov | 04/2026 | 02/2027 | IPDS, portál, mobilná appka, mestské IS |
2d. | Implementácia SW modulov | 05/2026 | 06/2027 | Vývoj a úpravy všetkých aplikačných modulov |
2e. | Testovanie SW modulov | 06/2026 | 11/2027 | Integračné a funkčné testy |
2f. | Nasadenie SW modulov | 07/2026 | 03/2028 | Nasadzovanie postupne do produkcie |
3. | Dokončovacia fáza | 03/2028 | 03/2028 | Záverečné odovzdanie projektu |
4. | Podporné aktivity (publicita, integrácia) | 04/2026 | 03/2028 | Súbežne počas celej realizácie |
5. | Podpora prevádzky (SLA) | od 04/2028 | 03/2032 (napr.) | Bude potrebné obstarať SLA zmluvu na 4 roky |
Plánovaná dĺžka realizačnej fázy projektu je rozvrhnutá na 24 mesiacov. Realizačná fáza sa bude členiť na nasledovné etapy:
- Analýza a Dizajn,
- Nákup technických a programových prostriedkov a služieb (ak relevantné),
- Implementácia a Testovanie,
- Nasadenie a Postimplementačná podpora.
Navrhované riešenie bude realizované ako ucelený integrovaný informačný systém (IPDS), ktorého cieľom je podporiť správu, integritu a kvalitu údajov potrebných na výkon jednotlivých agend mesta Michalovce a na poskytovanie digitálnych služieb občanom a podnikateľom. Projekt bude postupovať podľa vodopádového (Waterfall) prístupu, ktorý umožňuje precízne naplánovať jednotlivé fázy vývoja a minimalizovať nepredvídané zmeny počas realizácie.
Projekt bude riadený v súlade s metodikou PRINCE2, ktorá zabezpečuje štandardizovaný a kontrolovaný prístup ku každému štádiu životného cyklu projektu. Výstupy jednotlivých etáp budú podrobne definované už v iniciačnej fáze, pričom počas etapy Analýza a dizajn dôjde k ich verifikácii a prípadnému upresneniu podľa aktuálne identifikovaných potrieb a vstupov. Všetky produkty projektu budú priebežne schvaľované Riadiacim výborom, v ktorom bude zastúpenie dodávateľa aj zadávateľa projektu, čím sa zabezpečí transparentnosť a kontinuita rozhodovania.
Vodopádový prístup (Waterfall) predstavuje sekvenčný model vývoja, kde sú jednotlivé fázy realizované postupne, pričom každá etapa nadväzuje na predchádzajúcu a začína až po jej ukončení. Tento model je ideálny pre projekty, ktoré:
- majú jasne definovaný cieľ a nemenné požiadavky,
- vyžadujú dôkladné plánovanie a dokumentáciu,
- sú orientované na stabilné, overiteľné výstupy bez častých iterácií,
- preferujú nízke riziko zmien počas realizácie.
V kontexte projektu Inteligentné mesto Michalovce je tento prístup plne opodstatnený, pretože požadované riešenie má presne definovaný rozsah, funkcie aj architektúru. Prioritou je spoľahlivá realizácia, transparentnosť a jednoznačné riadenie výstupov v súlade s platnou legislatívou a štandardmi verejnej správy.
Obrázok 4 Ilustrácia rozdelenia realizácie projektu metódou Waterfall
- Návrh organizačného zabezpečenia projektu (projektový tím)
Riadiaci výbor projektu (RV) predstavuje najvyšší riadiaci orgán zodpovedný za strategické usmerňovanie a dohľad nad realizáciou projektu v súlade so schválenou projektovou dokumentáciou. Riadiaci výbor sa riadi dokumentom „Štatút Riadiaceho výboru“, ktorý upravuje jeho právomoci, zloženie, rozhodovacie procesy a kompetencie.
Úlohy Riadiaceho výboru
- Dohľad nad hospodárením, efektívnym a účelným využívaním finančných prostriedkov projektu.
- Schvaľovanie kľúčových dokumentov a výstupov projektu (napr. projektový plán, zmenové požiadavky, odovzdávacie protokoly).
- Prispôsobenie metodiky riadenia podľa špecifík realizovaného projektu.
- Riešenie eskalovaných problémov a podpora pri rozhodovaní v kritických bodoch.
Zloženie Riadiaceho výboru
Riadiaci výbor má minimálne 5 členov. Väčšinu členov s hlasovacím právom nominoval objednávateľ a títo zástupcovia reprezentujú jeho záujmy. Zloženie výboru je nasledovné:
- Predseda Riadiaceho výboru (zástupca objednávateľa),
- Podpredseda Riadiaceho výboru,
- Vlastníci procesov (napr. biznis vlastník infraštruktúry) alebo ich poverení zástupcovia,
- Zástupca kľúčových používateľov (end user),
- Zástupca dodávateľa (v zmysle Zmluvy o dielo).
V prípade neprítomnosti predsedu je možné písomne delegovať jeho právomoci na iného člena výboru prostredníctvom splnomocnenia.
Zasadnutia a hlasovanie
Riadiaci výbor zasadá pravidelne, spravidla raz mesačne, minimálne však raz za tri po sebe nasledujúce mesiace. Zasadnutie zvoláva predseda. Hlavné výstupy zo zasadnutí sú zdokumentované v zápisnici, ktorej prílohou je prezenčná listina a prípadné splnomocnenia. Program zasadnutia a podklady pripravuje a distribuuje administratívny projektový manažér, a to najneskôr 3 pracovné dni pred zasadnutím.
O rozhodnutiach sa hlasuje. Pre schválenie je potrebná nadpolovičná väčšina prítomných členov s hlasovacím právom. V prípade rovnosti hlasov rozhoduje hlas predsedu, ktorý má v takom prípade dvojnásobnú váhu.
Ukončenie činnosti Riadiaceho výboru
Činnosť Riadiaceho výboru sa ukončí dňom zavedenia projektu do produktívnej prevádzky, t. j. po jeho plnohodnotnej implementácii. Zoznam aktuálnych členov Riadiaceho výboru je evidovaný v dokumente Komunikačná matica, ktorý je uložený na zdieľanom projektovom úložisku.
Projektový tím a riadenie projektu
Projekt bude po organizačnej stránke riadený kombináciou administratívneho a odborného riadenia, ktoré zabezpečia poverení pracovníci Objednávateľa počas celej doby realizácie. Administratívne riadenie bude vykonávané najmä prostredníctvom projektového manažéra a finančného manažéra, ktorí budú zodpovední za priebežnú koordináciu aktivít, sledovanie napĺňania harmonogramu a kontrolu rozpočtu. Zabezpečia aj spracovanie dokumentácie v súlade s požiadavkami Príručky pre prijímateľa a ďalších usmernení poskytovateľa.
Odborné riadenie zabezpečí IT projektový manažér, ktorý bude vykonávať dohľad nad vývojom a implementáciou dodaného diela. Bude koordinovať vývoj s požiadavkami objednávateľa, zabezpečovať odbornú komunikáciu s dodávateľom a dohliadať na dodržanie technických a bezpečnostných štandardov.
Projektové roly
- IT Projektový manažér – dohľad nad odbornou časťou riadenia a technickou realizáciou.
- Kľúčový používateľ – zabezpečenie spätnej väzby z pohľadu koncových užívateľov.
- Finančný manažér – kontrola rozpočtu, oprávnenosti výdavkov a finančné riadenie.
V súlade s výzvou mesto zabezpečí, aby počas implementácie projektu a po jeho skončení (počas obdobia udržateľnosti) bol k dispozícii interný personál na obsluhu, prevádzku a rozvoj riešenia. Zároveň bude zabezpečené financovanie tohto personálu zo zdrojov mesta.
ID | Rola v projekte | Meno a Priezvisko | Pracovné zaradenie | Org. útvar |
1. | IT projektový manažér | TBD | Doplniť pozíciu (pracovné zaradenie v línii) | Doplniť názov org. útvaru |
2. | Kľúčový používateľ | TBD | Doplniť pozíciu (pracovné zaradenie v línii) | Doplniť názov org. útvaru |
3. | Finančný manažér | TBD | Doplniť pozíciu (pracovné zaradenie v línii) | Doplniť názov org. útvaru |
Tabuľka 7 Projektový tím
Projektová rola: | IT PROJEKTOVÝ MANAŽÉR |
Detailný popis rozsahu zodpovedností, povinností a kompetencií: | 1. Strategické riadenie a plánovanie:
2. Riadenie realizácie projektu:
3. Zabezpečenie zhody s legislatívou a metodikami:
4. Riadenie komunikácie a informovanosti:
5. Riadenie rizík a zmien:
6. Riadenie kvality a výstupov projektu:
7. Riadenie ľudských a finančných zdrojov:
8. Archív a dokumentácia:
|
Projektová rola: | KĽÚČOVÝ POUŽÍVATEĽ |
Stručný popis: | Zodpovedá za zastupovanie záujmov budúcich koncových používateľov projektových produktov alebo výstupov. Aktívne sa podieľa na špecifikácii požiadaviek, testovaní a akceptácii riešenia. Poskytuje vstupy pre zabezpečenie kvality, použiteľnosti a funkčnosti systému z pohľadu používateľov. Podporuje projektový tím pri nastavovaní prevádzkových a podporných procesov.
|
Detailný popis rozsahu zodpovedností, povinností a kompetencií |
|
Projektová rola: | FINANČNÝ MANAŽÉR |
Detailný popis rozsahu zodpovedností, povinností a kompetencií |
Koordinuje a monitoruje napĺňanie finančných ukazovateľov projektu. Sleduje priebežné čerpanie finančných prostriedkov v súlade so schváleným rozpočtom a časovým harmonogramom.
Zodpovedá za správne, efektívne a oprávnené čerpanie rozpočtu podľa Zmluvy o NFP a príručky pre prijímateľa. Overuje oprávnenosť výdavkov pred ich zúčtovaním.
Poskytuje usmernenia členom projektového tímu ohľadom oprávnených výdavkov, postupov financovania a zmenových konaní. Sleduje a aplikuje aktuálne zmeny legislatívy a riadiacich dokumentov týkajúcich sa financovania z fondov EÚ.
Zodpovedá za prípravu, formálnu kontrolu a predloženie žiadostí o platbu vrátane všetkých príloh podľa príručky pre prijímateľa. Zabezpečuje evidencia a administráciu žiadostí v ITMS2021+.
Vedie kompletnú finančnú dokumentáciu projektu. Pripravuje pravidelné finančné prehľady, reporty a štatistiky o čerpaní. Zabezpečuje archiváciu dokumentov v súlade s pravidlami EŠIF a internými smernicami.
Koordinuje prípravu na externé finančné kontroly a audity, poskytuje potrebnú súčinnosť. Vystupuje za prijímateľa v komunikácii s poskytovateľom NFP a ďalšími kontrolnými subjektmi v oblasti financií.
Spolupracuje s organizačnými útvarmi (napr. ekonomické, právne, verejné obstarávanie) pri zabezpečovaní činností súvisiacich s implementáciou. Zúčastňuje sa projektových porád, predkladá návrhy a zistenia týkajúce sa rozpočtu, financií a výdavkov.
Zodpovedá za prípravu ďalších dokumentov a podkladov pre audit, evaluáciu alebo zmenu projektu z pohľadu financií. Riadi finančnú časť zmenového riadenia v projekte (napr. rozpočtové opatrenia, presuny prostriedkov). Dohliada na splnenie pravidiel publicity týkajúcich sa čerpania finančných prostriedkov. |
- LEGISLATÍVA
Na naplnenie cieľov projektu nie je potrebné uskutočňovať žiadne legislatívne zmeny. Projekt je plne realizovateľný v rámci aktuálne platného právneho a regulačného rámca Slovenskej republiky a Európskej únie. Všetky jeho komponenty budú navrhnuté a implementované v súlade s príslušnou legislatívou upravujúcou informatizáciu verejnej správy, ochranu osobných údajov, kybernetickú bezpečnosť a poskytovanie elektronických služieb.
- ARCHITEKTÚRA RIEŠENIA PROJEKTU
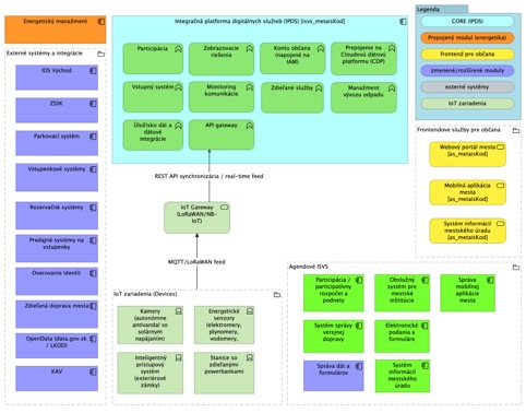
Architektúra a vrstvy riešenia Integračnej platformy digitálnych služieb (IPDS) pre projekt „Inteligentné mesto Michalovce“ sú navrhnuté tak, aby vytvorili flexibilný, škálovateľný a bezpečný digitálny ekosystém pre mesto, ktorý zabezpečí centralizovaný zber, správu, spracovanie a vizualizáciu údajov z mestských subsystémov, modulov projektu a externých zdrojov. Celé technologické riešenie je koncipované ako otvorený, rozšíriteľný, interoperabilný a prepojený systém, ktorý je pripravený na organický rozvoj v závislosti od potrieb mesta a zákonných požiadaviek. Na základnej úrovni stojí technologická infraštruktúra – vrstva moderných IoT komponentov, sieťových zariadení, senzorov a autonómnych systémov, ktoré umožňujú zber a bezpečný prenos dát v reálnom čase. Táto vrstva zahŕňa napríklad mestské dokovacie stanice so zdieľanými powerbankami, energetické senzory pre automatické digitálne odpočty (elektromery, vodomery, plynomery a ďalšie), vlastnú IoT sieť na báze LoRaWAN a NB-IoT, či autonómne antivandal prístupové systémy s kamerami a solárnym napájaním. Pri ich výbere a integrácii sa kladie dôraz na bezpečnosť komunikácie (šifrovanie TLS, AES), podporu bezdrôtových aktualizácií, schopnosť odolávať výpadkom siete a súlad s GDPR.
Stredná vrstva architektúry predstavuje samotnú IPDS – modernú softvérovú platformu, ktorá tvorí jednotné dátové a aplikačné jadro mesta. Jej úlohou je prepojiť, synchronizovať a centralizovane spracovávať dáta z jednotlivých modulov, subsystémov aj externých informačných systémov štátu či partnerov. IPDS obsahuje a spravuje aplikačné moduly ako energetický manažment, systém správy verejnej dopravy, obslužný online systém, redakčný systém správ dát a elektronických formulárov, modul správy mobilnej aplikácie a osobitnú agendu Konta občana. Kľúčovú úlohu majú integračné rozhrania (REST API, MQTT, exporty vo formátoch JSON, XML, CSV), ktoré umožňujú obojsmernú výmenu dát s verejnými aj neverejnými službami a umožňujú ďalšie rozširovanie architektúry bez zásahu do jadra systému.
Vo vrchnej, prezentačnej vrstve je zabezpečený užívateľský zážitok a komunikácia s koncovými používateľmi. Integrovaný webový portál so systémom elektronických formulárov a Kontom občana poskytuje jednotný bod prístupu k službám mesta, informáciám a digitálnym procesom. Systém je obohatený o modernú, natívnu mobilnú aplikáciu, ktorá zobrazuje personalizované informácie, notifikácie, umožňuje elektronické podania a poskytuje interaktívne používateľské rozhrania s dôrazom na príjemnú a bezpečnú obsluhu. Samozrejmosťou je vizuálne jednotný mestský dashboard – jeho interná časť poskytuje analytické nástroje pre zamestnancov a vedenie mesta, verejná časť prezentuje informácie, dáta a služby obyvateľom a komunitám.
Súčasťou riešenia je aj bezpečnostná vrstva, ktorá prepája IAM zabezpečujúcu autentifikáciu užívateľov či GDPR súlad, detailný audit, logovanie prístupov a robustnú ochranu dát. Celé riešenie je postavené na princípoch interoperability: každý modul predstavuje samostatný tematický okruh, pričom medzi modulmi je jednotná aplikačná vrstva zaručujúca vzájomnú komunikáciu ako aj napojiteľnosť externých partnerov, systémov a štátnych služieb.
Výsledkom tejto architektúry je jednotný digitálny ekosystém, kde dáta z heterogénnych zdrojov prúdia cez centralizované a bezpečné jadro, sú spracované, vizualizované a sprístupňované podľa prístupových práv jednotlivým cieľovým skupinám – obyvateľom, podnikateľom, samospráve či verejnosti. Riešenie je plne pripravené na budúce rozšírenie, rozvoj ďalších smart služieb, prepojenia s národnými analytickými vrstvami (napr. MIRRI SR) a ďalšie inovácie v oblasti digitalizácie samosprávy.
- Stanovenie alternatív architektúry riešenia
- Stanovenie alternatív v biznisovej vrstve architektúry
- Stanovenie alternatív architektúry riešenia
V rámci biznisovej vrstvy architektúry boli posúdené tri varianty riešenia zamerané na modernizáciu zberu, integrácie a spracovania údajov v meste Michalovce. Varianty sa odlišovali rozsahom plánovaných modulov, úrovňou prepojenia na existujúce systémy a mierou podpory pre poskytovanie digitálnych služieb občanom a podnikateľom.
Na základe multikriteriálnej analýzy (MCA) a identifikovaných potrieb kľúčových stakeholderov bola ako najefektívnejšia vyhodnotená Alternatíva č. 2 – Komplexná implementácia Integračnej platformy digitálnych služieb (IPDS) s nadväznosťou na Cloudovú dátovú platformu (CDP) a IAM riešenie. Tento variant najlepšie spĺňa definované KO kritériá, reflektuje potreby všetkých hlavných používateľských skupín (občania, podnikatelia, úradníci, mestské organizácie) a je plne v súlade s princípmi a cieľmi výzvy PSK-MIRRI-619-2024-ITI-EFRR – Podpora rozvoja tvorby, spracovania, využívania a prepájania dát v rámci verejnej správy.
|
|
|
|
|
|
Projekt rozvoja a implementácie Integračnej platformy digitálnych služieb (IPDS) mesta Michalovce
|
|
|
|
Zachovanie súčaného stavu |
|
|
|
Biznis alternatíva 1 |
|
|
|
Kompletná realizácia projektu v plnom rozsahu |
|
|
|
Biznis alternatíva 2 |
|
|
|
Čiastočná realizácia projektu |
|
|
|
Biznis alternatíva 3 |
Obrázok 5 Znázornenie alternatív riešenia v biznis vrstve architektúry
Alternatíva 1: Bez zásahu (nulový variant)
Táto alternatíva predpokladá zachovanie súčasného stavu bez zavedenia nových digitálnych služieb alebo prepojenia existujúcich mestských systémov. V praxi by to znamenalo, že mesto Michalovce by aj naďalej čelilo fragmentácii dát a absencii jednotného rozhrania pre občanov aj samosprávu. Nedostatok integrácie a nízka úroveň automatizácie by viedli k obmedzenej efektivite rozhodovania, nižšej transparentnosti a k riziku zaostávania v oblasti digitalizácie verejnej správy. Tento scenár síce nevyžaduje finančné investície, no zároveň neprináša žiadne nové prínosy a dlhodobo zvyšuje riziko technologickej stagnácie.
Alternatíva 2: Komplexná realizácia projektu (preferovaná)
Táto alternatíva zahŕňa vybudovanie Integračnej platformy digitálnych služieb (IPDS), ktorá zabezpečí centralizovaný zber, správu, spracovanie a vizualizáciu dát z viacerých mestských subsystémov a externých zdrojov. Súčasťou je rozvoj digitálnych služieb pre občanov (konto občana, mobilná aplikácia, elektronické formuláre), otvorené dátové rozhrania, prepojenie s Cloudovou dátovou platformou (CDP) a využitie už existujúceho IAM riešenia (Azure AD B2C). Riešenie je navrhnuté ako otvorené, interoperabilné a škálovateľné, s možnosťou napojenia na národné portály a analytické nástroje štátu. Výsledkom bude zásadné zlepšenie efektivity riadenia mesta, posilnenie transparentnosti, zvýšenie informovanosti obyvateľov a vznik jednotného digitálneho ekosystému mesta.
Alternatíva 3: Minimalistické riešenie
Minimalistická alternatíva predstavuje iba čiastočnú realizáciu projektu zameranú na vybrané moduly, napríklad správu elektronických formulárov alebo základnú funkcionalitu mobilnej aplikácie. Zvyšné časti (energetický manažment, komunitné služby, rozšírená analytika či komplexná integrácia systémov) by boli odložené do budúcnosti. Tento prístup síce umožňuje postupné zavádzanie digitalizácie a rozloženie nákladov, no neposkytuje očakávaný efekt v oblasti transparentnosti, otvorených dát a zlepšenia služieb pre občanov. Alternatíva je preto vhodná len ako prechodné riešenie, ktoré nedosahuje plný potenciál projektu.
Proces výberu alternatív
Výber alternatív prebieha prostredníctvom Multikriteriálnej analýzy (MCA) vychádzajúcej z kapitoly Motivácia a rozsahu projektu. MCA zohľadňuje ciele stakeholderov, ich požiadavky a obmedzenia. Niektoré kritériá sú definované ako KO kritériá (knock-out), ktoré musia byť splnené, aby bola alternatíva akceptovateľná. Ide najmä o požiadavky súvisiace s interoperabilitou, otvorenými dátami, používateľskou prístupnosťou a súladom s legislatívou. Alternatívy, ktoré tieto kritériá nesplnia, sú z ďalšieho posudzovania vylúčené.
KRITÉRIUM |
ZDÔVODNENIE KRITÉRIA | STAKEHOLDER 1 (Mesto Michalovce) | STAKEHOLDER 2 (Občan/Podnikateľ) | STAKEHOLDER 3 (Štátne inštitúcie, MIRRI SR) | |
BIZNIS VRSTVA
| Kritérium A (KO) – Zabezpečenie interoperability a prepojenia na CDP | Bez napojenia na existujúcu CDP (projekt č. 902) a IAM (projekt č. 3202) by systém nebol v súlade s architektúrou štátu | X | X | X |
Kritérium B (KO) – Podpora konta občana a elektronických služieb | Vyžaduje sa pre poskytovanie služieb občanom podľa vyhlášky č. 547/2021 Z. z. | X | X | ||
Kritérium C (KO) – Otvorené dáta a prepojenie na data.gov.sk | Zabezpečenie transparentnosti a publikovania dát podľa NKIVS | X | X | X | |
Kritérium D (KO) – Súlad s GDPR a kybernetická bezpečnosť | Povinnosť podľa platnej legislatívy EÚ a SR | X | X | ||
Kritérium E – Používateľská prívetivosť (UX) a mobilný prístup | Zvýšenie využívania služieb občanmi | X | |||
Kritérium F – Udržateľnosť a rozšíriteľnosť | Platforma musí byť otvorená pre nové moduly a integrácie | X | X |
Tabuľka 8 Príklad šablóny pre spracovanie MCA
Zoznam kritérií | Alternatíva 1 – Nulový variant (status quo) | Spôsob dosiahnutia | Alternatíva 2 – Kompletná realizácia (preferovaná) | Spôsob dosiahnutia | Alternatíva 3 – Minimalistická realizácia | Spôsob dosiahnutia |
Kritérium A – Digitálne služby pre občanov/podnikateľov | Nie | N/A | Áno | Budú zavedené digitálne služby zjednodušujúce komunikáciu občana a mesta Michalovce. | Áno | Budú zavedené digitálne služby zjednodušujúce komunikáciu občana/podnikateľa a mesta Michalovce, ale v menšom rozsahu. |
Kritérium B – Integrácia a dostupnosť dát | Nie | N/A | Áno | Plná integrácia a dostupnosť dát pre všetky oddelenia a verejnosť. | Nie | Obmedzená dostupnosť údajov pre verejnosť, len základné datasety. |
Kritérium C – Škálovateľnosť a rozšíriteľnosť | Nie | N/A | Áno | Systém navrhnutý na postupné rozširovanie a integráciu nových dát. | Áno | Systém navrhnutý na rozšírenie, ale len pre vybrané oblasti. |
Kritérium D – Strategické rozhodovanie | Nie | N/A | Áno | Poskytuje nástroje pre strategické rozhodovanie (dashboardy, analytika). | Nie | Obmedzené analytické nástroje len pre kľúčové oblasti. |
Kritérium E – Transparentnosť a otvorené dáta | Nie | N/A | Áno | Umožňuje otvorený prístup a zvyšuje transparentnosť cez open data. | Nie | Podporuje transparentnosť len v obmedzených oblastiach. |
Kritérium F – Automatizovaná komunikácia | Nie | N/A | Áno | Prebieha automatizovaná komunikácia medzi občanom a mestom. | Nie | Automatizácia bude len čiastočná a fragmentovaná. |
Kritérium G – Náklady a udržateľnosť | Nie | N/A | Áno | Minimalizácia nákladov a dlhodobá prevádzková udržateľnosť. | Čiastočne | Potenciál na rozšírenie, ale s dodatočnými nákladmi. |
Kritérium H – Budúci rozvoj a inovácie | Nie | N/A | Áno | Pripravený na budúce rozšírenia a inovácie. | Čiastočne | Obmedzené možnosti adaptácie na nové služby. |
Tabuľka 9 Príklad šablóny pre vyhodnotenie MCA
- Stanovenie alternatív v aplikačnej vrstve architektúry
Alternatívy navrhované v rámci aplikačnej vrstvy architektúry vychádzajú z logického pokračovania a rozpracovania riešení definovaných v nadriadenej biznis vrstve. Hlavným cieľom tejto vrstvy je špecifikovať aplikačné komponenty, ich vzťahy a podporu pre dosiahnutie stanovených biznis cieľov. V kontexte projektu Inteligentné mesto Michalovce boli zhodnotené tri aplikačné alternatívy, ktoré odzrkadľujú rôznu mieru funkčného pokrytia, integrácie a pripravenosti na budúci rozvoj.
Na základe porovnania jednotlivých alternatív aplikačnej architektúry bola ako najvhodnejšia identifikovaná Alternatíva 2, ktorá predstavuje modulárne riešenie s otvoreným dátovým modelom, podporou pre škálovanie a možnosťou integrácie na ďalšie systémy verejnej správy.
Táto alternatíva bola uprednostnená pred ostatnými z viacerých dôvodov:
- Zabezpečuje plnú funkcionalitu pre naplnenie cieľov projektu, vrátane podpory pre zber, validáciu, spracovanie a vizualizáciu údajov z IoT zariadení, existujúcich mestských subsystémov a externých dátových zdrojov.
- Umožňuje integráciu na existujúce informačné systémy, ako napríklad Cloudovú dátovú platformu (CDP) a IAM riešenie (projekt č. 3202), ako aj externé dátové platformy typu data.gov.sk či portály pre otvorené dáta. Riešenie zároveň vytvára priestor pre budúce prepojenie s analytickými nástrojmi MIRRI alebo inými nadrezortnými iniciatívami.
- Počas prípravy aplikačnej architektúry bol zvážený aj potenciál využitia open-source technológií – predovšetkým v oblasti databáz, analytických nástrojov (napr. Grafana, Metabase), middleware a API brán. Open-source komponenty ponúkajú flexibilitu, širokú komunitnú podporu a nižšie náklady na licencovanie. Finálny návrh preto kombinuje overené komerčné komponenty s otvorenými technológiami tak, aby bola zabezpečená rovnováha medzi spoľahlivosťou, bezpečnosťou a nákladovou efektivitou.
- Architektúra je navrhnutá ako otvorená a škálovateľná, čo umožní budúce rozširovanie systému o nové moduly alebo funkcionality bez zásahov do jadra riešenia. Tento prístup zaručí dlhodobú udržateľnosť a flexibilitu v prípade legislatívnych zmien, technologického pokroku alebo nových potrieb mesta.
- Súlad s legislatívnymi a technickými požiadavkami je zabezpečený prostredníctvom implementácie architektonických princípov podľa vyhlášky č. 78/2020 Z. z. o štandardoch pre ISVS a odporúčaní MIRRI SR.
Výber Alternatívy 2 tak nie je len technickým rozhodnutím, ale aj strategickou voľbou, ktorá nadväzuje na nadradený rámec biznis architektúry a vytvára konzistentný základ pre realizáciu projektu aj jeho budúci rozvoj v kontexte digitálnej transformácie mesta Michalovce.
Obrázok 6 Znázornenie alternatív riešenia v aplikačnej vrstve
- Stanovenie alternatív v technologickej vrstve architektúry
Technologická vrstva architektúry predstavuje základnú infraštruktúru, na ktorej budú postavené aplikačné riešenia a zabezpečená ich dlhodobá prevádzka. V rámci projektu Inteligentné mesto Michalovce technologická architektúra reflektuje potreby definované v aplikačnej vrstve a zabezpečuje ich stabilnú, bezpečnú a škálovateľnú realizáciu.
Projekt počíta s rozšírením a využitím existujúcej technologickej infraštruktúry mesta Michalovce, ktorá už v súčasnosti poskytuje sieťovú konektivitu, serverové a virtualizačné prostredie, úložné kapacity a základné bezpečnostné prvky. Na tento základ budú nadviazané nové komponenty riešenia tak, aby bola zabezpečená kompatibilita a kontinuita prevádzky.
Na základe uskutočnených analýz bolo vyhodnotené, že nie je účelné uvažovať o alternatívnych variantoch technologickej vrstvy, pretože všetky požiadavky riešenia je možné zabezpečiť prostredníctvom rozšírenia a doplnenia existujúceho prostredia. Tento prístup znižuje potrebu nadbytočných investícií, minimalizuje prevádzkové riziká a zároveň využíva už realizované mestské projekty, predovšetkým Cloudovú dátovú platformu (CDP) a pripravované IAM riešenie (projekt č. 3202 v MetaIS).
Technologická vrstva bude doplnená len v nevyhnutnom rozsahu, a to najmä v oblastiach súvisiacich s:
- zvýšením výkonu pre spracovanie dát z IoT zariadení,
- zabezpečením vyššej dostupnosti a redundancie systémov,
- implementáciou moderných bezpečnostných mechanizmov,
- posilnením škálovateľnosti pre budúci rozvoj riešenia.
Tým sa zabezpečí, že implementácia projektu bude efektívna nielen z pohľadu nákladov, ale aj z hľadiska technickej udržateľnosti a kompatibility s existujúcimi informačnými systémami mesta a verejnej správy.
Obrázok 7 Znázornenie alternatív riešenia v technologickej vrstve
Na základe multikriteriálnej analýzy bolo porovnaných viacero variantov riešenia – nulový stav, čiastočná modernizácia a plne integrované riešenie. Hodnotenie ukázalo, že nulový stav neposkytuje žiadne pridané hodnoty pre občanov ani nesúladí so strategickými dokumentmi. Čiastočná modernizácia by priniesla len obmedzené prínosy a nezabezpečila by udržateľnosť riešenia. Najlepšie výsledky dosiahol variant plne integrovaného projektu, ktorý spája dátovú platformu, IoT riešenia, elektronické formuláre a integrácie na národné systémy. Tento variant zabezpečuje najvyššie prínosy pre občanov a podnikateľov, ako aj dlhodobú udržateľnosť prostredníctvom SLA.
Z tohto dôvodu bol ako výsledný a odporúčaný variant zvolený integrovaný projekt – predmet predkladaného zámeru.
- Náhľad architektúry a popis budúceho cieľového produktu
Budúci cieľový produkt projektu predstavuje komplexné digitálne riešenie, ktorého úlohou je podporiť správu, plánovanie a rozhodovanie na úrovni mesta prostredníctvom systematického zberu, integrácie a publikovania dát. Architektúra riešenia je rozdelená do troch vrstiev – biznisovej, aplikačnej a technologickej – pričom všetky vrstvy sú navrhnuté v súlade s metodikou ArchiMate a štandardmi pre ISVS.
Biznisová vrstva
Cieľom projektu je komplexná digitálna transformácia mesta Michalovce, ktorá poskytuje občanom, podnikateľom aj zamestnancom mesta moderné služby prostredníctvom jedného digitálneho ekosystému. Projekt vytvorí:
- Jednotný prístup k službám: Webový portál, mobilnú aplikáciu, Konto občana a elektronické formuláre, kde občania vybavia každodenné agendy (podnety, aktivácia služby, rezervácie, účasti na participatívnom rozpočte, informácie z IoT zariadení, notifikácie – všetko na jednom mieste).
- Využívanie priestorových a IoT dát: Všetky relevantné dáta (odpadové hospodárstvo, doprava, pohyb osôb/vstupy, mobilita, služby) budú prepájané, vizualizované a analyzované na centrálnej platforme IPDS. Mesto získava stále aktuálny prehľad o svojom majetku a infraštruktúre.
- Otvorené dáta a analytika: Platforma priamo podporuje publikovanie otvorených dát (CDP a data.gov.sk, exporty vo formátoch JSON, CSV, XML) a integráciu s analytickou vrstvou štátu. Interným užívateľom poskytne analytické dashboardy.
- Transparentnosť, participácia, komunikácia: Občan sa zapája (ankety, podnety, hlasovania, participatívny rozpočet), svoje dáta a podania spravuje v Kontu občana; vedenie mesta sa rozhoduje na základe aktuálnych analytických podkladov, monitoruje kvalitu životného prostredia, stav infraštruktúry, reaguje na podnety a zlepšuje služby podľa reálnych potrieb.
Aplikačná vrstva
Aplikačná architektúra je modulárna a otvorená:
- IPDS: Centrálne „jadro“ – zber, validácia, spracovanie a analytika mestských aj externých dát, automatizovaná integrácia s IoT senzormi (energia, pohyb atď.), verejnými aj neverejnými dátovými zdrojmi.
- CDP - Existujúci cloudový dátový portál: Správa datasetov, publikovanie a export otvorených údajov, napojenie na národné štandardy a štátne moduly, tvorba datasetov dostupných aj pre výskum a podnikanie.
- IAM: Exsitujúci systém na správu identít a oprávnení (prihlásenie občana, podnikateľa aj návštevníka), preederované prihlásenie cez eID, mobilné ID, telefónne číslo, databázu mesta.
- Webový portál a mobilná aplikácia: Frontend pre občanov a podnikateľov – prepojené, dizajnovo konzistentné, prehľadné, responzívne, dostupné na všetkých zariadeniach, s podporou rôznych používateľských scénárov.
- Špecializované moduly: Zapojenie obslužného systému, energetika, správa dopravy, úradné agendy a elektronické formuláre, systém zdieľaných powerbaniek, mobilné notifikácie, open data API endpointy.
- Platforma podporuje škálovanie, rozšírenie o nové funkcionality (napr. odpadové hospodárstvo, zdieľanú dopravu, parkovanie, nabíjaciu infraštruktúru, nové IoT služby)) bez zásahu do jadra. Všetky komponenty komunikujú cez štandardizované API, možno ich rozšíriť a meniť podľa rastúcich potrieb mesta.
Technologická vrstva
- Synergia s technológiami mesta: Využíva už existujúce servery, úložiská, sieťovú infraštruktúru a virtualizáciu. Pridáva nové hardvérové komponenty len tam, kde je potrebná podpora nových služieb alebo vyššia kapacita (IoT siete ako LoRaWAN/NB-IoT, dokovacie stanice na powerbanky, aut. zamky a senzory).
- Integrácia s CDP: Pre bezpečné zálohovanie, škálovateľné úložisko a kompatibilitu, podľa aktuálnych štandardov informatizácie a bezpečnosti MIRRI SR.
- IoT a senzory: Implementácia a bezpečné napojenie senzorov pre monitoring pohybu, automatické digitálne odpočty (elektromery, plynomery, vodomery), online monitoring dokovacích staníc powerbaniek – všetko v súlade s požiadavkami na bezpečnosť a GDPR.
- Bezpečnostné mechanizmy: Viacúrovňové zabezpečenie (šifrovanie TLS, AES, audit, detailné logovanie, pravidelné penetračné testy, IAM), funkčná anonymizácia, správa bezpečnostných oprávnení.
- Nákladová efektivita a udržateľnosť: Maximálne využitie existujúcej infraštruktúry, cloudové rozšírenie podľa rastúcich potrieb, všetky softvérové moduly majú neobmedzenú licenciu s dlhodobou podporou a aktualizáciou.
Celkový cieľový produkt:
- Mesto získava jeden digitálny ekosystém, kde dáta prúdia v reálnom čase, sú vždy dostupné všetkým relevantným skupinám (oddelenia mesta, občania, podnikatelia, inštitúcie), pričom každý používateľ má personalizované prostredie podľa svojej roly a potrieb.
- Manažment mesta využíva analytické dashboardy na strategické plánovanie, financie a energetickú efektívnosť.
- Občania majú pod kontrolou svoje dáta, služby (dane, poplatky, podania, služby,notifikácie) a môžu aktívne participovať na správe mesta (hlasovanie, podnety, komunitné skupiny).
- Systém je pripravený na budúce rozšírenie nových služieb v rámci konceptu Smart City (nové moduly, open data, napojenie na analytickú vrstvu štátu), zachováva otvorenosť, interoperabilitu a najvyššie bezpečnostné štandardy.
Obrázok 8 Náhľad celkovej architektúry v notácii ArchiMate
- Biznis vrstva
Biznis vrstva architektúry projektu pre mesto Michalovce je zameraná na zefektívnenie mestských procesov prostredníctvom digitalizácie a integrácie dát. Hlavným cieľom je vytvoriť jednotný prístup k mestským dátam a elektronickým službám, ktorý bude využiteľný pre všetky kľúčové skupiny používateľov – občanov, podnikateľov, zamestnancov mestského úradu aj partnerské inštitúcie. V rámci tejto vrstvy boli identifikované hlavné procesy a životné situácie, ktoré budú transformované projektom. Ide najmä o zber, spracovanie a publikovanie dát z mestských informačných systémov a IoT zariadení, ktoré umožnia konsolidáciu údajov do jedného prostredia a ich ďalšie využitie pre analytické a rozhodovacie účely.
Z pohľadu verejnosti sa projekt sústreďuje na poskytovanie jednoduchého a intuitívneho prístupu k informáciám prostredníctvom webového portálu a mobilnej aplikácie. Tieto kanály sprostredkujú občanom a podnikateľom elektronické služby, aktuálne oznamy a otvorené dáta mesta, čím sa posilní transparentnosť a participácia. Pre zamestnancov mestského úradu bude biznis vrstva zabezpečovať nástroje na efektívnejšie plánovanie a riadenie, a to najmä prostredníctvom dátových výstupov, ktoré umožnia prijímať rozhodnutia založené na reálnych a presných informáciách.
Významnou súčasťou biznisovej vrstvy je aj systematické zverejňovanie otvorených dát na národných platformách, ako je portál data.gov.sk alebo LKOD, čo prispeje k rozvoju inovácií a podnikateľských aktivít v regióne. Celý návrh biznisovej architektúry je postavený na princípoch transparentnosti, udržateľnosti, interoperability a modulárnosti, aby riešenie mohlo byť v budúcnosti ďalej rozširované o nové životné situácie, služby a procesy podľa potrieb mesta.
- Návrh riešenia v biznis vrstve architektúry
AS-IS stav (súčasný stav biznis vrstvy – Michalovce)
Mesto Michalovce v súčasnosti nedisponuje ucelenou integračnou platformou digitálnych služieb, ktorá by prepájala existujúce agendové systémy, IoT zariadenia a dáta tretích strán do jedného funkčného celku. Existuje síce Cloudová dátová platforma (CDP) vytvorená v rámci predchádzajúceho projektu Moderné technológie mesta Michalovce, ktorá zhromažďuje vybrané údaje (váženie odpadu, pasportizácia verejných priestranstiev, dáta mestskej polície), avšak tieto informácie sú fragmentované a neumožňujú komplexnú analytiku, participáciu obyvateľov ani komfortnú digitálnu komunikáciu.
Elektronické služby mesta sú v súčasnosti roztrieštené a technologicky zastarané. Občania aj podnikatelia musia vyhľadávať formuláre, oznamy či služby na viacerých miestach. Konto občana neexistuje v plne funkčnej podobe, chýba jednotná autentifikácia a personalizované služby. Súčasné riešenia majú nízku využívanosť a neumožňujú prediktívne riadenie ani rýchlu adaptáciu na meniace sa potreby mesta. Procesy spojené s energiami, dopravou, komunitnými aktivitami či podnetmi občanov sú prevažne manuálne alebo oddelené, bez jednotného prístupu k dátam a integrácie naprieč systémami. Mesto preto potrebuje progresívnejšiu, používateľsky prívetivejšiu a mobilne dostupnú digitálnu platformu, ktorá rozšíri rozsah služieb, zjednotí ich pod jedno rozhranie a umožní cielene zamerať služby na potreby občanov a podnikateľov.
TO-BE stav (budúci stav biznis vrstvy – Michalovce)
Navrhované riešenie prinesie Integračnú platformu digitálnych služieb (IPDS), ktorá sa stane centrálnym digitálnym ekosystémom mesta Michalovce. Platforma prepojí Cloudovú dátovú platformu (CDP) s novými modulmi a zariadeniami a vytvorí jednotný priestor pre správu, vizualizáciu a výmenu dát. V rámci architektúry bude IPDS plniť úlohu orchestrácie dátových tokov, centrálneho úložiska a API brány, čím sa odstránia duplicity a zlepší interoperabilita medzi mestskými a národnými IS.
Riešenie zabezpečí digitalizáciu životných situácií občanov, umožní fungovanie konta občana, integráciu elektronických formulárov, online služieb, digitálnej verifikácia participatívnych nástrojov (ankety, participatívny rozpočet, komunity). Dôležitou súčasťou bude modul notifikácií a personalizácie služieb, ktorý umožní občanom dostávať cielené správy a sprístupní služby podľa miesta bydliska využívaných služieb či informácií. .
Občania získajú prístup k všetkým službám prostredníctvom mobilnej aplikácie a integrovaného webového portálu, ktoré budú prepojené na IAM modul (Azure AD B2C, projekt č. 3202 v MetaIS). Konto občana im poskytne personalizované služby, prehľad o daniach, odpadoch, rezerváciách, podaných žiadostiach či participácii v komunitných aktivitách.
Samospráva získa nové softvérové moduly, ktoré budú otvorené pre ďalšie integrácie a moderný mestský dashboard, ktorý bude poskytovať analytiku a prehľady, prepájanie a ďalšie rôzne funkcie pre digitálne riešenia služieb v meste. . Údaje budú zhromažďované prostredníctvom IoT siete, energetických senzorov, autonómnych prístupových systémov a kamerových jednotiek so solárnym napájaním. Tieto dáta budú spracovávané a vizualizované v rámci IPDS, kde sa premenia na manažérske reporty, vizualizácie a prediktívne modely. To umožní efektívne rozhodovanie, optimalizáciu nákladov a presnejšie plánovanie mestských služieb.
Dôležitým prvkom riešenia je energetický manažment, ktorý umožní automatizovaný odpočet energií, spracovanie faktúr a vyhodnocovanie spotreby. Ďalšie moduly pokrývajú správu verejnej dopravy, obslužné systémy mestských inštitúcií ( vstupenky, športoviská), správu dát mobilnej aplikácie, správu dát mestského úradu s elektronickými formulármi a integračné API pre napojenie na mestské, štátne systémy a systémy 3. strán (ÚPVS, IDS Východ, ZSSK, Parkovací systém, Zdieľaná doprava, Rezervačné systémy, Vstupenkové systémy, CPDI, CAMP).
Nová architektúra bude modulárna, otvorená a interoperabilná, pripravená na budúce rozširovanie a prepojenie s národnými platformami. Transparentnosť a dôvera občanov budú podporené systematickým publikovaním otvorených dát cez Sparql endpoint a LKOD, pričom mesto bude schopné poskytovať dáta nielen v tabuľkovej podobe, ale aj ako otvorené API pre tretie strany.
Projekt tým posunie mesto Michalovce na úroveň inteligentného mesta, ktoré dokáže digitálne obslúžiť občanov, efektívne využívať zdroje a rozvíjať služby na základe aktuálnych aj historických dát.
Webový portál mesta
Webový portál mesta predstavuje hlavný digitálny kanál samosprávy a je navrhnutý tak, aby splnil úlohu centrálneho prístupového bodu pre občanov a podnikateľov. V súlade s dokumentáciou musí portál poskytovať všetky informácie a služby v prehľadnej, jednotnej a vizuálne konzistentnej forme, pričom riešenie bude navrhnuté podľa dizajn manuálu mesta. Používateľské rozhranie musí umožniť rýchlu orientáciu a prístup k službám do troch klikov alebo prostredníctvom fulltextového vyhľadávača a vyhľadávača životných situácií s našepkávačom.
Z technického pohľadu portál využíva štruktúrované metadáta a automatické prelinkovanie obsahu, aby sa raz vložené údaje využívali vo viacerých častiach frontendu bez duplicity. Všetky dáta sa zobrazujú v jednotnom dizajne, podľa kategórií a kontextu, čo podporuje orientáciu používateľov. Obsahové časti portálu, elektronické formuláre a Konto občana sú graficky aj funkčne spracované ako jednotné užívateľské celky s dôrazom na konzistentný používateľský zážitok (UX/UI).
Z obsahového hľadiska portál zahŕňa:
- Úvodnú stránku s menu, úvodným obrázkom a vyhľadávačom, rýchlymi linkami, bannerovými sekciami, aktualitami, oznamami, úradnou tabuľou a sekciou podujatí.
- Konto občana, kde majú používatelia prístup k daniam a poplatkom, údajom o odpadoch, personalizovaným benefitom, elektronickým formulárom, štruktúrovaným životným situáciám, participatívnemu rozpočtu, podnetom a senzorickým informáciám.
- Sekcie mesta ako úrad, samospráva, život v meste, informácie pre návštevníkov, kontakty, ale aj špecializované časti: aktuality, oznamy, faktúry, objednávky, zmluvy, zasadnutia, dokumenty, obstarávania, projekty, územné plánovanie, dotácie či zoznamy osôb a poslancov.
Navigačné prvky zahŕňajú hlavné a bočné menu, fulltextové vyhľadávanie s podporou gramatických pravidiel a synonymického slovníka, vyhľadávač životných situácií s našepkávačom a vyhľadávanie v textových prílohách. Obsahové časti musia obsahovať filtre a kategórie pre jednoduché vyhľadávanie.
Celý systém je postavený tak, aby mesto vedelo jednoducho spravovať obsah a logiku front-end komponentov a zároveň aby bol portál transparentným a efektívnym kanálom pre komunikáciu s verejnosťou.
Mobilná aplikácia občana
Mobilná aplikácia občana dopĺňa webový portál ako moderný a priamo dostupný komunikačný nástroj mesta. Jej pridanou hodnotou je personalizovaný prístup k službám a možnosť okamžitých notifikácií podľa preferencií alebo bydliska. Občania majú k dispozícií prostredníctvom aplikácie online služby, podania, sledovať aktuálne dianie v meste, využívať participatívne procesy, poskytovať spätnú väzbu a cielené pushnotifikácie. Pre mesto predstavuje aplikácia efektívny kanál pre angažovanie obyvateľov a získavanie dát o ich potrebách, ktoré zlepšujú rozhodovacie procesy.
Technické spracovanie aplikácie je plne modulárne, čo umožňuje prispôsobenie obsahu, štruktúry a navigácie bez potreby programátorských zásahov. Všetky časti sú implementované nativne, alebo hybridne, ale s tým, aby nedochádzalo k otváraniu externých prehliadačov, a dizajn zodpovedá vizuálnej identite mesta podľa dizajn manuálu s cieľom zabezpečiť jednotný užívateľský zážitok pre občana. Dáta medzi jednotlivými časťami sú metadátovo previazané, čo zaručuje konzistentnosť zobrazenia.
Funkčné celky aplikácie zahŕňajú:
- Konto občana s prehľadom daní a poplatkov, odpadového hospodárstva, personalizovanými benefitmi, elektronickými formulármi, životnými situáciami, participatívnym rozpočtom, burzou, anketami, komunitami a nahlasovaním podnetov vrátane lokalizácie cez GPS a možnosťou komunikácie.
- Informácie o aktualitách, oznamoch, podujatiach, športoviskách, doprave, kluboch a organizáciách, vrátane integrácie so senzorickými údajmi.
- Komunikáciu s občanom, ktorá zahŕňa ankety, participatívny rozpočet, burzu, podnety, kalendár zvozu odpadu, komunity a skupinové chaty s možnosťou zdieľať obsah.
- Online služby, ako sú vstupenky, dopravné služby, otváranie športovísk alebo iných mestských zariadení, využívanie zdieľaných služieb (napr. powerbanky) a iné služby.
Aplikácia podporuje push notifikácie, centrálny chat a skener QR kódov, pričom všetky služby sú implementované v jednotnom UX/UI. Riešenie tak vytvára ucelený digitálny ekosystém, ktorý zvyšuje komfort občanov, znižuje administratívnu záťaž úradu a umožňuje mestu cielene zapájať obyvateľov do riadenia a rozvoja.
Správa mobilnej aplikácie
Súčasťou projektu je aj backoffice riešenie – systém na správu obsahu mobilnej aplikácie. Tento nástroj predstavuje manažérsky modul (CMS), ktorý umožňuje zamestnancom mesta jednoducho a flexibilne vytvárať, meniť alebo odstraňovať dizajnové prvky, obsah a služby v aplikácii bez potreby programátorských zásahov. Biznis význam spočíva v znížení nákladov na prevádzku a údržbu aplikácie, pretože správu obsahu môžu vykonávať priamo pracovníci úradu bez programátorského vzdelania, a zároveň v lepšej personalizácii služieb podľa cieľových skupín.
Funkčné členenie riešenia zahŕňa prezentačnú vrstvu aplikácie, manažéra obsahu, dátovú vrstvu, konto občana a API. Manažér obsahu (CMS) je určený na vytváranie a editáciu článkov, podujatí, objektov a služieb, pričom systém podporuje kombináciu ručného vkladania údajov a automatickej integrácie dát z tretích strán. Každý obsah môže byť previazaný metadátami a vizuálne spracovaný prostredníctvom šablón s okamžitým náhľadom do mobilnej aplikácie.
Dátová vrstva uchováva štruktúru aplikácie, konfigurácie, šablóny a API zdroje a slúži na zabezpečenie konzistentnosti a integrity dát. Celý systém je prepojený na Integračnú platformu digitálnych služieb (IPDS), odkiaľ čerpá informácie o článkoch, udalostiach, objektoch či konte občana.
Kľúčové vlastnosti backoffice systému:
- možnosť viacjazyčnej správy obsahu,
- prepojenie s externými zdrojmi údajov, pričom každý integrovaný obsah nesie informáciu o autorovi a dátume aktualizácie,
- schvaľovacie procesy pred publikovaním (napr. pre dokumenty alebo podmienky služieb),
- nastavovanie push notifikácií s presnou definíciou času, cieľovej skupiny a akcie po otvorení,
- interaktívne nastavenie vzhľadu aplikácie vrátane farebnosti, šablón a navigácie,
- reálny náhľad aktuálnej verzie aplikácie počas správy obsahu a vizuál.
Pre občanov toto riešenie znamená, že informácie v aplikácii sú vždy aktuálne, vizuálne jednotné a prispôsobené potrebám konkrétnych používateľov. To zvyšuje ich spokojnosť, podporuje využívanie digitálnych služieb a posilňuje dôveru voči mestu.
Systém správy verejnej dopravy
Samospráva vytvorí systém pre komplexný dohľad nad verejnou dopravou s ďalšími digitálnymi funkciami pre občanov. Systém správy verejnej dopravy je komplexné softvérové riešenie, ktoré integruje technologické a aplikačné komponenty na moderné a efektívne analyzovanie dát, kontroly a správy vypravených spojov, lístkov, nastavenie. Súčasťou je aj digitalizácia žiadostí o vydanie špeciálnych zliav, či iných kariet od jednoduchého flexibilného vytvorenia v systéme podľa potreby, cez online požiadanie cez konto občana, schválenie či neschválenie s dôvodom až po digitálnu verifikáciu Riešenie musí ponúkať aj možnosť prepájať mestskú dopravu s inými službami v meste, aby bola súčasťou balíčkov. Riešenie pokrýva celý životný cyklus – od možnosti vytvorenia či prevzatia dát, nastavenia, cez správu kontrolu až po vyhodnocovanie využitia a tvorbu analytických štatistík pre lepšie riadenie dopravy smerom k občanom pre vyššiu využivateľnosť MHD.
Systém je pripravený na multikanálové nasadenie – dostupný je cez webové portály, mobilné aplikácie, samoobslužné riešenia alebo klientsky portál dopravy. Riešenie je koncipované ako otvorená a škálovateľná platforma, pripravená na integráciu existujúcich dátových tokov dopravcov a budúce rozšírenia.
Funkčné členenie riešenia:
- Administratívna vrstva (CMS) – správa spojov, zastávok, grafikonu, cenovej politiky, označovania, vypravovania, kontorly, žiadostí, užívateľov MHD, , QR šablón, používateľských účtov, partnerov, dopravných prostriedkov, štatistických výstupov a jazykových mutácií.
- Dátová vrstva – uchovávanie a spracovanie operácií ako evidenciu dát, prehľady vyťaženost,, aktivácie lístkov, kontrola cestujúcich, revízne záznamy, objednávky, logy a exporty.
- Prezentačná vrstva – používateľské rozhrania pre cestujúcich, revízorov, servisných technikov, registračné formuláre a portály s možnosťou integrácie na Konto občana.
- API vrstva – štandardizované REST API s autentifikáciou, ktoré umožňuje prepojenie so systémami mesta, dopravcami a partnerskými platformami. Riešenie musí byť otvorené na ďalšie potrebné integrácie, ktoré budú smerovať k digitalizácií a prepájaniu.
Manažérske a analytické funkcie systému poskytujú mestu prehľadové dashboardy a reporty o vyťaženosti, tržbách či histórii cestovných poriadkov, čo umožňuje lepšie rozhodovanie a optimalizáciu dopravnej siete. Mesto získa jednotné digitálne rozhranie pre prenos dát, sledovanie dôležitých informácií, nastavovanie a plnenie povinností podľa zmlúv o službách vo verejnom záujme.
Význam pre občanov spočíva v dostupnejších a spoľahlivejších službách – občania majú možnosť využívať digitálne žiadosti o zľavy, získať okamžité overenie platnosti lístka cez QR kód a sledovať aktuálne cestovné poriadky. Tým sa znižuje čakanie, zvyšuje komfort cestovania a podporuje ekologická mobilita v meste.
Obslužný systém pre mestské inštitúcie
Obslužný systém pre mestské inštitúcie predstavuje komplexné digitálne riešenie, ktoré spája technologické a aplikačné prvky na efektívne riadenie kapacít, vstupov a návštevníkov v kultúrnych, športových a vzdelávacích zariadeniach mesta. Z pohľadu biznisu poskytuje centralizovaný nástroj, ktorý umožňuje mestským inštitúciám plánovať prevádzku, monitorovať využívanie služieb a optimalizovať zdroje. Vedenie mesta získava prostredníctvom systému analytické údaje o návštevnosti a tržbách, čo zlepšuje strategické rozhodovanie a podporuje efektívne investície do rozvoja infraštruktúry.
Funkčné členenie riešenia je rozdelené do viacerých vrstiev:
- Administratívna vrstva (CMS) – správa vstupov, kapacít, cien a zliav, evidencia všetkých vstupov a prevádzkových dát, generovanie štatistík a reportov.
- Dátová vrstva – uchovávanie údajov o , vstupoch, pohyboch návštevníkov cez turnikety alebo iné brány, ktoré zaznamenávajú prechod, obsadenosti a tržbách s podporou historických analýz.
- Prezentačná vrstva – používateľské rozhrania pre občanov a návštevníkov (kiosky, samoobslužné terminály, webové portály a mobilné aplikácie), s možnosťou integrácie na Konto občan, ktoré umožňujú jednoduchý prístup k službám.
- API vrstva – otvorené REST API s autentifikáciou, ktoré zabezpečuje prepojenie so systémami mesta, platformami, prístupovými riešeniami a potrebnými partnerskými platformami. Riešenie musí byť otvorené na ďalšie potrebné integrácie, ktoré budú smerovať k digitalizácií a prepájaniu.
Systém je modulárne navrhnutý a umožňuje pridávať nové zariadenia alebo typy služieb bez zásahu do jadra. Podporuje otvorené integračné štandardy, čo umožňuje napojenie na Integračnú platformu digitálnych služieb (IPDS), ako aj na externé kanály a platformy.
Kľúčové funkcionality zahŕňajú správu vyťaženosti v reálnom čase, miest a areálov, automatizovanú kontrolu prístupu na základe platných zakúpených službách, nastavovanie pravidiel vstupov a cenotvorby, podporu rôznych typov vstupeniek (jednorazové, permanentky, rodinné, kombinované), s otvorenosťou na ďalšie softvérové a hardvérové interácie s riešeniami 3. strán.
Manažérske a analytické výstupy systému poskytujú mestu prehľad o vyťaženosti, obsadenosti zón, dĺžke pobytu návštevníkov, využívaní doplnkových služieb či rozdelení tržieb. Tieto dáta sú dostupné v podobe prehľadných dashboardov a reportov s možnosťou exportu a filtrovania.
Význam pre občanov a návštevníkov spočíva v jednoduchšom prístupe k službám – možnosť online služby, využívať mobilnú aplikáciu, odbaviť sa cez samoobslužný terminál a mať prehľad o dostupnosti kapacít. Transparentné a digitálne procesy znižujú čakanie, zlepšujú používateľskú skúsenosť a podporujú lojalitu občanov k mestským inštitúciám.
Energetický manažment
Systém energetického manažmentu predstavuje centrálne riešenie pre sledovanie, analýzu a riadenie spotreby energií a vody v budovách a zariadeniach mesta. Cieľom je efektívne hospodárenie s energiami, vyhodnocovanie spotrieb, identifikácia odchýlok a únikov a generovanie analytických výstupov pre riadenie, plánovanie a rozhodovanie.
Funkčné členenie riešenia zahŕňa viacero vrstiev a modulov:
- Virtuálny energetik – dohľadový a analytický nástroj, ktorý automaticky monitoruje parametre odberu, upozorňuje na prekročenia kapacít, pokuty či úniky vody a poskytuje konzultácie pre efektívnu prevádzku.
- Administratívna vrstva (CMS) – automatizované spracovanie účtovných a prevádzkových údajov z elektronických faktúr dodávateľov energií, vyťažovanie energetických a finančných atribútov a príprava podkladov pre kontrolu a vyhodnocovanie.
- Dátová vrstva – zhromažďuje, ukladá a vyhodnocuje dáta zo všetkých zdrojov; umožňuje generovať reporty, historické analýzy a porovnávať spotrebu v rôznych časových obdobiach.
- Prezentačná vrstva – vizualizácia dát formou tabuliek, grafov a mapových zobrazení, ktoré sú určené pre technických aj netechnických používateľov.
- IoT a integračná vrstva – online zber údajov z inteligentných meračov (M-Bus, Modbus, wM-Bus, IRDA, impulzné rozhrania), pravidelná synchronizácia s distribučnými portálmi a kontrola kvality údajov.
- API vrstva – zabezpečuje otvorené integračné rozhranie pre napojenie na ďalšie IS a platformy.
- Mobilná vrstva – umožňuje prístup cez mobilné zariadenia, vrátane identifikácie meračov QR kódmi, zadávania údajov offline a práce v teréne.
Kľúčové funkcionality systému:
- automatizované spracovanie a kontrola fakturačných údajov,
- online monitoring spotrieb energie a vody,
- evidovanie a pasportizácia meračov,
- porovnávanie spotrieb viacerých objektov, generovanie sumárnych výstupov a uhlíkovej stopy (CO₂ ekvivalent),
- upozornenia na prekročenie limitov, pokuty a zmluvné odchýlky,
- reporting pre interné útvary mesta aj verejnosť,
- mobilná aplikácia pre rýchly odpočet a zadávanie údajov.
Biznis význam energetického manažmentu spočíva v znížení prevádzkových nákladov optimalizáciou spotreby, plánovaní investícií do obnoviteľných zdrojov, lepšej kontrole fakturácie a v predchádzaní stratám.
Konto občana
Konto občana predstavuje personalizované digitálne prostredie pre každého obyvateľa mesta, ktoré integruje prístup k službám, výhodám, notifikáciám a elektronickým podaniam. Z biznis pohľadu funguje ako centrálna brána k agendám mesta, čím znižuje duplicity, uľahčuje správu údajov a vytvára anonymizované štatistické a analytické výstupy pre rozhodovanie samosprávy.
Registrácia a overenie identity sú realizované pomocou telefónneho čísla, občianskeho preukazu, rodného čísla, adresy bydliska a fotografie dokladov totožnosti. Občan môže byť autorizovaný aj prostredníctvom QR kódu na daňovom výmere alebo eID. Prepojenie na existujúce informačné systémy mesta zabezpečí, že občan nebude musieť spravovať viacero účtov. Systém podporuje SMS autentifikáciu a eviduje zariadenia, aby zabránil zneužívaniu jedného konta viacerými aplikáciami.
Požiadavky na riešenie zahŕňajú úplné dodanie a prevádzku riešenia dodávateľom, certifikáciu pre integrácie na štátne registre a GDPR súlad. Správa riešenia prebieha prostredníctvom Integračnej platformy digitálnych služieb (IPDS), pričom Konto občana je dostupné cez webový portál mesta aj mobilnú aplikáciu v užívateľskom zážitku daných komunikačných kanálov.
Hlavné funkcie Konta občana:
- Dane a poplatky (prehľad, faktúry)
- Odpadové hospodárstvo
- Identifikácia a personalizované benefity pre občana a jeho rodinu
- Správa a overenie zakúpených služieb cez QR kódy
- Moje aktívne karty (napr. MHD)
- Elektronické formuláre
- Participatívny rozpočet, burza, ankety
- Nahlasovanie podnetov (s GPS lokalizáciou a prílohami)
- Cielené push notifikácie
- Správa platobných kariet a nastavení konta
Rozšírené funkcionality zahŕňajú anonymizované štatistiky v súlade s GDPR, prepojenie na ďalšie softvérové riešenia a moduly mesta, správu práv a parametrov podľa skupín (napr. vek, lokalita), priradenie oprávnení podľa rodinných väzieb a dynamické oprávnenia (časové, opakované, podľa typu služby).
Prínos pre občanov spočíva v centralizovanom a personalizovanom prístupe ku všetkým digitálnym službám mesta, čo zvyšuje komfort a uľahčuje komunikáciu s úradom. Pre mesto prináša efektívnejšiu správu agendy, lepšie pochopenie potrieb občanov a strategické rozhodovanie na základe dát o používaní služieb.
Inteligentný vonkajší zámok
Modul inteligentného vonkajšieho zámku je prvkom IoT infraštruktúry určeným na riadený prístup k uzatvoreným vonkajším priestorom, ako sú športoviská, technické areály, servisné vstupy či iné brány využívané verejnosťou alebo oprávnenými osobami. Z biznis pohľadu umožňuje mestu centrálne monitorovať a auditovať prístupy a získavať analytický podklad pre budúci rozvoj mesta. . Pre občanov znamená pohodlný digitálny prístup bez nutnosti používania fyzických kľúčov či kariet.
Vlastnosti a technické parametre zámku:
- robustné kovové telo vhodné pre vonkajšie použitie, odolné voči počasiu a vandalizmu (IP66),
- možnosti napájania: káblové (12 V DC), solárne panely alebo vstavaná batéria s výdržou až 180 dní,
- ovládanie prostredníctvom mobilnej aplikácie (Bluetooth/internet) alebo centrálneho systému mesta cez IPDS,
- podpora časovo obmedzených prístupov (napr. len počas rezervovaného času),
- prevádzka v rozsahu -20 °C až +60 °C.
Integrácia s kamerovým dohľadom:
Súčasťou riešenia je aj autonómna 4G solárna kamera, ktorá automaticky zaznamenáva vstupy a výstupy pri pokusoch o otvorenie alebo zatvorenie zámku. Záznam je prepojený s konkrétnymi udalosťami v systéme IPDS a uchovávaný buď v cloude, alebo na SD karte.
Integrácia do IPDS a rozhrania:
- plná integrácia s Integračnou platformou digitálnych služieb (IPDS),
- komunikácia cez Bluetooth, WiFi, 4G alebo ethernet,
- synchronizácia prístupových dát, histórie a stavu zariadenia s centrálnym systémom,
- vizualizácia umiestnenia zámkov a ich stavu v mestskom dashboarde,
- správa používateľov a oprávnení priamo v IPDS, vrátane logovania všetkých operácií.
Bezpečnosť a GDPR:
Systém využíva šifrovanú komunikáciu (TLS), logovanie prístupov a spracúva osobné údaje a videozáznamy v súlade s GDPR, vrátane jasne definovaných účelov, retenčných lehôt a transparentnosti voči používateľom.
Dodávka a podmienky implementácie:
Zahŕňa dodanie zámkov s príslušenstvom (napájacie moduly, batérie, solárne panely, montážne prvky), montáž na vybrané vstupy, napojenie na IPDS, testovanie komunikácie, dodanie dokumentácie a zaškolenie správcu systému. Minimálna záručná doba je 36 mesiacov.
Systém zdieľaných powerbaniek
Systém zdieľaných powerbaniek je moderná mestská služba, ktorá zvyšuje komfort občanov mesta tým, že im umožňuje nabíjať mobilné zariadenia na verejných priestranstvách. Modul je integrovaný do Integračnej platformy digitálnych služieb (IPDS) a plne prepojený s mestskou mobilnou aplikáciou, čím sa stáva súčasťou širšieho digitálneho ekosystému mesta.
Hlavné funkcie systému:
- vyhľadanie dostupných staníc a počtu voľných powerbaniek priamo v mobilnej aplikácii,
- jednoduché vypožičanie powerbanky oskenovaním dynamického QR kódu,
- automatické vysunutie najviac nabitej dostupnej powerbanky,
- možnosť vrátenia do ľubovoľnej stanice v rámci mesta,
- sledovanie histórie transakcií a prepojenie na Konto občana.
Hardvérové vlastnosti staníc:
- stanica pre nabíjanie minimálne 6 powerbaniek (rozšíriteľné podľa typu),
- priebežné nabíjanie vložených powerbaniek,
- podpora štandardných výstupov (USB-C, USB-A, Lightning),
- centrálne umiestnený dynamický QR kód, integrovaný s IPDS a mobilnou aplikáciou.
Funkčné vlastnosti:
- automatické rozpoznanie vrátenia powerbanky,
- monitoring stavu staníc v reálnom čase (počet dostupných a obsadených pozícií, stav napájania, konektivity),
- obmedzenie na jednu aktívnu powerbanku na používateľa,
- export dát vo formáte JSON pre analytické účely a plánovanie siete.
Integrácia a bezpečnosť:
- REST API pre komunikáciu medzi stanicami, IPDS a mobilnou aplikáciou,
- integrácia s mapovými vrstvami mesta pre vizualizáciu polohy staníc,
- šifrovaná komunikácia (HTTPS, TLS), autentifikácia a autorizácia API prístupov,
- spracovanie osobných údajov v súlade s GDPR, s možnosťou anonymného používania služby.
Biznis význam pre mesto spočíva v zatraktívnení verejných priestorov, posilnení imidžu mesta ako smart city a možnosti partnerstiev so súkromným sektorom pri prevádzke služby. Prínos pre občanov je v dostupnosti nabíjania mobilných zariadení na verejných miestach, vyššom komforte pobytu v meste a prepojení so širším ekosystémom digitálnych služieb.
Systém správy dát úradu a elektronické formuláre
Systém správy dát informačného úradu predstavuje centrálnu aplikačnú vrstvu, ktorá zabezpečuje zjednotenú správu obsahu webového portálu mesta, elektronických formulárov a prepojenie na digitálne služby mesta. Z biznis pohľadu ide o riešenie, ktoré integruje všetky kľúčové informačné agendy mesta do jedného prostredia, čím sa dosahuje zníženie duplicít, vyššia transparentnosť a efektívna správa agendy.
Funkčné členenie riešenia:
- Prezentačná webová vrstva – rozhranie pre občanov a návštevníkov mesta, optimalizované pre rôzne zariadenia a spĺňajúce prístupnostné štandardy (WCAG, WAI-ARIA).
- Manažér správy obsahu (CMS) – backoffice pre správu textového a multimediálneho obsahu, štruktúry stránok, dokumentov a úradných sekcií s podporou workflow, verziovania a auditovania zmien.
- Dátová vrstva – databázové úložisko obsahov, dokumentov a formulárov, ktoré zabezpečuje dlhodobé uchovávanie a konzistentnosť údajov.
- Integračná vrstva – prepojenie webového portálu na mestské IS, externé registre a služby tretích strán prostredníctvom IPDS.
- Elektronické formuláre – modul umožňujúci vytváranie, publikovanie a správu e-formulárov v súlade s ÚPVS, s predvyplnením údajov z registrov a možnosťou podania cez webový portál a mobilnú aplikáciu.
- Konto občana – integrácia personalizovaných funkcií, ktoré sú dostupné po prihlásení.
- API – otvorené programové rozhranie poskytujúce dáta a funkcie pre ďalšie mestské alebo komerčné aplikácie.
Špecifické vlastnosti riešenia:
- responzívne dizajnové riešenie podľa moderných UX/UI štandardov,
- integrácia povinne zverejňovaných údajov (zmluvy, faktúry, objednávky, verejné obstarávania),
- podpora viacjazyčnosti a prístupnosti pre zdravotne znevýhodnených používateľov,
- SEO optimalizácia a automatická tvorba URL,
- migrovanie dát zo súčasného portálu vrátane historických dokumentov.
Elektronické formuláre sú úzko prepojené s agendami a životnými situáciami, pričom umožňujú plne elektronické podanie žiadostí ako napríklad:
- Žiadosť o nájomné byty,
- Povolenie pre vjazd,
- Povolenie rozkopávky,
- Žiadosť o poskytnutie dotácie,
- Evidencia osôb (hlásenia, potvrdenia, oznámenia a zrušenia),
- Vydanie a zápis narodenia dieťaťa,
- Žiadosť o voličský preukaz,
- Uzavretie manželstva,
- Dane a poplatky (nehnuteľnosť, pes, automaty, KO, VP atď.),
- Rybársky lístok,
- Ohlásenia a povolenia stavieb,
- Životné prostredie (výrub drevín),
- Prijatie dieťaťa do MŠ,
- Sociálne veci (žiadosti).
Biznis význam spočíva v tom, že mesto prostredníctvom tohto modulu dokáže poskytovať jednotné a aktuálne informácie, znížiť administratívnu záťaž úradníkov aj občanov a zvýšiť transparentnosť rozhodovacích procesov. Pre občanov ide o nástroj, ktorý im sprístupňuje služby mesta jednoduchým spôsobom („do 3 klikov“), čím sa zvyšuje spokojnosť a dôvera k samospráve.
Obrázok 10 Znázornenia biznis architektúry TO BE
Obrázok 10 znázorňuje cieľový stav biznis architektúry riešenia. V rámci projektu budú sprístupnené elektronické formuláre, konto občana a participatívne nástroje. Procesy budú digitalizované a workflow podporí efektívnejšie spracovanie podaní a participáciu verejnosti.
- Prehľad koncových služieb – budúci stav (TO BE):
Kód KS (z MetaIS) | Názov KS | Používateľ KS (G2C/G2B/G2G/G2A) | Životná situácia (+ kód z MetaIS) | Úroveň elektronizácie KS |
KS_MICH_010 | Žiadosť o nájomné byty | G2C | ŽS – Bývanie | Úroveň 3 – elektronické podanie s čiastočnou spätnou väzbou |
KS_MICH_011 | Povolenie pre vjazd | G2C, G2B | ŽS – Doprava | Úroveň 3 – elektronické podanie a spracovanie |
KS_MICH_012 | Povolenie rozkopávky | G2B | ŽS – Doprava, stavby | Úroveň 4 – plne elektronické podanie s obojsmernou komunikáciou |
KS_MICH_013 | Žiadosť o poskytnutie dotácie | G2C, G2B | ŽS – Financie, dotácie | Úroveň 3 – elektronické podanie a spracovanie |
KS_MICH_014 | Evidencia osôb – hlásenia, potvrdenia, oznámenia a zrušenia | G2C | ŽS – Evidencia obyvateľstva | Úroveň 4 – plne elektronické podanie s obojsmernou komunikáciou |
KS_MICH_015 | Vydanie a zápis narodenia dieťaťa | G2C | ŽS – Rodina, dieťa | Úroveň 3 – elektronické podanie s čiastočnou spätnou väzbou |
KS_MICH_016 | Žiadosť o voličský preukaz | G2C | ŽS – Voľby | Úroveň 4 – plne elektronické podanie s obojsmernou komunikáciou |
KS_MICH_017 | Uzavretie manželstva | G2C | ŽS – Rodina | Úroveň 3 – elektronické podanie a spracovanie |
KS_MICH_018 | Dane a poplatky – nehnuteľnosť, hracie prístroje, automaty, pes, odpad… | G2C, G2B | ŽS – Dane a poplatky | Úroveň 4 – plne elektronické podanie s obojsmernou komunikáciou |
KS_MICH_019 | Rybársky lístok | G2C | ŽS – Voľný čas, šport | Úroveň 2 – elektronické stiahnutie formulára, podanie osobne |
KS_MICH_020 | Životné prostredie – oznámenia a žiadosti na výrub drevín | G2C, G2B | ŽS – Životné prostredie | Úroveň 3 – elektronické podanie a spracovanie |
KS_MICH_021 | Stavby – ohlásenia, povolenia, žiadosti | G2C, G2B | ŽS – Stavebné konanie | Úroveň 3 – elektronické podanie a spracovanie |
KS_MICH_022 | Prijatie dieťaťa do MŠ | G2C | ŽS – Vzdelávanie, škola | Úroveň 3 – elektronické podanie s čiastočnou spätnou väzbou |
KS_MICH_023 | Sociálne veci - žiadosť | G2C | ŽS – Sociálne služby | Úroveň 3 – elektronické podanie a spracovanie |
Tabuľka 11 Prehľad koncových služieb - budúci stav (TO BE)
- Organizačné zmeny a Procesy dotknuté navrhovaným riešením
Organizačné zmeny vyplývajúce z navrhovanej digitálnej platformy mesta Michalovce budú predstavovať presun kompetencií a zodpovedností smerom k centralizovanému modelu správy a integrácie údajov. Implementáciou platformy IPDS dôjde k výraznému posilneniu úlohy odboru IT, ktorý bude zabezpečovať centrálne riadenie toku údajov medzi jednotlivými agendovými IS, IoT vrstvou a externými informačnými systémami štátu. Súčasne sa posilní potreba údajových kurátorov (data steward), ktorí prevezmú zodpovednosť nad kvalitou, integritou a publikovaním údajov naprieč všetkými pracoviskami mesta.
Niektoré činnosti, ktoré boli doteraz realizované rozptýlene (napr. evidencia podaní, komunikácia s obyvateľom, publikácia otvorených údajov), budú centralizované alebo zlúčené pod správu platformy, čo znamená aj potrebu postupného zjednotenia procesov, školenia zamestnancov a nastavenia nových riadiacich postupov, vrátane posilnenia analyticko-reportingovej podpory vedeniu mesta.
Do bežných operácií sa taktiež aktívne zapoja nové tímy alebo odborné roly, ako sú správcovia energetického manažmentu a odborníci na IoT. Tieto jednotky budú čiastočne autonómne – zabezpečia špecializované reporty, spracovanie dát a rozširujú funkcionalitu core platformy na doménové analytické potreby bez nutnosti meniť centrálnu architektúru.
- Jazyková podpora lokalizácia
V budúcom (TO-BE) stave aplikačnej architektúry mesta Michalovce sa počíta s nasadením webového portálu a mobilnej aplikácie ako hlavného používateľského rozhrania pre občanov a podnikateľov. Tieto kanály poskytnú centralizovaný prístup k digitálnym službám mesta vrátane konta občana, elektronických formulárov, participatívneho rozpočtu, hlásenia podnetov či rezervácií služieb. Systém bude navrhnutý tak, aby podporoval viacjazyčnosť – minimálne slovenský a anglický jazyk – čím sa zabezpečí dostupnosť služieb nielen pre domácich používateľov, ale aj pre cudzincov a návštevníkov z krajín EÚ. Jazyková lokalizácia bude riešená priamo na úrovni používateľského rozhrania a aplikačných šablón, ktoré budú aplikované na všetky kľúčové výstupy, ako sú formuláre, notifikácie, participatívne nástroje či údaje z integrovaných mestských systémov. Systém umožní automatický výber jazykovej mutácie podľa nastavenia používateľa alebo podľa preferencií zariadenia (web/mobil). Architektúra je otvorená aj pre doplnenie ďalších jazykových verzií podľa potrieb mesta. Všetky požiadavky na jazykovú podporu budú zaevidované do Katalógu požiadaviek ako povinné súčasti funkčnosti front-end vrstvy, aby bola zaručená ich záväzná implementácia.
- Aplikačná vrstva
Aplikačná vrstva navrhovaného riešenia je koncipovaná ako moderný, škálovateľný a modulárny systém, ktorý integruje nové aj existujúce e-Government komponenty a poskytuje technologickú bázu pre efektívne riadenie a elektronizáciu služieb mesta. Dominantným prvkom riešenia je Integračná platforma digitálnych služieb (IPDS), ktorá zabezpečuje centralizovanú orchestráciu údajov, riadenie dátových tokov a vzájomnú spoluprácu jednotlivých informačných systémov, podsystémov a aplikačných služieb. Architektúra aplikačnej vrstvy je navrhnutá tak, aby podporovala interoperabilitu, rozširovanie funkcionalít a zjednodušené napojenie nových modulov či externých platforiem bez nutnosti zásahu do jadra systému.
Vo výslednej architektúre budú do IPDS integrované viaceré kľúčové komponenty – Cloudová dátová platforma, systém energetického manažmentu, systém správy verejnej dopravy, obslužný online systém aj nový systém elektronických formulárov. Tieto komponenty spolu vytvárajú prepojený ekosystém, v ktorom jednotlivé IS poskytujú alebo konzumujú aplikačné služby prostredníctvom rozhraní a integračných vrstiev.
V rámci projektového zámeru sú presne definované vzťahy medzi aplikačnými službami, ktoré sú určené koncovým službám ako napríklad webový portál, mobilná aplikácia pre občanov alebo dashboardy pre administratívu mesta. Aplikačné služby IPDS umožnia synchronizované zdieľanie a poskytovanie informácií, správu mestských procesov, personalizovaný prístup občanov k digitálnym službám a efektívne riadenie verejných zdrojov. Kľúčovú úlohu zohráva aj integračná vrstva, ktorá poskytuje aplikačné služby pre externé prepojenia smerom na národné systémy, spoločné moduly či partnerské organizácie, a taktiež umožňuje bezpečnú výmenu dát a automatizované napojenie na nástroje analytickej vrstvy Slovenskej republiky.
Súčasťou aplikačnej vrstvy sú aplikačné služby poskytované na externú integráciu, ktoré budú navrhnuté tak, aby umožňovali štandardizovanú, bezpečnú a škálovateľnú komunikáciu s externými systémami. Takisto budú v rámci aplikačnej architektúry evidované aj konzumované integračné aplikačné služby, ktoré našim systémom umožnia využívať funkcionality poskytované existujúcimi riešeniami (napríklad IAM pre správu identít a prístupu, služby ÚPVS na elektronické podania či dáta z partnerských informačných systémov mesta a štátu).
Integračná platforma digitálnych služieb (IPDS)
Integračná platforma digitálnych služieb predstavuje centrálny prvok aplikačnej architektúry mesta Michalovce a tvorí základ pre koordinované fungovanie všetkých nadväzujúcich systémov. Jej hlavnou úlohou je zabezpečiť prepojenie existujúcich aj nových informačných systémov, vytvoriť jednotnú dátovú a procesnú vrstvu a umožniť efektívne poskytovanie digitálnych služieb občanom, podnikom a mestským inštitúciám.
Z pohľadu funkcionality IPDS integruje zbernicu API, ktorá umožňuje obojsmernú komunikáciu medzi jednotlivými systémami. Táto zbernica podporuje moderné integračné štandardy (REST/JSON, SOAP, OpenAPI) a slúži ako rozhranie nielen pre interné mestské moduly. Dôležitou súčasťou je aj modul pre správu identít a prístupov (IAM), ktorý zabezpečuje jednotnú autentifikáciu a autorizáciu používateľov naprieč systémami.
IPDS zároveň obsahuje analytickú a vizualizačnú vrstvu, ktorá zhromažďuje údaje zo všetkých napojených agendových systémov a IoT zariadení. Vďaka tomu je možné spracovávať údaje v reálnom čase, vytvárať personalizované dashboardy, podporovať rozhodovanie vedenia mesta a zvyšovať transparentnosť poskytovaním otvorených dát. Orchestrácia procesov v rámci IPDS zabezpečuje, že jednotlivé služby fungujú koordinovane – napríklad podanie podnetu cez formulár je automaticky priradené k zodpovednej inštitúcii a jeho stav je možné sledovať v konte občana.
Architektúra IPDS je navrhnutá ako modulárna, škálovateľná a otvorená. To znamená, že platforma je pripravená na budúce rozšírenia – či už pôjde o nové moduly mestských služieb, integráciu ďalších IoT zariadení alebo napojenie na národné a nadnárodné dátové platformy. Tento prístup zaručuje dlhodobú udržateľnosť riešenia a podporuje digitálnu transformáciu mesta Michalovce v súlade s odporúčaniami MIRRI SR a vyhláškou č. 78/2020 Z. z. o štandardoch ISVS.
Webový portál mesta Michalovce
Webový portál mesta Michalovce predstavuje hlavný informačný a komunikačný kanál medzi mestskou samosprávou a občanmi, podnikateľmi či návštevníkmi mesta. V rámci architektúry digitálnych služieb funguje ako frontendová vrstva, ktorá sprístupňuje obsah, elektronické služby a otvorené údaje v zrozumiteľnej a používateľsky prívetivej podobe.
Z pohľadu funkcionality portál poskytuje štruktúrovaný prístup k mestským informáciám, oznamom, úradným dokumentom a kalendáru udalostí. Je priamo prepojený na Integračnú platformu digitálnych služieb (IPDS), odkiaľ čerpá údaje z jednotlivých aplikačných modulov – napríklad elektronické formuláre, služby, vstupy či dáta zo systému správy verejnej dopravy. Tým sa zabezpečuje konzistentnosť obsahu a aktuálnosť údajov, ktoré sú prezentované občanom.
Portál je navrhnutý v súlade so štandardmi prístupnosti (WCAG 2.1) a legislatívnymi požiadavkami Slovenskej republiky aj EÚ. Zohľadňuje viacjazyčnú podporu – minimálne slovenský a anglický jazyk – čo umožňuje sprístupňovanie informácií aj cudzincom a návštevníkom mesta. Portál je responzívny, optimalizovaný pre mobilné zariadenia a umožňuje prístup k digitálnym službám v prostredí, ktoré je známe a intuitívne.
Dôležitým prvkom je aj otvorenosť portálu pre publikovanie dát. Vybrané údaje, napríklad výsledky participatívnych procesov, informácie o životnom prostredí alebo dáta o rozpočte mesta, budú dostupné ako otvorené dáta a publikované v súlade so štandardmi interoperability. Portál tak nebude slúžiť len ako informačný nástroj, ale aj ako platforma pre participáciu občanov a podporu inovácií – napríklad cez formuláre pre podnety či hlasovania.
Webový portál zároveň predstavuje vizuálnu a komunikačnú bránu k ďalším kľúčovým modulom – umožní prihlásenie do konta občana, poskytne odkazy na mobilnú aplikáciu či externé informačné služby. V rámci ekosystému digitálnych služieb mesta Michalovce plní úlohu centrálneho rozhrania, ktoré spája občana so všetkými digitálnymi nástrojmi samosprávy.
Konto občana
Konto občana je personalizovaný modul v rámci architektúry digitálnych služieb mesta Michalovce, ktorý slúži ako centrálne rozhranie pre individuálnu interakciu občana so samosprávou. Umožňuje občanom prístup k elektronickým službám mesta, správu osobných údajov, sledovanie stavu podaní a aktívnu účasť na participatívnych procesoch.
Z pohľadu funkcionality konto poskytuje bezpečné prihlásenie a autentifikáciu používateľa prostredníctvom integrovaných mechanizmov IAM (Identity and Access Management), ktoré sú zosúladené s národnými systémami. Tento prístup garantuje nielen bezpečnosť, ale aj súlad s legislatívnymi požiadavkami na ochranu osobných údajov (GDPR).
Konto občana funguje ako prepojený uzol medzi viacerými modulmi architektúry – umožňuje občanovi:
- podávať elektronické žiadosti a formuláre,
- mať k dispozícií online služby a spravovať vstupenky (napr. kultúrne či športové podujatia),
- digitálne sa verifikovať pri získaných online službách cez QR kód s doplňujícími informáciami
- participovať na riadení mesta cez ankety, či participatívny rozpočet
- získavať notifikácie o stave podaní, udalostiach či výstrahách,
- pristupovať k personalizovaným údajom zo systému správy mestskej infraštruktúry a ďalších agend.
Technologicky je konto naviazané na Integračnú platformu digitálnych služieb (IPDS), z ktorej čerpá údaje a kam zároveň zapisuje všetky nové interakcie používateľa. Pre občana to znamená jednotné miesto, kde má dostupný prehľad o všetkých digitálnych službách mesta.
Z pohľadu otvorenosti a budúcnosti je konto pripravené na rozšírenie o nové funkcie – napríklad elektronické hlasovania alebo priame prepojenie na externé systémy verejnej správy. Modul je navrhnutý tak, aby podporoval personalizáciu služieb a vytváral základ pre dlhodobú digitálnu identitu občana vo vzťahu k mestu.
Konto občana je preto kľúčovým komponentom ekosystému digitálnych služieb, ktorý posúva interakciu medzi samosprávou a občanmi na vyššiu úroveň – z anonymného prístupu k informáciám na webovom portáli či v mobilnej aplikácií na personalizovanú, bezpečnú a participatívnu komunikáciu, ktorá zvyšuje dôveru a zapojenie obyvateľov do riadenia mesta.
Mobilná aplikácia občana
Mobilná aplikácia občana predstavuje hlavný používateľský nástroj, prostredníctvom ktorého majú obyvatelia mesta Michalovce k dispozícii digitálne služby kedykoľvek a kdekoľvek. Je navrhnutá ako moderné, intuitívne a responzívne rozhranie, ktoré občanom prináša aktuálne informácie a umožňuje im aktívne využívať mestské služby.
Hlavné funkcie mobilnej aplikácie:
- Prístup ku kontu občana – aplikácia je prepojená s modulom Konto občana a poskytuje personalizovaný pohľad na dane, poplatky, prístupy, verifikáciu, notifikácie a ďalšie služby.
- Vstupy a vstupenky – občania môžu jednoducho získať vstup na športoviská, kultúrne podujatia či iné služby mesta a spravovať svoje vstupenky priamo v aplikácii.
- Elektronické podania a formuláre – aplikácia umožňuje vyplniť a odoslať elektronické žiadosti a participovať na hlasovaniach alebo anketách.
- Komunity - riešenie prepája rôzne komunity ako sú kluby, krúžky, školy, škôlky, alebo iné organizácie s ich užívateľmi či členmi vo veľmi personalizovanom prostredí
- Notifikácie a upozornenia – občania dostávajú personalizované push notifikácie o aktuálnych udalostiach, výstrahách či zmenách v poskytovaných službách.
- Mapové a informačné služby – integrované mapy a lokalizačné služby poskytujú informácie o MHD parkovaní alebo o dostupnosti powerbaniek.
Z technologického hľadiska je aplikácia priamo napojená na Integračnú platformu digitálnych služieb (IPDS), ktorá zabezpečuje zber, spracovanie a synchronizáciu dát zo všetkých pripojených systémov a IoT zariadení. Vďaka tomu sú údaje v aplikácii vždy aktuálne a relevantné.
Aplikácia podporuje viacjazyčné prostredie (slovenčina, angličtina, s možnosťou ďalších jazykov podľa potrieb mesta a návštevníkov) a rešpektuje štandardy prístupnosti (WCAG 2.1). Je optimalizovaná pre hlavné mobilné platformy (Android, iOS), s jednotným dizajnovým manuálom, ktorý reflektuje vizuálnu identitu mesta.
Bezpečnosť je riešená prostredníctvom integrovaného IAM (Identity and Access Management), pričom prihlásenie môže prebiehať cez eID alebo iné národné autentifikačné mechanizmy.
Z pohľadu budúceho rozvoja je mobilná aplikácia pripravená na rozšírenie o ďalšie moduly – napríklad smart parkovanie, rôzne platobné nástroje, elektronické hlasovania alebo prepojenie na externé mestské projekty.
Mobilná aplikácia občana tak predstavuje priamy kanál medzi mestom a jeho obyvateľmi, ktorý podporuje rýchlu komunikáciu, pohodlný prístup k službám a posilňuje participáciu verejnosti na dianí v meste.
Správa mobilnej aplikácie
Správa mobilnej aplikácie predstavuje administratívny modul, prostredníctvom ktorého mestskí pracovníci spravujú obsah a funkcionalitu mobilnej aplikácie občana. Umožňuje jednoduché publikovanie oznamov, plánovanie notifikácií a konfiguráciu služieb tak, aby bola aplikácia vždy aktuálna a prispôsobená potrebám používateľov. Tento modul zároveň zabezpečuje personalizáciu obsahu a podporu pre špecifické cieľové skupiny občanov. Je úzko integrovaný s Integračnou platformou digitálnych služieb, čo umožňuje jednotný prenos údajov a synchronizáciu obsahu naprieč všetkými front-end kanálmi mesta.
Systém správy verejnej dopravy
Systém správy verejnej dopravy je aplikačný modul zameraný na digitalizáciu a optimalizáciu procesov mestskej dopravy. Poskytuje údaje o polohe a stave vozidiel v reálnom čase, umožňuje spravovať trasy a zastávky a prináša cestujúcim dynamické cestovné poriadky prostredníctvom webového portálu a mobilnej aplikácie. Modul prispieva k zvýšeniu komfortu občanov, digitalizácií procestov a služieb pre občanov, lepšiemu plánovaniu dopravy a vytvára priestor pre budúcu integráciu do nadrezortných systémov inteligentnej dopravy.
Obslužný systém pre mestské inštitúcie
Obslužný systém je určený pre miesta záujmu, kultúrne zariadenia a športoviská v Michalovciach, ktoré prostredníctvom neho poskytujú služby občanom. Modul podporuje správu prístupov, cenovej politiky, a základné analytické funkcie. Umožňuje mestským inštitúciám efektívne riadiť svoju prevádzku a občanom pohodlne využívať verejné služby. Prepojenie na Konto občana a mobilnú aplikáciu zabezpečuje personalizované používateľské rozhranie a dostupnosť služieb na jednom mieste.
Energetický manažment
Energetický manažment je špecializovaný modul určený na monitorovanie a optimalizáciu spotreby energií v mestských budovách a infraštruktúre. Zabezpečuje zber údajov z energetických senzorov, poskytuje vizualizácie a analytické reporty a prispieva k identifikácii úspor a efektívnejšiemu využívaniu zdrojov. Dáta sú synchronizované s Integračnou platformou digitálnych služieb, čo umožňuje ich ďalšie spracovanie a využitie v rámci centrálnej analytiky a dashboardov. Modul funguje autonómne, ale je kľúčovým zdrojom údajov pre plánovanie udržateľného rozvoja mesta.
Konto občana
Konto občana predstavuje jednotné digitálne rozhranie medzi občanom a mestskými službami. Umožňuje občanom bezpečné prihlásenie prostredníctvom IAM riešení, poskytuje informácie o daniach, poplatkoch, aktívnych online službách, digitálnu verifikáciu, prehľad histórie podaní, prístupov a zabezpečuje personalizované notifikácie. Tento modul je prepojený s webovým portálom, mobilnou aplikáciou a ďalšími mestskými systémami, čím vytvára jednotný digitálny ekosystém. Konto občana je základným stavebným prvkom digitálnej transformácie mesta, pretože umožňuje individualizovanú komunikáciu a efektívne zapojenie občanov do verejného života.
Inteligentný vonkajší zámok
Inteligentný vonkajší zámok je špecializovaný technický modul, ktorý umožňuje kontrolovaný prístup do vybraných priestorov alebo zariadení mesta. Občania môžu prostredníctvom Konta občana alebo mobilnej aplikácie získať dočasné prístupové oprávnenia, ktoré sa riadia definovanými pravidlami a časovým harmonogramom. Modul je integrovaný s IPDS a IAM riešením, čím je zabezpečená bezpečná správa identít a auditovanie prístupov. Jeho využitie prispieva k získavaní dát pre ďalšie rozhodovanie vo vývojí mesta v oblasti športovej infraštruktúry.
Systém zdieľaných powerbaniek
Systém zdieľaných powerbaniek predstavuje modernú službu pre občanov a návštevníkov mesta, ktorá umožňuje krátkodobý prenájom prenosných nabíjačiek prostredníctvom mobilnej aplikácie občana. Modul je napojený na IPDS a podporuje sledovanie stavu zariadení v reálnom čase. Okrem praktického prínosu pre občanov podporuje tento systém aj inovatívny smer mesta a zvyšuje atraktivitu verejných priestorov.
- Návrh riešenia v aplikačnej vrstve architektúry
Popis súčasného (AS-IS) stavu aplikačnej vrstvy:
V súčasnosti je aplikačná vrstva mesta Michalovce tvorená viacerými samostatnými informačnými systémami a aplikačnými službami, ktoré poskytujú čiastkovú podporu pre jednotlivé agendy mesta. Existujú samostatné systémy na správu dokumentov, evidenciu žiadostí, jednoduché CMS riešenie webového portálu mesta a obmedzený systém elektronických formulárov. Každý z týchto komponentov funguje väčšinou izolovane a ich integrácia je limitovaná – napríklad existuje len elementárne prepojenie na štátny portál slovensko.sk pre elektronické podania alebo obmedzený prístup k niektorým verejným datasetom. Dátové toky medzi systémami nie sú riadené centralizovanou integračnou vrstvou. Podpora koncových služieb je úzka – občan spravidla komunikuje s úradom prevažne osobne, prípadne využíva základné elektronické formuláre. Systémy sú evidované v MetaIS prevažne ako jednotlivé ISVS alebo nesú vlastnú agendu bez hlbšej integrácie (webový portál, elektronické riešenia, jednoduché DMS). Väzby medzi koncovými a aplikačnými službami sú často náhodné, nie sú strategicky ani technologicky riadené a pri viacerých službách neexistuje preukázateľný integračný vzťah v MetaIS. Centrálny reporting či analytika dát na úrovni samosprávy absentuje, vizualizácia je obmedzená na základné tabuľky alebo výpisy.
Popis budúceho (TO-BE) stavu aplikačnej vrstvy:
Navrhovaný cieľový stav predstavuje implementáciu Integračnej dátovej platformy mesta Michalovce (IPDS) ako univerzálneho jadra aplikačnej architektúry. Aplikačná vrstva bude pozostávať z moderných modulov pre:
- centralizovaný zber, validáciu, správu a analytické vyhodnocovanie údajov z mestských IS, IoT senzorov a externých zdrojov,
- Cloudovú dátovú platformu
- komponent IAM pre správu identít, používateľských rolí a bezpečnej autentifikácie (Azure AD B2C, integrácia s eID, mobilným ID a pod.),
- špecializované moduly pre obslužné agendy: správa dopravy, energetický manažment, obslužný systém, participatívny rozpočet, komunitné služby, reporting pre vedenie mesta,
- jednotný webový portál a mobilná aplikácia s Kontom občana ako užívateľské rozhranie pre všetky elektronické a smart city služby.
Rozdielová (GAP) analýza:
Medzi AS-IS a TO-BE stavom je zásadná zmena – dochádza k centralizácii a integrácii existujúcich heterogénnych riešení do jedného modulárneho aplikačného ekosystému. Kým dnes väčšina IS funguje izolovane, v budúcnosti budú prepojené prostredníctvom IPDS, čím vznikne jednotná konsolidovaná dátová základňa. Funkcionality, ktoré boli doteraz fragmentované (energetický reporting, správa formulárov, notifikácie, analytika), sa stanú súčasťou jedného digitálneho prostredia. Rozhranie bude strategicky rozvíjané, čo zabezpečí transparentnosť, flexibilitu a ďalšiu rozvojovú kompatibilitu mesta s národnou digitálnou infraštruktúrou.
Plánované integrácie a aplikačné služby na externú integráciu:
IPDS bude poskytovať moderné štandardizované API rozhrania (REST, SOAP, OpenAPI), integračné brány a otvorené dátové endpointy pre obojsmernú výmenu údajov a riadenú publikáciu otvorených dát. Medzi hlavné integrácie bude patriť prepojenie s ďalšími komunálnymi platformami (IDS Východ, ZSSK, parkovací systém, vstupenkové systémy, rezervačné systémy,, zdieľaná doprava mesta, overovanie identít), zber a export senzorických údajov (energetika, mobilita, IoT siete), synchronizácia údajov s Cloudovou dátovou platformou mesta a podpora pre otvorené dáta v súlade so štandardmi ISVS a GDPR.
Navrhované aplikačné riešenie mesta Michalovce transformuje fragmentované IS a obmedzené služby do jedného moderného, otvoreného, škálovateľného a bezpečného systémového prostredia, pripraveného na dlhodobý rozvoj služieb Smart City, prepojenie s verejnými údajovými platformami a kontinuálne legislatívne, procesné aj technologické inovácie.
Obrázok 12 Budúca (TO BE) aplikačna architektúra a závislostí (dátových tokov) medzi systémami
Aplikačná architektúra mestskej digitálnej platformy predstavuje pre Michalovce jednotný rámec, ktorý logicky prepája všetky komponenty potrebné na poskytovanie elektronických služieb občanom, efektívnu internú správu mesta a bezpečné prepojenie na externé štátne platformy. Pri návrhu bola kladená dôraz na škálovateľnosť, otvorenosť rozhraní, maximálne využitie dát a bezpečný manažment identít.
Integračná platforma digitálnych služieb (IPDS) je centrálnou časťou ekosystému. Slúži ako spojovací bod pre všetky digitálne služby mesta, zabezpečuje zber, validáciu a distribúciu údajov medzi jednotlivými agendovými systémami aj smerom k externým partnerom. Súčasťou integračnej platformy je analytický modul, ktorý dokáže v reálnom čase spracovať a vizualizovať údaje naprieč všetkými agendami, či už ide o interné prevádzkové, alebo otvorené dáta.
Agendové ISVS tvorí základné funkčné kamene služby mesta – napríklad elektronické podania či správa prístupov. Každý z týchto systémov je napojený na IPDS prostredníctvom štandardizovaného API, pričom citlivé alebo často sa meniace agendy sú schopné dynamicky rozširovať funkcionalitu bez nutnosti masívnych zmien architektúry. Komunikácia prebieha výhradne cez API Gateway, ktorý zabezpečuje ako bezpečnosť, tak aj konzistentnosť integračných tokov.
Rozšírené a personalizované moduly (napr. Konto občana, správa mobilnej aplikácie) rozširujú základnú logiku agendových IS o moderné používateľské scenáre, personalizáciu údajov a možnosť interaktívneho zapojenia občana. Po technickej stránke sú tieto moduly farebne/vrstvovo oddelené, lebo umožňujú jednoduchú správu obsahu, reporting a parametre pre ďalší rozvoj služieb.
Frontendové služby sú tvorenou robustným webovým portálom a natívnou mobilnou aplikáciou, ktorých cieľom je zosúladenie používateľskej skúsenosti na všetkých kanáloch. Obe prístupové cesty sú napojené výlučne cez API Gateway IPDS, pričom používateľské prostredie reflektuje aktuálny stav služieb, pripravenosť na personalizované notifikácie a podporu interaktívneho občianskeho zapojenia.
Energetický manažment je osobitne vyčlenený ako autonómny modul. Táto samostatná platforma funguje mimo základnej štruktúry IPDS, avšak prostredníctvom bezpečných rozhraní poskytuje analytické výstupy a kritické informácie o spotrebe energií do centra – a zároveň si zachováva vlastnú správu údajov, podporu špecifických alertov a reporting pre vybrané skupiny používateľov mesta.
IoT vrstva a IoT Gateway tvoria prvok inteligentného mesta v reálnom čase. IoT zariadenia (senzory, kamery, powerbanky, zámky) nepretržite zbierajú údaje z verejného priestoru a do IPDS ich zasielajú prostredníctvom centralizovaného IoT hubu (LoRaWAN/NB-IoT, MQTT). Tieto dáta sú okamžite dostupné na analytiku, vizualizáciu i alarmovanie.
Aplikačný ekosystém mesta Michalovce je koncipovaný ako otvorená, bezpečná a škálovateľná platforma. IPDS integruje dáta a procesy všetkých dôležitých agend, rozšírené moduly umožňujú rast služieb do budúcnosti bez architektonických zásahov, špecializované riešenia ako energetický manažment poskytujú cenné analytické výstupy a IoT vrstva sprostredkováva “živé” údaje pre optimalizáciu chodu mesta. Silná väzba na externé štátne systémy umožňuje občanom Michaloviec komfortný, bezpečný a plnohodnotný prístup ku kompletným digitálnym službám modernej samosprávy.
Obrázok 13 Znázornenia plánovaných integrácií
Navrhovaná architektúra mesta je postavená na princípoch Integračnej platformy digitálnych služieb (IPDS), ktorá tvorí jadro celého riešenia. IPDS zabezpečuje jednotné prepojenie mestských agendových systémov, externých štátnych služieb a IoT zariadení, pričom zároveň poskytuje prístupové rozhrania pre frontendové aplikácie občanov. Platforma zahŕňa funkčné moduly ako vstupný systém, zdieľané služby, API Gateway, úložisko dát a dátové integrácie či zobrazovacie riešenia vo forme dashboardov, máp a vizualizácií. Súčasťou IPDS je aj špecializovaná funkcionalita pre manažment vývozu odpadu, monitoring komunikácií, konto občana napojené na IAM a participácia, ktorá združuje anketový modul, participatívny rozpočet, burzu a hlásenie podnetov. Pre zabezpečenie interoperability s národnými riešeniami je IPDS prepojená aj na Cloudovú dátovú platformu (CDP).
Frontendová vrstva je tvorená tromi aplikáciami, ktoré sprostredkúvajú služby občanom. Integrovaný webový portál mesta poskytuje konto občana a elektronické formuláre prístupné cez webový prehliadač. Mobilná aplikácia občana sprístupňuje rovnaké služby v prostredí mobilného zariadenia a zároveň ponúka aj ďalšie online funkcionality, napríkladonline služby či pushnotifikácie. Systém informácií mestského úradu je určený pre potreby samotnej samosprávy a slúži na spracovanie elektronických formulárov a agend úradu.
Do architektúry sú začlenené aj agendové ISVS mesta, ako sú elektronické podania a formuláre, participácia a podnety, vstupy a vstupenky, systém správy verejnej dopravy či obslužný systém pre mestské inštitúcie. Tieto systémy sú napojené na IPDS prostredníctvom úložiska dát a dátových integrácií, ktoré zabezpečuje jednotnú dátovú výmenu a spracovanie. Okrem toho architektúra zahŕňa aj napojenie na IDS Východ, ZSSK, rezervačné systémy, vstupenkové systémy, parkovací systém a ďalšie mestské informačné systémy .
Súčasťou riešenia je aj integrácia inteligentných IoT zariadení, ktoré poskytujú dáta v reálnom čase – ide o analytiké kamery, stanice so zdieľanými powerbankami, energetické senzory (elektromery, plynomery, vodomery, kalorimetre) a inteligentné prístupové systémy. Tieto zariadenia komunikujú prostredníctvom IoT Gateway s podporou protokolov MQTT/LoRaWAN, ktorá následne odosiela spracované dáta do IPDS.
Výsledkom je ucelená architektúra digitálnych služieb mesta Michalovce, ktorá spája agendové systémy, národné ISVS, IoT zariadenia a frontendové aplikácie občanov cez jednotnú integračnú platformu. Riešenie je škálovateľné, bezpečné, založené na jednotných dátových štandardoch a v plnom súlade s princípmi digitálnej transformácie verejnej správy SR.
- Rozsah informačných systémov – budúci stav (TO BE)
Kód ISVS (z MetaIS) | Názov ISVS | Modul ISVS (zaškrtnite, ak ISVS je modulom) | Stav IS VS | Typ IS VS | Kód nadradeného ISVS (v prípade zaškrtnutého checkboxu pre modul ISVS) |
nový (lokálny) | Integračná platforma digitálnych služieb (IPDS) | ☐ | Nový | Aplikačný IS | – |
nový (lokálny) | Webový portál mesta | ☐ | Nový | Frontend IS | – |
isvs_15333 | Mobilná aplikácia občana | ☐ | plánujem vybudovať - Plánovaný nový informačný systém | Prezentačný ISVS - Mobilná aplikácia | – |
nový (lokálny) | Konto občana | ✔ | Nový modul | Modul IS | |
nový (lokálny) | Systém správy verejnej dopravy | ☐ | Nový | Aplikačný IS | – |
nový (lokálny) | Obslužný systém pre mestské inštitúcie | ☐ | Nový | Aplikačný IS | – |
nový (lokálny) | Energetický manažment | ☐ | Nový | Aplikačný IS (prepojený) | – |
nový (lokálny) | Inteligentný vonkajší zámok | ☐ | Nový | Aplikačný IS | – |
nový (lokálny) | Systém zdieľaných powerbaniek | ☐ | Nový | Aplikačný IS | – |
Tabuľka 12 Rozsah informačných systémov - budúci stav (TO BE)
- Využívanie nadrezortných a spoločných ISVS – AS IS
Nie je plánované využívanie nadrezortných a spoločných ISVS.
- Prehľad plánovaných integrácií na nadrezortné ISVS – spoločné moduly podľa zákona č. 305/2013 Z.z. o e-Governmente – budúci stav (TO BE)
Nie je plánované využívanie nadrezortných a spoločných ISVS.
- Prehľad plánovaných integrácií na iné ISVS – budúci stav (TO BE)
Kód ISVS (z MetaIS) | Názov ISVS
| Kód integrovaného ISVS (z MetaIS) | Názov integrovaného ISVS |
TBD | Identity and Access Management (IAM) Mesto Michalovce | XXX | Manažment identifikácie a autentifikácie pre občanov mesta |
TBD | Cloudovú dátovú platformu (CDP) | isvs_10450 | CLOUD IoT platforma Mesta Michalovce
|
Tabuľka 15 Prehľad plánovaných integrácií na iné ISVS – budúci stav (TO BE)
- Aplikačné služby pre Koncové služby – budúci stav (TO BE)
Kód AS (z MetaIS) | Názov AS | Realizuje ISVS (kód ISVS, ktorý realizuje AS) | Aplikačná služba slúži KS (kód KS z MetaIS) |
as_new_01 | Integrovaný webový portál mesta | Integrovaný webový portál mesta s kontom občana a elektronickými formulármi | KS_XXXXXX (Podania, rezervácie…) |
as_new_02 | Mobilná aplikácia občana | Mobilná aplikácia občana s kontom občana, elektronickými formulármi a službami | KS_XXXXXX (Podania, konto…) |
as_new_03 | Systém informácií mestského úradu | Systém informácií mestského úradu a elektronických formulárov | KS_XXXXXX (Agenda úradu) |
Tabuľka 16 Aplikačné služby pre Koncové služby – budúci stav (TO BE)
- Aplikačné služby na integráciu – budúci stav (TO BE)
AS (Kód MetaIS) |
Názov AS | Realizuje ISVS (kód ISVS, ktorý realizuje AS) | Poskytujúca alebo Konzumujúca | Integrácia cez CAMP | Integrácia IS tretích strán | SaaS | Integrácia na AS poskytovateľa (kód MetaIS) |
Poskytnutie otvorených údajov Sparql endpoint - LKOD | Modul napojenia na externé IS | Poskytujúca | Nie | Nie | Nie | Poskytnutie otvorených údajov Sparql endpoint - LKOD | |
Poskytovanie údajov do IS KAV | Modul napojenia na externé IS | Poskytujúca | Nie | Nie | Nie | Poskytovanie údajov do IS KAV | |
XXX | API na integraciu | Nie | Nie | Nie | Integrácia na všetky časti projektu a 3. strán |
Tabuľka 17 Aplikačné služby na integráciu – budúci stav (TO BE)
- Dátová architektúra
AS-IS stav dátovej architektúry
Dátová architektúra mesta Michalovce v súčasnom (AS-IS) stave je charakteristická rozdrobenosťou informačných systémov, decentralizovanou správou údajov a absenciou jednotného dátového manažmentu. Každý IS (napr. evidencia obyvateľov, ekonomický systém, jednoduchý CMS portál, samostatné aplikácie pre online služiby, elektronické formuláre) uchováva vlastné objekty evidencie, ktoré sú len minimálne previazané s inými systémami. Spoločná dátová vrstva, konsolidované riadenie životného cyklu údajov či jednotný referenčný model s URI identifikátormi aktuálne neexistujú.
Integrácia medzi systémami je obmedzená, realizovaná prevažne manuálnymi exportmi a importmi dát (napr. XLSX, CSV, PDF) alebo čiastočne prostredníctvom jednoduchých API väzieb. Chýba centrálny integračný prvok, ktorý by zabezpečoval automatizovanú synchronizáciu a jednotný pohľad na údaje mesta.
Štruktúra objektov evidencie a vzťahov (logický model)
Obrázok 16 Znázornenie AS IS dátoveho modelu
Logický dátový model predstavuje základnú štruktúru objektov evidencie (OE), ktoré sú využívané v prostredí mesta Michalovce. Model je navrhnutý v súlade s metodikou Ministerstva vnútra SR a reflektuje potrebu jednotného a štandardizovaného prístupu k správe údajov v rámci mestských informačných systémov a nadväzujúcich služieb.
Centrálnym prvkom modelu je trieda Obyvateľ, ktorá reprezentuje fyzickú osobu – občana mesta. Obsahuje základné identifikačné atribúty ako meno, priezvisko, rodné číslo, adresa a jednoznačný identifikátor osoby (ID osoby). Obyvateľ tvorí jadro väčšiny vzťahov, keďže predstavuje hlavného aktéra väčšiny procesov vo verejnej správe.
Na Obyvateľa nadväzuje Žiadosť, ktorá zachytáva podania smerom k mestu. Žiadosť obsahuje údaje o žiadateľovi, type žiadosti, dátume podania, aktuálnom stave a výsledku. Väzba medzi Obyvateľom a Žiadosťou vyjadruje, že jeden občan môže podať viacero žiadostí, pričom každá žiadosť musí mať jednoznačného žiadateľa.
Ďalším prvkom je Dokument, ktorý predstavuje evidenčný záznam (napr. rozhodnutie, zmluvu, potvrdenie). Obsahuje číslo dokumentu, typ, dátum vzniku, stav a väzbu na súvisiace osoby. Dokument môže byť naviazaný na jedného alebo viacerých obyvateľov, čo reflektuje situácie, kedy sa dokument vzťahuje na viaceré subjekty.
Rezervácia predstavuje proces využívania služieb mesta od 3. strán, ktoré dodávajú riešenie v rámci mesta, napríklad rezerváciu športovísk, kultúrnych zariadení alebo iných mestských služieb. Obsahuje identifikátor rezervácie, väzbu na osobu (rezervujúceho), typ služby a dátum využitia. Rezervácia je vždy priradená k Obyvateľovi a zároveň k príslušnému Objektu, čím sa zabezpečuje väzba medzi občanom, konkrétnou službou a mestskou infraštruktúrou.
Objekt v modeli reprezentuje fyzickú infraštruktúru – budovu, zariadenie alebo iný mestský majetok. Obsahuje atribúty ako adresa, číslo objektu, typ vlastníctva a väzby na infraštruktúru. Objekt je kľúčový pre evidenciu rezervácií či udalostí, pretože tvorí väzobný bod medzi využívaním služieb občanmi a správou mestského majetku.
Faktúra je samostatný evidenčný objekt viazaný na odberateľa (obyvateľa alebo organizáciu) a konkrétny objekt. Obsahuje číslo faktúry, sumu, dátum vystavenia, dodávateľa a stav. Faktúra tak zabezpečuje finančnú väzbu medzi využívaním mestských služieb a ekonomickou evidenciou mesta.
Vzťahy medzi triedami sú navrhnuté tak, aby odrážali reálne procesy:
- Žiadosť je vždy viazaná na konkrétneho Obyvateľa.
- Dokument môže byť prílohou Žiadosti a zároveň je prepojený s jedným alebo viacerými Občanmi ako súvisiacimi osobami.
- Rezervácia je priradená k Obyvateľovi a zároveň k Objektu, alebo udalosti, ktorá je predmetom rezervácie.
- Faktúra je viazaná na Obyvateľa ako odberateľa a na konkrétny Objekt, ku ktorému sa vzťahuje.
Tento model predstavuje AS-IS stav, kde väzby sú v niektorých prípadoch implicitné a nie vždy štandardizované podľa centrálneho dátového modelu verejnej správy. V rámci projektu bude preto potrebné posilniť jednotnosť identifikátorov, zaviesť URI väzby a zabezpečiť interoperabilitu s externými systémami.
Procesy riadenia životného cyklu údajov (AS-IS)
Proces správy údajov v AS-IS stave je prevažne manuálny alebo polomanuálny, decentralizovaný na úrovni jednotlivých IS.
Životný cyklus údajov možno charakterizovať takto:
- Tvorba údajov: manuálne zadávanie do IS, elektronické formuláre v obmedzenom rozsahu, import zo súborov.
- Validácia údajov: obmedzená na povinné polia alebo duplicity v lokálnych evidenciách, bez nadväznosti na referenčné registre.
- Uchovávanie údajov: v databázach jednotlivých IS alebo v archívoch na samostatných serveroch, bez jednotnej metodiky.
- Sprístupňovanie údajov: len vybraným skupinám používateľov, väčšinou prostredníctvom interných rozhraní konkrétneho IS alebo jednorazových exportov.
- Archivácia údajov: riešená oddelene v rámci DMS alebo offline záloh, bez centrálneho logu životného cyklu.
- Likvidácia údajov: prevažne manuálna, v réžii správcov IS, bez jednotnej evidencie o procese mazania.
Štatistické metodológie sa uplatňujú výlučne v ekonomických IS, prevažne na účely mesačných alebo ročných reportov.
Systémový manažment údajov a organizačné nastavenie
V AS-IS stave nie je v meste zavedený systematický manažment údajov podľa metodiky MV SR.
- Chýba rola dátového kurátora (dátového architekta), ktorý by zodpovedal za metodický dohľad nad kvalitou a interoperabilitou údajov.
- Neexistuje dátová kancelária ani centrálna dátová politika pre správu a publikovanie otvorených údajov.
- Zodpovednosť je fragmentovaná – správa údajov je rozdelená medzi jednotlivých správcov IS alebo referentov odborov.
- Auditing a prístupové práva sú definované len na úrovni jednotlivých IS, bez centrálnej koordinácie.
Záver k AS-IS stavu
Aktuálna dátová architektúra mesta Michalovce je fragmentovaná a neefektívna. Objekty evidencie sú vedené v oddelených IS bez jednotného referenčného modelu, URI identifikátorov alebo detailného popisu väzieb. Neexistuje master repository pre základné objekty (napr. osoba, organizácia, žiadosť), čo spôsobuje duplicitu a nejednotnosť údajov.
Riadenie údajov nie je formalizované ani organizačne ukotvené – absentuje dátový kurátor aj dátová kancelária, a neexistuje ucelený proces pre správu údajov v súlade s národnou dátovou politikou. Tento stav si vyžaduje zásadnú konsolidáciu, vytvorenie centrálnej dátovej vrstvy, zavedenie systematického manažmentu údajov a prijatie metodiky MV SR pre modelovanie a publikovanie údajov.
- Objekty evidencie
Pri návrhu objektov evidencie v projekte sa vychádza z centrálneho dátového modelu verejnej správy podľa § 30 vyhlášky č. 78/2020 Z. z. a metodiky Ministerstva vnútra SR. Objekty evidencie sú základnými prvkami, ktoré umožňujú jednotné spracovanie, integráciu a publikovanie údajov v rámci budovaných ISVS a registrov mesta.
Doménový model definuje základné dátové entity a ich atribúty, vzťahy medzi nimi a priradenie referencovateľných identifikátorov URI, ktoré sú použiteľné pre integráciu s externými systémami a štandardizovanú výmenu dát. Každý objekt evidencie je navrhnutý tak, aby bol interoperabilný, jednoznačne identifikovateľný a prispôsobený pre strojové spracovanie.
ID OE | Objekt evidencie - názov | Objekt evidencie - popis | Referencovateľný identifikátor URI dátového prvku |
OE-1 | Fyzická osoba | Údaje o obyvateľoch mesta, identifikácia, kontakty, overenie totožnosti | pper:PhysicalPerson |
OE-2 | Právnická osoba | Mestské príspevkové organizácie, podnikatelia, samosprávne subjekty | org:Organization |
OE-3 | Podanie, žiadosť | Odozvy občanov – podnety, rezervácie, žiadosti o služby, stavy spracovania | Nemá / navrhnúť nové podľa domény projektu |
OE-4 | Elektronický formulár | Štruktúrované podania – detaily podania, typ, prílohy, metaúdaje | Nemá / harmonizácia s UPVS eForm |
OE-5 | Dokument | Evidované generované dokumenty (zmluvy, rozhodnutia, potvrdenia...) | Nemá |
OE-6 | Senzorické dáta, merania | Dátové entity reprezentujúce údaje z IoT: spotreba energií, polohy, stavy senzorov | Nemá / IoT štandard podľa predmetu projektu |
OE-7 | Rezervácia, vstupenka | Rezervácie služieb, prevádzky, vstupenky, vyťaženosť a evidencia oprávnení | Nemá / nový prvok podľa centrálneho modelu |
OE-8 | Nehnuteľnosť, objekt | Mestský majetok, parcely, budovy, infraštruktúra | Nemá / podľa geo:Address, geo:Feature |
OE-9 | Faktúra | Údaje ekonomických agend: vystavovateľ, subjekt, suma, splatnosť, väzba na službu | Nemá |
OE-10 | Notifikácia, udalosť | Upozornenia a správy generované systémom, log doručenia viac kanálov | Nemá |
OE-11 | Používateľský účet / identita | Prístupové údaje, úroveň oprávnení, úroveň autentifikácie (IAM integrácia) | Nemá / naviazať na IAM systému (Azure AD B2C) |
Tabuľka 18 Objekty evidencie
- Referenčné údaje
V projekte nebudú vznikať údaje, ktoré by sa dali označiť ako referenčné.
- Poskytovanie údajov z ISVS do IS CPDI – budúci stav (TO BE)
V projekte nie je plánované poskytovanie údajov do IS CPDI.
- Konzumovanie údajov z IS CPDI – budúci stav (TO BE)
V projekte nie je plánované konzumovanie údajov z CPDI.
- Identifikácia údajov a subjektov pre konzumovanie alebo poskytovanie údajov do/z CPDI (CSRÚ)
V projekte nie je plánované konzumovanie alebo poskytovanie údajov do/z CPDI (CSRÚ).
- Kvalita a čistenie údajov
Kvalita údajov zohráva v novom dátovom prostredí mesta Michalovce kľúčovú úlohu, nakoľko nesprávna, neúplná, chybná alebo neaktualizovaná informácia v objektoch evidencie môže narušiť tok agendy, znehodnotiť výsledky analytiky, vytvárať riziká v rozhodnutiach a obmedziť dôveru občanov a partnerov v digitálne služby mesta. Pri návrhu procesov kvality je preto dôležitá systematická validácia, čistenie, referencovanie (najmä voči štátnym a komunálnym registrám) a nepretržité monitorovanie dátovej integrity a úplnosti.
Zásady riadenia kvality údajov a čistenia:
- Pri vkladaní a editácii údajov bude na úrovni aplikačných služieb povinná validácia voči štandardizovaným číselníkom, povinným poliam a nastaveným formátom. Napr. rodné číslo bude validované na správnosť zápisu, IČO voči obchodnému registru, e-mail podľa RFC normy.
- Významné polia budú musieť byť stotožnené voči referenčným číselníkom alebo registrom, kde je to legislatívne potrebné (obyvateľ - RFO/MinVSR, organizácia - ORSR/OR registra, nehnuteľnosti - katastrálny IS).
- Pri migrácii údajov zo starších alebo externých ISVS (aj Excelov, DMS) bude vykonaný audit a čistenie na duplicity, neaktuálnosť, štruktúrnu chybovosť, overenie väzieb – výsledkom bude prehľad chýb, ktoré musia byť pred migráciou vyriešené.
ID OE | Názov Objektu evidencie (uvádzať OE z tabuľky v kap. 5.5.1) | Významnosť kvality 1 (malá) až 5 (veľmi významná) | Citlivosť kvality 1 (malá) až 5 (veľmi významná) | Priorita – poradie dôležitosti (začnite číslovať od najdôležitejšieho) |
OE-1 | Fyzická osoba | 5 | 5 | 1 |
OE-2 | Právnická osoba | 5 | 4 | 2 |
OE-3 | Podanie, žiadosť | 4 | 4 | 3 |
OE-11 | Používateľský účet / identita | 5 | 5 | 4 |
OE-4 | Elektronický formulár | 4 | 3 | 5 |
OE-5 | Dokument | 3 | 3 | 6 |
OE-6 | Senzorické dáta, merania | 3 | 3 | 7 |
OE-7 | Rezervácia, vstupenka | 3 | 3 | 8 |
OE-8 | Nehnuteľnosť, objekt | 3 | 2 | 9 |
OE-9 | Faktúra | 2 | 2 | 10 |
OE-10 | Notifikácia, udalosť | 2 | 2 | 11 |
Tabuľka 23 Zhodnotenie dátovej kvality objektov evidencie
Zapracovanie overovania, podmienok a číselníkov:
- Na vstupe údajov budú validované povinné polia a formátové pravidlá (regulárne výrazy, číselníky MIRRI, systém napárovania na referenčné registre).
- Editory umožnia výber hodnoty len zo schváleného zoznamu (napríklad druh služby, typ podania, kategória objektu).
- Senzorické hodnoty budú pri vstupe filtrované podľa rozmedzí, extrémov a kontrolované logikou (napr. nemožno zaznamenať zápornú spotrebu elektriny).
- Pre účely migrácie bude spustené porovnávanie stotožnenia (matching) naprieč IS, kontrola na duplicity, záznamy so slabou integritou budú flagované na manuálnu kontrolu.
Rola | Činnosti | Pozícia zodpovedná za danú činnosť (správca ISVS / dodávateľ) |
Dátový kurátor | Riadenie procesu kvality, monitoring požiadaviek, validácia, reporting | Správca IS/Dátová kancelária |
Data steward | Čistenie, stotožňovanie údajov, permanentné dávkové kontroly | IT podpora |
Databázový špecialista | Modelovanie, kontrola logiky a integrity, návrh procedúr merania | Dodávateľ |
Dátový špecialista pre kvalitu | Pravidelný audit, reporting výsledkov, vyhodnocovanie údajových metrík | Interný zamestnanec (projekt) |
Projektový manažér | Koordinácia zabezpečenia procesov | ISVS/Objednávateľ |
*Iná rola (doplniť) |
Tabuľka 24 Personálne zabezpečenie a roly pri riadení dátovej kvality
Dátová kvalita je v projekte IPDS zásadná – do architektúry je zabudovaná na úrovni vstupných štruktúr, procesov migrácie, biznis pravidiel ISVS aj organizačných nástrojov (dátová kancelária, kurátor). Meranie kvality bude realizované systematicky pred nasadením, po migrácii dát a periodicky počas prevádzky, pričom hlavný dôraz bude na objekty s vysokým vplyvom na rozhodovanie, spoľahlivý reporting a riadenie služieb pre občana. Všetky mechanizmy budú v súlade s postupmi MIRRI SR a platnou legislatívou o eGovernmente, otvorených dátach a správe údajov vo verejnej správe.
- Otvorené údaje
V rámci projektu bude implementovaná funkcionalita pre automatizované a štandardizované publikovanie otvorených údajov s priamou previazanosťou na kľúčové objekty evidencie vytvorené alebo spravované v IS mesta. Otvorené údaje budú publikované v súlade s princípmi 5★ otvorených dát, s dôrazom na maximálnu interoperabilitu, transparentnosť a opakovateľné strojové spracovanie.
Základná funkcionalita platformy umožní publikovať datasety z oblasti senzorických údajov (IoT – spotreby energií, informácie o dostupnosti verejných služieb, parkovaní…), dát z mestských subsystémov (doprava, rezervácie, komunikácia s občanom, zdieľané služby, evidencia podaní, zmlúv a rozhodnutí) aj ďalších objektov evidencie podľa potrebnej periodicity. Bude priamy dôraz na použitie otvorených dátových štandardov (JSON, CSV, RDF) s podporou pre tvorbu SPARQL endpointov a automatizovaný harvesting do Národného katalógu otvorených údajov (NKOD).
Každý publikovaný dataset bude obsahovať aj metadáta podľa aktuálneho štandardu pre otvorené údaje (DCAT-AP, CKAN, popis kvality a periodicity publikácie) a umožní automatické generovanie štatistík publikovaných otvorených údajov (počet záznamov, stavy aktualizácie, doba publikácie, miera využitia atď.). Všetky údaje môžu byť verejne dostupné, pokiaľ ich zverejnenie neobmedzuje zákon (ochrana osobných údajov, bezpečnosť štátu a pod). Systém podporí integráciu dátových tokov do analytických nástrojov (PowerBI, Metabase, Grafana…), bude rozširovateľný pre ďalšie dátové typy a umožní jednoduché prepojenie na portály pre výskum a inovácie.
ID OE | Názov objektu evidencie / datasetu (uvádzať OE z tabuľky v kap. 5.5.1) |
Požadovaná interoperabilita (3★ - 5★) | Periodicita publikovania (týždenne, mesačne, polročne, ročne) |
OE-6 | Senzorické údaje (energetika, IoT) | 5★ | Automatizovane |
OE-3 | Podania, žiadosti mesta | 5★ | Denne |
OE-5 | Rozhodnutia, zmluvy, dokumenty | 4★ | Mesačne |
OE-8 | Rezervácie, verejné služby | 4★ | Týždenne |
OE-7 | Informácie o nehnuteľnostiach | 3★ | Polročne |
OE-10 | Notifikácie a udalosti | 3★ | Mesačne |
Tabuľka 25 Objekty evidencie, ktoré budú sprístupnené ako otvorené údaje
Výsledkom bude, že všetky kritické datasety budú systematicky publikované, prepojené na NKOD, aktualizované podľa životného cyklu a dostupné ako open data v štruktúre zodpovedajúcej požiadavkám daného odboru, biznis oblasti a legislatívy. Transparentnosť, dostupnosť a interoperabilita údajov výrazne posilní digitálnu dôveru v služby mesta, rozvoj podnikateľských a výskumných sektorov a úroveň digitálneho mesta.
- Analytické údaje
Analytické údaje budú v projekte systematicky zhromažďované, centralizované a sprístupňované naprieč rôznymi modernými modulmi informačných systémov mesta a smart IoT infraštruktúrou. Tieto analytické dáta budú slúžiť nielen na účely prevádzkovej optimalizácie, reporting a spätnú väzbu, ale predovšetkým na podporu efektívneho manažmentu, plánovania a strategického rozhodovania mesta v oblastiach energetiky, mobility, bezpečnosti, udržateľnosti a smart služieb pre verejnosť.
Všetky objekty evidencie, ktoré budú projektom pripravené a používané na analytické účely, budú navrhnuté v súlade s centrálnym doménovým modelom, pričom detailná štruktúra atribútov každého objektu bude vytvorená v rámci analytickej fázy projektu s dôrazom na strojovú spracovateľnosť, interoperabilitu a kompatibilitu s otvorenými dátovými iniciatívami mesta aj štátu.
OE ID | Názov objektu evidencie pre analytické účely | Zoznam atribútov objektu evidencie | Popis a špecifiká objektu evidencie |
OE_01 | Senzorické údaje IoT (energetika) | Spotreba energie (elektrina, plyn, voda, teplo), čas merania, miesto, ID zariadenia | Automaticky generované datasety z energetických snímačov, IoT |
OE_02 | Záznamy z bezpečnostných a prístupových systémov | Počet vstupov/výstupov, čas vstupu/výstupu, lokalita, ID používateľa/objektu, typ vstupu (QR, karta), stav prístupového bodu | Dáta generované autonómnymi prístupovými systémami a kamerami na športoviskách, ZŠ a vybraných lokalitách |
OE_03 | Rezervácie a vstupenky | Typ služby, dátum, čas, miesto, ID používateľa, spôsob platby, stav/validácia, QR kód | Histórie rezervácií a vyťaženosti vstupeniek na športoviská, podujatia, priestory |
OE_04 | Faktúry, odpočty, spotreba energií | Číslo faktúry, obdobie, odberné miesto, komodita (el., voda, plyn), suma, spotreba, emisný faktor, CO2 stopa | Automatizované prehľady zo systému energetického manažmentu, fakturačné údaje |
OE_05 | Podania, žiadosti, formuláre | Typ podania, stav, čas podania, ID používateľa, prepojenie na životnú situáciu, prílohy, priradený proces | Evidencia elektronických podaní a ich stavov naprieč agendami mesta |
OE_06 | Udalosti, podnety, ankety, participatívny rozpočet | Typ udalosti/podnetu/ankety, čas, miesto, kategória, hodnotenie, výsledok, metadáta | Agregovaná analytika participácie, spätnej väzby obyvateľov, komunitných funkcií |
OE_07 | Notifikácie, správy, systémové logy | Typ notifikácie, čas, cieľová skupina, výsledok odoslania, kanál (email, push, SMS), ID akcie | Automaticky generované a anonymizované metriky, reporting pre adminov |
OE_08 | Mobilná analytics (využitie aplikácií, služby) | Typ interakcie, čas, modul/služba, ID používateľa, výsledok, zariadenie | Štatistiky využívania digitálnych služieb mesta na platformách citizen-engagement |
Tabuľka 26 Objekty evidencie, ktoré budú projektom pripravené pre analytické účely
Všetky tieto objekty evidencie budú v rámci platformy sprístupnené analytickej vrstve, podporované vizualizačnými a reportingovými nástrojmi a, tam kde to umožňuje legislatíva, pripravené na publikovanie v otvorených dátových formátoch. V štruktúre dát a atribútov bude vždy zohľadnený aktuálny centrálny dátový model verejnej správy a požiadavky na interoperabilitu, čím bude zabezpečená dlhodobá udržateľnosť, možnosť benchmarkingov, automatizovaných aktualizácií a napojenia na monitoring a plánovanie rozvoja mesta. Analytické údaje budú v projekte systematicky zhromažďované a spracovávané naprieč všetkými relevantnými digitálnymi systémami a smart IoT infraštruktúrou. Kľúčovým zdrojom analytických dát budú najmä senzory energetického manažmentu, ako aj moderné prístupové a monitorovacie systémy napojené na aplikačnú platformu mesta.
Tieto analytické objekty evidencie budú navrhnuté v súlade s doménovým modelom projektu a ich štruktúra bude obsahovať konkrétne atribúty potrebné na komplexné štatistické, environmentálne, ekonomické a operatívne vyhodnocovanie. Príkladová skladba analytických objektov, ktoré budú v rámci projektu pripravené a centrálne spracovávané:
- Senzorické údaje (OE_01) – automatizované datasety z energetických IoT zariadení budú obsahovať hodnoty ako spotreba energií (elektrina, voda, plyn, teplo), čas, miesto a identifikátor zariadenia. Tieto údaje budú podkladom pre analýzy spotreby a environmentálneho manažmentu mesta.
- Záznamy z prístupových a bezpečnostných systémov (OE_02) – zahŕňajú počet vstupov a výstupov v konkrétnom čase, lokalitu, typ prístupového bodu, spôsob validácie (QR, karta), stav systému, anonymizovaný identifikátor osoby alebo skupiny vstupujúcej. Údaje umožnia optimalizovať kapacity zariadení a zvýšiť bezpečnosť verejných priestorov.
- Údaje o rezerváciách a vstupenkách (OE_03) – obsahujú typ služby, dátum, čas, miesto, status rezervácie, spôsob platby, QR kód, ID používateľa. Tieto dáta budú využité pre analýzu vyťaženia služieb, efektivity prevádzky a plánovanie ponuky.
- Ekonomické údaje a odpočty (OE_04) – každá faktúra, odpočet či spotreba je evidovaná s atribútmi ako číslo dokladu, suma, obdobie, objekt, komodita, emisný faktor, CO2 stopa. Takéto datasety podporujú energetickú optimalizáciu a environmentálnu zodpovednosť.
- Elektronické podania, formuláre, žiadosti (OE_05) – obsahujú pole pre typ podania, čas, identifikáciu občana, životnú situáciu, stav, prílohy. Sú dôležité na posúdenie digitalizácie služieb, optimalizáciu procesov i pre reporting výsledkov občianskej participácie.
- Podnety, participatívny rozpočet, ankety (OE_06) – OBS obsahuje kategóriu udalosti, hodnotenie, miesto, čas, výsledok. Údaje sú podkladom pre komunitné rozhodovanie, spätnú väzbu a hodnotenie verejnej spokojnosti.
- Notifikácie a systémové logy (OE_07) – každý záznam eviduje typ, čas doručenia, cieľovú skupinu, výsledok odoslania, kanál. Tieto dáta podporujú metriky digitálnej komunikácie mesta.
- Analytics digitálneho prostredia (OE_08) – typ akcie, čas, služba, výsledok, zariadenie, anonymizovaný používateľ. Štatistické vyhodnotenie trendov využívania digitálnych služieb, monitoring úspešnosti citizen-engagementu.
Každý OE bude zaradený do jednotnej dátovej vrstvy platformy, prehľadne evidovaný, opatrený metaúdajmi, namapovaný na prioritné analytické výstupy a pripravený na publikovanie pre vizualizáciu, reporty i open-data účely. Takto koncipované analytické objekty zabezpečia komplexný, trvalo udržateľný pohľad na riadenie a rozvoj mesta v duchu princípov Smart City a digitálnej transformácie.
- Moje údaje
Projektom nebudú poskytované žiadne analytické údaje.
- Prehľad jednotlivých kategórií údajov
Prehľad jednotlivých kategórií údajov bude v rámci projektu vždy aktualizovaný po analytickej fáze a po špecifikácii konfigurácie nainštalovaných IoT zariadení a sprístupnených mestských ISVS. Presný rozsah údajov sa bude odvíjať od reálneho počtu, umiestnenia a funkcionality týchto zariadení. Primárnym účelom získavaných údajov bude monitorovanie stavu verejných priestorov, podpora informácií pre obyvateľov i samosprávu, a podklady pre plánovanie a manažment zdrojov mesta.
Vybrané dátové súbory budú využívané ako otvorené údaje, čím posilníme transparentnosť, občianske zapojenie a inovačné možnosti podnikateľského/projektového ekosystému. Kategorizácia objektov evidencie s rozlíšením podľa spôsobu využitia je ukážkovo znázornená v tejto tabuľke:
ID | Register / Objekt evidencie (uvádzať OE z tabuľky v kap. 5.5.1) | Referenčné údaje | Moje údaje | Otvorené údaje | Analytické údaje |
OE-1 | Fyzická osoba | ☐ | ☐ | ☒ | ☒ |
OE-2 | Právnická osoba | ☐ | ☐ | ☐ | ☒ |
OE-3 | Podanie, žiadosť | ☒ | ☐ | ☐ | ☒ |
OE-4 | Elektronický formulár | ☐ | ☐ | ☐ | ☒ |
OE-5 | Dokument | ☐ | ☐ | ☐ | ☒ |
OE-6 | Senzorické dáta, merania | ☐ | ☐ | ☒ | ☒ |
OE-7 | Rezervácia, vstupenka | ☐ | ☐ | ☒ | ☒ |
OE-8 | Nehnuteľnosť, objekt | ☐ | ☐ | ☐ | ☐ |
OE-9 | Faktúra | ☐ | ☐ | ☐ | ☐ |
OE-10 | Notifikácia, udalosť | ☐ | ☐ | ☐ | ☐ |
OE-11 | Používateľský účet / identita | ☐ | ☐ | ☐ | ☐ |
Tabuľka 28 Prehľad jednotlivých kategórií údajov
Každý objekt evidencie je vyhodnotený, či slúži (alebo bude slúžiť) ako referenčný údaj (napr. základné registre osôb, subjektov), údaj "Môj údaj" (personalizovaný výstup pre občana v jeho konte, rezervácie, podania), otvorený údaj (public open-data, publikované vo formátoch CSV/JSON/RDF a sprístupňované cez portál NKOD alebo LKOD) a/alebo analytický údaj (centrálne spracovávaný systémom pre potreby dashboardov, manažmentu a štatistických vyhodnotení). Výsledná štruktúra bude aktualizovaná podľa metodiky a finálne prijatá v rámci výstupov analyticko-dizajnovej fázy projektu.
- Technologická architektúra
V súčasnosti mestská časť nedisponuje centralizovaným technologickým riešením na integráciu, zber, správu a vizualizáciu údajov z IoT zariadení. Chýba dedikovaná platforma, ktorá by zabezpečovala kontinuálny monitoring prostredia, podporovala nasadenie inteligentných senzorov, zber údajov v reálnom čase, prezentáciu výsledkov alebo automatizovaný reporting pre ďalšie rozhodovanie. Mesto prevádzkuje prevažne štandardné výpočtové kapacity slúžiace prioritne na bežnú administratívu, prácu v základných ekonomických systémoch, vedenie evidencií a prevádzku v rámci ISVS (ekonomický systém, registratúra, spisová služba).
Výpočtové prostriedky a interná sieťová infraštruktúra nie sú optimalizované pre dátovo náročné a nepretržité služby. Táto skutočnosť sa prejavuje v nedostatku kapacít pre centralizovanú analytiku, obmedzenej možnosti integrácií ďalších smart služieb, chýbajúcej podpore pre nasadenie nových typov senzorov alebo IoT sústav. Komunikačné prepojenia medzi objektmi a budovami sú často riešené ad hoc; neexistuje konsolidovaná dátová sieť alebo high-availability konektivita umožňujúca zber a spracovanie údajov z rozptýlených zariadení. Napájacia a dátová infraštruktúra pre smart zariadenia absentuje – v území aktuálne neexistuje podpora pre inštaláciu prístupových systémov, energetických snímačov, monitoring či automatizovanú vizualizáciu údajov. Chýbajú automatizované zálohovania, pravidelný monitoring infraštruktúry aj jednotná politika kybernetickej bezpečnosti pre digitálne prostriedky mesta.
Súčasný technologický stav preto predstavuje významnú bariéru pre rozvoj konceptu Smart City a preklopenie prevádzky na moderné, centrálnym spôsobom spravované a otvorené architektúry s podporou pre cloudové technológie, škálovateľnosť služieb, automatizáciu procesov a efektívne riadenie mestských údajov i zariadení v reálnom čase. Projekt tak rieši zásadné nedostatky v oblasti zberu a využívania dát, prevádzkovej flexibility a koncepčného manažmentu digitálnej infraštruktúry mesta.
- Návrh riešenia technologickej architektúry
AS IS stav technologickej vrstvy:
Súčasná technologická infraštruktúra mesta Michalovce je charakteristická najmä heterogénnym prostredím pozostávajúcim z viacerých samostatných serverov prevádzkovaných v rôznych lokalitách mesta. Tieto servery zabezpečujú beh existujúcich ISVS (napr. ekonomické systémy, registratúru, web, evidencie) a sú navzájom prepojené prostredníctvom lokálnej siete mesta a internetu. Medzi problémové body aktuálnej architektúry patrí nedostatok centralizovanej správy IT, limitovaná škálovateľnosť, vysoká prevádzková komplexnosť, relatívne nízka úroveň kybernetickej bezpečnosti a chýbajúce moderné integračné rozhrania/API medzi systémami. Väčšina vybraných komponentov je prevádzkovaná na fyzických alebo čiastočne virtualizovaných serveroch, s obmedzenou možnosťou zálohovania, v niektorých prípadoch absentuje oddelené vývojové a testovacie prostredie a chýba jednotná monitorovacia vrstva.
TO BE stav technologickej vrstvy:
Navrhovaná technologická architektúra projektu vytvára platformu s orientáciou na princípy Cloud Native aplikácií, podporu škálovateľnosti, bezpečnosti a interoperability. Základom bude centralizovaná digitálna infraštruktúra – Integrovaná platforma digitálnych služieb (IPDS), ktorá je navrhnutá ako modulárny, rozšíriteľný a otvorený ekosystém.
Hlavné princípy a architektonické rozhodnutia TO BE stavu:
- Cloudové prostredie: Projekt využije existujúcu cloudovú dátovú platformu mesta Michalovce (CDP)
- Podpora cloud native a kontajnerizácie: Nové aplikácie sa budú vyvíjať s využitím princípov cloud native (microservices, kontajnery, CI/CD pipeline), čím bude zabezpečená ľahšia údržba aj škálovateľnosť riešenia, nezávislosť na konkrétnom umiestnení v datacentre a jednoduchšia migrácia medzi cloudovými/virtuálnymi prostrediami.
- Bezpečnostné vrstvy: Všetky komunikačné toky medzi systémami budú šifrované (TLS, VPN), bude zavedený robustný log management, segmentácia sietí, pravidelné penetračné testy, komplexný Identity and Access Management (IAM) na báze Azure AD B2C.
- Interoperabilita a API: Pripravenosť na integráciu so štátnymi systémami a openAPI rozhrania (REST, JSON, MQTT), vrátane napojenia na platformy ako data.gov.sk či iné analytické nástroje.
- Prevádzkové prostredia: Bude vytvorené a riadne nakonfigurované oddelené prostredie pre vývoj (sandbox), testovanie (replicating production environment, automatizované testy) a produkciu (high-availability, failover, zálohovanie), čo umožní bezpečné nasadzovanie, prevádzku a obnovu služieb.
Architektonický diagram – model TO BE infraštruktúry:
- Vrstva IoT zariadení → Zber dát (IoT gateways, LoRaWAN/NB-IoT siete, energetické senzory, prístupové systémy atď.)
- Komunikačná/middleware vrstva → API Gateway, integračné servery, message broker (MQTT, REST)
- Platformová vrstva → virtualizované/cloud servery (VMware, OpenStack, Azure/AWS cloud), Kubernetes klaster (kontajnerová orchestrácia)
- Aplikačná vrstva → IPDS, CDP, IAM, jednotlivé integračné a obslužné moduly (energetika, doprava, konto občana)
- Prezentačná vrstva → Webový portál, mobilná aplikácia, dashboardy, externé publikačné OpenData endpointy
- Zálohovanie a monitoring → centrálne záložné úložiská, systém monitoringu služieb, alerting
- Bezpečnostná vrstva → IAM, šifrovanie, logovanie, audit
- Prepojenie na vládny cloud a externé služby
Prevádzkové a licenčné požiadavky:
- Všetky komponenty budú licencované s dôrazom na neobmedzené trvanie a možnosť budúceho rozširovania.
- HW a sieťové požiadavky sú dimenzované na kontinuálny chod IoT prúdov, real-time analytiku a prevádzku všetkých digitálnych služieb.
- V prípade, že by bolo cloudové riešenie (napr. využitie služieb vládneho cloudu) v niektorej časti nedostupné, bude pripravený fallback na lokálne prostredie (VM, fyzické servery).
Navrhované riešenie poskytuje robustný digitálny základ pre všetky nadväzujúce smart city aplikácie, ponúka vysokú dostupnosť, bezpečnosť a flexibilitu v ďalšom rozširovaní a napojiť IT prostredie mesta na najmodernejšie štandardy slovenskej eGovernment a cloud stratégie, čím splní všetky požiadavky udržateľnosti, bezpečnosti a digitálnej odolnosti.
- Požiadavky na výkonnostné parametre, kapacitné požiadavky – budúci stav (TO BE)
Parameter | Jednotky | Predpokladaná hodnota | Poznámka |
Počet interných používateľov | Počet | 150 | IT administrátori, pracovníci úradu, operátori |
Počet súčasne pracujúcich interných používateľov | Počet | > 75 | V centrálnej špičke/krízovej situácii |
Počet externých používateľov (internet) | Počet | > 10000 | Obyvatelia, občania, návštevníci mesta |
Počet súčasne aktívnych externých používateľov | Počet | 100–300 | Typicky v čase komunikácie hromadných oznámení/notifikácií |
Počet transakcií za deň (podania, požiadavky) | Počet/deň | 200–800 | Vrátane elektronických podaní a interakcii s IoT dátami |
Objem údajov na transakciu | kB/transakcia | 0,5 – 15 | Text, schémy, prílohy, IoT a fakturačné údaje |
Objem existujúcich kmeňových dát | GB | 20–100 | Kombinácia údajov (obyvateľ, majetok, IoT, záznamy, logy) |
Počet IoT zariadení v infraštruktúre | Počet | 30–100 | Powerbanky, senzory energií, prístupové systémy |
Počet otvorene publikovaných datasetov | Počet | 10–20 | Pre NKOD, LKOD, portály mesta |
Bandwidth pre API a IoT | Mbps | > 30 | Prevádzka všetkých zariadení, bezpečnostné rezervy |
Dostupnosť riešenia (SLA) | % | > 99,5 | SLA na produkčné prevádzkové prostredie |
Objem zálohy systému/deň | GB/deň | 2–10 | Vrátane príloh, dokumentov, často menených údajov |
Počet analytických/reportingových výstupov/deň | Počet/deň | 20–50 | Dashboardy, reporty, otvorené dáta |
Škálovateľnosť (max. rast za 5r) | Násobok | 2–3x | Architektúra musí umožniť cca trojnásobné zvýšenie |
Tabuľka 29 Požiadavky na výkonnostné parametre, kapacitné požiadavky – budúci stav (TO BE)
- Využívanie služieb z katalógu služieb vládneho cloudu
V rámci projektu nie je plánované využitie služieb vládneho cloudu.
- Bezpečnostná architektúra
- Návrh riešenia bezpečnosti
Základom bezpečnosti riešenia budú platné legislatívne a normatívne požiadavky v oblasti ochrany údajov, informačných technológií vo verejnej správe, kybernetickej bezpečnosti a súvisiace technické štandardy: zákon č. 18/2018 Z.z. o ochrane osobných údajov (GDPR), zákon č. 95/2019 Z.z. o informačných technológiách vo verejnej správe, zákon č. 69/2018 Z.z. o kybernetickej bezpečnosti, vyhláška č. 78/2020 Z.z., normy ISO/IEC rady 27000, ISO/IEC 15408, Common Criteria, odporúčania OWASP Guides, a ďalšie záväzné predpisy.
Riešenie bude implementovať centrálne bezpečnostné politiky a pravidlá platné pre verejný sektor, pričom dôraz bude kladený na nasadenie bezpečnostných a autentifikačných mechanizmov nielen na úrovni platformy a aplikácií, ale aj v integráciách s externými partnermi a ďalšími ISVS. V prípade využitia vlastnej infraštruktúry budú implementované ekvivalentné bezpečnostné štandardy (virtualizácia, zálohovanie, segmentácia infraštruktúry).
Oblasti a princípy bezpečnostného riešenia:
- Aplikačná bezpečnosť:
Dôvernosť, integrita, autentickosť a dostupnosť dát bude zabezpečovaná priebežným audítovaním, viacúrovňovou autentifikáciou (IAM s podporou zdieľanej identitnej infraštruktúry, SSO, dvojfaktorová autentizácia podľa potreby), šifrovaním všetkých citlivých dát (TLS na prenos, AES v úložiskách), riadením prístupov na úrovni rolí a kontrolovanými servisnými kontami. - Bezpečnosť platformy a dátových úložísk:
Operačné a databázové systémy budú mať automatizované aktualizácie, patch management a pravidelné penetračné testy podľa platnej legislatívy. Logovanie aktivity, prístupov a zmien bude centralizované, oddelené a zabezpečené proti manipulačným zásahom. Prístupové práva k fyzickej a virtuálnej infraštruktúre budú kontrolované podľa princípu najnižších práv (least privilege). - Sieťová bezpečnosť:
Monitoring a segmentácia sieťových tokov, DNSSEC, emailová ochrana, dôveryhodné internetové spojenia, podpora VPN pre administráciu a vzdialený prístup, detekcia malvéru a IDS/IPS. Kompletná komunikácia medzi systémami bude šifrovaná (SSL/TLS). - Riadenie prístupov:
Správa identít a prístupových práv bude riešená jednotným IAM riešením, prepojeným na národné/nadrezortné autority (eID, federácia účtov). Auditné stopy budú pre každý prístup povinné. - Kontinuita prevádzky:
Kritické služby budú zálohované a replikované do oddeleného prostredia/DC, podľa scenárov prevádzky vládneho cloudu, automatizované zálohovanie všetkých dôležitých databáz, testy obnovy. - Validácia dát:
Štruktúra aj obsah dát bude validovaný pred prenosom do centrálnej databázy IPDS, výstupné dáta budú filtrované na ochranu osobných a citlivých údajov (GDPR compliance, anonimizácia). - Vývojové, testovacie a produkčné prostredia budú prísne oddelené. Do produkcie nebude nasadená žiadna časť riešenia bez riadneho otestovania bezpečnosti vrátane penetračných testov.
Ochrana IKT infraštruktúry bude zaručená aj nasadením antivírusových/antimalvérových nástrojov, bezpečnými zálohami a pravidelne aktualizovanými bezpečnostnými zásadami. Pred každým uvedením systému do prevádzky bude vykonaný penetračný test a analýza rizík podľa národnej metodiky. V prípade bezpečnostného incidentu je pripravený incident response plán v súlade s vyhláškami NBÚ. Bezpečnostná architektúra budúceho stavu bude v súlade s dotknutými právnymi normami a zároveň s technickými normami, ktoré stanovujú úroveň potrebnej bezpečnosti IS, pre manipuláciu so samotnými dátami, alebo technické / technologické / personálne zabezpečenie samotnej výpočtovej techniky/HW vybavenia. Ide najmä o:
- zákon č. 95/2019 Z.z. o informačných technológiách vo verejnej správe a o zmene a doplnení niektorých zákonov,
- zákon č. 69/2018 Z.z. o kybernetickej bezpečnosti a o zmene a doplnení niektorých zákonov,
- zákon č. 45/2011 Z.z. o kritickej infraštruktúre,
- vyhláška Úradu podpredsedu vlády Slovenskej republiky pre investície a informatizáciu č. 78/2020 Z. z. o štandardoch pre informačné technológie verejnej správy,
- vyhláška Úradu podpredsedu vlády Slovenskej republiky pre investície a informatizáciu č. 179/2020 Z. z., ktorou sa ustanovuje spôsob kategorizácie a obsah bezpečnostných opatrení informačných technológií verejnej správy,
- vyhláška Úradu na ochranu osobných údajov Slovenskej republiky č. 158/2018 Z. z. o postupe pri posudzovaní vplyvu na ochranu osobných údajov,
- nariadenie Európskeho parlamentu a Rady (EÚ) 2016/679 z 27. apríla 2016 o ochrane fyzických osôb pri spracúvaní osobných údajov a o voľnom pohybe takýchto údajov, ktorým sa zrušuje smernica 95/46/ES (všeobecné nariadenie o ochrane údajov),
- zákon č. 18/2018 Z. z. o ochrane osobných údajov a o zmene a doplnení niektorých zákonov,
- smernica Európskeho parlamentu a Rady (EÚ) (EÚ) 2022/2555 zo 14. decembra 2022 o opatreniach na zabezpečenie vysokej spoločnej úrovne kybernetickej bezpečnosti v Únii, ktorou sa mení nariadenie (EÚ) č. 910/2014 a smernica (EÚ) 2018/1972 a zrušuje smernica (EÚ) 2016/1148 (smernica NIS 2),
- zákon č. 69/2018 Z. z. o kybernetickej bezpečnosti a o zmene a doplnení niektorých zákonov v znení neskorších predpisov (ďalej aj „zákon o kybernetickej bezpečnosti“),
- vyhláška Národného bezpečnostného úradu č. 164/2018 Z. z., ktorou sa určujú identifikačné kritériá prevádzkovanej služby (kritériá základnej služby),
- vyhláška Národného bezpečnostného úradu č. 165/2018 Z. z., ktorou sa určujú identifikačné kritériá pre jednotlivé kategórie závažných kybernetických bezpečnostných incidentov a podrobnosti hlásenia kybernetických bezpečnostných incidentov,
- vyhláška Národného bezpečnostného úradu č. 264/2023 Z. z. ktorou sa mení a dopĺňa vyhláška Národného bezpečnostného úradu č. 362/2018 Z. z., ktorou sa ustanovuje obsah bezpečnostných opatrení, obsah a štruktúra bezpečnostnej dokumentácie a rozsah všeobecných bezpečnostných opatrení,
- vyhláška Národného bezpečnostného úradu č. 493/2022 Z. z. o audite kybernetickej bezpečnosti,
- zákon č. 301/2023 Z. z. ktorým sa mení a dopĺňa zákon č. 95/2019 Z. z. o informačných technológiách vo verejnej správe a o zmene a doplnení niektorých zákonov v znení neskorších predpisov a ktorým sa menia a dopĺňajú niektoré zákony,
- vyhláška Úradu podpredsedu vlády Slovenskej republiky pre investície a informatizáciu č. 78/2020 Z. z. o štandardoch pre informačné technológie verejnej správy,
- vyhláška Úradu podpredsedu vlády Slovenskej republiky pre investície a informatizáciu č. 179/2020, ktorou sa ustanovuje spôsob kategorizácie a obsah bezpečnostných opatrení informačných technológií verejnej správy,
- nariadenie Európskeho parlamentu a Rady (EÚ) 2016/679 z 27. apríla 2016 o ochrane fyzických osôb pri spracúvaní osobných údajov a o voľnom pohybe takýchto údajov, ktorým sa zrušuje smernica 95/46/ES (všeobecné nariadenie o ochrane údajov) – GDPR,
- zákon č. 18/2018 Z. z. o ochrane osobných údajov a o zmene a doplnení niektorých zákonov v znení neskorších predpisov,
- Metodika analýzy rizík kybernetickej bezpečnosti - Metodika analýzy rizík pre uplatnenie v procesoch riadenia rizika v zmysle požiadaviek zákona č. 69/2018 Z. z. o kybernetickej bezpečnosti (NBÚ).
- Určenie obsahu bezpečnostných opatrení
V projekte budú požiadavky na minimálne bezpečnostné opatrenia a bezpečnostný projekt nastavené v súlade s aktuálnou legislatívou SR a špecifickými predpismi pre informačné technológie verejnej správy a aktíva digitálneho mesta.
1. Požiadavky vyplývajúce z obsahu minimálnych bezpečnostných opatrení podľa vyhlášky ÚPVII č. 179/2020 Z. z.:
- Pre projekt sa budú aplikovať minimálne bezpečnostné opatrenia podľa kategórie (I, II alebo III), ktoré budú určené na základe identifikácie významnosti a kategorizácie aktív podľa § 3 vyhlášky 179/2020 Z. z.
- Každá kategória zahŕňa súbor technických, organizačných a procesných opatrení týkajúcich sa zabezpečenia informácií, ICT infraštruktúry, správy prístupov, riadenia incidentov, prevencie, auditu, monitoringu i reportovania.
- Aktuálne sa predpokladá aplikácia opatrení kategórie II (informačný systém s vyššou dôležitosťou pre správu verejných služieb a operatívny chod mesta), pričom presné zaradenie bude potvrdené podľa charakteru a významu spracúvaných údajov a po konzultácii s prevádzkovateľom a bezpečnostným manažérom.
2. Vypracovanie bezpečnostného projektu podľa § 8a vyhlášky 401/2023 Z. z.:
- Požiadavka na bezpečnostný projekt je povinná podľa § 23 ods. 1 a 2 zákona č. 95/2019 Z. z. a podľa §8a vyhlášky 401/2023 Z.z.
- Bezpečnostný projekt musí byť neoddeliteľnou súčasťou Detailného návrhu riešenia (DNR) a musí byť predložený a aktualizovaný v súlade s etapami implementácie projektu, vrátane výsledkov bezpečnostného testovania a reálnej architektúry.
- Súčasťou bezpečnostného projektu budú aj analýzy rizík, kategorizácia a postupy vyhodnotenia bezpečnostných incidentov podľa NBÚ.
3. Požiadavky na aplikáciu bezpečnostných opatrení podľa osobitných predpisov:
- Bezpečnostné opatrenia budú doplnené špecifickými požiadavkami vyplývajúcimi z osobitných predpisov, najmä ak implementované aktíva spadajú aj pod režim kritickej infraštruktúry, zákona č. 45/2011 Z.z., kybernetickej bezpečnosti (§ 5 až § 11 zákona č. 69/2018 Z.z., vyhlášky NBÚ č. 164, 165, 493/2022 Z.z.), pravidiel GDPR a ochrany osobných údajov (zákon č. 18/2018 Z.z., Nariadenie GDPR).
- Osobitné bezpečnostné opatrenia budú popísané pre špeciálne elektronické služby, príp. pre ochranu exponovaných IoT zariadení, zálohovania a komunikácie.
Obsah bezpečnostných opatrení podľa vyhlášky ÚPVII č. 179/2020 Z. z | Aplikované opatrenia | Aplikovaná legislatíva |
Minimálne bezpečnostné opatrenia Kategórie II* | Technické, organizačné a procesné opatrenia podľa vyhlášky, dôraz na monitoring, zálohovanie, bezpečné integračné rozhrania, IAM, audit | §3 ods. 2 vyhlášky 179/2020 Z.z., §8, §23 zákona 95/2019 Z.z. |
Bezpečnostný projekt | Povinnosť vypracovať a aktualizovať bezpečnostný projekt pre IS mesta Michalovce v súlade s etapami vývoja a implementácie | §8a vyhlášky 401/2023 Z.z., §23 zákona 95/2019 Z.z. |
Bezpečnostné opatrenia podľa osobitného predpisu | Ochrana kritickej infraštruktúry, GDPR compliance, reporting, pravidlá kybernetickej bezpečnosti – špecificky podľa aktív | zákon 45/2011, 18/2018, 69/2018, GDPR, vyhlášky NBÚ, NIS2 |
Tabuľka 33 Určenie zdrojov a obsahu minimálnych bezpečnostných opatrení
- Legislatívne, právne, štatutárne, regulačné a zmluvné požiadavky,
Navrhované riešenie bude plne rešpektovať legislatívne, právne a technické požiadavky, ktoré sa vzťahujú na informačné technológie vo verejnej správe. Dôraz bude kladený najmä na zabezpečenie ochrany údajov, kybernetickej bezpečnosti, interoperability, prevádzkovej spoľahlivosti a dostupnosti služieb v súlade s princípmi efektívneho eGovernmentu.
Projekt bude v súlade najmä s nasledovnými právnymi a technickými normami:
- Zákon č. 95/2019 Z. z. o informačných technológiách vo verejnej správe Zákon č. 69/2018 Z. z. o kybernetickej bezpečnosti
- Zákon č. 45/2011 Z. z. o kritickej infraštruktúre
- vyhláška Úradu podpredsedu vlády Slovenskej republiky pre investície a informatizáciu č. 78/2020 Z. z. o štandardoch pre informačné technológie verejnej správy
- Zákon č. 18/2018 Z. z. o ochrane osobných údajov a o zmene a doplnení niektorých zákonov
- Zákon č. 30/2019 Z. z. o hazardných hrách a o zmene a doplnení niektorých zákonov v znení neskorších predpisov
- Zákon č. 71/1967 Zb. o správnom konaní (správny poriadok) v znení neskorších predpisov
- Zákon č. 351/2011 Z. z. o elektronických komunikáciách v znení neskorších predpisov
- Zákon č. 145/1995 Z. z. o správnych poplatkoch v znení neskorších predpisov
- Zákon č. 492/2009 Z. z. o platobných službách a o zmene a doplnení niektorých zákonov v znení neskorších predpisov
- Zákon č. 305/2013 Z. z. o elektronickej podobe výkonu pôsobnosti orgánov verejnej moci a o zmene a doplnení niektorých zákonov (zákon o e-Governmente) v znení neskorších predpisov
- Zákon č. 372/1990 Zb. o priestupkoch v znení neskorších predpisov
- Zákon č. 272/2016 Z. z. o dôveryhodných službách pre elektronické transakcie na vnútornom trhu a o zmene a doplnení niektorých zákonov (zákon o dôveryhodných službách) v znení neskorších predpisov
- Zákon č. 18/2018 Z. z. o ochrane osobných údajov a o zmene a doplnení niektorých zákonov v znení neskorších predpisov
- Zákon č. 9/2010 Z. z. o sťažnostiach v znení neskorších predpisov
- Zákon č. 343/2015 Z. z. o verejnom obstarávaní a o zmene a doplnení niektorých zákonov v znení neskorších predpisov
- Zákon č. 357/2015 Z. z. o finančnej kontrole a audite a o zmene a doplnení niektorých zákonov v znení neskorších predpisov
- Zákon č. 10/1996 Z. z. o kontrole v štátnej správe v znení neskorších predpisov
- Zákon č. 95/2019 Z. z. o informačných technológiách vo verejnej správe
- Zákon č. 78/2020 Z. z. o štandardoch pre informačné technológie verejnej správy
- Zákon č. 540/2001 Z. z. o štátnej štatistike
- Zákon č. 211/2000 Z. z. o slobodnom prístupe k informáciám (zákon o slobode informácií)
- Zákon č. 177/2018 Z. z. o niektorých opatreniach na znižovanie administratívnej záťaže využívaním informačných systémov verejnej správy
- Zákon č.69/2018 Z. z. o kybernetickej bezpečnosti
- Vyhláška č.401/2023 Z. z. o riadení projektov
- Vyhláška Úradu podpredsedu vlády Slovenskej republiky pre investície a informatizáciu č. 179/2020 Z. z., ktorou sa ustanovuje spôsob kategorizácie a obsah bezpečnostných opatrení informačných technológií verejnej správy
- Vyhláška Úradu na ochranu osobných údajov Slovenskej republiky č. 158/2018 Z. z. o postupe pri posudzovaní vplyvu na ochranu osobných údajov
- Nariadenie Európskeho parlamentu a Rady (EÚ) 2016/679 z 27. apríla 2016 o ochrane fyzických osôb pri spracúvaní osobných údajov a o voľnom pohybe takýchto údajov, ktorým sa zrušuje smernica 95/46/ES (všeobecné nariadenie o ochrane údajov)
- Riešenie autentifikácie a prístupov používateľov
Riešenie autentifikácie používateľov a správy prístupov bude v projekte postavené na moderných bezpečnostných princípoch, so zohľadnením možnosti využitia jednotného prihlásenia (Single Sign-On, SSO) a zapojením štátnych či mestských identity providerov. Prístup používateľov bude zabezpečený prostredníctvom IAM, ktoré je súčasťou iného projektu mesta.
Požiadavky na autentifikáciu používateľov:
- Systém musí umožňovať jednotnú autentifikáciu používateľov prostredníctvom IAM (Identity and Access Management), ktorý je schopný prepojiť miestne účty mesta s externými referenčnými zdrojmi identít, ako je eID
- Preferuje sa využitie federovaných mechanizmov autentifikácie (SAML 2.0, OAuth2/OpenID Connect), čo umožní bezpečné a jednotné prihlásenie používateľov naprieč všetkými digitálnymi službami mesta.
- Podporované budú viaceré úrovne autentifikácie podľa charakteru operácie (minimálne dvojfaktorová autentifikácia pre kritické činnosti či vyššie oprávnenia).
Požiadavky na používateľské role, správu prístupov a správu aplikácie:
- Interní používatelia:
- Pracovníci samosprávy, IT správy, technická a prevádzková podpora, admin tím.
- Rozdelenie prístupov podľa organizačnej jednotky, pracovnej pozície a typu agendy (admin, editor, reader, data steward, kurátor, podpora).
- Práva sa spravujú centrálne cez IAM, s prehľadným auditovaním všetkých zmien.
- Externí používatelia:
- Občania, návštevníci, podnikatelia a partneri zapojení v digitálnych službách alebo participatívnych aktivitách.
- Autentifikácia cez IAM alebo alternatívy (prihlásenie cez eID, email+heslo pri nižšej úrovni, príp. sociálne identity); minimálne pri kritických úkonoch musí byť zabezpečená zvýšená úroveň overenia.
- Oprávnenia sú obmedzené podľa typu služby, kde sa vyžaduje odlíšenie úrovne prístupu (napr. podávač žiadosti, vyžiadanie dát, aktívna účasť na hlasovaní, podávanie podnetov).
- Správcovia aplikácie:
- Majú práva na konfiguráciu systému, správu používateľských oprávnení, správu modulov a poskytovanie podpory.
- Kľúčové operácie podliehajú povinnej dvojitej kontrole s kompletným auditom.
Požiadavky na riešenie bezpečnosti do Katalógu požiadaviek:
- Všetky prístupy budú evidované v IAM a auditované (logging prihlásení, pokusov a zmien údajov/prístupov).
- Systém bude implementovať automatické blokovanie účtov pri opakovaných neúspešných pokusoch alebo iných bezpečnostných rizikách.
- Povinnosť periodickej recertifikácie prístupových práv a pravidelných bezpečnostných revízií.
- Zmena a obnova hesla bude prebiehať podľa bezpečnostnej politiky mesta (komplexita hesla, periodicita obnovy).
- Požiadavka na možnosť integračného napojenia ďalších auth providerov v budúcnosti (flexibilný IAM).
Autentifikácia, správa prístupov a definícia používateľských rolí budú v plnom rozsahu podliehať bezpečnostnej architektúre projektu, s cieľom zabezpečiť najvyššiu možnú úroveň ochrany identity, dát a transakcií všetkých používateľských skupín. Všetky vyššie uvedené požiadavky budú zanesné a podrobne rozpracované v Katalógu požiadaviek IS/IPDS mesta Michalovce.
- PREVÁDZKA A ÚDRŽBA VÝSTUPOV PROJEKTU
- Návrh riešenia prevádzky a údržby
AS IS stav:
V súčasnom stave je prevádzka a údržba informačných systémov v meste vykonávaná prevažne ad hoc a zameraná na základnú správu bežných administratívnych IS a technickej infraštruktúry. Správa systémov je vykonávaná internými pracovníkmi, v prípade závažnejších chýb alebo incidentov sa objednávajú služby externých dodávateľov formou objednávky alebo servisnej zmluvy, ktoré však nezahŕňajú garantované úrovne poskytovaných služieb (SLA). Pravidelná preventívna údržba a monitoring IT infraštruktúry a aplikácií je obmedzený, reaktívne riešenie výpadkov alebo porúch prevláda nad proaktívnym monitorovaním a plánovaním obnovy. Aktuálny stav správy záloh, obnovovania systému a dát, verzovania konfigurácií a dokumentácie je fragmentovaný, často bez centrálneho riadenia a jednotnej politiky.
TO BE stav:
Navrhovaný cieľový stav počíta s implementáciou štandardizovaných IT servisných procesov a cieľom dosiahnuť výrazné zvýšenie úrovne SLA, ako aj efektivity prevádzky, plánovania údržby a obnovy. Integračná platforma digitálnych služieb mesta Michalovce bude prevádzkovaná podľa princípov ITSM (IT Service Management), pričom sa predpokladá využitie moderného systému pre manažment služieb podpory (napr. Service Desk s možnosťou ticketingu, automatizovaného workflow a prepojenia na monitoring).
Kľúčové črty budúceho riešenia:
- Nepretržitý dohľad nad stavom infraštruktúry, previazanie monitoringu, incident managementu a reportingových nástrojov (automatické alerty pri prekročení SLA alebo incidentoch).
- Definovaný plán preventívnej údržby, riadeného patchovania a aktualizácií so záložným harmonogramom pre kritické komponenty.
- Jednotná politika zálohovania (on-site/off-site), pravidelné testovanie obnoviteľnosti dát a disaster recovery plán s jasným rozpisom zodpovedností interných pracovníkov a dodávateľa.
- Cieľová dostupnosť systému SLA minimálne na úrovni 99,5% pre produkčné prostredie, s tabuľkovo stanovenými reakčnými a obnovovacími časmi (napr. Time to Detect – do 10 min., Time to Recover – do 2 hod. pri kritickom výpadku).
- Integrácia s platformou pre správu používateľov, incidentov, zmien a plánovaní prevádzkových okien.
Ak bude pre podporu použitý špecializovaný systém (servicedesk, software na manažment požiadaviek), zabezpečí sa jeho integrácia na portál Integračnej platformy a umožní centralizovaný prehľad o požiadavkách údržby, incidentoch, SLA a histórii zásahov. Požaduje sa aj možnosť zdieľať informácie z tohto systému prostredníctvom notifikácií alebo exportov do analytických nástrojov (dashboardy vedenia mesta, reporting o prevádzke a dostupnosti).
Prehľad predpokladaných požiadaviek na prevádzku a údržbu cieľového riešenia:
- Zabezpečiť SLA na úrovni min. 99,5% dostupnosti,
- Okamžitý monitoring všetkých kritických aplikácií a infraštruktúry,
- Centralizovaná správa incidentov, zmien a požiadaviek,
- Pravidelná preventívna údržba (min. mesačne),
- Plánované obnovovacie prostredia (test/staging/recovery),
- Riadené a automatizované zálohovanie všetkých kľúčových dát,
- Detailný log management a auditná stopa všetkých prevádzkových zásahov,
- Možnosť vzdialenej správy a prehľadových reportov,
- Povinnosť obnoviteľnosti systému a garantovanej obnovy dát do 2 hod. od výpadku,
- Prepojenie údržby na bezpečnostné procesy (penetračné testy, patch manažment, reakcia na incidenty podľa NBÚ),
- Povinnosť priebežnej aktualizácie dokumentácie o prevádzke,
- Integrácia s ITSM/servicedesk podľa potreby.
Takto nastavený prevádzkový a údržbový model zaistí efektívnu správu, minimalizáciu rizík a vysokú dostupnosť všetkých nových digitálnych služieb i existujúcich integračných rozhraní mesta, v súlade s očakávaniami používateľov a legislatívnymi povinnosťami SR.
- Zabezpečenie podpory používateľov a prevádzky
Podpora používateľov a prevádzky Integrovaného informačného systému bude realizovaná v súlade s medzinárodne uznávanými princípmi viacúrovňovej podpory (L1, L2, L3), ktoré zabezpečia efektívne, včasné a transparentné riešenie problémov a incidentov v rámci celého ekosystému služieb.
- Podpora L1 (Level 1, kontaktný bod pre používateľa):
Zabezpečená prostredníctvom jednotného kontaktného miesta (Service Desk, kontaktný email, telefón). L1 vykonáva základnú diagnostiku, zodpovedá za základné používateľské požiadavky (napr. obnova hesla, kontrola dostupnosti služieb, základné nastavenia aplikácie/účtu, preverené FAQ). Požiadavky, ktoré L1 nevyrieši, sú eskalované na vyššie úrovne. - Podpora L2 (Level 2, specializovaný tím prevádzky):
Rieši zložitejšie požiadavky a technické incidenty eskalované z L1, analyzuje prevádzkové logy, vykonáva detailné nastavenia, troubleshooting aplikácií a infraštruktúry, konfiguračné zmeny, patchovanie a základnú správu integračných služieb. S technickým tímom komunikuje hlavne prostredníctvom ITSM systému alebo koordinačných schôdzí. - Podpora L3 (Level 3, externý dodávateľ/špecialista):
Rieši najnáročnejšie problémy, komplexné prevádzkové incidenty, návrh architektúry, bezpečnostné analýzy či priamu intervenciu vyskytujúcich sa zlyhaní alebo zraniteľností. L3 je štandardne riešený formou SLA s externým dodávateľom alebo špecializovanou podporou, vrátane možnosti riešenia kritických chybných stavov v určenej lehote.
Podpora infraštruktúrnych služieb:
Prevádzka a údržba fyzickej infraštruktúry dátového centra, cloudovej platformy alebo sietí (vrátane komunikačných služieb Govnet/VPN/virtualizácia) bude zabezpečená prevažne cez servisné zmluvy (napr. s cloudovým providerom, dodávateľom HW/SW), v úzkej spolupráci mestského IT oddelenia, prípadne prostredníctvom špecializovaného správcu datacentra.
PodPora | Poskytovateľ (subjekt zodpovedný za poskytnutie podpory) | Požadovaný Čas dostupnosti | STAV zabezpečenia | Pozn. (napr. známe obmedzenia služby, špeciálne zodpovednosti, a pod.) |
L1 – Kontaktný bod | IT podpora mesta/Správca IS | 8x5, 7x24 (pri kritických službách) | Bude zriadený v projekte, štandardná helpdesk schéma | L1 – Kontaktný bod |
L2 – Prevádzka/IT administrácia | Oddelenie IT prevádzky mesta/Špecialista | Zmluva, podľa kritičnosti služby | Časť služieb môže byť prenesená na externého integrátora | L2 – Prevádzka/IT administrácia |
L3 – Externý dodávateľ | Dodávateľ riešenia/servisný partner | SLA podľa zmluvy (napr. 4h/next business day Restore) | Súčasť dodávky systému, súčasť finálneho obstarávania | L3 – Externý dodávateľ |
Podpora infraštruktúrnych služieb | Prevádzkovateľ cloud/platformy/HW | Podľa servisnej zmluvy | Govnet, servis HW, cloudová SLA, úlohou IT útvaru mesta je koordinácia eskalácií | Podpora infraštruktúrnych služieb |
Tabuľka 34 Prehľad riešenia zabezpečenia podpory používateľov a prevádzky
- Riešenie incidentov v prevádzke - parametre úrovní služby
Parametre služby riešenia incidentov v prevádzke sú špecifikované na základe určenia priority incidentu pomocou kombinácie jeho naliehavosti a dopadu podľa najlepších skúseností z praxe (best practice) z oblasti manažmentu IT služieb ( Information Technology Infrastructure Library - ITIL V3) nasledovným spôsobom:
Incident - za incident je považovaná každá nahlásená alebo inak zistená relevantná skutočnosť týkajúca sa aktíva (informačného systému) alebo jeho časti, ktorého nedostupnosť alebo nefunkčnosť má vplyv na poskytovanie služieb.
klasifikácia naliehavosti incidentu | Závažnosť incidentu | Popis naliehavosti incidentu |
A | Kritická | Kritické chyby, ktoré spôsobia úplné zlyhanie systému ako celku a nie je možné používať ani jednu jeho časť, nie je možné poskytnúť požadovaný výstup z IS. |
B | Vysoká | Chyby a nedostatky, ktoré zapríčinia čiastočné zlyhanie systému a neumožňuje používať časť systému. |
C | Stredná | Chyby a nedostatky, ktoré spôsobia čiastočné obmedzenia používania systému. |
D | Nízka | Kozmetické a drobné chyby. |
Tabuľka 35 Klasifikácia Naliehavosti incidentu
Klasifikácia závažnosti incidentu |
Dopad | Popis dopadu |
1 | katastrofický | katastrofický dopad, priamy finančný dopad alebo strata dát, |
2 | značný | značný dopad alebo strata dát |
3 | malý | malý dopad alebo strata dát |
Tabuľka 36 Klasifikácia Závažnosti incidentu
Určenie priority incidentu je kombináciou dopadu a naliehavosti podľa nasledovnej matice:
Matica priority incidentov | Dopad | |||
Katastrofický - 1 | Značný - 2 | Malý - 3 | ||
Naliehavosť | Kritická - A | 1 | 2 | 3 |
Vysoká - B | 2 | 3 | 3 | |
Stredná - C | 2 | 3 | 4 | |
Nízka - D | 3 | 4 | 4 |
Tabuľka 37 Určenie priority incidentu
Parametre služby Riešenia incidentov v prevádzke:
Označenie priority incidentu | Reakčná doba(1) od nahlásenia incidentu po začiatok riešenia incidentu | Doba konečného vyriešenia incidentu od nahlásenia incidentu (DKVI) (2) | Spoľahlivosť (3) (počet incidentov za mesiac) |
1 | 0,5 hod. | 4 hodín | 1 |
2 | 1 hod. | 12 hodín | 2 |
3 | 1 hod. | 24 hodín | 10 |
4 | 1 hod. | Vyriešené a nasadené v rámci plánovaných releasov |
Tabuľka 38 Parametre služby Riešenia incidentov v prevádzke
Vysvetlivky k tabuľke
(1) Reakčná doba je čas medzi nahlásením incidentu verejným obstarávateľom (vrátane užívateľov IS, ktorí nie sú v pracovnoprávnom vzťahu s verejným obstarávateľom) na helpdesk úrovne L3 a jeho prevzatím na riešenie.
(2) DKVI (Doba konečného vyriešenia incidentu) - znamená čas obnovenia štandardnej prevádzky - čas medzi nahlásením incidentu verejným obstarávateľom a vyriešením incidentu poskytovateľom podpory (do doby, kedy je funkčnosť prostredia znovu obnovená v plnom rozsahu). Doba konečného vyriešenia incidentu od nahlásenia incidentu verejným obstarávateľom sa počíta počas celého dňa. Do tejto doby sa nezarátava čas potrebný na nevyhnutnú súčinnosť verejného obstarávateľa, ak je potrebná pre vyriešenie incidentu. V prípade potreby je poskytovateľ podpory oprávnený požadovať od verejného obstarávateľa schválenie riešenia incidentu.
(3) Spoľahlivosť - maximálny počet incidentov za kalendárny mesiac. Každá ďalšia chyba nad stanovený limit spoľahlivosti sa počíta ako začatý deň omeškania bez odstránenia vady alebo incidentu. Duplicitné alebo technicky súvisiace incidenty (zadané v rámci jedného pracovného dňa, počas pracovného času 8 hodín) sú považované ako jeden incident.
(4) Incidenty nahlásené verejným obstarávateľom poskytovateľovi podpory v rámci testovacieho prostredia majú prioritu 3 a nižšiu. Vzťahujú sa výhradne k dostupnosti testovacieho prostredia. Za incident v testovacom prostredí sa nepovažuje incident vztiahnutý k práve testovanej funkcionalite.
Vyššie uvedené SLA parametre nebudú použité pre nasledovné služby:
- Služby systémovej podpory na požiadanie (nad paušál)
- Služby realizácie aplikačných zmien vyplývajúcich z legislatívnych a metodických zmien (nad paušál)
Pre tieto služby budú dohodnuté osobitné parametre dodávky.
- Požadovaná dostupnosť informačného systému:
Popis | Parameter | Upresnenie |
Prevádzkové hodiny | 12 hodín | od 6:00 hod. - do 18:00 hod. počas pracovných dní |
Servisné okno | 10 hodín | od 19:00 hod. - do 5:00 hod. počas pracovných dní |
24 hodín | od 00:00 hod. - 23:59 hod. počas dní pracovného pokoja a štátnych sviatkov Servis a údržba sa bude realizovať mimo pracovného času. | |
Dostupnosť produkčného prostredia IS | 98,5% | 98,5% z 24/7/365 t.j. max ročný výpadok je 66 hod. Maximálny mesačný výpadok je 5,5 hodiny. Vždy sa za takúto dobu považuje čas od 0.00 hod. do 23.59 hod. počas pracovných dní v týždni. Nedostupnosť IS sa počíta od nahlásenia incidentu Zákazníkom v čase dostupnosti podpory Poskytovateľa (t.j. nahlásenie incidentu na L3 v čase od 6:00 hod. - do 18:00 hod. počas pracovných dní). Do dostupnosti IS nie sú započítavané servisné okná a plánované odstávky IS. V prípade nedodržania dostupnosti IS bude každý ďalší začatý pracovný deň nedostupnosti braný ako deň omeškania bez odstránenia vady alebo incidentu. |
RTO (Recovery Time Objective) | 4 hodiny | Tradičné zálohovanie - výpadok a obnova trvá cca hodiny až dni |
RPO (Recovery Point Objective) | 6 hodín | Tradičné zálohovanie - výpadok a obnova trvá cca hodiny až dni |
- Požiadavky na ľudské zdroje potrebné pre zabezpečenie prevádzky
Pre zaistenie bezpečnej, spoľahlivej a efektívnej prevádzky Integrovaného informačného systému a naviazaných smart služieb je nevyhnutné definovanie a alokácia adekvátnych ľudských zdrojov s jasne rozdelenými kompetenciami a zodpovednosťami. Cieľom je trvalo udržateľná správa, rozvoj a rozšíriteľnosť systému v súlade s prevádzkovými a legislatívnymi požiadavkami mesta.
Personálne zabezpečenie prevádzky budovaného systému:
- IT správca a administrátor platformy
Zodpovednosť za bežnú prevádzku, konfiguráciu systému, správu používateľov, základné servisné úkony, aktualizácie, monitoring dostupnosti a základnú L1/L2 používateľskú podporu. - Dátový kurátor (data steward)
Garantuje správnosť údajov, manažment otvorených údajov, manažment kvality dát, metadáta, naplnenie požiadaviek GDPR aj otvorených dát pre verejnosť. - Špecialista na infraštruktúru a siete
Prevádzka a údržba HW, LAN/WAN, cloudovej platformy, zálohovanie, obnova, bezpečnostné nastavenia, podpora integrácie nových zariadení. - Bezpečnostný manažér / DPO
Implementuje bezpečnostné politiky, riadi a dokumentuje incidenty, zodpovedá za plnenie všetkých legislatívnych povinností podľa NIS2, GDPR, zákona o kyberbezpečnosti a súvisiace audity. - Helpdesk (L1 podpora)
Základná používateľská podpora, edukácia koncových používateľov, komunikácia, riešenie bežných požiadaviek. - Špecializovaná L2/L3 externá podpora
Dostupná podľa servisnej zmluvy s dodávateľom na riešenie komplexných incidentov, problémov infraštruktúry, aktualizácií a rozvojového programovania.
Požiadavky na školenia a certifikácie:
- Povinné vstupné a opakované školenia používateľov, IT správcov a pracovníkov podpory zamerané na:
- používanie a správu systému,
- kybernetickú bezpečnosť (základy pre všetkých, špecializované školenia pre IT a bezpečnostný tím),
- správu a publikovanie otvorených údajov, prácu s analytickými a reportingovými nástrojmi,
- GDPR, ochranu osobných údajov a prácu s citlivými údajmi.
- Odporúča sa, aby technické role (IT správca, infraštruktúra, bezpečnostný manažér) disponovali relevantnými certifikátmi (napr. ITIL, ISO/IEC 27001, Microsoft/AWS/Azure certifikát, CCNA, Linux Foundation, Open Data).
- Data steward(ov) a admini by mali absolvovať školenia k open-data štandardom (DCAT-AP, modelovanie údajov, legislatíva).
- Pracovníci obsluhy smart zariadení a IoT infraštruktúry budú školení na ich prevádzku, údržbu, aktualizácie a troubleshooting na mieste.
- Školenia budú opakované minimálne raz ročne alebo pri zásadnej inovácii systému.
Všetky vyššie uvedené požiadavky budú systematicky evidované v Katalógu požiadaviek projektu IPDS/CDP/IAM a systematicky rozpracované v prevádzkovej dokumentácii a interných smerniciach mesta pre digitálne služby. Plán školení bude mať presne určené skupiny, obsah, periodicitu a spôsob overovania získaných znalostí. Implementácia systému sa považuje za ukončenú, ak je zabezpečená aj personálna pripravenosť mesta garantovať jeho prevádzku v plnom rozsahu definovaných SLA a bezpečnostných požiadaviek.
- Požiadavky na zdrojové kódy
Pre projekt Integračná platforma digitálnych služieb mesta Michalovce je nevyhnutná úplná transparentnosť a právna istota v oblasti dodávky zdrojových kódov aplikačných častí riešenia, ich dokumentácie a všetkých projektových výstupov zhotovených dodávateľom. Dodávka musí byť realizovaná v súlade s § 15 ods. d) zákona č. 95/2019 Z.z., pričom objednávateľ – Mesto Michalovce – bude mať garantované dispozičné (vlastnícke) práva k odovzdaným kódom a dokumentácii bez akéhokoľvek obmedzujúceho „vendor lock-in“.
Požiadavky na rozsah a formu odovzdávania zdrojových kódov:
- Povinnosť odovzdať kompletné, čitateľné, buildovateľné a audítovateľné zdrojové kódy všetkých novo vyvinutých alebo upravených komponentov (backend, frontend, integračné služby, skripty, konfiguračné štruktúry, CI/CD skripty a pod.).
- Ku každej aplikačnej časti povinnosť dodania dokumentácie v štruktúre: užívateľská príručka, vývojárska (developerská) dokumentácia, popis architektúry a funkčných scenárov, build/deploy inštrukcie, API špecifikácia, schéma databáz, systémové diagramy.
- Povinné doručenie v štandardizovanom archivačnom a spravovateľnom formáte (napr. repozitár GIT, alebo .zip/.tar/.7z balík), s jasným identifikátorom verzie/míľnika (commit hash, label, verzia).
Periodicita a spôsob preberania a archivácie zdrojových kódov:
- Zdrojové kódy a dokumentáciu musí dodávateľ preukázateľne odovzdať pri každom dohodnutom projektovom, zmluvnom alebo fakturačnom míľniku (napr. Beta, UAT, Go-live, každá významná aktualizácia); prevzatie sa dokladuje podpisom preberacieho protokolu.
- Kódy i dokumentácia budú uložené v mestskom bezpečnom repozitári (interný alebo externý k dispozícii mestu), pričom ich zálohovanie, prístupová politika a audit budú definované v projektovej dokumentácii a SLA.
Licencie, dispozičné práva a ochrana pred vendor lock-in:
- Všetky zdrojové kódy a dokumentácia budú poskytnuté pod verejnou licenciou EUPL (EUPL v aktuálnej verzii), t.j. mesto bude oprávnené s nimi ďalej nakladať (úpravy, rozvoj, integrácia, migrácia).
- ZoD, SLA a všetky naviazané projektové dokumenty explicitne obsahujú zákaz vendor lock-in, povinnosť odovzdať všetky kódy a zdokumentovať každú funkcionalitu – nie je prípustné obmedzenie ďalšieho rozvoja zo strany pôvodného dodávateľa.
- Pravidlá preberania a správy zdrojových kódov budú súčasťou Zmluvy o dielo, vrátane pokút alebo sankcií pri ich nedodaní.
Katalóg požiadaviek na zdrojové kódy bude obsahovať:
- Podrobnú špecifikáciu rozsahu odovzdania (moduly, balíky, skripty, konfigy, dokumentácia)
- Periodicitu (viazanosť na projektové a fakturačné míľniky)
- Povinnosť zálohovania, bezpečného uloženia, správy a auditu prístupu mesta
- Povinnosť dodržať usmernenia MIRRI o kvalite kódu (Metodické usmernenie č. 024077/2023)
- Licenčné podmienky (EUPL/open-source kompatibilita, zákaz vendor lock-in)
- Právo mesta kontrolovať, auditovať, upravovať a rozvíjať dodané kódy aj s podporou tretích strán
Týmto bude zabezpečené, že dodané riešenie bude v plnom súlade so zákonom o IT VS, odporúčaniami MIRRI aj metodikou pre otvorené softvérové riešenia vo verejnej správe.
- OPIS IMPLEMENTÁCIE PROJEKTU A PREBERANIA VÝSTUPOV PROJEKTU
Projekt bude implementovaný v súlade s požiadavkami vyhlášky MIRRI č. 401/2023 Z.z. o riadení projektov a zmenových požiadaviek v prevádzke. Spôsob riadenia realizácie projektu bude zvolený s ohľadom na charakter riešenia, cieľové výstupy a požadovanú úroveň flexibility pri vývoji. Optimálny je prístup "waterfall s prvkami agile", ktorý umožní jednoznačné plánovanie etáp (etapizáciu podľa legislatívy a financií), ale zároveň pružne integrovať pripomienky používateľa, upraviť detaily alebo pridať nové požiadavky v priebehu životného cyklu.
Požadované projektové produkty a harmonogram:
- V analyticko-dizajnovej fáze bude dodaná úplná projektová dokumentácia, architektúra systému, detailizovaný harmonogram implementácie, návrh bezpečnostného projektu, plán migrácie údajov a manažment zmenových požiadaviek.
- V každej realizačnej etape (inkremente) dodávateľ odovzdá čiastkový produkt (napr. infraštruktúra a komunikačné služby, prototypy webových/mobilných rozhraní, integračná vrstva, testovacie verzie jadra IPDS, správa identít a IAM, základný reporting a analytika).
- Po ukončení projektu musí byť odovzdaný komplet plne funkčný systém: všetky aplikačné komponenty (web, mobil, API, integrácie), technologické a sieťové komponenty, systém správy údajov a otvorených dát, prevádzkové prostredia (produkcia, test, vývoj), vrátane plnej projektovej a užívateľskej dokumentácie, hotové a auditované zdrojové kódy (viď požiadavku vyššie), testovacie scenáre a výsledky, bezpečnostný projekt, plán školení a odovzdávací protokol podpory.
- Súčasťou bude dokumentácia a naprogamovanie všetkých nových alebo transformovaných biznis procesov, ktoré sú predmetom inovácie (napr. elektronizácia podaní, notifikácie, reportovanie, participácia, štandardizovaný export otvorených údajov a pod.).
- Dôraz bude kladený na štandardizované biznis objekty – podania, žiadosti a životné situácie občana, rozhodnutia, digitálne dokumenty, analytické reporty, prehľadové dashboardy, vizualizácie dát, dáta publikované ako open data, API rozhrania.
Aplikačné a technologické komponenty riešenia:
- Platforma IPDS (zber, agregácia, správa a vizualizácia dát)
- Webový portál a mobilná aplikácia (frontendy)
- Integračné API (openAPI, REST/SOAP, MQTT, IoT integrácia)
- Bezpečnostné prvky, zálohovacia a obnovovacia infraštruktúra.
Rozdelenie zodpovednosti za vypracovanie a dodanie projektových výstupov:
- Za vypracovanie a kompletizáciu projektových produktov počas jednotlivých etáp je primárne zodpovedný zhotoviteľ (dodávateľ platformy/modulu), pričom manažér projektu (objednávateľ) zabezpečí priebežné odbery, validáciu, testovanie a akceptačné protokoly.
- Dokumentácia, zdrojové kódy a finálne diela sú preberané komisionálne, v súlade s harmonogramom a podľa jasne zadefinovaných míľnikov.
Návrh spôsobu akceptácie a schvaľovania výstupov projektu:
- Každý čiastkový aj finálny výstup projektu musí byť riadne zdokumentovaný a jeho súlad s požiadavkami overený objednávateľom (testovanie, verifikačné protokoly, bezpečnostné a výkonnostné testy podľa kritérií).
- Aktivácia služby za míľnik je viazaná na formálne prebratie výstupu (protokol o testovaní, prevzatí a schválení, potvrdenie archívneho uloženia zdrojových kódov).
- Všetky výstupy musia byť akceptované objednávateľom pred plným nasadením systému, pričom prípadné nezhody musia byť odstránené v lehote stanovenej zmluvou.
Projekt bude implementovaný podľa princípov transparentnosti, modularity a testovateľnosti. Predchádzaniu vendor lock-in a zabezpečeniu práv mesta k výstupom bude venovaná osobitná pozornosť naprieč celou zmluvnou dokumentáciou, harmonogramom a akceptačnými procesmi. Každý krok v implementácii bude auditovateľný a všetky produkty budú konkrétne viazané na zodpovedné osoby/dodávateľské tímy.Opis implementácie projektu a preberania výstupov projektu
Implementácia projektu bude vedená v súlade s požiadavkami vyhlášky MIRRI č. 401/2023 Z.z. o riadení projektov a s aktuálnou projektovou metodikou verejnej správy. Ako najvhodnejší spôsob riadenia projektu je zvolený postup "waterfall s prvkami metódy agile", ktorý umožní kombinovať transparentnosť, kontrolovateľnosť a naplánované odovzdanie produktov s dostatočnou flexibilitou na iteratívne doladenie a rýchlu implementáciu vybraných funkcionalít.
Projektové produkty a ich detailizácia podľa jednotlivých etáp a míľnikov:
- Projektová dokumentácia a dokumentácia produktu (analytická, architektonická a bezpečnostná dokumentácia podľa vyhlášky MIRRI, dokumentácia procesov, dátový model, bezpečnostný projekt, plán migrácie údajov).
- Zdrojové kódy a kompletná technická dokumentácia systému, preberané po každom míľniku (vývoj, testovanie, produkcia, upgrade/rozšírenie).
- Koncové služby a transformované procesy: Redizajn a digitalizácia hlavných procesov mesta – elektronické podania, žiadosti, interakcie s občanom, notifikácie, tvorba a export otvorených údajov, participatívne agendy a reporting.
- Biznis objekty: Definované životné situácie, podania, elektronické formuláre, rozhodnutia, dashboardy, reporty, dáta analytiky, aplikačné rozhrania – každé so štruktúrou podľa centrálneho dátového modelu mesta.
- Aplikačné komponenty: Platforma IPDS, IAM, webový portál, mobilná aplikácia, integračné moduly/API, systém pre správu otvorených údajov, analytické, reportingové a vizualizačné moduly, workflow engine.
- Technologické komponenty: Vlastná/serverová/cloudová infraštruktúra, prevádzkové prostredie (production/test/dev), integračná a bezpečnostná vrstva, monitoring, zálohovanie, disaster recovery.
Rozdelenie zodpovedností:
- Zodpovednosť za vypracovanie a dodanie projektových výstupov nesie hlavný dodávateľ (zhotoviteľ), každý produkt je kontrolovaný a validovaný objednávateľom (mesto), pričom zapojenie interných expertov objednávateľa je kľúčové pri testovaní a akceptácii výstupov.
- Na každom míľniku bude vypracovaný a odovzdaný preberací protokol a dokumentácia; potvrdenie o prevzatí podmieňuje uvoľnenie fakturácie daného míľnika.
- Zdrojové kódy, dokumentácia a ostatné projektové výstupy musia byť odovzdané na trvalé úložisko objednávateľa, vrátane záznamu v archivačnom Katalógu.
Akceptačný a schvaľovací proces:
- Pre každý míľnik platí štandardizovaný proces testovania, validácie a preberania výstupov, so zapojením odborne zodpovedných pracovníkov mesta.
- Zmluvné výstupy (produkčný systém, zdrojové kódy, dokumentácia atď.) môžu byť akceptované len po splnení všetkých kritérií kvality a kompatibility s požiadavkami projektu.
- Každý produkt je akceptovaný na základe merateľných akceptačných kritérií, výstupov z integračných a funkčných testov, výsledkov bezpečnostného auditu, podrobného preberacieho protokolu a schválenia projektovým manažérom mesta.
Implementácia a preberanie výstupov projektu je naplánovaná v etapách a míľnikoch s dôrazom na jasné, auditovateľné rozdelenie zodpovedností, transparentnosť preberania, včasné odhalenie prípadných nezhôd a ochranu práv objednávateľa k všetkým projektovým produktom. Každý krok bude v plnej súlade s platnou legislatívou, odporúčaniami MIRRI a osvedčenými praktikami verejnej správy SR.
- ODKAZY
Projekt nadväzuje na, alebo čerpá informácie z nasledujúcich existujúcich materiálov a projektov:
- Cloudová dátová platforma (CDP) Michalovce
- Moderné technológie mesta Michalovce, projekt č. 902
- Oficiálny profil a detail projektu: http://data.gov.sk/id/egov/project/902
- IAM modul – MetaIS/CDP
- Projekt "Rozvoj cloud dátovej platformy CDP", projekt č. 3202
- Profil a informácie: https://data.gov.sk/id/egov/project/3202
- Centrálny model údajov verejnej správy (CMD)
- https://data.gov.sk/centrálny-model-údajov/
- Referenčné URI a príklady: https://data.gov.sk/def/ontology/physical-person/PhysicalPerson
- Vyhlášky, metodiky a zákonné predpisy
- Vyhláška MIRRI č. 401/2023 Z.z. o riadení projektov a zmenových požiadaviek
- Vyhláška MIRRI č. 78/2020 Z.z. o štandardoch pre IT VS
- Zákon č. 95/2019 Z.z. o IT vo verejnej správe
- Metodické usmernenia pre správu kvality softvéru: https://mirri.gov.sk/sekcie/informatizacia/riadenie-kvality-qa/
- Projektové a analytické dokumenty
- Hlavný projektový opis: MI_Priloha_c_1_Opis_predmetu_zakazky_ver4.docx
- Ostatné prípravné štúdie, analýzy a architektonické návrhy, prístupné v prílohách dokumentácie projektu.
Pri navrhovaní a hodnotení projektovej dokumentácie odporúčame vždy citovať a vychádzať priamo z týchto kľúčových podkladov – tým sa minimalizuje duplicita a zabezpečí konzistentnosť naprieč všetkými výstupmi aj pripomienkovacím procesom.
- PRÍLOHY
Príloha 1: Zoznam rizík a závislostí (Excel): https://www.mirri.gov.sk/sekcie/informatizacia/riadenie-kvality-qa/riadenie-kvality-qa/index.html
Koniec dokumentu