I-02 Projektový zámer (projektovy_zamer)

Version 10.1 by Lucia Rácová on 2025/08/24 22:56

PROJEKTOVÝ ZÁMER

Vzor pre manažérsky výstup  I-02

 podľa vyhlášky MIRRI č. 401/2023 Z. z.  (účinnosť od 1.4.2025)

Povinná osobaMestská časť Košice-Sídlisko KVP
Názov projektuSmart zariadenia na KVP
Zodpovedná osoba za projektTBD
Realizátor projektuMestská časť Košice-Sídlisko KVP
Vlastník projektuMestská časť Košice-Sídlisko KVP

Schvaľovanie dokumentu

PoložkaMeno a priezviskoOrganizáciaPracovná pozíciaDátum

Podpis

(alebo elektronický súhlas)

 TBD    

1. HISTÓRIA DOKUMENTU

VerziaDátumZmenyMeno a priezvisko
   TBD

2. ÚČEL DOKUMENTU, SKRATKY (KONVENCIE) A DEFINÍCIE

V súlade s Vyhláškou 401/2023 Z.z. je dokument I-02 Projektový zámer určený na rozpracovanie detailných informácií prípravy projektu, aby bolo možné rozhodnúť o pokračovaní prípravy projektu, pláne realizácie, alokovaní rozpočtu a ľudských zdrojov.

Tento dokument slúži na účely prípravnej a iniciačnej fázy projektu Smart zariadenia na KVP, ktorý realizuje Mestská časť Košice–Sídlisko KVP. Projekt bol vypracovaný v súlade s požiadavkami dopytovej výzvy PSK-MIRRI-619-2024-DV-EFRR, vyhlásenej Ministerstvom investícií, regionálneho rozvoja a informatizácie Slovenskej republiky. Účel dokumentu zodpovedá ustanoveniam Vyhlášky č. 401/2023 Z. z. o riadení projektov a zmenových požiadaviek v prevádzke informačných technológií verejnej správy.

2.1 Použité skratky a pojmy

SKRATKA/POJEMPOPIS
AS ISAktuálny stav bez realizácie projektu
DPHDaň z pridanej hodnoty
EČVEvidenčné číslo vozidla
eGoveGovernment
ENPVČistá súčasná ekonomická hodnota
ETLExtract, Transform, Load - Extrahovať, transformovať, načítať
Európska únia
EUR, €Mena EURO
G2BSlužby pre podnikateľov (Government to Business)
G2CSlužby pre občanov (Government to Citizens)
GDPRGeneral Data Protection Regulation, NARIADENIE EURÓPSKEHO PARLAMENTU A RADY (EÚ) 2016/679 z 27. apríla 2016 o ochrane fyzických osôb pri spracúvaní osobných údajov a o voľnom pohybe takýchto údajov
IaaSInfrastructure as a Service (Infraštruktúra ako služba)
IDIdentifikačné číslo
IKTInformačné komunikačné technológie
ISInformačný systém
IS CPDIInformačný systém Centrálna platforma dátovej integrácie
ISVSInformačný systém verejnej správy
ITInformačné technológie
ITILInformation Technology Infrastructure Library
IS VSIS verejnej správy
JSONJavaScript Object Notation, Označenie objektu JavaScript
KPIKey performance indicators - Kľúčové indikátory výkonnosti
MOUManažment osobných údajov
MÚKModul úradnej komunikácie
N/ANot applicable, neaplikovateľné
NPVČistá súčasná hodnota (Net Present Value)
PRINCEProjects in Controlled Environments
RESTRepresentational State Transfer architectural style for distributed hypermedia systems, Reprezentatívny štatút pre štrukturálny štýl prenosu pre distribuované hypermedia systémy
ROINávratnosť investícií (Return of Investment)
RPORegister právnických osôb a podnikateľov
SLAService level agreement
SOAServisne orientovaná architektúra (Service Oriented Architecture)
SRSlovenská republika
SWSoftvér (Software)
TO BECieľový stav po realizácii projektu
TCOCelkové náklady na vlastníctvo (Total Cost of Ownership)
ŤZPŤažké zdravotné postihnutie
ÚPVSÚstredný portál verejnej správy
ÚVOÚrad pre verejné obstarávanie
VOVerejné obstarávanie
VSVerejná správa
Z.z.Zbierka zákonov

Tabuľka 1 Skratky a pojmy

2.2 Konvencie pre typy požiadaviek (príklady)

Hlavné kategórie požiadaviek v zmysle katalógu požiadaviek, rozdeľujeme na funkčné (funkcionálne), nefunkčné (kvalitatívne, výkonové a pod.). Podskupiny v hlavných kategóriách  je možné rozšíriť podľa potrieb projektu, napríklad:

Funkcionálne (používateľské) požiadavky majú nasledovnú konvenciu:

FRxx

●      F          – funkcionálna alebo používateľská požiadavka

●      R          – označenie požiadavky

●      xx         – číslo požiadavky

Nefunkčné (kvalitatívne, výkonové - Non Functional Requirements - NFR) požiadavky majú nasledovnú konvenciu:

NRxx

●      N          – nefunkčná požiadavka (NFR)

●      R          – označenie požiadavky

●      xx         – číslo požiadavky

Ostatné typy požiadaviek môžu byť ďalej definované Objednávateľom/PM.

3. DEFINOVANIE PROJEKTU

3.1 Manažérske zhrnutie

Predmetom projektu je vytvorenie podmienok pre efektívny manažment mestskej časti a strategický rozvoj územia prostredníctvom zabezpečenia prístupu ku kvalitným a spoľahlivým kvantitatívnym a kvalitatívnym údajom.

       Cieľom tohto projektu je v rámci výzvy č. PSK-MIRRI-619-2024-ITI-EFRR – Podpora rozvoja tvorby, spracovania, využívania a prepájania dát v rámci verejnej správy pre inteligentné rozhodovanie, plánovanie a správu zlepšiť vnútorné procesy mestskej časti Košice–Sídlisko KVP v oblasti správy, integrácie a analytického využívania dát, ktorými mestská časť disponuje alebo ich získava z prostredia.

Projekt s názvom „Smart zariadenia pre Košice–Sídlisko KVP“ je strategickou iniciatívou zameranou na vytvorenie základov pre inteligentné, udržateľné a dátovo riadené verejné riadenie na úrovni mestskej časti. Jeho hlavným cieľom je zvýšiť rozhodovaciu schopnosť a prevádzkovú efektívnosť samosprávy prostredníctvom vybudovania komplexného ekosystému pre zber, spracovanie a využívanie údajov. Projekt priamo napĺňa ciele výzvy PSK-MIRRI-619-2024-ITI-EFRR, ktorá kladie dôraz na kvalitné využívanie dát vo verejnej správe s cieľom inteligentného rozhodovania, strategického plánovania a efektívneho riadenia územia.

Projekt reaguje na rastúcu potrebu transparentného a dôkazmi podloženého riadenia prostredníctvom implementácie integrovaného riešenia, ktoré pozostáva zo siete meteostaníc, kamier, digitálnych singage panelov a centrálneho dispečerského pracoviska. Obsahuje nasadenie environmentálnych a meteorologických senzorov, vysokokvalitných inteligentných kamier a interaktívnych digitálnych informačných panelov. Tieto prvky budú prepojené interoperabilnými technológiami, ktoré umožnia vizualizáciu údajov v reálnom čase, automatizované upozornenia a prediktívnu analytiku. Takto budované technické zázemie bude generovať a spracovávať kvantitatívne a kvalitatívne údaje dôležité pre oblasti ako verejná bezpečnosť, environmentálne zdravie, komunikácia s občanmi, reakcia na incidenty a operatívne riadenie verejných priestorov.

Jednou z hlavných ambícií projektu je zabezpečiť, že údaje nebudú len zhromažďované, ale aj zmysluplne analyzované, prepojiteľné medzi jednotlivými oddeleniami a aktívne využívané na tvorbu pridanej hodnoty pre občanov, samosprávu aj tretie strany. Na tento účel projekt využíva otvorené štandardy, implementuje rozhrania API a zabezpečuje plnú zhodu s princípmi otvorených údajov, pričom výstupy budú publikované v strojovo spracovateľných formátoch (CSV, JSON, XML) prostredníctvom portálov ako data.slovensko.sk a cez digitálne kanály mestskej časti. Integrácia so systémom MetaIS zároveň zabezpečuje napojenie na národnú digitálnu infraštruktúru a dlhodobú udržateľnosť riešenia.

Navrhované riešenie je jasným príspevkom k digitálnej transformácii, ako ju definuje Program Slovensko 2021–2027, pričom sa konkrétne zameriava na špecifické ciele RSO 1.2 – využívanie digitálnych technológií na zlepšenie verejných služieb a kvality života a RSO 5.1 - podpora bezpečnosti. Vďaka strategickému nasadeniu smart zariadení projekt umožní automatizáciu monitoringu, optimalizáciu využitia zdrojov (napr. v letnej a zimnej údržbe podľa aktuálnych podmienok) a zvýšenie pripravenosti samosprávy reagovať na výzvy územia.

Projekt kladie dôraz aj na posilňovanie kapacít verejného sektora, a to prostredníctvom zabezpečenia vhodných nástrojov, školení a systémov, ktoré zamestnancom samosprávy umožnia porozumieť datam, rozhodovať sa na ich základe a zapojiť sa do agilného a dôkazmi podloženého plánovania. Predstavuje posun od reaktívneho k proaktívnemu riadeniu – samospráva bude schopná predchádzať problémom a pripravovať riešenia na základe reálnych dát, nie domnienok.

V súlade s Integrovanou územnou stratégiou Košického kraja a širokou víziou inteligentných a odolných miest projekt prispieva k rozvoju prepojenej digitálnej infraštruktúry, ktorá podporuje regionálne inovácie, medziobecnú spoluprácu a medziodborovú integráciu. Výstupy a funkcionality platformy sú navrhnuté tak, aby boli škálovateľné, čo umožní v budúcnosti rozšíriť projekt napríklad o smart parkovanie, energetický manažment, hlásenie podnetov občanmi či riešenia pre inteligentnú mobilitu.

Očakávané výstupy a výsledky hlavných aktivít:

Projekt „Smart zariadenia na KVP“ prinesie mestskému obvodu Košice–Sídlisko KVP modernú dátovú a senzorickú infraštruktúru, ktorá výrazne zlepší kvalitu riadenia verejného priestoru, bezpečnosti, komunikácie a plánovania. Očakávané výstupy a výsledky projektu zahŕňajú:

  • Softvérové riešenie pre strategické plánovanie a operatívne rozhodovanie, ktoré bude prepojené na existujúce informačné systémy samosprávy a umožní vizualizáciu údajov z terénu v reálnom čase.
  • Zriadenie centrálneho dispečerského pracoviska, ktoré bude slúžiť na správu všetkých IoT zariadení a kamerového systému, vrátane ovládania otočných kamier, prehliadania záznamov a manažmentu incidentov.
  • Senzorická infraštruktúra pre zber environmentálnych údajov, ktorá bude umiestnená v minimálne 10 vytipovaných lokalitách na území mestskej časti a bude obsahovať:
    • Meteostanice pre monitoring počasia a mikroklímy
    • Kamery s nočným režimom a zoomom na ochranu verejných priestorov
    • Digitálne panely
  • Softvér a otvorené API umožňujúce prepojenie senzorických dát s analytickými nástrojmi (napr. Power BI), ako aj ich export do otvorených formátov.
  • Zverejňovanie otvorených údajov v maximálnom možnom rozsahu cez národný portál data.slovensko.sk a cez digitálne kanály mestskej časti cez informačné digital signage panely.
  • Zlepšenie kvality, dostupnosti a aktuálnosti dát, čím sa umožní efektívnejšia správa verejných priestorov a plánovanie služieb.
  • Zlepšenie analytickych procesov mestskej časti, ktoré povedú k rýchlejšiemu a lepšie podloženému rozhodovaniu na základe skutočných dát z územia.
  • Zvýšenie miery spolupráce medzi jednotlivými oddeleniami úradu prostredníctvom jednotného dátového ekosystému.
  • Vybavenie fyzického priestoru centrálneho pracoviska, vrátane nábytkového a multimediálneho vybavenia.

Zavedením nového systému bude Mestská časť Košice–Sídlisko KVP schopná prejsť od reaktívneho riadenia k proaktívnemu a dátovo podloženému rozhodovaniu, čím sa zvýši schopnosť úradu efektívne reagovať na potreby občanov a zlepšiť koordináciu verejných služieb. Vybudovaný systém zabezpečí systematický manažment údajov, ktoré budú prepájané s geografickými informáciami a vizualizované vo forme digitálnych mapových podkladov a analytických dashboardov.

Projekt bude realizovaný v rámci výzvy č. PSK-MIRRI-619-2024-ITI-EFRR s názvom „Podpora rozvoja tvorby, spracovania, využívania a prepájania dát v rámci verejnej správy pre inteligentné rozhodovanie, plánovanie a správu“a plní špecifické ciele:

  • RSO 1.2: Využívanie prínosov digitalizácie pre občanov, podniky, výskumné organizácie a orgány verejnej správy, konkrétne opatrenie 1.2.2 – Podpora budovania inteligentných miest a regiónov.
  • RSO 5.1: Podpora integrovaného a inkluzívneho sociálneho, hospodárskeho a environmentálneho rozvoja, kultúry, prírodného dedičstva, udržateľného cestovného ruchu a bezpečnosti v mestských oblastiach, konkrétne opatrenie 5.1.3 – Investície do bezpečného fyzického prostredia obcí, miest a regiónov.

Projekt je v súlade so špecifickými cieľmi výzvy a zároveň priamo prispieva k napĺňaniu priorít Národnej koncepcie informatizácie verejnej správy SR (NKIVS 3):

  • NKIVS – Prioritná os 1: Lepšie služby
    Cieľ: Zvýšiť podiel elektronickej komunikácie s verejnou správou
    Projekt vytvorí moderný, používateľsky orientovaný portál pre mestskú časť Košice-Sídlisko KVP s publikovanými otvorenými dátami. Portál umožní občanom jednoduchý a priamy prístup k informáciám o verejných priestoroch, projektoch a službách mestskej časti.
  • NKIVS – Prioritná os 2: Digitálna a dátová transformácia
    Cieľ: Dobudovať digitálne prostredie založené na zdieľaní údajov vo verejnej správe
    Riešenie zavádza jednotné dátové prostredie pre správu a analytické spracovanie údajov v rámci mestskej časti KVP. Centralizovaný systém pre zber, validáciu a sprístupňovanie údajov vo forme smart platformy umožní efektívne prepojenie interných systémov, integráciu dát z IoT zariadení a budovanie nadväzujúcich elektronických služieb. Projekt podporuje princípy otvorených údajov, štandardizácie a interoperability a vytvára základ pre ďalšiu digitálnu a procesnú transformáciu samosprávy.

Projekt Smart zariadenia na KVP jednoznačne prispieva k rozvoju samosprávy prostredníctvom implementácie:

  • inovatívnych technologických riešení (IoT, senzory, vizualizácia),
  • inteligentného riadenia na základe reálnych dát,
  • prepojenia na otvorené údaje a národné systémy (MetaIS, data.slovensko.sk),
  • systematického prístupu k tvorbe, využívaniu a zdieľaniu dát.

Zároveň podporuje modernizáciu samosprávy po technologickej a procesnej stránke, posilňuje odborné kapacity úradu a zvyšuje úroveň analytického uvažovania, plánovania a rozhodovania v mestskej časti Košice–Sídlisko KVP. Projekt prinesie viditeľné zlepšenie verejných služieb pre obyvateľov, ako aj lepšiu dostupnosť dát a transparentnosť fungovania samosprávy.

Projektom realizované aktivity definované výzvou:

IDAktivitaPlnenie skutočností uvedených v bodoch A až I výzvy PSK-MIRRI-619-2024-ITI-EFRR:
1.IoT, dáta a platformy - Podpora rozvoja tvorby, spracovania, využívania a prepájania dát v rámci verejnej správy, najmä rozvoja dátových platforiem, informačných systémov (v nadväznosti na inteligentné riadenie a podpory budovania miest a regiónov) a súvisiacich nástrojov s pridanou hodnotou pre inteligentné rozhodovanie, plánovanie a správu

 

Bod A:

IoT zariadenia tohto PZ budú zbierať údaje o teplote a parametroch ovzdušia a následne budú tieto údaje prenášať do digitálneho prostredia na ich komplexné analytické spracovanie a ďalšie využitie.

Bod B:

Pre aktivity, pri ktorých dôjde k tvorbe otvorených dát, zabezpečíme kompatibilitu s centrálnym portálom otvorených dát MIRRI SR – data.slovensko.sk, sprístupníme príslušné datasety a zaregistrujeme LKOD do centrálneho Národného katalógu otvorených údajov.

Bod C:

Pre aktivity, pri ktorých dôjde k tvorbe dát ktoré nie sú otvorenými dátami, a tvorbe nových alebo úprave či prispôsobeniu existujúcich informačných systémov na výkon analytickej činnosti, zabezpečíme súlad riešenia so štandardami uvedenými v prílohe č. 11 výzvy „Konsolidovaná analytická vrstva (opis štandardov pre integráciu)“. Zároveň umožníme poskytovanie analytických údajov (ktoré nemajú charakter otvorených údajov) do centrálneho analytického systému MIRRI.

Bod D:

Pri aktivitách súvisiacich s úpravou, vývojom nových a modifikáciou existujúcich informačných

systémov a/alebo aplikácií, ich obstarávaním a implementáciou, postupujeme, dodržiavame a riadime sa, resp. budene postupovať, dodržiavať a riadiť sa podľa relevantných právnych predpisov, najmä podľa zákonov č. 95/2019 a 305/2013 Z.z a podľa vyhlášok č. 401/2023, 78/2020 a 547/2021 Z.z.

Bod E:

Súčasťou PZ IÚI nie sú neoprávnené aktivity v rámci opatrenia 1.2.2, t.j. ani budovanie a rekonštrukcia verejného osvetlenia, ani budovanie kamerových systémov definovaných v prílohe č. 12 výzvy „Špecifikácia parametrov pre kamerové systémy (opatrenie 5.1.3 a 5.2.3)“

Bod F:

Aktivity opatrenia 1.2.2 sú v súlade s Akčným plánom inteligentných miest a regiónov na roky 2023 - 2026, ktorý bol schválený uznesením vlády SR č. 310 z 12.6.2023

Bod G:

V rámci PZ IÚI je k povinnému opatreniu 1.2.2 priradená aktivita zo zoznamu oprávnených aktivít uvedených vo výzve. Voliteľné opatrenia 5.1.3 a 5.2.3 nie sú súčasťou predmetného projektu.

Bod H:

Fyzická realizácia oprávnenej hlavnej aktivity projektu ešte nie je ukončená, ani nebude ukončená pred predložením ŽoNFP.

Bod I:

Aktivity, ktoré sa uvedú v ŽoNFP, budú totožné s aktivitami, ktoré sú uvedené v tomto PZ IÚI.

 

2.

Prevencia kriminality (kamerové systémy, inštalácia nových svetelných bodov verejného

osvetlenia, ich rekonštrukcia v rizikových lokalitách ako súčasť integrovaného projektu,

posilnenie pomáhajúcich profesií, adresná podpora aktivít zameraných na primárnu

prevenciu, osveta a scitlivovanie bezpečnostných zložiek);

Prevencia kriminality v projekte bude podporená inštaláciou inteligentných IoT zariadení vrátane kamier určených na environmentálny a prevádzkový monitoring, ktoré môžu sekundárne prispieť k zvýšeniu bezpečnosti verejných priestranstiev a k rýchlej identifikácii rizikových situácií.

Časový harmonogram realizácie hlavnej aktivity projektu je stanovený na obdobie od apríla 2026 do augusta 2026.

Merateľné ukazovatele:

  • Ukazovateľ výstupu:
    • PO083 (PSKPRCO114): Vytvorený alebo obnovený otvorený priestor v mestských oblastiach
    • PO081 (PSKPRCO76): Integrované projekty pre územný rozvoj
  • Ukazovateľ výsledku:
    • PR092 (PSKPSRI40): Používatelia nových a vylepšených verejných inovatívnych služieb, produktov a procesov

Podporné aktivity projektu (školenia, prevádzka, administratíva, informovanie) budú zabezpečené počas celých 5 mesiacov trvania projektu.

Indikatívny rozpočet projektu je stanovený vo výške 352 955,65 € vrátane DPH.

3.2 Motivácia a rozsah projektu

Motivácia:

Motivácia realizácie projektu „Smart zariadenia na KVP“ vychádza z potreby výraznej modernizácie a zefektívnenia fungovania mestskej časti Košice–Sídlisko KVP prostredníctvom inteligentných technológií a dátovo orientovaného riadenia. Projekt reflektuje aktuálne výzvy, ktorým čelia mestské samosprávy, a zároveň podporuje digitálne a dátovo orientované riadenie samosprávy so zameraním na efektivitu a transparentnosť.

                                                                                                                                                                                                                                                 Kľúčové motivačné aspekty:

  • Optimalizácia správy verejného priestoru a zdrojov: Vďaka nasadeniu meteostaníc a digitálnych nástrojov bude možné efektívne spravovať prvky verejného priestoru (dopravné plochy, zeleň), čím sa zvýši kvalita poskytovaných služieb a zároveň sa znížia prevádzkové náklady v oblastiach údržby a plánovania.
  • Environmentálny monitoring a zber údajov: Inštalácia IoT zariadení v strategických lokalitách KVP zabezpečí meranie kvality ovzdušia a mikroklimatických podmienok. Tieto údaje budú využité pri plánovaní zimnej a letnej údržby, pri ochrane zdravia obyvateľov a ako nástroj adaptácie na klimatické zmeny.
  • Podpora kvalifikovaného rozhodovania: Centralizovaný dispečerský systém a analytické nástroje umožnia zamestnancom úradu a vedeniu mestskej časti rozhodovať sa na základe aktuálnych a presných dát, čo zvýši účinnosť verejnej správy a prispeje k lepšiemu strategickému plánovaniu.
  • Zvýšenie transparentnosti a otvorenosti samosprávy: Projekt počíta s publikovaním získaných údajov ako otvorených dát vo formátoch CSV/JSON/XML na portáli data.slovensko.sk, čo podporí zapojenie občanov, podnikateľov a vývojárov do spoločného budovania inovatívnych riešení pre komunitu.
  • Digitálna transformácia samosprávy: Realizáciou tohto projektu sa Košice–Sídlisko KVP aktívne zapojí do procesu digitalizácie verejnej správy v súlade s Akčným plánom inteligentných miest a regiónov SR a prispeje k rozvoju konceptu Smart City na úrovni mestskej časti.

Hlavná motivácia mestskej časti Košice – Sídlisko KVP vychádza z reálnej potreby zlepšiť každodenné riadenie a údržbu verejného priestoru, predovšetkým komunikácií, zelene a mestského mobiliáru. Aktuálny stav je poznačený absenciou aktuálnych a objektívnych údajov o stave infraštruktúry, čo vedie k neefektívnemu plánovaniu údržby, neadresnému nasadzovaniu technických a ľudských kapacít, a oneskorenej reakcii na problémy, ktoré sa vyskytujú v teréne. Napríklad zimná a letná údržba ciest sa dnes realizuje bez reálnych údajov o poveternostných a povrchových podmienkach, čo spôsobuje nadmerné alebo nedostatočné zásahy. Zároveň samospráva nemá k dispozícii online monitoring vývoja environmentálnych faktorov ako je kvalita ovzdušia, hluk či teplota povrchov, ktoré sú významné z hľadiska zdravia obyvateľov a plánovania adaptačných opatrení na zmenu klímy.

Z dôvodu neexistencie jednotného systému pre zber a analýzu týchto údajov dochádza k strate prevádzkovej efektivity, vyšším nákladom a nižšej spokojnosti obyvateľov. Informácie o problémoch sú často dostupné až ex post – napríklad prostredníctvom nahlásenia občanom – čo je reaktívny, nie proaktívny prístup. Projekt preto reaguje na konkrétnu potrebu transformovať riadenie mestskej časti z reaktívneho na dátovo riadené, prediktívne a transparentné. Zavedením IoT senzorov, dátovej platformy a vizualizačných nástrojov bude mestská časť schopná systematicky zhromažďovať údaje z prostredia, vyhodnocovať ich v reálnom čase a na ich základe prijímať okamžité aj strategické rozhodnutia. Tým sa výrazne zlepší plánovanie údržby, optimalizuje využitie zdrojov a zlepší sa kvalita života obyvateľov sídliska.

Digitalizácia procesov a nasadenie senzorickej infraštruktúry umožní úradu rýchlejšie reagovať na potreby obyvateľov, zlepšiť plánovanie rozpočtu a údržby a zároveň vytvoriť predpoklady pre dlhodobý udržateľný rozvoj.

Zverejňovaním údajov sa mestská časť zapája do iniciatívy otvorenej verejnej správy (Open Government), čím deklaruje svoj záväzok voči transparentnosti, participácii a inováciám. Vytvorením modernej platformy a centrálneho dispečingu bude možné efektívne spravovať celé územie KVP, posilniť prepojenosť medzi oddeleniami úradu a zabezpečiť lepšiu kvalitu života obyvateľov prostredníctvom dôveryhodných, presných a ľahko dostupných údajov.

Rozsah projektu je navrhnutý tak, aby viedol k zásadnému zlepšeniu schopnosti mestskej časti Košice – Sídlisko KVP fungovať ako moderná, dátovo orientovaná a transparentná samospráva. Realizáciou jednotlivých aktivít sa posilní zber, spracovanie, integrácia a publikovanie údajov, ktoré budú slúžiť ako základ pre kvalifikované rozhodovanie, optimalizáciu procesov a zapojenie verejnosti do správy vecí verejných.

Jedným z kľúčových aspektov projektu je zabezpečenie kvality údajov, ktoré bude dosiahnuté prostredníctvom verifikácie, validácie a čistenia existujúcich databáz a evidencií mestskej časti. Tým sa zabezpečí, že všetky následne spracovávané a publikované dáta budú presné, konzistentné a dôveryhodné.

Ďalším významným prvkom je budovanie integračného prostredia, ktoré umožní napojenie na budúci integrovaný informačný systém mestskej časti (ISVS). Hoci tieto prepojenia nie sú predmetom aktuálneho projektu, projekt pripravuje dátový model a systémovú architektúru tak, aby bolo v budúcnosti možné nadviazať na elektronické služby pre občanov, podnikateľov alebo inžinierske systémy tretích strán. V súlade s národnými iniciatívami sa projekt orientuje aj na poskytovanie analytických výstupov do centrálneho analytického systému verejnej správy (IS KAV), čím prispeje k strategickému rozhodovaniu aj na národnej úrovni.

Projekt zároveň podporuje princípy otvoreného vládnutia prostredníctvom publikovania otvorených dát v maximálnom možnom rozsahu. Tieto údaje budú publikované jednak na centrálnom portáli otvorených dát (data.slovensko.sk), ako aj prostredníctvom vlastného otvoreného mapového servera. Cieľom je zvýšiť transparentnosť rozhodovania a poskytnúť obyvateľom nástroje pre spätnú väzbu, participáciu a zapojenie sa do života komunity.

Napokon, rozsah projektu zahŕňa aj napĺňanie geografického dátového modelu údajmi z oblasti pasportizácie – konkrétne ide o údaje o komunikáciách, verejnej zeleni, mobiliári a environmentálnych senzoroch. Týmto spôsobom sa výrazne zlepší správa verejných priestranstiev a podpora rozhodovacích procesov v oblasti údržby, rozvoja a plánovania verejného priestoru. Celkovo projekt kladie dôraz na praktické využitie dát, ich správnu interpretáciu a systémovú integráciu smerom k inteligentnému mestskému prostrediu.

Životné situácie riešené projektom

Projekt nepriamo podporuje riešenie viacerých životných situácií občanov a podnikateľov tým, že sprístupňuje aktuálne, relevantné a presné údaje prostredníctvom otvorených dát a smart analytických nástrojov, konkrétne v oblastiach:

  • C04 – Doprava
  • C10 – Bývanie
  • C11 – Životné prostredie

Dáta zhromaždené prostredníctvom IoT zariadení a publikované cez otvorené platformy umožnia tvorbu nových nástrojov pre podnikateľské prostredie, optimalizáciu dopravy a infraštruktúry, riešenie environmentálnych výziev a zlepšenie kvality bývania na sídlisku KVP.

V súlade s výzvou PSK-MIRRI-619-2024-ITI-EFRR – Podpora rozvoja tvorby, spracovania, využívania a prepájania dát v rámci verejnej správy pre inteligentné rozhodovanie, plánovanie a správu – Mestská časť Košice–Sídlisko KVP plánuje realizovať aktivity plne zodpovedajúce definovanému oprávnenému opatreniu výzvy.

Kľúčová aktivita projektu je:

IoT, dáta a platformy – Zameraná na podporu rozvoja dátovej infraštruktúry mestskej časti vrátane tvorby, spracovania, integrácie a zdieľania údajov v prostredí verejnej správy. Osobitný dôraz sa kladie na budovanie a využitie dátových platforiem, informačných systémov a inteligentných nástrojov, ktoré prinášajú pridanú hodnotu pre:

  • inteligentné a dátovo podložené rozhodovanie vedenia mestskej časti,
  • strategické plánovanie rozvoja územia a verejných služieb,
  • transparentné zverejňovanie informácií smerom k občanom a podnikateľskému sektoru.

Táto aktivita reflektuje potrebu zavádzania smart technológií do správy územia, zvyšovania kvality a dostupnosti údajov, ako aj efektívnejšieho riadenia procesov na úrovni samosprávy v súlade s cieľmi digitálnej transformácie.

Snímka obrazovky 2025-08-21 o 23.06.03.png

Obrázok 1 Vizualizácia motivácie pre realizáciu projektu

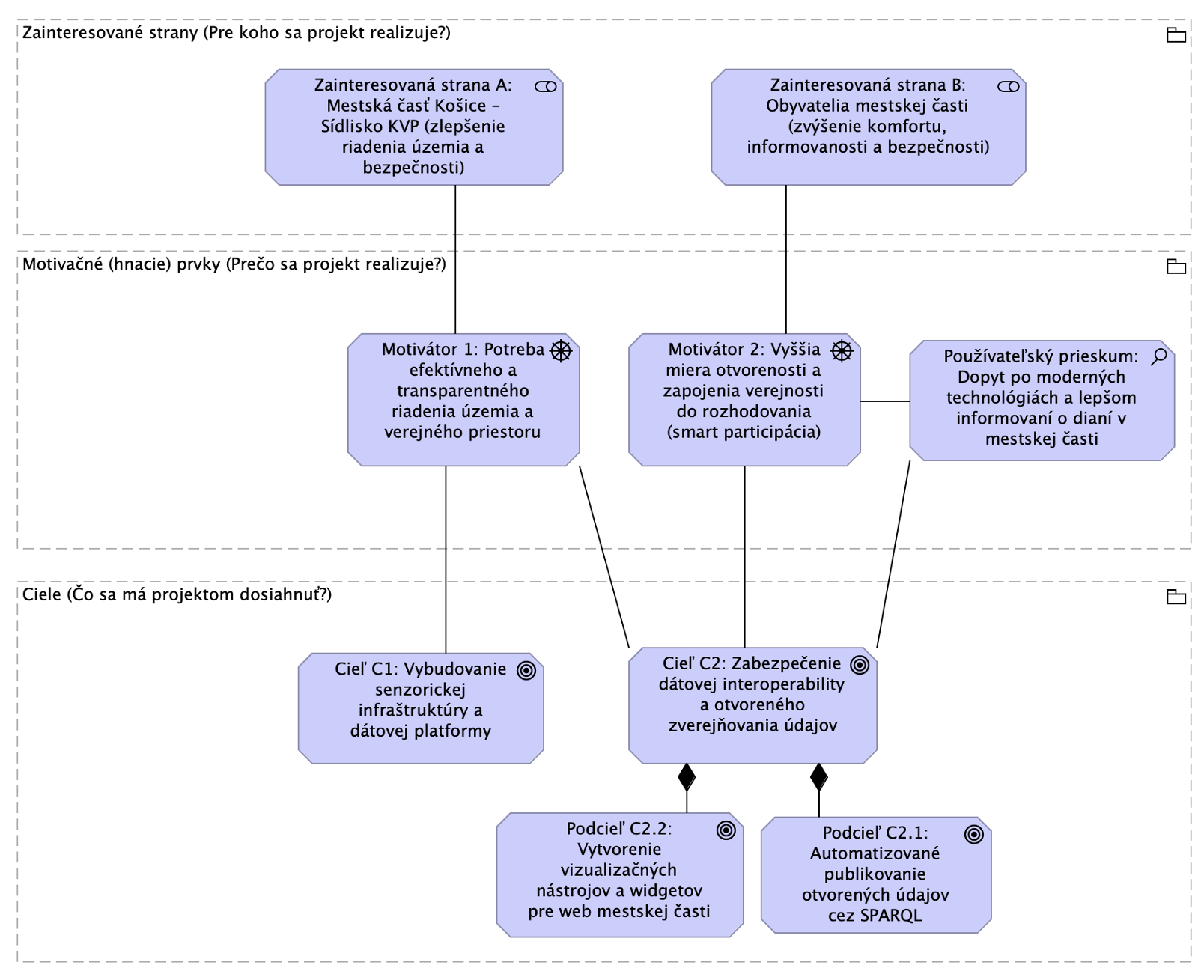
3.3 Zainteresované strany (Stakeholderi)

IDAKTÉR / STAKEHOLDER

SUBJEKT

(názov / skratka)

ROLA
1.Ministerstvo investícií, regionálneho rozvoja a informatizácie SRMIRRIvlastník procesu/ vlastník dát/
2.Občan Používateľ - Konzument údajov
3.Zamestnanci mestskej časti Košice-Sídlisko KVP Používateľ IS
4.Mestská časť Košice-Sídlisko KVPMestská časť Košice-Sídlisko KVPvlastník procesu/ vlastník dát

Tabuľka 2 Zainteresované strany (Stakeholderi)

3.4 Ciele projektu

Hlavný cieľ projektu:

Cieľom projektu je zabezpečiť rozvoj mestskej časti Košice–Sídlisko KVP prostredníctvom implementácie inovatívnych technologických riešení, senzorických zariadení a dátovo orientovaného manažmentu, ktoré zásadne menia spôsob fungovania miestnej samosprávy a komunikácie s verejnosťou. Projekt vytvára základ pre inteligentné riadenie územia na základe aktuálnych a spoľahlivých údajov, čím umožní samospráve lepšie reagovať na potreby komunity, plánovať zásahy a koordinovať činnosti s ohľadom na reálne dáta z prostredia.

Dôležitou súčasťou riešenia je rozsiahly zber údajov z prostredia pomocou senzorickej infraštruktúry (IoT), ktorá bude snímať napríklad kvalitu ovzdušia, teplotu a ďalšie faktory ovplyvňujúce kvalitu života. Tieto údaje budú automaticky integrované do centrálnej dátovej platformy, kde budú spracované, vyhodnotené a vizualizované prostredníctvom analytických nástrojov. Výstupy budú nielen k dispozícii zamestnancom úradu, ale aj prístupné verejnosti prostredníctvom digitálnych zobrazovačov umiestnených v území. Tým sa významne zvýši transparentnosť fungovania samosprávy a zároveň sa posilní informovanosť a dôvera obyvateľov v rozhodovacie procesy.

Zásadným prínosom projektu bude zlepšenie kvality verejných služieb poskytovaných obyvateľom aj podnikateľom. Vďaka dostupnosti aktuálnych údajov o stave mestského prostredia sa zvýši transparentnosť rozhodovacích procesov a umožní sa včasné reagovanie na lokálne problémy. Lokalizačné a vizualizačné nástroje umožnia lepšiu identifikáciu javov ako zhoršená kvalita ovzdušia alebo potreba údržby verejných priestorov, čo prispeje k efektívnejšiemu riadeniu mestskej časti. Obyvatelia budú o týchto údajoch informovaní prostredníctvom digitálnych zobrazovacích panelov umiestnených vo verejnom priestore, čím sa zvýši ich informovanosť v reálnom čase bez potreby digitálnej gramotnosti alebo prístupu k smart zariadeniam. Tento prístup zlepší aj informovanosť občanov, keďže tieto digitálne panely budú poskytovať údaje v reálnom čase. Zároveň budú vybrané dáta publikované ako otvorené údaje, ktoré budú môcť byť využité pri plánovaní, zlepšovaní služieb či vývoji inovatívnych riešení. Projekt tak podporí lepšiu komunikáciu samosprávy s verejnosťou a zároveň vytvára podmienky pre otvorenejší a inteligentnejší rozvoj sídliska.

Analytické nástroje, ktoré budú súčasťou projektu, významne podporia strategické plánovanie a verejné rozhodovanie. Vedenie mestskej časti získa nástroje na sledovanie trendov, identifikáciu problémov a efektívne plánovanie rozvoja územia v súlade so zberanými údajmi. Tento spôsob rozhodovania založeného na dôkazoch bude viesť k udržateľnejšiemu a efektívnejšiemu fungovaniu celej mestskej časti.

Projekt tak plne napĺňa špecifické ciele RSO 1.2 – Využívanie prínosov digitalizácie pre občanov, podniky, výskumné organizácie a orgány verejnej správy, v rámci opatrenia 1.2.2 – Podpora budovania inteligentných miest a regiónov a RSO 5.1: „Podpora integrovaného a inkluzívneho sociálneho, hospodárskeho a environmentálneho rozvoja, kultúry, prírodného dedičstva, udržateľného cestovného ruchu a bezpečnosti v mestských oblastiach”, konkrétne opatrenie 5.1.3 - Investície do bezpečného fyzického prostredia obcí, miest a regiónov. Vďaka kombinácii senzoriky, dátovej integrácie, otvorených dát a participatívneho vizualizačného rozhrania sa mestská časť zaradí medzi pokročilé samosprávy, ktoré aktívne využívajú digitálne technológie na zlepšenie kvality života svojich obyvateľov, podporu environmentálnej udržateľnosti a efektívne verejné riadenie.

Čiastkové ciele projektu:

  • Zvýšiť úroveň poskytovaných služieb občanom a podnikateľom prostredníctvom digitálnej integrácie údajov a zjednodušenia prístupu k relevantným informáciám o dianí a infraštruktúre v mestskej časti.
  • Využívať priestorové dáta pre inteligentné rozhodovanie, strategické plánovanie a správu územia na základe presných a aktuálnych údajov získaných z pasportizácie a IoT senzorov.
  • Zefektívniť využívanie zdrojov mestskej časti, ako sú financie, infraštruktúra, verejné priestory a technické služby, prostredníctvom ich prepojenia na analytickú a vizualizačnú platformu.
  • Zvýšiť kvalitu života všetkých obyvateľov mestskej časti KVP pomocou vytvorenia bezpečného, transparentného a efektívneho mestského prostredia, ktoré bude reagovať na aktuálne potreby komunity.
  • Podporiť budovanie infraštruktúry a nástrojov na predchádzanie negatívnym javom a zabezpečenie verejného poriadku a ochrany zdravia a majetku, a to prostredníctvom lepšieho monitorovania a správy mestských priestorov (napr. senzory ovzdušia, teploty).
  • Zabezpečenie verejného poriadku a ochrany zdravia a majetku, prostredníctvom lepšieho monitorovania a správy mestských priestorov.
IDNázov cieľaNázov strategického cieľaSpôsob realizácie strategického cieľa
1.Program Slovensko – Opatrenie 1.2.2RSO 1.2 – Využívanie prínosov digitalizácie pre občanov, podniky, výskumné organizácie a orgány verejnej správyProjekt sa zameriava na implementáciu modulárneho informačného systému pre mestskú časť Košice – Sídlisko KVP, ktorý bude pozostávať z smart platformy na zber, spracovanie a publikovanie údajov, senzorickej infraštruktúry a nástrojov pre vizualizáciu a plánovanie. Riešenie umožní digitálne spracovanie, výmenu a integráciu údajov naprieč agendami mestskej časti, čím sa výrazne posilní analytická kapacita samosprávy. Systém podporí efektívnejšie rozhodovanie na základe reálnych dát a prispeje k vyššej transparentnosti a otvorenosti voči obyvateľom.
2.Program Slovensko - Opatrenie 5.1.3RSO 5.1: Podpora integrovaného a inkluzívneho sociálneho, hospodárskeho a environmentálneho rozvoja, kultúry, prírodného dedičstva, udržateľného cestovného ruchu a bezpečnosti v mestských oblastiachProjekt Smart zariadenia na KVP napĺňa tento cieľ prostredníctvom budovania bezpečnejšej a kvalitnejšej mestskej infraštruktúry. Zavedením inteligentného monitoringu (kamerový systém), digitálnych informačných panelov a meteostaníc sa zvýši bezpečnosť, dostupnosť informácií pre obyvateľov a reakčná schopnosť samosprávy v prípade udalostí (napr. výstrah, environmentálnych zmien či incidentov). Projekt zároveň podporuje znižovanie environmentálnej záťaže v mestskom prostredí vďaka dátovo riadenému plánovaniu a zvýšeniu transparentnosti verejného priestoru. Výsledkom bude udržateľnejší, prehľadnejší a inkluzívnejší rozvoj sídliska KVP v súlade s princípmi zelenej, digitálnej a odolnej samosprávy.
3.NKIVS – Prioritná os 1: Lepšie službyZvýšiť podiel elektronickej komunikácie s verejnou správouProjekt vytvorí moderné používateľsky orientované rozhranie pre mestskú časť KVP v podobe informačných tabúľ a zároveň integráciou na web stránku mesta a publikovanými otvorenými dátami. Kombinácia údajov zobrazených cez panely a web stránku mestskej časti umožní občanom jednoduchý prístup k údajom o verejných priestoroch, projektoch a službách mestskej časti, čím sa zvýši komfort a efektivita elektronickej komunikácie medzi obyvateľmi a úradom.
4.NKIVS – Prioritná os 2: Digitálna a dátová transformáciaDobudovať digitálne prostredie založené na zdieľaní údajov vo verejnej správeNavrhované riešenie zavádza jednotné dátové prostredie pre správu a analytické spracovanie údajov v rámci mestskej časti KVP. Vďaka centralizovanému systému pre zber, validáciu a sprístupňovanie údajov bude možné efektívne prepojenie interných systémov a budovanie nadväzujúcich elektronických služieb. Projekt podporuje princípy otvorených údajov, štandardizácie a využiteľnosti dát naprieč verejnou správou a vytvára základ pre ďalšiu digitálnu a procesnú transformáciu samosprávy.

Tabuľka 3 Ciele projektu

3.5 Merateľné ukazovatele (KPI)

IDID/Názov cieľaNázov
ukazovateľa 
(KPI)
Popis
ukazovateľa
Merná jednotka
 
AS IS
merateľné hodnoty

(aktuálne)
TO BE
Merateľné hodnoty

(cieľové hodnoty)

Spôsob ich merania a Pozn.

 

KPI-01

IoT, dáta a platformy - Podpora rozvoja tvorby, spracovania, využívania a prepájania dát v rámci verejnej správy, najmä rozvoja dátových platforiem, informačných systémov (v nadväznosti na inteligentné riadenie a podpory budovania miest a regiónov) a súvisiacich nástrojov s pridanou hodnotou pre inteligentné rozhodovanie, plánovanie a správu

 

PO081 (PSKPRCO76) – Integrované projekty pre územný rozvojPočet projektov podporených v rámci IÚR podľa čl. 28 nariadenia (EÚ) 2021/1060projekt01Evidencia v ITMS2021+, záverečná správa o realizácii projektu
KPI-02

IoT, dáta a platformy - Podpora rozvoja tvorby, spracovania, využívania a prepájania dát v rámci verejnej správy, najmä rozvoja dátových platforiem, informačných systémov (v nadväznosti na inteligentné riadenie a podpory budovania miest a regiónov) a súvisiacich nástrojov s pridanou hodnotou pre inteligentné rozhodovanie, plánovanie a správu

 

PR092 (PSKPSRI40) – Používatelia nových a vylepšených verejných inovatívnych služieb, produktov a procesovPočet používateľov, ktorí budú aktívne pracovať s údajmi zo senzorov, dátových analytických nástrojov používateľ / rok014000Evidencia prístupov do systému, záznamy o práci s dátami, interné štatistiky MsÚ
KPI-03IoT, dáta a platformy - Investície do bezpečného fyzického prostredia obcí, miest a regiónov

PO083 (PSKPRCO114) – Vytvorený alebo obnovený otvorený priestor v mestských oblastiach

 

Celková plocha otvorených verejných priestranstiev, ktoré budú vytvorené alebo obnovené v rámci projektu (napr. plochy s inštalovanými digitálnymi panelmi a sprievodnými úpravami prostredia).

 

 

0

245000

 

Odovzdávacie protokoly, fotodokumentácia, geodetické zameranie plochy

 

KPI-04Zvýšenie dostupnosti dát pre riadenie MČ KVPPočet inštalovaných IoT zariadení (otočné kamery, meteostanice, digitálne panely)Počet fyzicky nasadených a funkčných IoT zariadení pre zber a zobrazovanie dátks019Odovzdávacie protokoly, evidencia zariadení v správe MČ
KPI-05Integrácia dátových zdrojovPočet prepojených dátových zdrojov do jednotnej platformyPočet rôznych typov dátových vstupov (video, meteorologické údaje, oznamy) prepojených na platformuzdroje02Technická dokumentácia, integračné správy
KPI-06Zlepšenie efektivity riadeniaPočet aktívnych používateľov platformy/dispečerského pracoviskaPočet vyškolených a aktívne pracujúcich používateľov platformypoužívatelia03Logy prístupov, interné štatistiky

Tabuľka 4 Merateľné ukazovatele (KPI)

3.6 Špecifikácia potrieb koncového používateľa

V rámci projektu boli identifikované štyri hlavné skupiny koncových používateľov, ktorým sú určené výstupy a služby realizované projektom:

  • občan
  • podnikateľ,
  • úradníci,
  • štátne inštitúcie.

Všetci títo používatelia – zamestnanci úradu mestskej časti, občania aj lokálni podnikatelia – majú spoločnú potrebu: rýchly, spoľahlivý a intuitívny prístup k relevantným informáciám, ktoré sú presné, aktuálne a odborne spracované. Na zabezpečenie tejto potreby je nevyhnutné vytvoriť jednotný systém na zhromažďovanie, štruktúrovanie, validáciu a výmenu dát medzi jednotlivými oddeleniami úradu mestskej časti, ako aj ich následné sprístupnenie na interné účely a pre verejnosť.

Projekt vychádza z konkrétnych potrieb, ktoré boli identifikované na základe zberu požiadaviek od pracovníkov úradu MČ Košice – Sídlisko KVP, ako aj volených zástupcov a reakcií od občanov. Tieto požiadavky poukázali najmä na nedostatočné množstvo presných a aktuálnych údajov potrebných pri správe miestnych komunikácií, sledovaní stavu zelene, plánovaní výdavkov, riešení podnetov od občanov a všeobecnom manažmente verejných priestorov. V súčasnosti sú mnohé rozhodnutia založené na odhadoch alebo historických informáciách bez možnosti ich overenia v reálnom čase alebo na základe objektívnych dát.

Riešenie preto podporí rozvoj a integráciu informačných systémov verejnej správy (ISVS) na úrovni mestskej časti. Tieto systémy budú slúžiť nielen ako nástroj pre zefektívnenie vnútorných procesov úradu, ale aj ako otvorené rozhranie pre obyvateľov a podnikateľov. Dôraz bude kladený na jednoduchosť prístupu k údajom, vizualizáciu situácie v území a možnosť spätnej väzby, čím sa zvýši úroveň participácie verejnosti na správe vecí verejných.

Projekt je plne v súlade s vyhláškou č. 547/2021 Z. z. o elektronizácii agendy verejnej správy a nadväzujúcou legislatívou v oblasti interoperabilných služieb, správy údajov a ochrany osobných údajov. Výsledné riešenie bude poskytovať kvalitnú dátovú podporu pre procesy ako plánovanie a vyhodnocovanie investícií, správa a údržba majetku a infraštruktúry, riadenie dopravnej a technickej infraštruktúry, manažment energetických tokov, environmentálny monitoring a zefektívnenie komunikácie medzi úradom a verejnosťou.

V rámci projektu budú všetky navrhované riešenia implementované tak, aby aj noví používatelia získali už pri prvom kontakte s elektronickou službou intuitívne a efektívne vedenie. Tento prístup zabezpečí, že používatelia budú schopní rýchlo pochopiť možnosti systému a plnohodnotne využívať jeho funkcionality bez potreby dodatočného školenia či asistencie. Keďže výstupom projektu je elektronická služba s grafickým používateľským rozhraním, ktorá bude slúžiť koncovým používateľom – občanom, podnikateľom aj zamestnancom verejnej správy – počas realizačnej fázy v etape Analýza a Dizajn budú aplikované postupy elektronizácie agendy verejnej správy v súlade s vyhláškou č. 547/2021 Z. z. v nasledovnom rozsahu:

  • iniciálny grafický návrh,
  • mapovanie používateľskej cesty,
  • vytvorenie prototypu používateľského rozhrania a prototypu aplikačného rozhrania viacerými iteráciami,
  • používateľské testy funkčného používateľského rozhrania a funkčné, integračné a výkonové testy aplikačného rozhrania (v etape Implementácia a Testovanie).

Pri mapovaní používateľskej cesty a návrhu elektronických služieb budú aplikované princípy moderného UX dizajnu:

  • minimalizácia počtu krokov potrebných k úspešnému získaniu alebo dokončeniu služby,
  • dizajn služieb bez slepých uličiek,
  • interné procesy budú používateľovi skryté,
  • správne a zrozumiteľné názvoslovie, ktoré umožní jednoduché vyhľadávanie služby,
  • jasný a zrozumiteľný popis koncovej služby,
  • konzistentné používateľské prostredie vychádzajúce z moderných trendov,
  • možnosť používateľskej spätnej väzby,
  • využitie inteligentných formulárov s dôrazom na minimalizáciu zberu nepotrebných údajov.

Výsledný systém tak bude nielen funkčný, ale aj používateľsky prívetivý a plne v súlade s aktuálnymi štandardmi digitálnych služieb verejnej správy.

3.7 Detailný opis obmedzení a predpokladov

Projekt vyhodnocuje potenciálne riziká, ktoré môžu negatívne ovplyvniť jeho úspešnú realizáciu. Identifikované boli najmä technické, organizačné a finančné hrozby, ktoré si vyžadujú aktívne riadenie už počas prípravnej aj implementačnej fázy. Predpokladáme, že menej ako 10 % rizík dosahuje vysokú úroveň závažnosti. Tieto sú však predmetom dôsledného monitoringu a pripravených mitigácií.

3.8 Vyhodnotenie rizík a závislostí

Projekt nie je technologicky ani procesne závislý na iných projektoch rozvoja realizovaných na úrovni mesta Košice alebo iných subjektov verejnej správy.  Z hľadiska rizík je projekt hodnotený ako nízkorizikový. Najpravdepodobnejšie riziká súvisia s logistikou a dodávkami technológií (napr. IoT zariadení), s organizačnou pripravenosťou úradu na prijatie nových nástrojov a so zaškolením personálu. Tieto riziká budú aktívne riadené prostredníctvom dôsledného projektového manažmentu, fázovej implementácie a užšej spolupráce s dodávateľmi. Súčasťou projektu je aj dôraz na jednoduchosť používania a minimálne nároky na prevádzku, čo znižuje riziká dlhodobej udržateľnosti riešenia.

IDNÁZOV RIZIKA / ZÁVISLOSTIKategória rizika

Potenciálny dopad

 

Opatrenia na zmiernenie rizika (mitigácia)
1Nebude možné naplniť všetky kvalitatívne požiadavky projektuKvalitaNebudú plne dosiahnuté očakávané benefity projektu.Priebežné kontroly kvality, validácia výstupov počas vývoja, revízia požiadaviek s používateľmi.
2Komponenty projektu nebudú 100% kompatibilnéTechnickéZlyhanie komunikácie medzi komponentmi bez interoperability.Zabezpečiť dodržiavanie štandardov interoperability, realizovať testovanie integrácie v medzičase.
3Nedostupnosť komponentov infraštruktúryLogistikaOmeškanie dodávok ohrozí ukončenie projektu.Včasné obstaranie, overenie dodacích lehôt vopred, zahrnutie náhradných alternatív do plánovania.
4Projekt nebude nasadený podľa plánuRiadenie projektuMeškanie zníži schopnosť reagovať a nasadzovať riešenia.Pravidelný reporting, riadenie projektových míľnikov, vyhradené časové rezervy.
5Meškanie platieb NFPFinančnéHrozí prerušenie alebo predĺženie realizácie.Zabezpečiť zálohové financovanie z vlastných zdrojov, priebežné sledovanie cash-flow.
6Komplikácie s verejným obstarávanímAdministratívneOneskorenie implementácie.Konzultácia s odborníkmi na VO, včasná príprava dokumentácie, minimalizácia formálnych chýb.
7Neúplné požiadavkyAnalytickéPredĺženie projektu a dodatočné nákupy.Realizácia dôkladnej analytickej fázy, validácia požiadaviek s kľúčovými aktérmi.
8Vysoké náklady na prevádzkuFinančnéPrekročenie rozpočtu.Optimalizácia riešenia s ohľadom na prevádzkové náklady, vyhodnotenie TCO pri výbere technológií.
9Kybernetické útokyBezpečnostnéOhrozenie funkčnosti a dostupnosti systému.Zabezpečenie systémov podľa štandardov kybernetickej bezpečnosti
10Nedostatočné vyhodnotenie kvalityKvalitaSlabé miesta ovplyvnia výstupy.Zavedenie mechanizmu spätnej väzby, externé hodnotenie kvality, testovanie pred nasadením.
11Nespoľahlivý dodávateľExternéProjekt môže byť oneskorený alebo ukončený.Overenie referencií, dôsledná zmluvná úprava SLA.
12Nedostatok ľudských zdrojovPersonálneNižšia kvalita a dlhšia realizácia.Plánovanie personálnych kapacít, externé zdroje ako záloha, flexibilné nasadenie tímu.

Tabuľka 5 Prehľad najzávažnejších rizík a závislostí

3.9 Detailný opis rozpočtu projektu a jeho prínosov

3.9.1 Sumarizácia nákladov a prínosov

Snímka obrazovky 2025-08-24 o 21.24.27.png

Obrázok Sumarizácia nákladov

Snímka obrazovky 2025-08-24 o 21.25.44.png

Obrázok Sumarizácia nákladov a prínosov na obdobie 10 rokov

Rozpočet projektu: 352 955,65 Eur s DPH

Celkové náklady na zabezpečenie riešenia boli vypočítané prostredníctvom UCP analýzy a realizovanej PHZ. Vypočítané náklady projektu a výšku rozpočtu môžeme rozdeliť nasledovne:

Hlavné aktivity:

013 Softvér - 67 551,60 Eur s DPH 

021 Stavby s väzbou na IoT - 42 088,14 Eur s DPH 

022 Samostatné hnuteľné veci a súbory hnuteľných vecí 105 097,35 Eur s DPH

518 Externé služby: 67 551,60 Eur s DPH

Podporné aktivity

907 - Paušálna sadzba na nepriame výdavky podľa článku 54 písm. a) NSU: 23 090,56 Eur s DPH

Slovný popis prínosov:

KVALITATÍVNE PRÍNOSY

Zlepšenie informovanosti občanov v reálnom čase

Implementáciou digitálnych informačných panelov získa mestská časť moderný a okamžitý komunikačný kanál s verejnosťou. Panely budú nepretržite poskytovať aktuálne informácie o klimatických podmienkach, výstrahách, verejných oznamoch či komunitných podujatiach. Občania tak budú mať k dispozícii presné a aktuálne údaje priamo v mieste, kde sa nachádzajú, bez nutnosti vyhľadávania informácií na internete alebo čakania na tradičné formy komunikácie. Táto okamžitá dostupnosť informácií prispeje k zníženiu rizika materiálnych škôd a úrazov v dôsledku neočakávaných udalostí, ako sú silný vietor, námraza či zhoršená kvalita ovzdušia, a zvýši pocit bezpečia a pripravenosti obyvateľov.

Efektívnejšie rozhodovanie a plánovanie údržby

IoT senzory, konkrétne meteostanice poskytnú mestu presné, overené a pravidelne aktualizované dáta o stave prostredia. Tieto informácie umožnia mestským službám efektívnejšie plánovať činnosti, ako je zimná údržba ciest, odstraňovanie snehu, kosenie, čistenie či údržba zelene. Dáta z reálneho prostredia nahradia odhady a subjektívne hodnotenia, čo umožní lepšie prerozdelenie ľudských a materiálnych zdrojov. Výsledkom bude úspora pracovného času, zníženie spotreby pohonných hmôt a materiálu a celkové zvýšenie efektivity mestských prevádzkových služieb.

Zvýšenie bezpečnosti a prevencie kriminality

Aj keď projekt nebuduje klasický kamerový systém podľa prílohy 12 výzvy, nasadené IoT kamery a senzory budú plniť aj sekundárnu bezpečnostnú funkciu. Okrem environmentálneho monitoringu umožnia sledovať dianie v uliciach, identifikovať neštandardné situácie a prispieť k rýchlejšiemu zásahu mestských alebo bezpečnostných zložiek. Takýto proaktívny prístup znižuje pravdepodobnosť vzniku rizikových udalostí a zlepšuje schopnosť samosprávy reagovať na incidenty včas.

Podpora otvorených dát a transparentnosti samosprávy

Projekt zabezpečí, aby dáta z IoT zariadení boli publikované v štandardizovaných otvorených formátoch prostredníctvom centrálneho portálu otvorených dát (data.slovensko.sk). Takýto prístup posilní transparentnosť samosprávy a umožní, aby dáta využívali aj podnikatelia, výskumníci a neziskové organizácie na tvorbu inovatívnych riešení či analytických výstupov. Transparentné zverejňovanie údajov zvyšuje dôveru občanov v mestskú časť a podporuje občiansku participáciu pri riešení miestnych problémov.

Príprava na budúci rozvoj Smart City infraštruktúry

Navrhnuté riešenie je postavené na škálovateľnej, otvorenej a modulárnej architektúre, ktorá umožňuje jednoduché doplnenie ďalších typov senzorov, analytických nástrojov alebo napojenie na iné mestské informačné systémy. Takáto flexibilita znamená, že mestská časť nebude musieť v budúcnosti investovať do úplne novej technológie, ale bude môcť rozšíriť existujúce riešenie o nové funkcie a služby podľa aktuálnych potrieb. Tým sa maximalizuje návratnosť súčasnej investície a zabezpečí pripravenosť na budúce technologické trendy a rozvoj konceptu Smart City.

3.9.2 Zdroj financovania

Projekt bude financovaný z Programu Slovensko v rámci výzvy PSK-MIRRI-619-2024- ITI-EFRR. Projekt bude spolufinancovaný z vlastných zdrojov žiadateľa vo výške 8% z celkových oprávnených výdavkov projektu.

3.10 Harmonogram projektu

Projekt bude dodávaný v 1 Inkremente z dôvodu prehľadnosti uvádzame Harmonogram na úrovni 1 Etapy/ 1 Inkrementu.

IDFÁZA/AKTIVITA

ZAČIATOK

(odhad termínu)

KONIEC

(odhad termínu)

POZNÁMKA
1.Prípravná fáza a Iniciačná fáza04/202604/2026 
2.Realizačná fáza04/202608/2026 
2aAnalýza a Dizajn04/202605/2026 
2bNákup technických a programových prostriedkov a služieb04/202606/2026Časť nákupu prebieha ešte v rámci Prípravnej fázy z dôvodu zabezpečenia dostupnosti zariadení pred začiatkom implementácie
2cImplementácia a testovanie05/202607/2026 
2dNasadenie a PIP (preberacie, inštalačné protokoly)07/202608/2026 
3.Dokončovacia fáza08/202608/2026 
4.Podpora prevádzky (SLA)09/202608/2031 

Realizácia projektu a jej riadenie 

Plánovaná dĺžka realizačnej fázy projektu je rozvrhnutá na 5 mesiacov. Realizačná fáza sa bude členiť na nasledovné etapy: 

  • Analýza a Dizajn 
  • Nákup technických prostriedkov, programových prostriedkov a služieb, (ak relevantné) 
  • Implementácia a Testovanie, 
  • Nasadenie a Postimplementačná podpora, 

Navrhované riešenie bude realizované ako ucelený informačný systém, ktorého cieľom je podporiť správu, integritu a kvalitu údajov potrebných na výkon jednotlivých agend v rámci mestskej časti. Projekt bude postupovať podľa vodopádového (Waterfall) prístupu, ktorý umožňuje precízne naplánovať jednotlivé fázy vývoja a minimalizovať nepredvídané zmeny počas realizácie.

Projekt bude riadený v súlade s metodikou PRINCE2, ktorá zabezpečuje štandardizovaný a kontrolovaný prístup ku každému štádiu životného cyklu projektu. Výstupy jednotlivých etáp budú podrobne definované už v iniciačnej fáze, pričom počas etapy Analýza a dizajn dôjde k ich verifikácii a prípadnému upresneniu podľa aktuálne identifikovaných potrieb a vstupov. Všetky produkty projektu budú priebežne schvaľované Riadiacim výborom, v ktorom bude zastúpenie dodávateľa aj zadávateľa projektu, čím sa zabezpečí transparentnosť a kontinuita rozhodovania.

Vodopádový prístup (Waterfall) predstavuje sekvenčný model vývoja, kde sú jednotlivé fázy realizované postupne, pričom každá etapa nadväzuje na predchádzajúcu a začína až po jej ukončení. Tento model je ideálny pre projekty, ktoré:

  • majú jasne definovaný cieľ a nemenné požiadavky,
  • vyžadujú dôkladné plánovanie a dokumentáciu,
  • sú orientované na stabilné, overiteľné výstupy bez častých iterácií,
  • preferujú nízke riziko zmien počas realizácie.

V kontexte projektu Mestskej časti Košice – Sídlisko KVP je tento prístup plne opodstatnený, pretože požadované riešenie má presne definovaný rozsah, funkcie aj architektúru, pričom prioritou je spoľahlivá realizácia, transparentnosť a jednoznačné riadenie výstupov v súlade s platnou legislatívou a štandardmi verejnej správy.

Snímka obrazovky 2025-08-21 o 23.05.02.png

Obrázok 2 Ilustrácia rozdelenia realizácie projektu metódou Waterfall

3.11 Návrh organizačného zabezpečenia projektu (projektový tím)

Riadiaci výbor projektu (RV) predstavuje najvyšší riadiaci orgán zodpovedný za strategické usmerňovanie a dohľad nad realizáciou projektu v súlade so schválenou projektovou dokumentáciou. Riadiaci výbor sa riadi dokumentom „Štatút Riadiaceho výboru“, ktorý upravuje jeho právomoci, zloženie, rozhodovacie procesy a kompetencie.

Úlohy Riadiaceho výboru

  • Dohľad nad hospodárením, efektívnym a účelným využívaním finančných prostriedkov projektu.
  • Schvaľovanie kľúčových dokumentov a výstupov projektu (napr. projektový plán, zmenové požiadavky, odovzdávacie protokoly).
  • Prispôsobenie metodiky riadenia podľa špecifík realizovaného projektu.
  • Riešenie eskalovaných problémov a podpora pri rozhodovaní v kritických bodoch.

Zloženie Riadiaceho výboru

Riadiaci výbor má minimálne 5 členov. Väčšinu členov s hlasovacím právom nominoval objednávateľ a títo zástupcovia reprezentujú jeho záujmy. Zloženie výboru je nasledovné:

  • Predseda Riadiaceho výboru (zástupca objednávateľa),
  • Podpredseda Riadiaceho výboru,
  • Vlastníci procesov (napr. biznis vlastník infraštruktúry) alebo ich poverení zástupcovia,
  • Zástupca kľúčových používateľov (end user),
  • Zástupca dodávateľa (v zmysle Zmluvy o dielo).

V prípade neprítomnosti predsedu je možné písomne delegovať jeho právomoci na iného člena výboru prostredníctvom splnomocnenia.

Zasadnutia a hlasovanie

  • Riadiaci výbor zasadá pravidelne, spravidla raz mesačne, minimálne však raz za tri po sebe nasledujúce mesiace.
  • Zasadnutie zvoláva predseda. Hlavné výstupy zo zasadnutí sú zdokumentované v zápisnici, ktorej prílohou je prezenčná listina a prípadné splnomocnenia.
  • Program zasadnutia a podklady pripravuje a distribuuje administratívny projektový manažér, a to najneskôr 3 pracovné dni pred zasadnutím.
  • O rozhodnutiach sa hlasuje. Pre schválenie je potrebná nadpolovičná väčšina prítomných členov s hlasovacím právom. V prípade rovnosti hlasov rozhoduje hlas predsedu, ktorý má v takom prípade dvojnásobnú váhu.

Ukončenie činnosti Riadiaceho výboru

Činnosť Riadiaceho výboru sa ukončí dňom zavedenia projektu do produktívnej prevádzky, t. j. po jeho plnohodnotnej implementácii. Zoznam aktuálnych členov Riadiaceho výboru je evidovaný v dokumente Komunikačná matica, ktorý je uložený na zdieľanom projektovom úložisku.

Projekt bude po organizačnej stránke riadený kombináciou administratívneho a odborného riadenia, ktoré zabezpečia príslušní poverení pracovníci Objednávateľa počas celej doby realizácie. Administratívne riadenie bude vykonávané najmä prostredníctvom projektového manažéra a finančného manažéra, ktorí budú zodpovední za priebežnú koordináciu aktivít, sledovanie napĺňania harmonogramu a kontrolu rozpočtu. Zabezpečia aj spracovanie dokumentácie v súlade s požiadavkami Príručky pre prijímateľa a ďalších usmernení poskytovateľa. Súčasťou ich úloh bude aj kontrola súladu výdavkov s rozpočtom projektu a vedenie kompletnej administratívnej dokumentácie.

Odborné riadenie zabezpečí IT projektový manažér, ktorý bude vykonávať dohľad nad vývojom a implementáciou dodaného diela. Bude zabezpečovať odbornú komunikáciu s dodávateľom, koordinovať vývoj s požiadavkami objednávateľa a zabezpečovať výstupy v súlade s vyhláškou MIRRI č. 401/2023 Z. z. Okrem toho bude zodpovedný za dodržiavanie technických a bezpečnostných štandardov, ako aj za spoluprácu so zástupcami dodávateľa pri zabezpečení kvality výstupov projektu.

Projektový tím bude pozostávať z pozícií:

  • Projektové role:
  • IT Projektový manažér,
  • Kľúčový používateľ,
  • Ďalšie projektové role:
  • Finančný manažér

V súlade s výzvou mestská časť zabezpečí, aby počas implementácie projektu a po jeho skončení (počas obdobia udržateľnosti) bol k dispozícii interný personál na obsluhu, prevádzku a rozvoj riešenia. Zároveň bude minimálne počas obdobia udržateľnosti zabezpečené financovanie tohto personálu zo zdrojov mesta.

Zodpovednosťou administratívneho projektového manažéra je v spolupráci s finančným manažérom (objednávateľa) administratívne a  finančné riadenie projektu, kontrola rozpočtu projektu a jeho súlad s účtovnými dokladmi. Kontrolu podpornej účtovnej dokumentácie a poradenstvo pri definovaní oprávnených výdavkov bude zabezpečovať finančný manažér Objednávateľa.

Súčasťou projektového riadenia bude tiež operatívna projektová podpora zabezpečujúca administratívnu podporu pre písomnú komunikáciu, administratívne vedenie projektovej dokumentácie a prípravu podkladov pre členov projektového tímu, organizáciu stretnutí a pod.. V rámci aktivity budú taktiež zabezpečovaný manažment a hodnotenie kvality zo strany Objednávateľa.

IDRola v projekteMeno a PriezviskoPracovné zaradenieOrg. útvar
1.IT projektový manažérTBDDoplniť pozíciu (pracovné zaradenie v línii)Doplniť názov org. útvaru
2.Kľúčový používateľTBDDoplniť pozíciu (pracovné zaradenie v línii)Doplniť názov org. útvaru
3.Finančný manažérTBDDoplniť pozíciu (pracovné zaradenie v línii)Doplniť názov org. útvaru

Tabuľka 7 Projektový tím

Projektová rola:IT PROJEKTOVÝ MANAŽÉR
Detailný popis rozsahu zodpovedností, povinností a kompetencií:

1. Strategické riadenie a plánovanie:

  • Zodpovedá za komplexné riadenie projektu v mene objednávateľa – plánovanie, organizovanie, monitorovanie, vyhodnocovanie a ukončenie projektu.
  • Definuje projektové ciele, hlavné míľniky, časový harmonogram, rozpočet a personálne zdroje projektu.
  • Navrhuje metodiku a rámec riadenia projektu, vrátane výberu nástrojov a spôsobov riadenia (napr. PRINCE2, PMBOK, SCRUM).
  • Zabezpečuje súlad projektu so strategickými cieľmi organizácie a štátnymi/digitálnymi politikami.

2. Riadenie realizácie projektu:

  • Koordinuje prácu interných a externých členov projektového tímu, dodávateľov a partnerov.
  • Riadi realizáciu jednotlivých fáz životného cyklu projektu (iniciácia, návrh, vývoj, testovanie, nasadenie).
  • Vykonáva kontrolu plnenia míľnikov a výstupov (deliverables) projektu v zmysle časového plánu a rozpočtu.
  • Prijíma rozhodnutia v mene objednávateľa v rozsahu kompetencií stanovených projektovým plánom alebo riadiacim výborom.

3. Zabezpečenie zhody s legislatívou a metodikami:

  • Zodpovedá za splnenie požiadaviek podľa zákona č. 95/2019 Z. z. o IT vo verejnej správe a súvisiacich predpisov (zákon č. 69/2018 Z. z., vyhláška č. 78/2020 Z. z. atď.)(Požiadavka na komunikáciu s MKB pri príprave projektu, jeho implementácií a následne pri prevádzke)
  • Zabezpečuje vypracovanie projektovej dokumentácie v súlade s požiadavkami MetaIS, vrátane výstupov M-01 až M-12.
  • Koordinuje dodržiavanie štandardov informačnej bezpečnosti (napr. ISO/IEC 27001, 15408, NIS2).

4. Riadenie komunikácie a informovanosti:

  • Predkladá pravidelné správy o stave a pokroku projektu riadiacemu výboru a vedeniu organizácie.
  • Zabezpečuje komunikáciu so zúčastnenými stranami – internými oddeleniami, verejnosťou, médiami (prostredníctvom komunikačného oddelenia).
  • Vypracúva a aktualizuje komunikačný plán projektu, zodpovedá za medializáciu a interné informovanie.

5. Riadenie rizík a zmien:

  • Identifikuje a analyzuje riziká projektu, navrhuje opatrenia na ich minimalizáciu.
  • Zodpovedá za aktualizáciu registra rizík a plánov reakcie na riziká.
  • Riadi proces zmien – prijíma zmenové požiadavky, vyhodnocuje ich dopad, navrhuje schválenie riadiacemu výboru.

6. Riadenie kvality a výstupov projektu:

  • Zabezpečuje, že výstupy projektu spĺňajú kvalitatívne požiadavky podľa špecifikácie.
  • Dohliada na testovanie, overovanie funkčnosti, bezpečnostné testy (napr. penetračné testy).
  • Overuje výsledky a garantuje pripravenosť projektu na prechod do produkčnej prevádzky.

7. Riadenie ľudských a finančných zdrojov:

  • Navrhuje zloženie projektového tímu, prideľuje úlohy a kontroluje ich plnenie.
  • Motivuje, hodnotí a podporuje členov tímu. V prípade potreby vykonáva rolu tímového manažéra.
  • Zodpovedá za finančné riadenie projektu – sledovanie rozpočtu, verifikácia dodávateľských faktúr, zabezpečenie rozpočtových opatrení.

8. Archív a dokumentácia:

  • Vedie a archivuje všetku projektovú dokumentáciu v súlade s archivačnými a internými predpismi.
  • Zodpovedá za publikovanie výstupov a zápisov do MetaIS podľa aktuálne platnej metodiky a štruktúry výstupov.
  • Garantuje verziovanie a formálnu správnosť dokumentácie.
Projektová rola:KĽÚČOVÝ POUŽÍVATEĽ
Stručný popis:

Zodpovedá za zastupovanie záujmov budúcich koncových používateľov projektových produktov alebo výstupov. Aktívne sa podieľa na špecifikácii požiadaviek, testovaní a akceptácii riešenia. Poskytuje vstupy pre zabezpečenie kvality, použiteľnosti a funkčnosti systému z pohľadu používateľov. Podporuje projektový tím pri nastavovaní prevádzkových a podporných procesov.

 

Detailný popis rozsahu zodpovedností, povinností a kompetencií
  • Zastupovanie koncových používateľov:
    Zastupuje potreby a očakávania cieľovej skupiny používateľov, poskytuje spätnú väzbu na navrhované riešenia, reprezentuje používateľskú perspektívu počas celého životného cyklu projektu.
  • Spolupráca na špecifikácii:
    Spolupodieľa sa na tvorbe funkčných, nefunkčných a technických požiadaviek. Zabezpečuje ich vecno-procesnú a legislatívnu správnosť a jasnosť. Definuje očakávané prínosy systému (kvalitatívne aj kvantitatívne) z pohľadu používateľa.
  • Definovanie vstupov do projektového návrhu:
    Prispieva k návrhu akceptačných kritérií a používateľských scenárov. Identifikuje riziká, závislosti a rozhrania medzi systémom a používateľmi, medzi jednotlivými procesmi, ako aj so súvisiacimi externými systémami.
  • Účasť na testovaní:
    Zodpovedá za vykonanie používateľského testovania (UX testovania) a overenie súladu používateľského rozhrania s očakávaniami a definovanými požiadavkami. Spolupodieľa sa na návrhu a realizácii akceptačných testov (UAT), ktoré potvrdzujú pripravenosť systému na nasadenie.
  • Akceptácia a spustenie:
    Vydáva návrh na akceptáciu výstupov projektu a následné spustenie systému do produkčnej prevádzky. Podieľa sa na príprave prechodových aktivít vrátane školenia a informovania koncových používateľov.
  • Zmenový manažment:
    Iniciuje požiadavky na zmeny funkcionality produktov na základe spätnej väzby od používateľov alebo zmenených legislatívnych či prevádzkových podmienok.
  • Spolupráca s projektovým tímom:
    Zúčastňuje sa projektových stretnutí, aktívne komunikuje s projektovým manažérom a ďalšími členmi tímu. Poskytuje vstupy do manažérskej a špecializovanej dokumentácie. Plní úlohy podľa pokynov projektového manažéra a záverov zo stretnutí.
  • Podpora pre prevádzkové nastavenia:
    Poskytuje súčinnosť pri nastavovaní interných riadiacich aktov súvisiacich s prevádzkou, servisom a podporou nového systému.
Projektová rola:FINANČNÝ MANAŽÉR
Detailný popis rozsahu zodpovedností, povinností a kompetencií
  • Finančné plánovanie a monitoring:

Koordinuje a monitoruje napĺňanie finančných ukazovateľov projektu.

Sleduje priebežné čerpanie finančných prostriedkov v súlade so schváleným rozpočtom a časovým harmonogramom.

  • Rozpočtová kontrola:

Zodpovedá za správne, efektívne a oprávnené čerpanie rozpočtu podľa Zmluvy o NFP a príručky pre prijímateľa.

Overuje oprávnenosť výdavkov pred ich zúčtovaním.

  • Metodická a odborná podpora:

Poskytuje usmernenia členom projektového tímu ohľadom oprávnených výdavkov, postupov financovania a zmenových konaní.

Sleduje a aplikuje aktuálne zmeny legislatívy a riadiacich dokumentov týkajúcich sa financovania z fondov EÚ.

  • Žiadosti o platbu:

Zodpovedá za prípravu, formálnu kontrolu a predloženie žiadostí o platbu vrátane všetkých príloh podľa príručky pre prijímateľa.

Zabezpečuje evidencia a administráciu žiadostí v ITMS2021+.

  • Dokumentácia a evidencia:

Vedie kompletnú finančnú dokumentáciu projektu.

Pripravuje pravidelné finančné prehľady, reporty a štatistiky o čerpaní.

Zabezpečuje archiváciu dokumentov v súlade s pravidlami EŠIF a internými smernicami.

  • Komunikácia a kontrola:

Koordinuje prípravu na externé finančné kontroly a audity, poskytuje potrebnú súčinnosť.

Vystupuje za prijímateľa v komunikácii s poskytovateľom NFP a ďalšími kontrolnými subjektmi v oblasti financií.

  • Administratíva a interná spolupráca:

Spolupracuje s organizačnými útvarmi (napr. ekonomické, právne, verejné obstarávanie) pri zabezpečovaní činností súvisiacich s implementáciou.

Zúčastňuje sa projektových porád, predkladá návrhy a zistenia týkajúce sa rozpočtu, financií a výdavkov.

  • Zabezpečovanie ďalších úloh:

Zodpovedá za prípravu ďalších dokumentov a podkladov pre audit, evaluáciu alebo zmenu projektu z pohľadu financií.

Riadi finančnú časť zmenového riadenia v projekte (napr. rozpočtové opatrenia, presuny prostriedkov).

Dohliada na splnenie pravidiel publicity týkajúcich sa čerpania finančných prostriedkov.

4. LEGISLATÍVA

Na dosiahnutie cieľov tohto projektu nie je potrebná žiadna legislatívna zmena. Projekt je plne realizovateľný v rámci aktuálne platného právneho a regulačného rámca Slovenskej republiky aj EÚ. Všetky jeho komponenty budú navrhnuté a implementované v súlade s platnou legislatívou upravujúcou informatizáciu verejnej správy, ochranu osobných údajov, kybernetickú bezpečnosť a poskytovanie elektronických služieb.

5. ARCHITEKTÚRA RIEŠENIA PROJEKTU

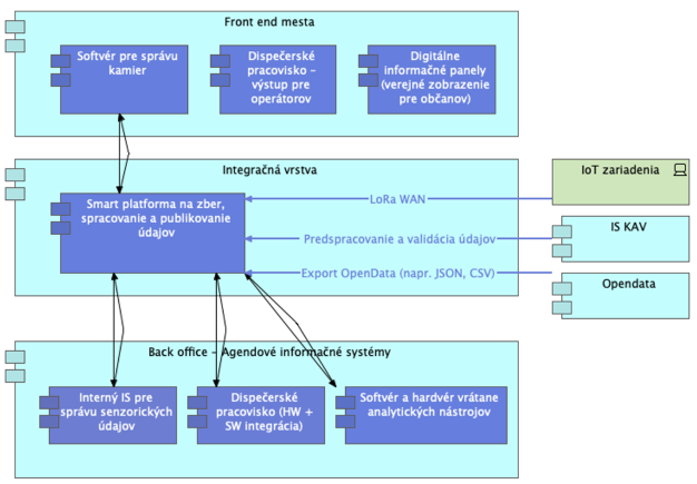
Projekt Smart zariadenia na KVP sa nezameriava na budovanie alebo rozvoj informačného systému verejnej správy (ISVS) v zmysle zákona č. 95/2019 Z. z., ale na dodávku a inštaláciu fyzických IoT zariadení a súvisiacej infraštruktúry vrátane ich základnej integrácie do existujúceho prostredia. Z tohto dôvodu nie je predmetom projektu podrobná biznis a aplikačná architektúra ISVS, ale je nevyhnutné posúdiť dopad projektu na technologickú vrstvu architektúry a aktualizovať súvisiace komponenty v MetaIS.

Projekt vytvára výstupy, ktoré budú poskytovať štruktúrované údaje na zverejňovanie prostredníctvom národných portálov otvorených údajov a podporovať analytickú kapacitu mestskej časti prostredníctvom dashboardového rozhrania dispečerského strediska. V súlade s týmto charakterom projektu sa návrh architektúry zameriava na technologickú vrstvu a infraštruktúrne komponenty.

5.1 Stanovenie alternatív architektúry riešenia

V súlade s požiadavkami na metodiku návrhu riešení bola vykonaná multikriteriálna analýza (MCA), ktorá identifikovala vhodné alternatívy pre architektúru riešenia. V druhom kroku bude na vybrané alternatívy aplikovaná Analýza nákladov a prínosov (M-05 BC/CBA). V rámci tohto postupu boli identifikované nasledovné varianty:

1. Nulový variant

Tento variant predstavuje zachovanie súčasného stavu bez realizácie projektu. V tomto variante nebude zavedený systém správy a zobrazovania informácií prostredníctvom digitálnych panelov a nedôjde k implementácii senzorickej infraštruktúry ani k zlepšeniu informovanosti verejnosti. V dôsledku toho nebude možné dosiahnuť ani očakávané prínosy v oblasti zlepšenia informovanosti, komunikácie a bezpečnosti. Tento variant sa neposudzuje v MCA a je použitý ako porovnávací referenčný variant v analýze nákladov.

2. Preferovaný variant

Tento variant predstavuje komplexné riešenie založené na modulárnej architektúre, ktoré obsahuje:


    • sieť digitálnych informačných panelov pre zobrazovanie výstrah, oznamov a iných relevantných dát,
    • zber údajov zo senzorických zariadení (napr. senzory pohybu, teploty, vlhkosti, hluku),
    • centrálny systém pre správu obsahu a výstupov na panely,
    • prepojenie na existujúce systémy mesta alebo externé systémy,
    • infraštruktúrne komponenty potrebné na bezpečnú prevádzku,
    • komponenty na zabezpečenie prístupov a overovanie obsahu.

Variant bol vyhodnotený ako technicky aj prevádzkovo najvhodnejší, pričom splnil všetky kritériá multikriteriálnej analýzy. Predstavuje preferované riešenie, ktoré prináša najvyšší úžitok v porovnaní s vynaloženými nákladmi.

3. Minimalistický variant

Tento variant vychádza z rovnakého biznis cieľa ako preferovaný variant, ale obsahuje len nevyhnutné komponenty riešenia:


    • základná sieť digitálnych informačných panelov (v obmedzenom počte),
    • jednoduchý systém správy obsahu s manuálnym nahrávaním,
    • bez integrácie IoT senzorov a bez pokročilej analytiky,
    • bez automatického prepojenia na existujúce systémy.

Tento variant je zameraný na čo najnižšie počiatočné náklady pri zachovaní základnej funkčnosti – zobrazovanie relevantných výstupov pre občanov. V prípade priaznivých prevádzkových výsledkov môže byť neskôr rozšírený o ďalšie komponenty, ktoré sú súčasťou preferovaného variantu.

5.1.1 Stanovenie alternatív v biznisovej vrstve architektúry

V rámci biznisovej vrstvy architektúry boli analyzované tri možné varianty riešenia s cieľom modernizovať monitoring, zber a spracovanie údajov v mestskej časti Košice – Sídlisko KVP. Na základe identifikovaných potrieb a dostupných technológií bola ako najefektívnejšia vyhodnotená Alternatíva č. 2, ktorá reflektuje požiadavky všetkých kľúčových zainteresovaných strán a zároveň rešpektuje princípy výzvy PSK-MIRRI-619-2024-ITI-EFRR.

Snímka obrazovky 2025-08-21 o 22.37.53.png

Obrázok 5 Znázornenie alternatív riešenia v biznis vrstve architektúry

Alternatíva 1: Bez zásahu (nulový variant) Tento scenár predpokladá zachovanie súčasného stavu bez implementácie nových zariadení alebo softvérových riešení. V praxi by to znamenalo, že mestská časť bude aj naďalej limitovaná v schopnosti proaktívne reagovať na bezpečnostné a environmentálne výzvy. Nedostatok aktuálnych a kvalitne spracovaných údajov povedie k zníženej efektivite rozhodovania, nemožnosti včasne informovať občanov a k riziku zaostávania v oblasti digitalizácie verejnej správy.

Alternatíva 2: Komplexná modernizácia infraštrury Táto možnosť zahŕňa implementáciu moderných smart technológií, ako sú otočné bezpečnostné kamery s analýzou obrazu, meteostanice s environmentálnymi senzormi, digital signage panely na zobrazovanie informácií, ako aj vybudovanie dispečerského pracoviska. Dôležitým prvkom je aj zavedenie smart platformy, ktorá zabezpečí zber, spracovanie, archiváciu a vizualizáciu dát z IoT zariadení. Riešenie je navrhnuté ako otvorené, s možnosťou exportu dát do open data portálov a prepojenia s mestským webom a mobilnou aplikáciou. Výsledkom je zlepšenie bezpečnosti, informovanosti a prevádzkovej efektivity samosprávy.

Alternatíva 3: Minimalistické riešenie Táto alternatíva by spočívala iba v čiastočnej modernizácii existujúcich procesov bez nákupu nových zariadení alebo vybudovania centrálneho dispečingu. Predstavuje skôr prípravnú fázu, ktorá by sa zameriavala na základné úpravy interných procesov a prípravu technických požiadaviek na budúcu digitalizáciu. Nedosahuje však požadovaný efekt v oblasti bezpečnosti, flexibility, ani v oblasti verejnej komunikácie, a preto nebola odporúčaná ako hlavné riešenie.

Výber alternatív prebieha prostredníctvom MCA zostavenej na základe kapitoly Motivácia a rozsah projektu, ktorá obsahuje ciele stakeholderov, ich požiadavky a obmedzenia pre dosiahnutie uvedených cieľov. Niektoré (nie všetky) kritériá, môžu byť označené ako KO kritériá. KO kritériá označujú biznis požiadavky na riešenie, ktoré sú z hľadiska rozsahu identifikovaného problému a motivácie nevyhnutné pre riešenie problému a všetky akceptovateľné alternatívy ich tak musia naplniť. Alternatívy, ktoré nesplnia všetky KO kritériá, môžu byť vylúčené z ďalšieho posudzovania. KO kritériá nesmú byť technologické (preferovať jednu formu technologickej implementácie voči druhej)

 KRITÉRIUMZDÔVODNENIE KRITÉRIASTAKEHOLDER MIRRI

STAKEHOLDER

Občan

STAKEHOLDER

Mestská časť Košice-Sídlisko KVP / Zamestnanec MČ

BIZNIS VRSTVA

 

Kritérium A: Zavedenie digitálnych služieb, ktoré minimalizujú námahu občanov a podnikateľov na uplatňovanie si práv a plnenie povinností voči mestu (KO)Hlavným cieľom projektu je zavedenie takých digitálnych služieb – aby bola pri ich využívaní minimalizovaná námaha občanov a podnikateľov na uplatňovanie si práv či plnenie povinností.XX 
Kritérium B: Dostupnosť a aktualizácia údajov pre interné použitie aj pre verejnosť (KO)Potreba zabezpečiť prístup k aktuálnym a spoľahlivým údajom pre všetkých užívateľov vrátane občanov a podnikov.XXX
Kritérium C: Možnosť integrácie nových dátových zdrojov a rozširovania platformyKritické pre budúci rast mesta a prepojenie so širšími dátovými systémami. XX
Kritérium D: Podpora strategického rozhodovania a plánovania na základe spoľahlivých a aktuálnych údajovDôležité pre efektívne plánovanie a reakcie na budúce potreby obyvateľov a podnikateľov.XXX
Kritérium E: Zabezpečenie transparentnosti a zdieľania údajov, čo prispieva k zvýšeniu dôvery verejnosti v rozhodovacie procesyTransparentnosť a dôvera verejnosti sú kľúčové pre efektívne spravovanie mesta. XX
Kritérium F: Automatizácia procesov na strane občana, podnikateľa a mestskej časti KVPCieľom je, aby celá komunikácia medzi občanom a mestskou časťou prebiehala čo najjednoduchším spôsobom, ideálne automatizovane a s minimálnymi nárokmi na aktivitu na strane občana/ podnikateľa resp. mesta XX
Kritérium G - Dlhodobá udržateľnosť a minimalizácia nákladov na údržbuSystém musí byť finančne efektívny na údržbu a dlhodobo udržateľný pre mestskú časť aj obyvateľov. X 
Kritérium H - Dlhodobá adaptabilita a flexibilita systému pre budúci technologický vývojPripravenosť systému na nové technológie a rozšírenia je kľúčová pre modernizáciu verejnej správy.XXX

Tabuľka 8 Spracovanie MCA

Zoznam kritérií

Alternatíva

1

Spôsob

dosiahnutia

Alternatíva 2

Spôsob

dosiahnutia

Alternatíva

3

Spôsob dosiahnutia
Kritérium ANieN/AÁnoBudú zavedené digitálne služby zjednodušujúce komunikáciu občana a MČ Košice-Sídlisko KVP.ÁnoBudú zavedené digitálne služby zjednodušujúce komunikáciu občana/podnikateľa a MČ Košice-Sídlisko KVP.
Kritérium BNieN/AÁnoPlná integrácia a dostupnosť dát pre všetky oddelenia a verejnosťNieObmedzená dostupnosť údajov pre verejnosť
Kritérium CNieN/AÁnoSystém navrhnutý na postupné rozširovanie a integráciu nových dátÁnoSystém navrhnutý na postupné rozširovanie a integráciu nových dát
Kritérium DNieN/AÁnoPoskytuje nástroje pre strategické rozhodovanieNieObmedzené analytické nástroje len pre kľúčové oblasti.
Kritérium ENieN/AÁnoUmožňuje otvorený prístup a zvyšuje transparentnosťNiePodporuje transparentnosť len v obmedzených oblastiach.
Kritérium FNieN/AÁnoBude prebiehať automatizovaná komunikácia medzi občanom a MČ.NieAutomatizácia bude iba čiastočná, nie v očakávanom resp. možnom dosiahnuteľnom rozsahu.
Kritérium GNieN/AÁnoMinimalizácia nákladov a dlhodobá prevádzková udržateľnosť.ČiastočnePotenciál na rozšírenie, ale s dodatočnými nákladmi.
Kritérium HNieN/AÁnoPripravený na budúce rozšírenia a inovácieČiastočneObmedzené možnosti adaptácie

Tabuľka 9 Vyhodnotenie MCA

Na základe vyhodnotenia MCA analýzy vychádza Alternatíva 2 ako jediná, ktorá spĺňa všetky požiadavky.

5.1.2 Stanovenie alternatív v aplikačnej vrstve architektúry

Alternatívy navrhované v rámci aplikačnej vrstvy architektúry vychádzajú z logického pokračovania a rozpracovania riešení definovaných v nadriadenej biznis vrstve. Hlavným cieľom tejto vrstvy je špecifikovať aplikačné komponenty, ich vzťahy a podporu pre dosiahnutie stanovených biznis cieľov. V kontexte projektu Mestskej časti Košice-Sídlisko KVP boli zhodnotené tri aplikačné alternatívy, ktoré odzrkadľujú rôznu mieru funkčného pokrytia, integrácie a pripravenosti na budúci rozvoj.

Na základe porovnania jednotlivých alternatív aplikačnej architektúry bola ako najvhodnejšia identifikovaná Alternatíva 2, ktorá predstavuje modulárne riešenie s otvoreným dátovým modelom, podporou pre škálovanie a možnosťou integrácie na ďalšie systémy verejnej správy.

Táto alternatíva bola uprednostnená pred ostatnými z viacerých dôvodov:

  • Zabezpečuje plnú funkcionalitu pre naplnenie cieľov projektu, vrátane podpory pre zber, validáciu, spracovanie a vizualizáciu údajov z IoT zariadení, interných agendových systémov a verejne dostupných dátových zdrojov.
  • Umožňuje integráciu na existujúce informačné systémy, napr. MetaIS, ako aj externé dátové platformy ako data.gov.sk a portály na publikovanie otvorených údajov. Riešenie zároveň umožní do budúcnosti integráciu s analytickými nástrojmi MIRRI alebo inými nadrezortnými iniciatívami.
  • Počas prípravy aplikačnej architektúry bol zvážený aj potenciál použitia open-source technológií – predovšetkým v oblasti databáz, analytických nástrojov (napr. grafana/metabase), middleware a API brán. Open-source riešenia boli hodnotené najmä z hľadiska flexibility, dostupnosti komunít a nižších nákladov na licencovanie. Výsledné riešenie bude kombinovať overené komerčné komponenty a otvorené technológie tak, aby bola zachovaná rovnováha medzi spoľahlivosťou, bezpečnosťou a nákladovou efektivitou.
  • Architektúra je navrhnutá ako otvorená a škálovateľná, čo umožní budúce rozširovanie systému o nové moduly alebo funkcionality bez potreby zásahu do jadra systému. Tým sa zabezpečí dlhodobá udržateľnosť a flexibilita v prípade legislatívnych zmien, technologického vývoja alebo rastúcich potrieb samosprávy.
  • Súlad s legislatívnymi a technickými požiadavkami je garantovaný prostredníctvom implementácie architektonických princípov uvedených vo vyhláške č. 78/2020 Z. z. o štandardoch pre ISVS a súvisiacich dokumentoch MIRRI.

Výber Alternatívy 2 tak nie je len technickým rozhodnutím, ale strategickou voľbou, ktorá rešpektuje nadradený rámec biznis architektúry definovaný v kapitole 5.1 a vytvára konzistentný základ pre realizáciu projektu aj jeho ďalší rozvoj v kontexte digitálnej transformácie samosprávy.

Snímka obrazovky 2025-08-21 o 23.04.15.png

Obrázok 6 Znázornenie alternatív riešenia v aplikačnej vrstve

5.1.3 Stanovenie alternatív v technologickej vrstve architektúry

Technologická vrstva architektúry predstavuje základnú infraštruktúru, na ktorej sú postavené aplikačné riešenia a ich prevádzka. V rámci projektu mestskej časti Košice-Sídlisko KVP technologická architektúra reflektuje potreby definované v nadriadenej aplikačnej vrstve a zabezpečuje ich stabilnú, bezpečnú a škálovateľnú prevádzku.

Z pohľadu architektonického návrhu projekt počíta s rozšírením a využitím existujúcej technologickej infraštruktúry, ktorá je už v správe mestskej časti. Táto existujúca vrstva poskytuje dostatočný základ pre prevádzku plánovaného riešenia, vrátane sieťovej konektivity, serverového zázemia, virtualizačného prostredia, úložných kapacít a základných bezpečnostných prvkov.

Na základe tejto skutočnosti bolo vyhodnotené, že je ekonomicky aj prevádzkovo nevýhodné uvažovať o ďalších variantných alternatívach technologickej vrstvy. Všetky nároky nového riešenia je možné efektívne zabezpečiť prostredníctvom úprav a doplnení existujúceho prostredia. Zároveň sa tým predchádza nadbytočným investíciám a minimalizuje sa prevádzková záťaž.

Technologická vrstva bude doplnená len v nevyhnutnom rozsahu, a to v súlade s požiadavkami na výkonnosť, dostupnosť, bezpečnosť a škálovateľnosť systému. Tým sa zabezpečí, že implementácia riešenia bude efektívna nielen z hľadiska nákladov, ale aj z pohľadu integrácie s existujúcimi systemami.

5.2 Náhľad architektúry a popis budúceho cieľového produktu

Budúci cieľový produkt projektu Smart zariadenia na KVP predstavuje súbor integrovaných technologických komponentov, ktoré budú slúžiť ako podpora pre rozhodovanie, komunikáciu s občanmi a monitoring kľúčových javov v prostredí mestskej časti Košice – Sídlisko KVP. Projekt vytvára podmienky pre digitálne sledovanie vybraných javov (počasie, bezpečnosť, informovanosť), zber a spracovanie údajov a ich následnú prezentáciu verejnosti a odborným pracovníkom mestskej časti.

Projekt je založený na využití IoT senzorickej infraštruktúry (napr. meteostanice, kamery, informačné panely), ktorá bude napojená na dátovú vrstvu – lokálnu databázu a integračné rozhranie. Dôležitou súčasťou riešenia je aj otvorené publikovanie údajov prostredníctvom NKOD (data.slovensko.sk), zabezpečené automatizovaným harvestingom.

5.3 Biznis vrstva

Projekt je zameraný na zefektívnenie procesov mestskej časti Košice – Sídlisko KVP prostredníctvom nasadenia inteligentnej senzorickej infraštruktúry, ktorá umožní automatizovaný zber, spracovanie, analýzu a vizualizáciu údajov z fyzického prostredia sídliska. Riešenie je orientované najmä na oblasti verejnej informovanosti, environmentálneho monitoringu a bezpečnostného dohľadu, s cieľom zvýšiť kvalitu života obyvateľov a podporiť efektívne rozhodovanie samosprávy.

Projekt zahŕňa implementáciu siete IoT zariadení – ako sú meteostanice, IP kamery a digitálne zobrazovacie panely (Digital Signage). Údaje zo senzorov a kamier budú zhromažďované prostredníctvom centralizovaného dátového úložiska (Server/NAS) a ďalej spracovávané softvérom pre správu kamier, ktorý bude prístupný zamestnancom mestskej časti. Tento nástroj umožní mestskému dispečerskému stredisku efektívne monitorovať situáciu v reálnom čase, vyhodnocovať incidenty a aktívne riadiť obsah zobrazovaný verejnosti prostredníctvom panelov.

Projekt zároveň podporuje systematické zverejňovanie otvorených dát – napríklad environmentálnych meraní – s cieľom zlepšiť transparentnosť samosprávy, umožniť občanom lepší prístup k informáciám a vytvoriť predpoklady pre participáciu a komunitné inovácie. Zverejňovanie údajov bude prispôsobené štandardom interoperability a kompatibilné s národnými platformami ako data.slovensko.sk alebo IS KAV.

V rámci biznisovej vrstvy projektu boli definované kľúčové kritériá udržateľnosti a škálovateľnosti – celá architektúra je navrhnutá ako modulárna a otvorená, s možnosťou rozšírenia o ďalšie typy senzorov alebo analytických nadstavieb v budúcnosti. Projekt reflektuje potreby viacerých stakeholderov – od bežných občanov, cez zamestnancov mestskej časti až po odborných používateľov z krízového riadenia – a zabezpečuje, že výstupy systému budú zmysluplné, presné a adresné.

Implementáciou tohto riešenia mestská časť získa efektívny nástroj na zber a využitie údajov z územia, čím sa položí základ pre inteligentné a dátovo orientované rozhodovanie. Výsledkom bude vyššia kvalita služieb poskytovaných obyvateľom, transparentné a rýchle reakcie na aktuálne situácie, zlepšenie verejného priestoru a posilnenie digitálnych kapacít samosprávy ako základu pre jej ďalší rozvoj.

5.3.1Návrh riešenia v biznis vrstve architektúry

AS-IS stav (súčasný stav biznis vrstvy)

V súčasnosti mestská časť Košice – Sídlisko KVP nedisponuje technológiou na systematické monitorovanie verejného priestoru ani nástrojmi na zber environmentálnych údajov. Úrad má obmedzené možnosti rýchlo reagovať na zmeny v prostredí, incidenty alebo požiadavky verejnosti, pretože mu chýbajú online vstupy z terénu. Informovanie obyvateľov prebieha prevažne tradičnými spôsobmi – vyvesovaním oznamov, zverejňovaním na webe alebo sociálnych sieťach.

Neexistuje dispečerské pracovisko ani jednotný softvérový nástroj, ktorý by umožňoval efektívne spravovať podnety alebo prevádzkový monitoring. Údaje, ktoré by mohli pomôcť pri rozhodovaní – ako napr. kvalita ovzdušia, hluk, aktuálna situácia v teréne – nie sú k dispozícii v reálnom čase, a nie sú vizualizované.

TO-BE stav (budúci stav biznis vrstvy)

Navrhované riešenie zabezpečí, že mestská časť Košice – Sídlisko KVP získa moderný systém schopný priebežne zhromažďovať, vyhodnocovať a využívať údaje z fyzického prostredia prostredníctvom siete kamier a meteostaníc. Tieto prvky budú slúžiť ako základ pre operatívne rozhodovanie samosprávy a zároveň poskytnú občanom transparentné a zrozumiteľné výstupy v reálnom čase.

IoT zariadenia (napr. senzory kvality ovzdušia, hluku, teploty a vlhkosti) budú strategicky rozmiestnené v rámci mestskej časti tak, aby pokryli najvyťaženejšie oblasti a citlivé lokality. Údaje z týchto zariadení sa budú centralizovane zhromažďovať a spracovávať v rámci internej infraštruktúry mestskej časti, bez potreby využívania cloudových služieb. Kamery budú zabezpečovať dohľad nad verejným priestorom – či už pre účely bezpečnosti, dokumentácie incidentov alebo monitoringu dopravných a klimatických podmienok.

Kľúčovým rozdielom oproti súčasnému stavu je to, že tieto údaje nebudú zostávať interné, ale budú cielene využívané. Pracovníci úradu budú mať možnosť sledovať výstupy z monitoringu prostredia a bez potreby zložitých nástrojov reagovať na výkyvy – napr. zhoršenú kvalitu ovzdušia, extrémne teploty, výpadky v technickej infraštruktúre alebo pohyb osôb v rizikových oblastiach. Informácie budú zároveň štruktúrované tak, aby boli zverejniteľné ako otvorené dáta, čím sa podporí ich opätovné využitie (napr. občianskymi iniciatívami, študentmi, vývojármi alebo výskumnými inštitúciami).

Zároveň budú zhromaždené dáta poskytované prostredníctvom digitálnych informačných panelov umiestnených vo verejnom priestore. Tieto panely budú zobrazovať kľúčové informácie ako výstrahy pred znečistením, extrémnym počasím, dôležité oznamy alebo informácie o komunálnych službách. Vďaka tomu nebude občan odkázaný na vyhľadávanie týchto informácií online – dostupné budú priamo tam, kde sa nachádza.

Dôležitou súčasťou riešenia je aj vytvorenie dispečerského pracoviska, ktoré bude zodpovedné za koordináciu monitorovacích činností, správu incidentov a zásahy v teréne. Toto pracovisko bude fungovať ako spojovací bod medzi údajmi zo zariadení a praktickými zásahmi samosprávy – napríklad aktiváciou zimnej údržby pri výskyte námrazy, zaslaním technickej služby pri výpadku osvetlenia alebo preverení bezpečnostnej situácie na základe kamerového záznamu.

Vďaka tomu sa mestská časť stáva digitálne zrelou organizáciou, ktorá dokáže nielen reagovať na aktuálne potreby občanov, ale aj proaktívne plánovať a optimalizovať svoje služby. V dlhodobom horizonte budú tieto dáta slúžiť ako základ pre štatistické vyhodnocovanie trendov, plánovanie rozvoja územia a tvorbu opatrení zameraných na adaptáciu na klimatické zmeny, zníženie environmentálnej záťaže a zlepšenie kvality života v mestskej časti.

5.3.2 Prehľad koncových služieb – budúci stav (TO BE):

V budúcom stave bude koncovou službou projektu používateľsky prístupné rozhranie digitálnych informačných panelov (digital signage), ktoré bude poskytovať elektronickú službu s grafickým používateľským rozhraním. Prostredníctvom tohto rozhrania budú môcť obyvatelia a návštevníci mestskej časti získať aktuálne informácie, oznamy a upozornenia, zobrazované v reálnom čase. Rozhranie bude napojené na centrálny systém správy obsahu, ktorý umožní rýchlu aktualizáciu a publikovanie informácií.

5.3.3 Organizačné zmeny a Procesy dotknuté navrhovaným riešením

Realizáciou projektu nebudú vykonané priame organizačné zmeny v štruktúre mestskej časti, t. j. nevzniknú nové organizačné jednotky ani sa nemenia kompetencie jednotlivých útvarov. Napriek tomu však projekt výrazne ovplyvní spôsob práce a vybrané procesy na úrade, ktoré budú po zavedení riešenia digitálne podporené, zefektívnené a viac prepojené na dáta.

Kľúčové procesy, ktoré budú riešením dotknuté a zlepšené, sú najmä:

  • Zber, validácia a analytické vyhodnocovanie údajov – zamestnanci budú mať k dispozícii aktuálne a prepojené informácie pre efektívnejšie plánovanie a rozhodovanie.
  • Správa a údržba komunikácií a verejných priestorov – údaje zo senzorov (napr. monitoring povrchovej teploty či znečistenia) pomôžu pri plánovaní zásahov a prioritizácii údržby.
  • Manažment podnetov od obyvateľov – dáta umožnia overiť stav priamo v území a reagovať na základe dôkazov, nie odhadov.
  • Zlepšenie komunikácie smerom k občanom a podnikateľom – zverejňovanie informácií cez digitálne kanály (napr. zobrazovacie panely, open data portály) zvýši transparentnosť.
  • Podpora strategického plánovania a rozpočtovania – analytické výstupy zo systému umožnia lepšie plánovať investície, optimalizovať náklady a vyhodnocovať dopady opatrení.

Zavedením jednotnej smart platformy a digitalizáciou vybraných procesov sa zmení kultúra práce s informáciami – namiesto pasívneho zberu a spätnej evidencie sa údaje stanú aktívnym nástrojom riadenia. Zamestnanci budú vyškolení na využívanie nových nástrojov a naučia sa interpretovať a používať údaje ako podklad pre každodenné aj strategické rozhodnutia.

5.3.4 Jazyková podpora lokalizácia

V riešení aplikačnej architektúry pre mesto sa v budúcom (TO BE) stave počíta s nasadením digitálnych informačných panelov ako hlavného používateľského rozhrania určeného pre verejnosť. Tieto panely budú umiestnené na frekventovaných miestach s cieľom poskytovať zrozumiteľné, aktuálne a lokalizované informácie občanom a návštevníkom mesta. Z hľadiska jazykovej podpory sa plánuje lokalizácia výstupov zobrazovaných na paneloch minimálne do slovenského a anglického jazyka, čím sa zabezpečí dostupnosť informácií aj pre cudzincov a návštevníkov z krajín EÚ.

Lokalizácia zobrazovaných údajov bude riešená na úrovni šablón pre jednotlivé výstupy – t. j. pre grafy, výstrahy, zobrazenie senzorických údajov (napr. teplota, kvalita ovzdušia) a verejné oznamy. Systém bude automaticky vyberať jazyk zobrazovania podľa nastavení konkrétneho panela alebo časového harmonogramu (napr. počas pracovných dní sa prioritne zobrazí slovenský jazyk, počas víkendov aj angličtina). V prípade potreby je možné systém rozšíriť o ďalšie jazykové mutácie.Všetky požiadavky na jazykovú podporu budú zaevidované do Katalógu požiadaviek ako nevyhnutné súčasti funkčnosti front-end vrstvy a výstupov pre verejnosť.

5.4 Aplikačná vrstva

Východiskovým bodom projektu je vybudovanie riešenia založeného na IoT zariadeniach, ktoré bude slúžiť na zber, spracovanie a zobrazovanie údajov relevantných pre mestskú časť Košice – Sídlisko KVP. Projekt sa nezameriava na budovanie komplexného informačného systému, ale na implementáciu aplikačnej vrstvy, ktorá podporí správu a prevádzku dodaných IoT zariadení a umožní zobrazovanie údajov v užívateľsky zrozumiteľnej forme.

5.4.1 Návrh riešenia v aplikačnej vrstve architektúry

AS-IS stav aplikačnej vrstvy

V súčasnosti mestská časť Košice – Sídlisko KVP nemá vybudovaný špecializovaný informačný systém na zber, spracovanie a analýzu údajov z IoT zariadení. Neexistuje samostatný integračný modul, ktorý by zabezpečoval konsolidáciu a publikovanie otvorených údajov. Systémy ako registratúra či základný mestský IS existujú v podobe samostatných komponentov, ale nie sú prepojené so senzorickou infraštruktúrou ani neponúkajú analytické nástroje pre podporu rozhodovania. Neexistuje automatizovaný prenos údajov do OpenData portálov.

TO-BE stav aplikačnej vrstvy

Navrhované riešenie bude pozostávať z jednoduchej, ale modulárnej aplikačnej vrstvy, ktorá zabezpečí:

  • Zber údajov z IoT zariadení (napr. senzory teploty, vlhkosti, tlaku)
  • Ukladanie údajov do databázy (lokálnej alebo cloudovej, podľa infraštruktúry MČ)
  • Zobrazovanie údajov v monitorovacom rozhraní pre správu, údržbu a sledovanie
  • Jednoduché rozhranie pre občanov (widgety pre mestský web: napr. “aktuálne počasie”, “výstraha”, “stav merania”)
  • Automatizovaný výstup dát do OpenData formátov (CSV, JSON)

Architektúra aplikačnej vrstvy bude zahŕňať:

  • Backendový komponent pre príjem a spracovanie údajov z IoT zariadení prostredníctvom definovaného API.
  • Databázovú vrstvu pre ukladanie údajov z IoT senzorov v štruktúrovanej forme, vrátane časových značiek a identifikátorov zariadení.
  • Webové rozhranie pre správu údajov a notifikácií, prístupné oprávneným zamestnancom MČ.
  • Zverejňovacie rozhranie pre publikovanie otvorených údajov (OpenData) vo forme automatizovaných datasetov.
  • Frontend komponent vo forme embed widgetov alebo modulárneho zobrazenia do webovej stránky MČ.

Zmeny oproti súčasnému stavu

Zmeny oproti súčasnému stavu predstavujú zásadný posun v spôsobe, akým mestská časť Košice – Sídlisko KVP pristupuje k zberu, spracovaniu a využívaniu údajov z fyzického prostredia. V porovnaní so súčasným stavom, ktorý je charakteristický absenciou akýchkoľvek digitalizovaných monitorovacích nástrojov, navrhované riešenie prináša vybudovanie centrálneho miesta zberu dát, ktoré bude integrovať údaje z viacerých typov IoT senzorov ako sú meteostanice a  otočné IP kamery. Tieto údaje budú zhromažďované v reálnom čase na lokálnom serveri alebo NAS úložisku a sprístupňované prostredníctvom jednotného softvérového rozhrania – interného dashboardu pre zamestnancov úradu. Oproti pôvodnému stavu, kde získavanie informácií prebiehalo výhradne manuálne a nesystémovo, nový systém umožní automatizovaný export dát do otvorených formátov ako CSV alebo JSON. Tieto výstupy budú pripravené na publikovanie prostredníctvom otvorených dátových platforiem alebo môžu byť priamo zobrazované verejnosti cez sieť digitálnych informačných panelov umiestnených v uliciach mestskej časti. Takýto prístup zásadne znižuje potrebu manuálneho dohľadu nad prostredím, pretože operátori a dispečeri získavajú možnosť okamžite reagovať na výkyvy či incidenty na základe aktuálnych dát. Okrem toho systém podporuje architektúru, ktorá je od začiatku navrhnutá ako otvorená a modulárna, čo znamená, že bude možné v budúcnosti bez veľkých zásahov pridávať nové typy senzorov, rozšíriť analytickú logiku alebo napojiť systém na ďalšie dátové rozhrania. Tým sa zabezpečuje nielen technologická pripravenosť na budúci rozvoj, ale aj dlhodobá udržateľnosť a flexibilita riešenia v prospech samosprávy aj verejnosti.

Integračné rozhrania:

Riešenie umožní jednoduchú integráciu s webom mestskej časti (napr. prostredníctvom iframe alebo API) a zabezpečí interoperabilitu formátov pre OpenData katalógy. V prípade potreby rozšírenia bude možné prepojenie na ďalšie ISVS cez štandardizované REST API.

Snímka obrazovky 2025-08-21 o 23.01.16.png

Obrázok 12  Model aplikačnej architektúry riešenia

Tento diagram predstavuje architektúru riešenia inteligentnej mestskej infraštruktúry v rámci projektu „Smart zariadenia na KVP“. Je rozdelený do troch hlavných vrstiev: front-end mesta, integračná vrstva a back office – agendové informačné systémy, pričom každá z nich zohráva špecifickú úlohu v spracovaní, publikovaní a využívaní údajov zo senzorických systémov a IoT zariadení.

Front-end mesta

Vrstva používateľského rozhrania predstavuje kľúčový kontaktný bod medzi technickou infraštruktúrou systému a jeho koncovými používateľmi – či už ide o interných zamestnancov mestskej časti, alebo o širokú verejnosť. Jej úlohou je sprístupniť zozbierané a spracované údaje z IoT zariadení vo forme zrozumiteľných vizualizácií a notifikácií. Z pohľadu architektúry obsahuje táto vrstva tri zásadné výstupné komponenty. Front-endová vrstva predstavuje používateľské rozhranie systému určené pre obslužný personál (napr. operátorov dispečingu) a širokú verejnosť. Zabezpečuje vizualizáciu údajov, notifikácie, priame ovládanie komponentov systému a poskytovanie informácií v reálnom čase.

  • Softvér pre správu kamier slúži ako primárne rozhranie na riadenie kamerového systému. Umožňuje zobrazenie živých streamov z viacerých kamier, prehrávanie záznamov, nastavovanie detekčných pravidiel (napr. pohyb, vniknutie, parkovanie) a správu alarmových udalostí. Súčasťou softvéru je aj správa používateľských práv, protokolovanie činností a export relevantných videozáznamov.
  • Dispečerské pracovisko – výstup pre operátorov predstavuje súbor zobrazovacích jednotiek (monitory, steny, TV), ktoré poskytujú dispečerom centralizovaný prehľad o dianí v monitorovaných lokalitách. Zobrazuje záznamy z kamier, výstrahy zo senzorov, lokalizačné údaje či notifikácie o chybových stavoch. Operátor môže v reálnom čase reagovať na incidenty, preklápať pohľady kamier, alebo spúšťať notifikačné scenáre.
  • Digitálne informačné panely (verejné zobrazenie pre občanov) sú fyzické výstupné zariadenia vo verejnom priestore, ktoré zabezpečujú distribúciu relevantných informácií smerom k obyvateľom. Ide o dynamické panely s vysokým jasom, čitateľné aj za denného svetla, zobrazujúce meteorologické údaje, výstrahy, verejné oznamy alebo mimoriadne udalosti. Panely sú napojené na integračnú vrstvu a aktualizované automaticky podľa výstupov z platformy.

Integračná vrstva

Integračná vrstva systému plní zásadnú úlohu v technickej architektúre riešenia – zabezpečuje zber, validáciu, spracovanie a distribúciu údajov pochádzajúcich zo siete IoT zariadení, pričom vytvára most medzi fyzickou infraštruktúrou (kamery, meteostanice) a nadväzujúcimi aplikačnými a výstupnými komponentmi. Jej centrálnym prvkom je smart platforma pre zber a spracovanie IoT dát, ktorá predstavuje kľúčovú aplikačnú službu integrujúcu vstupy z rôznych typov zariadení. Tento modul zabezpečuje komunikáciu najmä prostredníctvom nízkoenergetickej bezdrôtovej technológie LoRa WAN, prípadne iných dátových kanálov v závislosti od typu zariadenia a jeho umiestnenia. Prijaté údaje sú následne predspracované – prechádzajú procesom validácie, agregácie a transformácie do vhodnej formy pre ďalšie použitie. Všetky dáta sú systematicky ukladané do interných databáz, z ktorých môžu byť následne exportované do štandardizovaných otvorených formátov ako JSON či CSV.

Integračná vrstva zároveň zabezpečuje prepojenie s externými systémami a platformami. V prvom rade ide o samotné IoT zariadenia, ktoré slúžia ako vstupné zdroje údajov – napríklad senzory kvality ovzdušia, hluku alebo meteostanice. Následne sú spracované dáta publikované na open data portáli samosprávy, čím je zabezpečené zverejňovanie datasetov verejnosti v súlade so stratégiou otvorených údajov. V prípade potreby analytického prepojenia je tiež zabezpečená kompatibilita s informačným systémom kvality ovzdušia IS KAV, do ktorého môžu byť exportované príslušné environmentálne dáta. Táto vrstva je navrhnutá tak, aby bola škálovateľná a otvorená pre budúce napojenie na ďalšie externé systémy alebo analytické nástroje, čím sa zabezpečuje udržateľnosť a flexibilita riešenia z dlhodobého hľadiska.

Back office a agendové informačné systémy

Back office vrstva pokrýva všetky podporné interné procesy a infraštruktúru, ktoré zabezpečujú správu systému, jeho bezpečnú prevádzku (Teda ochranu infraštruktury a ochranu dát) a pokročilú analytiku. Ide o neviditeľnú, no kľúčovú súčasť riešenia z hľadiska jeho spoľahlivosti a efektívnosti.

  • Interný informačný systém pre správu senzorických údajov je lokálny systém na dlhodobú archiváciu a evidenciu údajov prichádzajúcich zo senzorov a IoT zariadení. Zabezpečuje históriu meraní, možnosť spätnej analýzy, generovanie štatistík a prevádzkových prehľadov pre správu údržby a optimalizáciu služieb.
  • Dispečerské pracovisko (HW + SW integrácia) zahŕňa fyzické vybavenie (servery, rackové systémy, záložné zdroje, klimatizácia), softvérové riešenia (správa incidentov, zabezpečenie dát) a ich vzájomnú integráciu. Toto pracovisko slúži ako technologické centrum pre riadenie systému, reagovanie na incidenty a koordináciu operácií v teréne.
  • Softvér a hardvér vrátane analytických nástrojov predstavujú komponenty určené pre vyššiu analýzu a interpretáciu údajov – napríklad pomocou nástrojov ako Power BI, reportingových nástrojov, mapových analytík alebo prediktívnych modelov. Ich výstupy slúžia pre rozhodovaciu podporu vedenia mestskej časti a strategické plánovanie.

5.4.2 Rozsah informačných systémov – budúci stav (TO BE)

Kód ISVS

(z MetaIS)

Názov ISVS

Modul ISVS

(zaškrtnite, ak ISVS je modulom)

Stav IS VSTyp IS VS

Kód nadradeného ISVS

(v prípade zaškrtnutého checkboxu pre modul ISVS)

isvs_15294Smart platforma na zber, spracovanie a publikovanie údajov plánujem vybudovaťIntegračný 
isvs_15295Modul napojenia na externé ISXplánujem vybudovaťIntegračnýisvs_15294

5.4.3 Využívanie nadrezortných a spoločných ISVS – AS IS

Projektom sa nemenia IS, ktoré by v súčasnosti využívali nadrezortné a spoločné ISVS.

5.4.4 Prehľad plánovaných integrácií na nadrezortné ISVS – spoločné moduly podľa zákona č. 305/2013 Z.z. o  e-Governmente – budúci stav (TO BE)

 Projektom nie je plánované napojenie sa na nadrezortné ISVS.

5.4.5 Prehľad plánovaných integrácií na iné ISVS  – budúci stav (TO BE)

Kód ISVS

(z MetaIS)

Názov ISVS

 

Kód integrovaného ISVS

(z MetaIS)

Názov integrovaného ISVS
isvs_15295Modul napojenia na externé ISisvs_9655Konsolidovaná analytická vrstva

Tabuľka 15 Prehľad plánovaných integrácií na iné ISVS  – budúci stav (TO BE)

5.4.6 Aplikačné služby pre Koncové služby – budúci stav (TO BE)

Projektom nie sú budované žiadne koncové služby.

5.4.7 Aplikačné služby na integráciu – budúci stav (TO BE)

AS

(Kód MetaIS)

 

Názov  AS

Realizuje ISVS

(kód ISVS, ktorý realizuje AS)

Poskytujúca alebo KonzumujúcaIntegrácia cez CAMPIntegrácia  IS tretích stránSaaS

Integrácia na AS poskytovateľa

 

as_67726Poskytnutie otvorených údajov Sparql endpoint - LKODModul napojenia na externé ISPoskytujúcaNieNie Poskytnutie otvorených údajov Sparql endpoint - LKOD
as_67727Poskytovanie údajov do IS KAVModul napojenia na externé ISPoskytujúcaNieNie Poskytovanie údajov do IS KAV

Tabuľka 17 Aplikačné služby na integráciu – budúci stav (TO BE)

5.5 Dátová architektúra

Riadenie životného cyklu údajov je kľúčovým prvkom efektívneho fungovania projektu „Smart zariadenia na KVP“. Vzhľadom na to, že riešenie pracuje s viacerými typmi údajov – od environmentálnych meraní až po videozáznamy a obsah pre zobrazovanie obyvateľom – je potrebné zabezpečiť ucelený a riadený prístup k dátam počas celého ich životného cyklu.

Zavedený proces správy údajov v rámci projektu zahŕňa identifikáciu, zber, bezpečný prenos, uchovávanie, sprístupňovanie, vizualizáciu a archiváciu údajov. Tieto činnosti sú realizované nad súborom IoT zariadení, serverovým úložiskom a softvérovým rozhraním, ktoré tvoria jadro technologickej infraštruktúry. Systém je navrhnutý tak, aby umožňoval efektívny a bezpečný prenos údajov od fyzických senzorov až po výstup smerovaný verejnosti, a zároveň umožňoval ďalšiu analytickú prácu s údajmi, ako aj ich zverejňovanie vo forme otvorených dát.

V organizácii (MČ Košice – Sídlisko KVP) bude zavedený systematický manažment údajov, ktorý zahŕňa:

  • definovanie dátových štruktúr a objektov evidencie (napr. IoT zariadenie, environmentálne údaje, videozáznam, incident),
  • dokumentovanie tokov údajov medzi jednotlivými komponentmi systému (IoT → Server/NAS → Dashboard → panely),
  • zavedenie bezpečnostných a kvalitatívnych opatrení pre prácu s dátami (napr. zálohovanie NAS, šifrovaný prenos, validácia údajov z meteostaníc),
  • prípravu na publikovanie otvorených údajov cez portály ako data.slovensko.sk.

V ďalších častiach bude podrobne popísaný AS IS stav (súčasná úroveň evidencie údajov a ich využitie), ako aj navrhovaný TO BE stav – z pohľadu dátovej štruktúry, toku údajov a výkonu agendy súvisiacej s novými technológiami nasadenými v projekte.

5.5.1 Objekty evidencie

ID OEObjekt evidencie - názovObjekt evidencie - popisReferencovateľný identifikátor URI dátového prvku
OE_01Senzorické dátaZaznamenané hodnoty zo zariadení – napr. teplota, vlhkosť, PM10, hluk, stav zariadenia.Nemá
OE_02VideozáznamÚdaje z kamerových systémov, uchovávané na serveri alebo NAS zariadení.Nemá

Tabuľka 18 Objekty evidencie

Predkladaný doménový model reprezentuje architektúru riešenia pre zber, spracovanie a vizualizáciu údajov zo siete IoT zariadení v mestskej časti Košice – Sídlisko KVP. Model bol vytvorený v súlade s notáciou ArchiMate a slúži na znázornenie základných entít, dátových väzieb, technologických komponentov a interakcií medzi jednotlivými prvkami systému. Jeho účelom je názorne a konzistentne popísať riešenie, ktoré je zamerané na modernizáciu digitálnej infraštruktúry samosprávy prostredníctvom inteligentných zariadení.

IoT zariadenia v tomto modeli predstavujú fyzické prvky ako kamery a meteostanice, ktoré zaznamenávajú a odosielajú údaje v reálnom čase. Každé zariadenie je viazané na konkrétnu lokalitu, má definovaný technický stav a v prípade kamier produkuje aj audiovizuálne záznamy. Okrem toho sú do systému zberané aj environmentálne údaje, ako je teplota, vlhkosť alebo rýchlosť vetra. Tieto údaje sú následne smerované do centrálnej infraštruktúry, konkrétne do servera alebo NAS zariadenia, ktoré plní úlohu dátového úložiska. Tento komponent zabezpečuje nielen dlhodobé uchovávanie záznamov, ale aj centralizovaný prístup k údajom pre ďalšie komponenty riešenia.

Dôležitým prvkom nad serverovou vrstvou je softvérový dashboard, ktorý slúži ako užívateľské rozhranie pre zamestnancov mestskej časti a operátorov dispečerského strediska. Dashboard poskytuje prehľady o aktuálnom stave siete zariadení, sprístupňuje živé aj historické videozáznamy a zároveň umožňuje vyhodnocovať vzniknuté incidenty. Operátori môžu prostredníctvom dashboardu riadiť, aké informácie budú zobrazované na digitálnych paneloch rozmiestnených vo verejnom priestore. V prípade potreby je dashboard prepojený aj na špecializovaný monitoring service, ktorý automaticky vyhodnocuje anomálie, výpadky alebo bezpečnostné riziká.

Výstupy generované z dashboardu a spracované podľa definovaných pravidiel sú premietané na digitálne zobrazovacie panely. Tieto panely slúžia ako výstupná vrstva systému, ktorá sprostredkováva informácie občanom – najmä vo forme upozornení, environmentálnych údajov, prevádzkových výstrah alebo komunitných oznamov. Obsah určený pre panely je generovaný dynamicky na základe vstupných údajov a konfigurácie v dashboarde. Občania sú v modeli pasívnymi prijímateľmi údajov – systém s nimi priamo neinteraguje, no je otvorený na budúce rozšírenie o interaktívne funkcie. Neoddeliteľnou súčasťou návrhu riešenia je aj Dispečerské stredisko mestskej časti, ktoré slúži ako operačné a dohliadacie centrum. Toto pracovisko je vybavené monitorovacou technikou a poskytuje operátorom možnosť sledovať výstupy zo systému v reálnom čase, vyhodnocovať incidenty a koordinovať prípadné zásahy. Dispečerské stredisko je zároveň miestom, kde sa fyzicky koncentruje zodpovednosť za prevádzku, zabezpečenie, údržbu a reakcie na udalosti zaznamenané prostredníctvom siete IoT zariadení.

Celý model je koncipovaný ako otvorený, modulárny a interoperabilný. Umožňuje neskoršie rozšírenie o nové typy senzorov, analytické nadstavby alebo integrácie so systémami verejnej správy. Navrhnuté riešenie je zároveň kompatibilné s požiadavkami na publikovanie otvorených údajov prostredníctvom národných platforiem, ako je IS KAV alebo data.slovensko.sk. Z pohľadu výmeny dát rešpektuje štandardy interoperabilnej komunikácie medzi informačnými systémami podľa vyhlášky č. 78/2020 Z. z., čím je zabezpečená technická aj metodická udržateľnosť riešenia.

     Snímka obrazovky 2025-08-21 o 23.02.30.png

Obrázok 18 Architektonicky model

5.5.2 Referenčné údaje

V projekte nebudú vznikať údaje, ktoré by sa dali označiť ako referenčné.

5.5.3 Poskytovanie údajov z ISVS do IS CPDI – budúci stav (TO BE)

V projekte nie je plánované poskytovanie údajov do IS CPDI.

5.5.4 Konzumovanie údajov z IS CPDI – budúci stav (TO BE)

V projekte nie je plánované konzumovanie údajov z CPDI.

5.5.5 Identifikácia údajov a subjektov pre konzumovanie alebo poskytovanie údajov do/z CPDI (CSRÚ)

V projekte nie je plánované konzumovanie alebo poskytovanie údajov do/z CPDI (CSRÚ).

5.5.6 Kvalita a čistenie údajov

Z dôvodu, že projekt pozostáva predovšetkým z nasadenia senzorických zariadení (napr. meteostanice, infopanely, kamery), kvalita údajov bude mať priamy vplyv na správnosť výstupov pre analytické a vizualizačné nástroje. V prípade nepresnosti alebo chybovosti dát (napr. výpadky merania, neúplné záznamy, nesprávne formátovanie) môže dôjsť k nesprávnej interpretácii výstupov, čím sa zníži dôveryhodnosť a využiteľnosť systému zo strany zamestnancov samosprávy aj verejnosti.

Overenie údajov bude zabezpečené v dvoch úrovniach:

  • Na úrovni senzorov prostredníctvom štandardizovaných kalibrácií a protokolov dodaných výrobcom.
  • Na úrovni centrálneho systému budú aplikované logické validačné pravidlá pre rozsah hodnôt, frekvenciu a konzistentnosť dát.

Pri zadávaní údajov z IoT zariadení nebudú vyžadované manuálne vstupy, systém bude fungovať plne automatizovane. Pre doplňujúce manuálne metadáta (napr. názvy lokácií) budú využité číselníky a validačné polia. Migrácia údajov z iného ISVS sa neplánuje, všetky údaje budú novo generované nasadenými zariadeniami a ukladané v rámci riešenia projektu.

ID OE

Názov Objektu evidencie

(uvádzať OE z tabuľky v kap. 5.5.1)

Významnosť kvality

1 (malá) až 5 (veľmi významná)

Citlivosť kvality

1 (malá) až 5 (veľmi významná)

Priorita – poradie dôležitosti

(začnite číslovať od najdôležitejšieho)

OE_01Senzorické dáta541.
OE_02Videozáznam542.

Tabuľka 23 Zhodnotenie dátovej kvality objektov evidencie

5.5.7 Otvorené údaje

V rámci projektu Smart zariadenia na KVP bude implementovaná funkcionalita pre automatizovanú publikáciu otvorených údajov prostredníctvom zverejňovania datasetov z IoT zariadení a údajov z pasportizácie verejného priestoru. Údaje budú publikované v súlade s princípmi otvorených dát a budú využívať otvorené štandardy pre ich štruktúru, správu a výmenu. V budúcom stave sa predpokladá napojenie na existujúci systém mesta Košice pre publikovanie otvorených údajov, alebo vybudovanie lokálneho katalógu otvorených dát (LKOD) v prípade, že takéto rozhranie v čase implementácie projektu nebude k dispozícii. Cieľom je dosiahnuť interoperabilitu na úrovni 5★ podľa schémy otvorených údajov, vrátane podpory pre formáty ako JSON, CSV a RDF, s možnosťou sprístupnenia údajov aj cez technológiu SPARQL Endpoint. Publikované údaje budú následne registrované a synchronizované s Národným katalógom otvorených údajov (NKOD)prostredníctvom tzv. harvestingu, ktorý zabezpečí automatizované a pravidelné aktualizácie. Tento mechanizmus garantuje, že všetky nové alebo aktualizované datasety budú bezodkladne synchronizované s centrálnym katalógom.

Zverejnené údaje budú obsahovať aj metadáta, ktoré budú spravované podľa aktuálnych štandardov pre otvorené údaje. Systém zároveň umožní generovanie štatistík o publikovaných datasetoch (počet záznamov, frekvencia aktualizácií, kvalita údajov), čím sa podporí transparentnosť a dostupnosť údajov pre občanov, podnikateľský sektor a odbornú verejnosť. Technologická infraštruktúra bude navrhnutá tak, aby podporovala integráciu týchto údajov do analytických nástrojov, vizualizačných platforiem a ďalších systémov verejnej správy. Všetky publikované údaje budú verejne dostupné, pokiaľ ich zverejnenie nebude obmedzené osobitným právnym predpisom.

ID OE

Názov objektu evidencie / datasetu

(uvádzať OE z tabuľky v kap. 5.5.1)

 

Požadovaná interoperabilita

(3★ - 5★)

Periodicita publikovania

(týždenne, mesačne, polročne, ročne)

OE_01Senzorické dáta5★Automatizovane

Tabuľka 25 Objekty evidencie, ktoré budú sprístupnené ako otvorené údaje

5.5.8 Analytické údaje

V rámci projektu budú zozbierané a spracované analytické údaje z jednotlivých typov IoT zariadení – konkrétne z meteostaníc, digitálnych informačných panelov a monitorovacích kamier. Tieto údaje budú slúžiť na účely štatistického vyhodnocovania, plánovania opatrení v oblasti bezpečnosti, informovanosti a správy verejných priestorov. Ich štruktúra a atribúty budú detailne definované počas etapy analýzy a dizajnu riešenia.

OE IDNázov objektu evidencie pre analytické účelyZoznam atribútov objektu evidenciePopis a špecifiká objektu evidencie
OE_01Senzorické dátaTeplota, vlhkosť, tlak, rýchlosť a smer vetra, zrážkyAutomaticky generovaný dataset z meteostaníc

Tabuľka 26 Objekty evidencie, ktoré budú projektom pripravené pre analytické účely

5.5.9 Moje údaje

Projektom nebudú poskytované žiadne analytické údaje.

5.5.10 Prehľad jednotlivých kategórií údajov

Presný rozsah poskytovaných údajov a objektov evidencie bude definovaný po ukončení fázy analýzy a návrhu architektúry, a to v nadväznosti na počet, umiestnenie a funkcionalitu nainštalovaných IoT zariadení. Údaje budú slúžiť primárne na monitorovanie verejných priestorov, poskytovanie meteorologických informácií a prezentáciu obsahu na digitálnych paneloch. Vybrané dáta budú publikované ako otvorené údaje v súlade s politikou transparentnosti a zapojenia občanov.

ID

Register / Objekt evidencie

(uvádzať OE z tabuľky v kap. 5.5.1)

Referenčné údajeMoje údajeOtvorené údajeAnalytické údaje
OE_01Senzorické dáta
OE_02Videozáznam

Tabuľka 28 Prehľad jednotlivých kategórií údajov

5.6 Technologická architektúra

V súčasnosti mestská časť Košice – Sídlisko KVP nedisponuje centralizovaným technologickým riešením pre zber, správu a vizualizáciu údajov z IoT zariadení. Neexistuje jednotná platforma, ktorá by umožňovala monitorovanie verejných priestranstiev, zobrazovanie verejných oznamov alebo zber environmentálnych údajov. Využívané výpočtové prostriedky sú zamerané na bežnú administratívu a informačné systémy verejnej správy. Komunikačné prepojenia medzi objektmi absentujú, rovnako ako napájacia a dátová infraštruktúra pre inštaláciu inteligentných zariadení.

5.6.1 Návrh riešenia technologickej architektúry

Navrhované riešenie prinesie komplexnú modernizáciu technologickej vrstvy. V rámci projektu bude vybudovaná nová senzorická infraštruktúra, ktorá bude pozostávať z otočných kamier, meteostaníc a digitálnych panelov. Dôležitou súčasťou riešenia je vybudovanie dispečerského strediska, ktoré bude slúžiť ako centrálne pracovisko na sledovanie výstupov zo zariadení, správu incidentov a uchovávanie záznamov. Celá technologická infraštruktúra bude prepojená pevnými dátovými a napájacími trasami, pričom dôraz sa kladie na stabilitu, bezpečnosť a jednoduchú údržbu.

Architektúra je navrhnutá ako otvorená a modulárna, čo umožní budúce rozširovanie o nové senzory alebo typy výstupov bez potreby zásadných zmien. Riešenie bude prevádzkované výhradne lokálne v rámci objektov MČ KVP a nebude závislé na žiadnych cloudových technológiách. Z dôvodu charakteru riešenia sa nepredpokladá využitie služieb vládneho cloudu.

Technologická infraštruktúra projektu bude nasadená ako plne funkčné produkčné riešenie zamerané na inteligentné monitorovanie, zvýšenie bezpečnosti a efektívnejší manažment verejných priestorov. Kamerový systém bude vybavený NAS úložiskom s uchovávaním záznamov maximálne po dobu 72 hodín, pričom spracovanie záznamov bude prebiehať v súlade s pravidlami ochrany osobných údajov. Súčasťou dodávky budú aj výkonné pracovné stanice, veľkoformátové monitory, ovládacie konzoly, zálohované napájanie a softvér pre dispečerské pracovisko. Tento softvér nebude vyžadovať ďalšie licencie a umožní zber, zobrazenie a analytické vyhodnocovanie dát z rôznych senzorov a zariadení. Technológia bude slúžiť ako nástroj proaktívneho monitoringu s cieľom predchádzať incidentom, zvyšovať kvalitu rozhodovania a zefektívniť výkon verejných služieb. Všetky komponenty budú navrhnuté s dôrazom na modularitu, škálovateľnosť a bezpečnosť, pričom dôjde k ich plnej integrácii do jednotného dátového a operatívneho prostredia mestskej časti.

Výber lokalít pre inštaláciu zariadení vychádzal z kritérií uvedených v Prílohe 12 výzvy, pričom sa zohľadnila ich strategická poloha na území mestskej časti Košice-Sídlisko KVP, bezpečnostné hľadisko a potenciál na zvýšenie informovanosti obyvateľov. Uprednostnené boli miesta s vyššou koncentráciou osôb, ako sú vstupy a okolie škôl, námestia, trhoviská a športoviská, ako aj rizikové lokality s častejším výskytom protispoločenskej činnosti. Do výberu boli zahrnuté aj priestory v okolí strategických objektov a kritické úseky ciest – najmä cesty pri školách, komunikácie bez chodníkov s vyšším pohybom chodcov a úseky s nadpriemerným počtom dopravných nehôd. Navrhnuté technologické riešenie kombinuje otočné kamery na bytových a verejných objektoch, meteostanice na vybraných budovách a digitálne panely pre oznamy. Všetky zariadenia budú prepojené dátovou infraštruktúrou, s prípravou pre inštaláciu, napájanie a uzemnenie v súlade s technickými normami. Celé riešenie bude doplnené o funkčný dispečerský bod s vizualizáciou, archiváciou a základnou analytikou, s možnosťou budúceho napojenia na národné platformy pre otvorené údaje.

Systém digitálnych informačných panelov (Digital Signage)

Projekt počíta s nasadením modernej siete digitálnych zobrazovacích zariadení situovaných na kľúčových miestach mestskej časti, ako sú zastávky MHD, parky, priestory pred obchodmi, alebo vstupné body do sídliska. Panely budú slúžiť na zobrazovanie dôležitých oznámení, výstrah, udalostí, environmentálnych údajov, notifikácií o parkovaní a iných komunitne relevantných informácií. Zariadenia budú integrované do centrálneho systému správy obsahu, ktorý umožní diaľkovú správu a plánovanie zobrazovaného obsahu.

  • Typické parametre panelov:
    • 55’’ alebo 65’’ UHD displeje s vysokou svietivosťou (nad 700 cd/m²), antireflexné prevedenie
    • Prevádzka 24/7, odolnosť voči vandalizmu (krytie IK10) a poveternostným podmienkam (IP65)
    • Vstavaný mini PC s pripojením na centrálny CMS systém
    • Redundantné napájanie (vrátane UPS modulu)
    • Podpora lokalizácie obsahu v slovenčine, maďarčine a angličtine

IoT senzory a meteorologické stanice

Projekt zahŕňa aj inštaláciu vybraných typov senzorov na zber environmentálnych dát v reálnom čase. Tieto údaje budú nielen zobrazované na paneloch, ale zároveň budú poskytované cez rozhranie IS KAV (Integrovaný systém kvality ovzdušia) a publikované ako otvorené údaje.

Napájanie a komunikácia

Zariadenia budú napájané cez verejné osvetlenie s ostrovnými batériovými systémami. V prípade výpadku napájania budú panely a senzory napojené na záložný akumulátorový systém s minimálnou výdržou 12 hodín.

  • Batérie a riadenie napájania:
    • LiFePO batérie s balancérom a možnosťou vzdialeného dohľadu
    • Monitoring cez Modbus-RTU alebo MQTT
    • DC/DC meniče pre prevod napätia do požadovaných rozsahov podľa zariadenia

Pripojenie do dátovej siete

IoT body a digitálne panely budú pripojené prostredníctvom zabezpečenej dátovej siete – buď káblovej (LAN, optika) alebo LTE/5G konektivity podľa lokality. Dôležitou požiadavkou je zabezpečenie komunikácie vrátane podpory 802.1x, VPN a šifrovaného prenosu dát.

Serverová a analytická infraštruktúra

  • Vlastnosti serverového riešenia:
    • Webový dashboard s prehľadmi z lokalít (mapová vrstva, základná analytika)
    • Export do otvorených formátov (CSV, JSON) a kompatibilita s data.slovensko.sk
    • Možnosť napojenia na IS KAV

Súčasťou technologickej vrstvy riešenia je nasadenie siete inteligentných IP kamier, ktoré budú inštalované na vybraných miestach mestskej časti Košice–Sídlisko KVP. Hlavným cieľom týchto zariadení je zabezpečiť zvýšenú mieru bezpečnosti v monitorovaných lokalitách, podporiť rýchlu identifikáciu incidentov a zároveň doplniť vizualizované informácie, ktoré sa môžu zobrazovať aj na digitálnych paneloch vo verejnom priestore. Kamery budú slúžiť na monitorovanie verejných priestranstiev, parkov, priechodov, námestí či vstupov do budov, čím sa zvýši kontrola nad dianím v mestskej časti.

Použité kamery budú moderné IP CCTV zariadenia s podporou pokročilých video analytických funkcií. Dôležitým aspektom je aj ich podpora pre štandardy kybernetickej bezpečnosti, ako sú HTTPS, SRTP, 802.1X autentifikácia a logovanie prístupov, aby sa zabezpečil súlad so smernicami CRA a NIS2.

Kamerový systém bude prepojený s centrálne spravovaným dátovým uzlom a dispečerským strediskom, v ktorom budú zabezpečené záznamy z jednotlivých kamier, ich analýza a archivácia. Záznamové zariadenia umožnia uchovávanie dát maximálne 72 hodín, pričom budú navrhnuté s ohľadom na budúce rozšírenie systému. Dispečerské stredisko zároveň poskytne rozhranie pre operátorov, ktorí budú môcť kamery aktívne ovládať, reagovať na udalosti a koordinovať činnosti mestskej polície alebo krízového manažmentu. Kamery budú inštalované tak, aby ich výstupy mohli byť v prípade potreby prepojené aj s digitálnymi zobrazovacími panelmi (napr. formou upozornenia alebo výstrahy), čím vznikne priestor pre kontextové informovanie obyvateľov o aktuálnych bezpečnostných alebo dopravných situáciách. Inštalácia kamier prebehne v súlade s platnou legislatívou, vrátane označenia monitorovaných priestorov a zabezpečenia oprávneného prístupu len pre určené osoby.

Z hľadiska konektivity budú kamery prepojené s dátovou infraštruktúrou prostredníctvom ethernetových liniek s PoE napájaním. Pripojenie bude zabezpečené cez priemyselné prepínače s redundanciou (LAN-RING), s dôrazom na spoľahlivú prevádzku aj v prípade výpadku jedného segmentu siete. Použitá infraštruktúra bude pripravená na budúce rozširovanie systému o ďalšie zariadenia a senzory.

Snímka obrazovky 2025-08-21 o 23.03.24.png

Obrázok 16 Komponenty architektúry IoT

5.6.2 Požiadavky na výkonnostné parametre, kapacitné požiadavky – budúci stav (TO BE)

ParameterJednotkyPredpokladaná hodnotaPoznámka
Počet interných používateľovPočet4Dispečeri pracujúci so zberovými výstupmi z IoT zariadení
Počet súčasne pracujúcich interných používateľov v špičkovom zaťaženíPočet2Maximálne dvaja operátori naraz v dispečerskom režime
Počet externých používateľov (internet)Počet0Neplánuje sa externý prístup k systému
Počet externých používateľov používajúcich systém v špičkovom zaťaženíPočet0Bez online verejného prístupu
Počet transakcií (podaní, požiadaviek) za obdobiePočet/obdobiecca 3000 / mesiacZáznamy z kamier, meteostaníc a zobrazovacích panelov
Objem údajov na transakciuObjem/transakcia0,5 – 1 MBVideozáznam (súbor alebo segment), senzorické meranie, textové oznamy
Objem existujúcich kmeňových dátObjem1 TBOdhadovaný objem NAS úložiska pre 7-dňový záznam z 19 kamier
Ďalšie kapacitné a výkonové požiadavkyMožnosť škálovania NAS úložiska, požiadavka na klimatizáciu dispečingu

Tabuľka 29 Požiadavky na výkonnostné parametre, kapacitné požiadavky – budúci stav (TO BE)

5.6.3 Využívanie služieb z katalógu služieb vládneho cloudu

V rámci projektu nie je plánované využitie služieb vládneho cloudu.

5.7 Bezpečnostná architektúra

5.7.1 Návrh riešenia bezpečnosti

Základnými východiskami pre rozvíjané riešenie bezpečnosti IS sú rovnako ako v súčasnom stave právne predpisy ako zákon č. 18/2018 Z.z. o ochrane osobných údajov, zákon č. 95/2019 Z.z. o informačných technológiách vo verejnej správe, zákon č. 69/2018 Z.z. o kybernetickej bezpečnosti a ďalej ISO/IES 27000, Common Criteria a OWASP Guides a dodatočných požiadaviek prevádzkovateľa systému. Riešenie bude v oblasti bezpečnosti a ochrany dát aplikovať relevantné centrálne nastavené bezpečnostné politiky a pravidlá. Povinnosťou bude preukázať súlad so zákonom č. 95/2019 zákona o informačných technológiách vo verejnej správe a o zmene a doplnení niektorých zákonov. Pre úspešnú realizáciu projektu je potrebné zabezpečiť dodržanie pravidiel stanovených Vyhláškou č. 78/2020 (resp. jej novelizácii) Z. z. o štandardoch pre informačné technológie verejnej správy. Z hľadiska ochrany osobných údajov bude dátový manažment realizovaný v súlade so zákonom č. 18/2018 Z.z. o ochrane osobných údajov a o zmene a doplnení niektorých zákonov. Implementácia a prevádzka systému musí v oblasti bezpečnosti brať do úvahy aj Zákon 69/2018 Z. z. o kybernetickej bezpečnosti, v znení neskorších predpisov. Bude vypracovaný bezpečnostný projekt rešpektujúci tieto pravidlá.

Bezpečnostná architektúra budúceho stavu bude v súlade s dotknutými právnymi normami a zároveň s technickými normami, ktoré stanovujú úroveň potrebnej bezpečnosti IS, pre manipuláciu so samotnými dátami, alebo technické / technologické / personálne zabezpečenie samotnej výpočtovej techniky/HW vybavenia. Ide najmä o:

  • zákon č. 95/2019 Z.z. o informačných technológiách vo verejnej správe a o zmene a doplnení niektorých zákonov
  • zákon č. 69/2018 Z.z. o kybernetickej bezpečnosti a o zmene a doplnení niektorých zákonov
  • zákon č. 45/2011 Z.z. o kritickej infraštruktúre
  • vyhláška Úradu podpredsedu vlády Slovenskej republiky pre investície a informatizáciu č. 78/2020 Z. z. o štandardoch pre informačné technológie verejnej správy
  • vyhláška Úradu na ochranu osobných údajov Slovenskej republiky č. 158/2018 Z. z. o postupe pri posudzovaní vplyvu na ochranu osobných údajov
  • smernica Európskeho parlamentu a Rady (EÚ) (EÚ) 2022/2555 zo 14. decembra 2022 o opatreniach na zabezpečenie vysokej spoločnej úrovne kybernetickej bezpečnosti v Únii, ktorou sa mení nariadenie (EÚ) č. 910/2014 a smernica (EÚ) 2018/1972 a zrušuje smernica (EÚ) 2016/1148 (smernica NIS 2)
  • zákon č. 69/2018 Z. z. o kybernetickej bezpečnosti a o zmene a doplnení niektorých zákonov v znení neskorších predpisov (ďalej aj „zákon o kybernetickej bezpečnosti“),
  • vyhláška Národného bezpečnostného úradu č. 264/2023 Z. z. ktorou sa mení a dopĺňa vyhláška Národného bezpečnostného úradu č. 362/2018 Z. z., ktorou sa ustanovuje obsah bezpečnostných opatrení, obsah a štruktúra bezpečnostnej dokumentácie a rozsah všeobecných bezpečnostných opatrení,
  • vyhláška Národného bezpečnostného úradu č. 493/2022 Z. z. o audite kybernetickej bezpečnosti,
  • zákon č. 301/2023 Z. z. ktorým sa mení a dopĺňa zákon č. 95/2019 Z. z. o informačných technológiách vo verejnej správe a o zmene a doplnení niektorých zákonov v znení neskorších predpisov a ktorým sa menia a dopĺňajú niektoré zákony,
  • vyhláška Úradu podpredsedu vlády Slovenskej republiky pre investície a informatizáciu č. 78/2020 Z. z. o štandardoch pre informačné technológie verejnej správy,
  • vyhláška Úradu podpredsedu vlády Slovenskej republiky pre investície a informatizáciu č. 179/2020, ktorou sa ustanovuje spôsob kategorizácie a obsah bezpečnostných opatrení informačných technológií verejnej správy,
  • nariadenie Európskeho parlamentu a Rady (EÚ) 2016/679 z 27. apríla 2016 o ochrane fyzických osôb pri spracúvaní osobných údajov a o voľnom pohybe takýchto údajov, ktorým sa zrušuje smernica 95/46/ES (všeobecné nariadenie o ochrane údajov) – GDPR,
  • zákon č. 18/2018 Z. z. o ochrane osobných údajov a o zmene a doplnení niektorých zákonov v znení neskorších predpisov,
  • Metodika analýzy rizík kybernetickej bezpečnosti - Metodika analýzy rizík pre uplatnenie v procesoch riadenia rizika v zmysle požiadaviek zákona č. 69/2018 Z. z. o kybernetickej bezpečnosti (NBÚ)

5.7.2 Určenie obsahu bezpečnostných opatrení

V rámci projektu bude v prípade potreby na základe detailného posúdenia vypracovaný Bezpečnostný projekt, ktorý stanoví technické a organizačné opatrenia na zabezpečenie informačného systému, dátovej platformy a súvisiacich komponentov riešenia (IoT zariadenia, dispečerské pracovisko, digitálne panely). Bezpečnostný projekt bude minimálne obsahovať opatrenia v nasledovnom rozsahu:

  • Technické opatrenia fyzickej povahy – zabezpečenie objektov a inštalačných miest pomocou mechanických zábranných prostriedkov.
  • Riadenie prístupu – nastavenie a kontrola prístupových práv poverených osôb, pravidlá a politiky riadenia prístupu.
  • Ochrana pred neoprávneným prístupom – šifrová ochrana uložených a prenášaných údajov, definovanie pravidiel pre kryptografické opatrenia.
  • Autentizácia a autorizácia – bezpečné overenie a oprávnenie prístupu osôb do informačného systému.
  • Riadenie zraniteľností a ochrana pred škodlivým kódom – opatrenia na detekciu a odstránenie škodlivého kódu, ochrana pred nevyžiadanou elektronickou poštou a náprava následkov incidentov.
  • Sieťová bezpečnosť – kontrola, obmedzenie alebo zamedzenie neautorizovaného prepojenia informačného systému obsahujúceho osobné údaje s verejne prístupnou sieťou.
  • Zálohovanie a obnova – pravidelné zálohovanie a testovanie funkčnosti záložných dátových nosičov.
  • Likvidácia údajov a nosičov – bezpečné vymazanie osobných údajov z dátových nosičov a ich fyzická likvidácia.
  • Súlad s normami a legislatívou – plnenie požiadaviek platných právnych predpisov a bezpečnostných štandardov.

Bezpečnostný projekt bude vypracovaný ako samostatný dokument v etape R3-4, pričom jeho náležitosti budú zadefinované v prílohe č. 3 vyhlášky ÚPVII č. 179/2020 Z. z., ktorou sa ustanovuje spôsob kategorizácie a obsah bezpečnostných opatrení informačných technológií verejnej správy.

Obsah bezpečnostných opatrení podľa vyhlášky ÚPVII č. 179/2020 Z. zAplikované opatreniaAplikovaná legislatíva
Minimálne bezpečnostné opatrenia Kategórie IIINieUveďte aplikovateľný odsek §3 vyhlášky 179/2020 vzťahujúci sa na vašu organizáciu, projekt a budované aktíva
Bezpečnostný projektNie§ 23 ods. 1 a 2 zákona 95/2019 Z.z.
Bezpečnostné opatrenia podľa osobitného predpisuÁnoViď kapitola 5.7.1

Tabuľka 33 Určenie zdrojov a obsahu minimálnych bezpečnostných opatrení

5.7.3 Legislatívne, právne, štatutárne, regulačné a zmluvné požiadavky,

Navrhované riešenie bude plne rešpektovať legislatívne, právne a technické požiadavky, ktoré sa vzťahujú na informačné technológie vo verejnej správe. Dôraz bude kladený najmä na zabezpečenie ochrany údajov, kybernetickej bezpečnosti, interoperability, prevádzkovej spoľahlivosti a dostupnosti služieb v súlade s princípmi efektívneho eGovernmentu.

Projekt bude v súlade najmä s nasledovnými právnymi a technickými normami:

  • Zákon č. 45/2011 Z. z. o kritickej infraštruktúre
  • vyhláška Úradu podpredsedu vlády Slovenskej republiky pre investície a informatizáciu č. 78/2020 Z. z. o štandardoch pre informačné technológie verejnej správy
  • Zákon č. 30/2019 Z. z. o hazardných hrách a o zmene a doplnení niektorých zákonov v znení neskorších predpisov
  • Zákon č. 71/1967 Zb. o správnom konaní (správny poriadok) v znení neskorších predpisov
  • Zákon č. 351/2011 Z. z. o elektronických komunikáciách v znení neskorších predpisov
  • Zákon č. 145/1995 Z. z. o správnych poplatkoch v znení neskorších predpisov
  • Zákon č. 492/2009 Z. z. o platobných službách a o zmene a doplnení niektorých zákonov v znení neskorších predpisov
  • Zákon č. 305/2013 Z. z. o elektronickej podobe výkonu pôsobnosti orgánov verejnej moci a o zmene a doplnení niektorých zákonov (zákon o e-Governmente) v znení neskorších predpisov
  • Zákon č. 372/1990 Zb. o priestupkoch v znení neskorších predpisov
  • Zákon č. 272/2016 Z. z. o dôveryhodných službách pre elektronické transakcie na vnútornom trhu a o zmene a doplnení niektorých zákonov (zákon o dôveryhodných službách) v znení neskorších predpisov
  • Zákon č. 18/2018 Z. z. o ochrane osobných údajov a o zmene a doplnení niektorých zákonov v znení neskorších predpisov
  • Zákon č. 9/2010 Z. z. o sťažnostiach v znení neskorších predpisov
  • Zákon č. 343/2015 Z. z. o verejnom obstarávaní a o zmene a doplnení niektorých zákonov v znení neskorších predpisov
  • Zákon č. 357/2015 Z. z. o finančnej kontrole a audite a o zmene a doplnení niektorých zákonov v znení neskorších predpisov
  • Zákon č. 10/1996 Z. z. o kontrole v štátnej správe v znení neskorších predpisov
  • Zákon č. 95/2019 Z. z. o informačných technológiách vo verejnej správe
  • Zákon č. 78/2020 Z. z. o štandardoch pre informačné technológie verejnej správy
  • Zákon č. 540/2001 Z. z. o štátnej štatistike
  • Zákon č. 211/2000 Z. z. o slobodnom prístupe k informáciám (zákon o slobode informácií)
  • Zákon č. 177/2018 Z. z. o niektorých opatreniach na znižovanie administratívnej záťaže využívaním informačných systémov verejnej správy
  • Zákon č.69/2018 Z. z. o kybernetickej bezpečnosti
  • Vyhláška č.401/2023 Z. z. o riadení projektov
  • Vyhláška Úradu podpredsedu vlády Slovenskej republiky pre investície a informatizáciu č. 179/2020 Z. z., ktorou sa ustanovuje spôsob kategorizácie a obsah bezpečnostných opatrení informačných technológií verejnej správy
  • Vyhláška Úradu na ochranu osobných údajov Slovenskej republiky č. 158/2018 Z. z. o postupe pri posudzovaní vplyvu na ochranu osobných údajov
  • Nariadenie Európskeho parlamentu a Rady (EÚ) 2016/679 z 27. apríla 2016 o ochrane fyzických osôb pri spracúvaní osobných údajov a o voľnom pohybe takýchto údajov, ktorým sa zrušuje smernica 95/46/ES (všeobecné nariadenie o ochrane údajov)

5.7.4 Riešenie autentifikácie a prístupov používateľov

Riešenie bude implementovať kontrolovaný prístup k správe a vizualizácii údajov z IoT zariadení. Vzhľadom na charakter systému, ktorý bude spravovaný primárne internými používateľmi mestskej časti, bude zabezpečená autentifikácia používateľov prostredníctvom jednotného prihlásenia (SSO). Preferovaným spôsobom bude integrácia na existujúci IAM modul Ústredného portálu verejnej správy alebo iný centrálny IAM systém, ktorý umožňuje využitie referenčných zdrojov údajov o identitách.

Prístup do systému bude riadený na základe rolí a oprávnení. Prístupové práva budú nastavené podľa typu používateľa:

  • Interní používatelia:
    • Administrátor systému: plný prístup k všetkým funkciám vrátane konfigurácie IoT zariadení, správy prístupov a nastavení systému.
    • Prevádzkový pracovník: prístup na sledovanie výstupov z IoT zariadení, notifikácií, monitorovacích nástrojov a protokolov.
    • Podporný technický personál: prístup na obmedzenú údržbu zariadení, export dát a evidenciu incidentov.
  • Externí používatelia (ak budú nasadení v ďalších fázach):
    • Partneri/mestské podniky: prístup na sledovanie zvolených výstupov (napr. štatistiky z environmentálnych senzorov).
    • Občania: prístup ku verejne zdieľaným informáciám prostredníctvom digitálnych panelov alebo webovej stránky.

6. PREVÁDZKA A ÚDRŽBA VÝSTUPOV PROJEKTU

6.1 Návrh riešenia prevádzky a údržby

AS-IS stav:

V súčasnosti MČ Košice – Sídlisko KVP neprevádzkuje centralizovaný systém inteligentných zariadení a dispečingu. Prevádzka technických prostriedkov prebieha lokálne, bez centrálneho dohľadu a bez jasne definovaných úrovní podpory. Údržba je riešená ad-hoc podľa potreby, bez nastavených SLA parametrov.

TO-BE stav:

V rámci projektu bude vytvorené dispečerské stredisko zabezpečujúce centrálne riadenie, údržbu a dohľad nad kamerami, digitálnymi tabuľami a meteostanicami. Systém bude vybavený technológiou na zber a zálohovanie dát, vzdialený dohľad a diagnostiku. Prevádzka a údržba budú riadené zmluvne stanovenými SLA podmienkami, s úrovňami podpory L1–L3 a zodpovednosťami podľa ITIL metodiky.

6.2 Zabezpečenie podpory používateľov a prevádzky

Podpora používateľov a prevádzky bude zabezpečená v štandardnom trojstupňovom modely L1 – L2 – L3. Každá úroveň bude mať jasne definovaný rozsah kompetencií a zodpovedností. Cieľom je zabezpečiť rýchlu reakciu na incidenty, efektívne riešenie požiadaviek a zabezpečiť nepretržitú prevádzku systému IoT zariadení a súvisiacej infraštruktúry.

  • Podpora L1 (prvá úroveň) bude zabezpečovaná jednotným kontaktným miestom zriadeným Mestskou časťou Košice – Sídlisko KVP, resp. prostredníctvom IT podpory povereného pracovníka. Táto úroveň zabezpečí evidenciu a kategorizáciu požiadaviek, vykoná základnú analýzu problému a poskytne koncovým používateľom základné návody či overenie stavu infraštruktúry (dostupnosť zariadení, resetovanie, výpadky napájania a podobne).
  • Podpora L2 (druhá úroveň) bude zabezpečovaná internými technickými pracovníkmi zodpovednými za prevádzku senzorickej a vizualizačnej infraštruktúry, ktorí majú hlbšiu znalosť systémovej architektúry, konfigurácií a dátovej integrácie. Budú zodpovední za riešenie zložitejších požiadaviek eskalovaných z L1, vrátane komunikácie s externými partnermi a overovania logov či anomálií vo výstupoch z IoT siete.
  • Podpora L3 (tretia úroveň) bude predmetom servisnej zmluvy s výrobcom a/alebo dodávateľom riešenia, ktorý zabezpečí pokročilé diagnostiky, aktualizácie firmvéru zariadení, opravy zložitých chýb či konfigurácie na úrovni aplikačných vrstiev a zabezpečí eskaláciu do vývojových tímov v prípade potreby.

Zabezpečenie infraštruktúrnych služieb (napr. sieťová infraštruktúra, servery, cloudové úložiská, zálohovanie) bude v kompetencii prevádzkovateľa systému – buď správcu IS, alebo povereného dodávateľa na základe servisnej zmluvy. V prípade využitia IaaS/PaaS komponentov bude prevádzka a podpora v súlade s podmienkami poskytovateľa infraštruktúrnych služieb.

PodPora

Poskytovateľ

(subjekt zodpovedný za poskytnutie podpory)

Požadovaný Čas dostupnostiSTAV zabezpečenia

Pozn.

(napr. známe obmedzenia služby, špeciálne zodpovednosti, a pod.)

Podpora L1 - jednotný kontaktný bodIT podpora MČ KVP alebo zodpovedný zamestnanec8×5 (Po–Pia, 8:00–16:00)Bude vytvorené v projekte 
Podpora L2Technický pracovník prevádzky systémuv rámci pracovnej dobyBude určené v rámci organizačného zabezpečenia 
Podpora L3Dodávateľ riešenia / výrobca komponentovpodľa SLASúčasť zmluvy o dodaní systému 
Podpora infraštruktúrnych služiebExterný poskytovateľ IaaS / cloudová služba / správca serverapodľa zmluvy o hostingu alebo správeServisná zmluva / SLA 

Tabuľka 34 Prehľad riešenia zabezpečenia podpory používateľov a prevádzky

6.3 Riešenie incidentov v prevádzke - parametre úrovní služby

Parametre služby riešenia incidentov v prevádzke sú špecifikované na základe určenia priority incidentu pomocou kombinácie jeho naliehavosti a dopadu podľa najlepších skúseností z praxe (best practice) z oblasti manažmentu IT služieb (  Information Technology Infrastructure Library - ITIL V3) nasledovným spôsobom:

Incident - za incident je považovaná každá nahlásená alebo inak zistená relevantná skutočnosť týkajúca sa aktíva (informačného systému) alebo jeho časti, ktorého nedostupnosť alebo nefunkčnosť má vplyv na poskytovanie služieb.

klasifikácia naliehavosti incidentuZávažnosť  incidentuPopis naliehavosti incidentu
AKritickáKritické chyby, ktoré spôsobia úplné zlyhanie systému ako celku a nie je možné používať ani jednu jeho časť, nie je možné poskytnúť požadovaný výstup z IS.
BVysokáChyby a nedostatky, ktoré zapríčinia čiastočné zlyhanie systému a neumožňuje používať časť systému.
CStrednáChyby a nedostatky, ktoré spôsobia čiastočné obmedzenia používania systému.
DNízkaKozmetické a drobné chyby.

Tabuľka 35 Klasifikácia Naliehavosti incidentu

Klasifikácia závažnosti incidentu

 

Dopad

Popis dopadu
1katastrofickýkatastrofický dopad, priamy finančný dopad alebo strata dát 

a možné konzekvencie s ÚOOÚ (pokuty, právne spory s dotknutými osobami)

2značnýznačný dopad alebo strata dát
3malýmalý dopad alebo strata dát

Tabuľka 36 Klasifikácia Závažnosti incidentu

Určenie priority incidentu je kombináciou dopadu a naliehavosti podľa nasledovnej matice:

Matica priority incidentovDopad
Katastrofický - 1Značný - 2Malý - 3
NaliehavosťKritická - A123
Vysoká - B233
Stredná - C234
Nízka - D344

Tabuľka 37 Určenie priority incidentu

Parametre služby Riešenia incidentov v prevádzke:

Označenie priority incidentuReakčná doba(1) od nahlásenia incidentu po začiatok riešenia incidentuDoba konečného vyriešenia incidentu od nahlásenia incidentu (DKVI) (2)

Spoľahlivosť (3)

(počet incidentov za mesiac)

10,5 hod.4  hodín1
21 hod.12 hodín2
31 hod.24 hodín10
41 hod.Vyriešené a nasadené v rámci plánovaných releasov

Tabuľka 38 Parametre služby Riešenia incidentov v prevádzke

Vysvetlivky k tabuľke

  • (1) Reakčná doba je čas medzi nahlásením incidentu verejným obstarávateľom (vrátane užívateľov IS, ktorí nie sú v pracovnoprávnom vzťahu s verejným obstarávateľom) na helpdesk úrovne L3 a jeho prevzatím na riešenie.
  • (2) DKVI (Doba konečného vyriešenia incidentu) - znamená čas obnovenia štandardnej prevádzky - čas medzi nahlásením incidentu verejným obstarávateľom a vyriešením incidentu poskytovateľom podpory (do doby, kedy je funkčnosť prostredia znovu obnovená v plnom rozsahu). Doba konečného vyriešenia incidentu od nahlásenia incidentu verejným obstarávateľom sa počíta počas celého dňa. Do tejto doby sa nezarátava čas potrebný na nevyhnutnú súčinnosť verejného obstarávateľa, ak je potrebná pre vyriešenie incidentu. V prípade potreby je poskytovateľ podpory oprávnený požadovať od verejného obstarávateľa schválenie riešenia incidentu.
  • (3) Spoľahlivosť - maximálny počet incidentov za kalendárny mesiac. Každá ďalšia chyba nad stanovený limit spoľahlivosti sa počíta ako začatý deň omeškania bez odstránenia vady alebo incidentu. Duplicitné alebo technicky súvisiace incidenty (zadané v rámci jedného pracovného dňa, počas pracovného času 8 hodín) sú považované ako jeden incident.
  • (4) Incidenty nahlásené verejným obstarávateľom poskytovateľovi podpory v rámci testovacieho prostredia majú prioritu 3 a nižšiu. Vzťahujú sa výhradne k dostupnosti testovacieho prostredia. Za incident v testovacom prostredí sa nepovažuje incident vztiahnutý k práve testovanej funkcionalite.

Vyššie uvedené SLA parametre nebudú použité pre nasledovné služby:

  • Služby systémovej podpory na požiadanie (nad paušál)
  • Služby realizácie aplikačných zmien vyplývajúcich z legislatívnych a metodických zmien (nad paušál)

Pre tieto služby budú dohodnuté osobitné parametre dodávky.

6.4 Požadovaná dostupnosť informačného systému:

PopisParameterUpresnenie
Prevádzkové hodiny12 hodínod 6:00 hod. - do 18:00 hod. počas pracovných dní
Servisné okno10 hodínod 19:00 hod. - do 5:00 hod. počas pracovných dní
24 hodín

od 00:00 hod. - 23:59 hod. počas dní pracovného pokoja a štátnych sviatkov

Servis a údržba sa bude realizovať mimo pracovného času.

Dostupnosť produkčného prostredia IS98,5%

98,5% z 24/7/365  t.j. max ročný výpadok je 66 hod.

Maximálny mesačný výpadok je 5,5 hodiny.

Vždy sa za takúto dobu považuje čas od 0.00 hod. do 23.59 hod. počas pracovných dní v týždni.

Nedostupnosť IS sa počíta od nahlásenia incidentu Zákazníkom v čase dostupnosti podpory Poskytovateľa (t.j. nahlásenie incidentu na L3 v čase od 6:00 hod. - do 18:00 hod. počas pracovných dní).  Do dostupnosti IS nie sú započítavané servisné okná a plánované odstávky IS.

V prípade nedodržania dostupnosti IS bude každý ďalší začatý pracovný deň nedostupnosti braný ako deň omeškania bez odstránenia vady alebo incidentu.

RTO (Recovery Time Objective) 4 hodinyTradičné zálohovanie - výpadok a obnova trvá cca hodiny až dni
RPO (Recovery Point Objective)6 hodínTradičné zálohovanie - výpadok a obnova trvá cca hodiny až dni

6.5 Požiadavky na ľudské zdroje potrebné pre zabezpečenie prevádzky

Zabezpečenie prevádzky a údržby výstupov projektu si vyžiada alokáciu odborného personálu v rozsahu zodpovedajúcom rozsahu inštalovaných zariadení a technológií. Prevádzka bude vyžadovať najmä technické a organizačné zabezpečenie činností súvisiacich s monitoringom, servisom, dohľadom a riešením incidentov v zmysle SLA.

Požiadavky na personálne zabezpečenie:

  • 1–2 technickí pracovníci zodpovední za základný dohľad nad funkčnosťou zariadení (kamery, meteostanice, DS panely).
  • 1 administratívno-technický pracovník zabezpečujúci evidenciu porúch, komunikáciu s dodávateľom a eskaláciu incidentov.
  • Externý technický tím dodávateľa na zabezpečenie L2/L3 podpory počas záručnej doby.

Požiadavky na školenia a kompetencie:

  • Zaškolenie určených zamestnancov MČ KVP dodávateľom počas odovzdania systému.
  • Osvojenie si obsluhy dispečerského pracoviska, ovládania kamier, vizualizácií a základnej diagnostiky.
  • Schopnosť identifikovať a nahlasovať incidenty v súlade s procesmi L1 podpory.

V prípade personálnych výpadkov alebo dočasnej nedostupnosti môže byť výkon týchto činností zabezpečený formou externého kontraktu s technickým partnerom alebo priamo s dodávateľom systému, najmä počas počiatočného obdobia prevádzky.

6.6 Požiadavky na zdrojové kódy

Projekt nepredpokladá dodávku častí diela, ktoré by vyžadovali odovzdanie zdrojových kódov, keďže predmetom realizácie je výlučne dodanie a inštalácia IoT zariadení vrátane ich napojenia na dispečerské stredisko a existujúce cloudové alebo vizualizačné služby. V prípade, že počas realizácie vzniknú aplikačné časti alebo úpravy softvéru vyžadujúce odovzdanie zdrojových kódov, tieto budú súčasťou odovzdaného diela v plnom rozsahu.

7. OPIS IMPLEMENTÁCIE PROJEKTU A PREBERANIA VÝSTUPOV PROJEKTU

Projekt „Smart zariadenia na KVP“ bude implementovaný metódou Waterfall, ktorá predstavuje lineárny a sekvenčný prístup k riadeniu projektov. Tento spôsob je vhodný pre projekty s jasne definovaným rozsahom a požiadavkami, pričom minimalizuje zmeny počas realizácie. Vzhľadom na charakter predmetu projektu – inštaláciu IoT zariadení a technických komponentov – je takýto prístup plne adekvátny. Riadenie projektu bude zároveň prebiehať v súlade s vyhláškou MIRRI SR č. 401/2023 Z. z., ktorá upravuje riadenie projektov a zmenových požiadaviek v prevádzke informačných technológií verejnej správy.

Realizácia bude rozdelená do niekoľkých etáp. V prvej etape sa uskutočnia prípravné stavebné a technické práce, ako sú výkopy, výstavba základov, osadenie držiakov a konzol, prestupy cez steny či úprava povrchov. Následne bude prebiehať inštalácia jednotlivých IoT zariadení (kamery, meteostanice, DS panely) vrátane ich upevnenia a napojenia na napájacie a dátové trasy. V ďalšej fáze sa zabezpečí integrácia zariadení vrátane pripojenia k dispečerskému centru a konfigurácie monitorovacích služieb. Po technickej implementácii budú vykonané funkčné testy a zaškolenie pracovníkov na obsluhu systému. Výstupy každej etapy budú priebežne overované a na záver protokolárne odovzdané verejnému obstarávateľovi.

Výstupmi projektu budú fyzicky nainštalované zariadenia a komponenty podľa špecifikácie v prílohách projektovej dokumentácie. Súčasťou odovzdania budú aj revízne správy, návody na obsluhu, dokumentácia o testovaní a integrácii, ako aj protokoly o zaškolení. Projekt neobsahuje vývoj aplikačných riešení, a preto nie je predmetom dodávky žiadny softvér ani zdrojové kódy. Prevádzka a ovládanie technológií bude zabezpečené prostredníctvom existujúcich softvérových riešení dodaných ako súčasť zariadení alebo cloudových služieb.

Akceptácia výstupov bude prebiehať na základe ich fyzickej kontroly a funkčného overenia. Každý výstup bude formálne odovzdaný po jeho úspešnom otestovaní a zaškolení personálu, pričom o prebratí bude vyhotovený a podpísaný protokol. Výstupy budú schvaľované v zmysle zmluvných podmienok a harmonogramu projektu. Priebeh implementácie, odovzdávanie a akceptácia výstupov budú priebežne zaznamenané v rámci projektovej dokumentácie.

8. ODKAZY

Bez odkazov.

9. PRÍLOHY

Všetky prílohy projektovej dokumentácie sú v aktuálnych verziách nahrané na karte Dokumenty projektu v MetaIS.

Koniec dokumentu


Potrebne zaevidovat v MEte bude vygenerovany kod