I-02 Projektový zámer (projektovy_zamer)

Naposledy upravil Viktor Klik 2025/10/10 15:24

PROJEKTOVÝ ZÁMER

Vzor pre manažérsky výstup  I-02

 podľa vyhlášky MIRRI č. 401/2023 Z. z. 

Povinná osobaMinisterstvo cestovného ruchu a športu
Názov projektuVybudovanie systému eVisitor, pre zber, spracovanie a poskytovanie komplexných údajov o cestovnom ruchu v SR
Zodpovedná osoba za projektMeno a priezvisko osoby, ktorá predkladá dokumenty (zamestnanec /Projektový manažér)
Realizátor projektuMinisterstvo cestovného ruchu a športu
Vlastník projektuMinisterstvo cestovného ruchu a športu

Schvaľovanie dokumentu

PoložkaMeno a priezviskoOrganizáciaPracovná pozíciaDátum

Podpis

(alebo elektronický súhlas)

Vypracoval     
  1. História DOKUMENTU
VerziaDátumZmenyMeno
0.115.12.2024Pracovný návrh 
0.228.2.2025Doplnený pracovný návrh 
0.323.9.2025Návrh do META IS 
  1. ÚČEL DOKUMENTU, SKRATKY (KONVENCIE) A DEFINÍCIE

Dokument I-02 Projektový zámer, je určený na rozpracovanie detailných informácií prípravy projektu „Vybudovanie systému eVisitor, pre zber, spracovanie a poskytovanie komplexných údajov o cestovnom ruchu v SR“. Dokument je spracovaný vo verzii pracovného návrhu.

        Dokument je vypracovaný v súlade s Vyhláškou 401/2023 Z. z. Projektový zámer v bude zmysle vyššie uvedenej vyhlášky, v detailnej verzii obsahovať manažérske zhrnutie, rozsah, ciele a motiváciu na realizáciu projektu, zainteresované strany, alternatívy, návrh merateľných ukazovateľov, detailný opis požadovaných projektových výstupov, detailný opis obmedzení, predpokladov, tolerancií a návrh organizačného zabezpečenia projektu, detailný opis rozpočtu projektu a jeho prínosov, náhľad architektúry a harmonogram projektu so zoznamom rizík a závislostí.


    1. Použité skratky a pojmy
SKRATKA/POJEMPOPIS
Agilné riadenie projektovIteratívny prístup k riešeniu projektu počas celého životného cyklu, Iteratívne alebo agilné životné cykly  pozostávajú z viacerých iterácií alebo inkrementácií smerujúcich k dokončeniu projektu.
AktivityCieľavedomé koordinované činnosti, ktoré sledujú rovnaký, alebo podobný cieľ
APIAplikačné rozhranie (application programming interface)
APVAplikačné Programové Vybavenie
Big dataÚdaje, ktoré sú príliš veľké alebo zložité na to, aby sa dali spracovávať pomocou tradičných aplikačných programov na spracovanie údajov.
Centrálna APIInformaćný systém poskytujúci centrálne služby orchestrácie
Centrálny metainformačný systémJe najmä evidenčným portálom, ktorý obsahuje údaje a správu životného cyklu údajov o službách, informačných systémoch, číselníkoch, referenčných registroch a referencovateľných identifikátoroch, licenciách ako aj ďalších komponentoch eGovernmentu na Slovensku
CRCestovný ruch
CSRÚCentrálna správa referenčných údajov
DataWarehouseDigitálny úložný systém, ktorý spája a harmonizuje veľké množstvo dát z rôznych zdrojov. Je využívaný na analýzu a reporting nad štruktúrovanými a pološtruktúrovanými dátami
DWhSkratka APV DataWarehouse
EKEurópska komisia
GISGeografický Informačný Systém
Hosť Fyzická osoba, ktorá je ubytovaná v Jednotke
Hostiteľ Fyzická alebo Právnická osoba, ktorá poskytuje alebo má v úmysle pravidelne alebo dočasne poskytovať služby krátkodobého prenájmu ubytovania za odmenu na profesionálnom alebo neprofesionálnom základe prostredníctvom online platformy pre krátkodobé prenájmy
IKTInformačno komunikačné technológie
ISInformačný systém
IS VSInformačný systém Verejnej správy
Jazyk Archimate  (ArchiMate ®)Modelovací jazyk - otvorený a nezávislý Enterprise Architecture štandard, ktorý podporuje popis, analýzu a vizualizáciu v rámci rôznych oblastí činnosti a naprieč nimi.
Ubytovacia jednotka Je zariadené ubytovanie nachádzajúce sa v Únii, ktoré je predmetom poskytovania služby krátkodobého prenájmu ubytovania, s výnimkou hotelov a podobných ubytovaní vrátane rekreačných hotelov, apartmánových alebo bytových hotelov, motelov a hostelov
JDKMJednotné digitálne kontaktné miesto
MCRaŠMinisterstvo cestovného ruchu a športu
MockupIniciálny grafický návrh, ktorý je výstupom iniciačnej fázy projektu a je predmetom ďalšieho spracovania v realizačnej fáze projektu,
MVSRMinisterstvo vnútra SR
My DataSprístupnenie údajov, ktoré o osobe vedie a spracováva inštitúcia VS. Tieto údaje sú prístupné len osobe, ktorej sa týkajú.
NKIVSNárodná koncepcia informatizácie VS
Obec Lokálna administratívna jednotka (LAU) v zmysle článku 4 nariadenia Európskeho parlamentu a Rady (ES) č. 1059/2003
Online platformaOnline platforma v zmysle článku 3 písm. i) nariadenia (EÚ) 2022/2065, ktorá umožňuje hosťom uzatvárať s hostiteľmi zmluvy na diaľku o poskytovaní služieb krátkodobého prenájmu ubytovania; online platformou je myslená digitálna platforma prevádzkovaná operátorom, ktorý v súlade s §49a ods. 5 zákona o dani z príjmov má registrovanú stálu prevádzkareň a /alebo platforma, ktorá sprostredkúva ubytovanie na základe zmluvy o ubytovaní.  
Open DataInformácie alebo údaje voľne a bezplatne dostupné pre každého za rovnakých podmienok
OrchestráciaPoskytuje procesnú a aplikačnú podporu pre procesy, ktoré vyžadujú viac ako jeden úkon
Otvorený zdrojový kódZdrojový kód (programu) ktorý je voľne dostupný a možno ho modifikovať a redistribuovať
Postup registrácieAkýkoľvek postup, ktorým musia hostitelia a ubytovatelia poskytnúť príslušným orgánom konkrétne informácie a dokumentáciu s cieľom získať registračné číslo, ktoré im umožní ponúkať služby krátkodobého prenájmu ubytovania prostredníctvom online platforiem pre krátkodobé prenájmy
Príslušný orgánVnútroštátny, regionálny alebo miestny orgán členského štátu EÚ, ktorý je príslušný riadiť alebo presadzovať postupy registrácie alebo zbierať údaje o službách krátkodobého prenájmu ubytovania, alebo je zodpovedný za zabezpečenie súladu s uplatniteľnými pravidlami členských štátov týkajúcimi sa prístupu k službám krátkodobého prenájmu ubytovania a ich poskytovania
Registračné čísloJedinečný identifikátor vydaný príslušným orgánom, ktorý identifikuje jednotku
Responzívny dizajnPrístup návrhu grafického používateľského rozhrania, ktorý sa používa na to, aby sa obsah hladko prispôsobil obrazovkám rozličných veľkostí
RFORegister Fyzických osôb
RPORegister Právnických osôb
STSLOVAKIA TRAVEL
STRShort Term Rental – služba krátkodobého prenájmu ubytovania, je krátkodobý pravidelný alebo dočasný prenájom jednotky poskytovaný za odmenu, či už na profesionálnom alebo neprofesionálnom základe[1],
ŠÚ SRŠtatistický úrad SR
údaje o činnostiPočet nocí, na ktoré je jednotka prenajatá, a počet hostí, ktorým je jednotka prenajatá na noc, spolu s krajinou pobytu každého hosťa v súlade s nariadením (EÚ) č. 692/2011
ÚPVSÚstredný portál VS
Vendor lockSituácia, keď zákazník nemôže prestať používať product alebo služby jedného poskytovateľa a prejsť k druhému, lebo by to pre neho bolo ekonomicky nevýhodné
Vládny cloudCloud computing podľa štandardov informačných systémov verejnej správy,
VSVerejná správa
  1. DEFINOVANIE PROJEKTU

    1. Manažérske zhrnutie

Cestovný ruch (ďalej len „CR“) je jedným z najdynamickejšie sa rozvíjajúcich odvetví a aj v podmienkach SR už dnes svojimi výkonmi predstavuje hospodárske odvetvie. Plní tieto hospodárske funkcie:

  • funkciu príjmov a multiplikačný efekt,
  • je zdrojom tvorby hodnoty a vplýva na HDP,
  • je faktorom zamestnanosti, regionálneho rozvoja a platobnej bilancie.

V roku 2019 bolo v odvetví cestovného ruchu spolu takmer 185-tisíc pracovných miest , z toho 84,2 % tvorili pracovné miesta zamestnancov a 15,8 % podnikateľov (fyzických osôb). Na Slovensku je v súčasnosti približne 5000 ubytovacích zariadení s takmer 190-tisícami lôžok realizujúcich takmer  15 mil. prenocovaní ročne.

Podľa satelitného účtu cestovného ruchu v SR za rok 2019 (pozn. obdobie, ktoré nebolo ovplyvnené deformáciami trhu spôsobeného pandémiou COVID-19) je možné kvantifikovať vplyv CR na ekonomiku SR.

Priamy hrubý domáci produkt[2] v cestovnom ruchu v roku 2019 dosiahol 2,62 mld. EUR, čo predstavovalo 2,86 % podiel na HDP ekonomiky SR. Čisté dane na produkty tvorili 18,9 % a priama pridaná hodnota cestovného ruchu 81,1 % priameho hrubého domáceho produktu v cestovnom ruchu.

Návštevníci minuli v roku 2019 takmer 6,78 mld. EUR v domácom, výjazdovom a príjazdovom cestovnom ruchu SR.

  • Nerezidenti SR, ktorí boli  na území SR vo svojom voľnom čase, na rekreácii, či na služobnej  ceste kratšie ako 1 rok minuli za rok 2019 v SR 1,65 mld. EUR a podieľali sa tak na celkových výdavkoch na cestovný ruch  hodnotou 24,2 %.
  • Rezidenti SR vynaložili počas svojich domácich ciest na území SR výdavky vo výške  3,05 mld. EUR, čo predstavuje 45,0 % celkových výdavkov na cestovný ruch.
  • Výjazdový cestovný ruch sa podieľal na celkových výdavkoch v sledovanom roku vo výške 2,09 mld. EUR čo predstavovalo 30,8 % podiel

Vo výsledku sa teda vnútorný cestovný ruch, ktorý sa skladá z príjazdového cestovného ruchu nerezidentov SR a domáceho cestovného ruchu rezidentov SR, podieľal na celkových výdavkoch návštevníkov vo výške 4,7 mld. EUR.

V príjazdovom CR tvorili prevažnú časť výdavkov (69,1 %) turisti (návštevníci s prenocovaním). Jednodňoví návštevníci (návštevníci bez prenocovania) sa na výdavkoch podieľali 30,9 %.

V súčasnosti pri vytváraní štátnej politiky cestovného ruchu sú hlavnými nositeľmi rozhodovacích procesov tieto inštitúcie a organizácie:

  • Vláda SR,
  • Ministerstvo cestovného ruchu a športu SR – sekcia cestovného ruchu,
  • samosprávne kraje – útvary pre cestovný ruch,
  • organizácie cestovného ruchu.

V programovom vyhlásení vlády na roky 2023 až 2027 určila vláda ako hlavné priority v oblasti cestovného ruchu podporu rastu jeho podielu na národnom hospodárstve, ako aj nastavenie udržateľného a najmä systémového financovania infraštruktúry tohto sektora. V rámci definovania priorít vlády si okrem iných určila, že:

  • V oblasti strednodobých priorít sa vláda SR:
    • zabezpečí zvyšovanie kvality poskytovania služieb v sektore cestovného ruchu. Vláda sa zasadí o vytvorenie moderného systému kategorizácie ubytovacích zariadení, čím zabezpečí možnosti kontroly kvality poskytovaných služieb a jej zvyšovania, ich štandardizáciu a merateľnosť.
  • Pre dlhodobé priority vláda SR:
    • pripraví riešenie pre efektívnejší systém zdieľania dát pri ubytovacích službách aj s cieľom podpory efektívnejšieho výberu priamych a nepriamych daní na úrovni samosprávy a štátu. Zároveň vytvorí podmienky na kontrolu kvality poskytovaných služieb.

Projekt bude napĺňať uvedenú strednodobú a dlhodobú prioritu Programového vyhlásenia vlády SR prostredníctvom zavedenia digitálneho nástroja „eVisitor“, ktorý poskytne digitalizovanú evidenciu všetkých poskytovateľov ubytovacích služieb a ubytovaných, vrátane,  krátkodobého prenájmu ubytovania, čím vznikne digitálna platforma dostupných informácií o týchto poskytovateľoch a ubytovaných hosťoch využívajúcich ubytovacie služby v reálnom čase.

Súčasne IS eVisitor zabezpečí:

  • dostupnosť dát v reálnom čase o  štruktúre a vývoji návštevnosti turistov v ubytovacích zariadeniach
  • umožní efektívnejšie nastavenie daňovej politiky štátu a samospráv,
  • optimalizáciu marketingových stratégií a kampaní realizovaných národnou agentúrou SLOVAKIA TRAVEL a organizáciami cestovného ruchu.
  • bude zdrojom a efektívnym nástrojom pre štatistické zisťovania.

Kľúčové témy, ktorých riešením chce MCRaŠ svoje strategické ciele dosahovať sú:

  • Efektívne a transparentné riadenie vo všetkých oblastiach.
  • Využitie moderných technológií na zber dát a manažovanie aktivít. Prinášanie inovácii, ktoré zvýšia efektivitu a umožnia ďalší rozvoj.
  • Dlhodobý rozvoj a ochrana prírodných zdrojov, ale tiež ekonomická udržateľnosť projektov.
  • Synergia cestovného ruchu a športu
  • Využitie dát pre manažovanie a rozhodovanie.

Nariadenie Európskeho parlamentu a Rady Európy 2024/1028 z 11 apríla 2024 o zbere a poskytovaní údajov týkajúcich sa služieb krátkodobého prenájmu ubytovania, vzhľadom na vysoký nárast služieb CR tohto typu, poskytovaných najmä online platformami, požaduje stanovenie pravidiel na harmonizáciu požiadaviek na transparentnosť pri ich poskytovaní, ak sa členský štát rozhodne tieto pravidlá stanoviť. Preto by sa mali stanoviť harmonizované pravidlá pre registračné systémy a pre požiadavky na poskytovanie údajov týkajúce sa online platforiem pre krátkodobé prenájmy. Toto nariadenie sa bude uplatňovať od 20.5.2026.

Projekt bude realizovaný v súlade s týmto nariadením a s cieľom zabezpečiť, aby SR:

  • neregulovala žiadosti na poskytovanie údajov bez zavedenia potrebných registračných systémov, databáz a jednotného digitálneho kontaktného miesta, 
  • aby uľahčila primerané a bezpečné poskytovanie údajov online platformami pre krátkodobé prenájmy v rámci vnútorného trhu, ktoré je v súlade s ochranou súkromia.

Projektom bude vytvorený nový IS v správe MCRaŠ, ktorý zabezpečí:

  • vytvorenie registra subjektov CR v SR (ubytovacie zariadenia, poskytovatelia krátkodobého prenájmu ubytovania, zariadenia ostatných služieb CR)
  • Vytvorenie jednotného digitálneho kontaktného miesta pre všetky subjekty CR a turistov k informáciám a službám MCRaŠ pre oblasť CR vo forme portálu eVisitor a mobilnej aplikácie eVisitor
  • digitalizáciu procesov súvisiacich s registračnými a oznamovacími povinnosťami ubytovateľov
  • vytvorenie aktuálnej údajovej základne o CR
  • analytické a reportovacie nástroje pre tvorbu výstupov na podporu riadenia segmentu CR
  • poskytovanie online služieb pre dotknuté OVM
  • poskytovanie údajov tretím stranám (OVM, mestá a obce, ŠÚ SR, organizácie CR, ...).

Projekt bude realizovaný ako vývoj komplexného SW diela vrátane jeho integrácie do prostredia eGovernmentu s využitím centrálnych modulov ISVS. Zároveň je potrebné povedať, že projekt bude realizovaný v 2 základných inkrementoch. Prvý z nich bude predstavovať dodávku základných komponentov tak, aby boli naplnené legislatívne požiadavky.

V prvom inkremente budú Projektom budú realizované hlavné aplikačné moduly IS eVisitor:

  • portál eVisitor
  • register eVisitor

Podpornými modulmi pre sfunkčnenie systému eVisitor v 1 inkremente budú aj:

  • eSlužby
  • Integračný komponent
  • Riadenie procesov
  • Centrálny Audit log
  • Autentifikácia a autorizácia
  • CMS

Predmetom 2 inkrementu bude rozvoj existujúcich modulov ako aj dopracovanie nových modulov na úplnené sfukčnenie celého informačného systému a to nasledovne:

  • Rozvoj:
    • Audit log
    • Autentifikácia a autorizácia
    • CMS
    • eSlužby
    • Integračný komponent
    • Portál eVisitor
    • Register eVisitor
    • Riadenie procesov
  • Nové moduly
    • DMS
    • Mobilná App eVisitor
    • Modul dátovej analýzy
    • Modul GIS
    • Vyhľadávanie

Dodávka a vývoj softvérového diela bude v súlade s platnou legislatívnou úpravou v oblasti riadenia štátnych informačných systémov najmä:

  • Zákon 69/2018 Z. z. (NBÚ) o kybernetickej bezpečnosti
  • Zákon 95/2019 Z. z. o informačných technológiách vo verejnej správe
  • Vyhláška 78/2020 Z. z. o štandardoch pre ITVS
  • Vyhláška 401/2023 Z. z. o riadení projektov a zmenových požiadaviek v prevádzke informačných technológií verejnej správy
  • Vyhláška 179/2020 Z. z. o obsahu bezpečnostných opatrení ITVS
  • Vyhláška 362/2018 Z. z. o obsah bezpečnostných opatrení, obsah a štruktúra bezpečnostnej dokumentácie a rozsah všeobecných bezpečnostných opatrení
  • Vyhláška 547/2021 Z. z. o elektronizácii agendy verejnej správy

Zavedenie systému eVisitor do prevádzky bude vyžadovať legislatívne úpravy a vytvorenie nových legislatívnych aktov, ktoré:

  • stanovia povinnosť registrácie  poskytovateľov krátkodobého ubytovania a ubytovacích zariadení, vrátane podmienok pridelenia jedinečného registračného čísla
  • stanovenie povinnosti registrácie vybraných  subjektov CR a povinnosti poskytovania dát o ubytovaných do centrálneho systému IS eVisitor
  • podmienok sprístupnenia údajov registra eVisitor pre OVM, najmä FS SR, PZ SR, a CP SR.
  • podmienok poskytovania údajov pre správcov miestnych daní (daň za ubytovanie) a ŠÚ SR

Projektom budú dotknuté legislatívne

  • Zákon č. 455/1991 Zb. o živnostenskom podnikaní (živnostenský zákon)
  • Zákon č. 404/2011 Z. z. o pobyte cudzincov a o zmene a doplnení niektorých zákonov
  • Zákon č. 582/2004 Z. z. o miestnych daniach a miestnom poplatku za komunálne odpady a drobné stavebné odpady
  • Zákon č. 540/2001 Z. z. o štátnej štatistike
  • Zákon č. 69/2018 Z. z. o kybernetickej bezpečnosti a o zmene a doplnení niektorých zákonov
  • NARIADENIE EURÓPSKEHO PARLAMENTU A RADY (EÚ) 2024/1028 z 11. apríla 2024 o zbere a poskytovaní údajov týkajúcich sa služieb krátkodobého prenájmu ubytovania a o zmene nariadenia (EÚ) 2018/1724

Projekt bude vyžadovať prípravu nového zákona

  • „Návrh zákona o poskytovateľoch ubytovania a niektorých podmienkach podnikania“.

Výstupy projektu sú určené pre subjekty:

  • Ministerstvo Cestovného ruchu a Športu
  • Občan
  • FO poskytujúca služby STR
  • FO podnikajúca, alebo vykonávajúca inú samostatnú zárobkovú činnosť v oblasti CR
  • Podnikateľ v segmente HoReCa
  • Cudzinecká polícia SR
  • Policajný zbor
  • Finančná správa
  • Štatistický úrad SR
  • Ministerstvo investícií, regionálneho rozvoja a informatizácie SR
  • SLOVAKIA TRAVEL Subjekt VS
  • Organizácie CR
  • Samosprávy

Ciele projektu vychádzajú z cieľov NKIVS pre prioritnú os 2 - Digitálna a dátová transformácia a súvisiacich podcieľov

  • 2.1 Odstránenie bariér digitálnej transformácie verejnej správy
  • 2.3 Zvýšenie otvorenosti a transparentnosti údajov verejnej správy
  • 2.4 Dobudovanie digitálneho prostredia založeného na zdieľaní údajov vo verejnej správe

Hlavné a Podporné aktivity projektu budú realizované v období 01/2026 – 12/2027:

  • Inkrement 1 – 1.1.2026 – 30.6.2026
  • Inkrement 2 – 1.7.2026 – 31.12.2027

Predpokladaná výška prostriedkov na realizáciu projektu je 9,4 mil. €, pričom následná prevádzka v horizonte 10 rokov je predpokladaná vo výške 5,6 mil. €


    1. Motivácia a rozsah projektu

Segment CR sa dlhodobo potýka s problémom  získavania relevantných údajov, ktoré by tvorili dostatočnú údajovú základňu pre tvorbu analýz, ako jedného z nástrojov pre strategické riadenie segmentu a zlepšenie podnikateľského prostredia v tomto segmente. Súčasný systém výkazníctva neposkytuje transparentné ohodnotenie podnikateľských subjektov v CR (ide predovšetkým o únik výnosov v oblasti dopravy, kultúry, maloobchodu a pod., kde účastníci CR tvoria významný podiel na tržbách, ktorých dôvodom je neplnenie evidenčných a daňových povinností).

V porovnaní podielu odvetvia CR na HDP SR a podpory tohto odvetvia zo štátneho rozpočtu je možné konštatovať, že rozvoj tohto  segmentu národného hospodárstva nie je dostatočne podporovaný, čo je dôsledkom aj nižšej kvality údajov, na základe ktorých sa tvoria stratégie CR v SR a cielene podporujú kampane na jeho rozvoj.

Tento problém je možné rozdeliť do nasledujúcich oblastí:

  • absencia komplexných dát o poskytovateľoch ubytovania, zariadeniach cestovného ruchu a ubytovaných návštevníkoch
  • malá úroveň digitalizácie služieb na plnenie zákonných povinností poskytovateľov ubytovania spôsobuje ich vyššiu administratívnu záťaž, nakoľko tieto povinnosti realizujú prevažne písomnou formou
  • absencia komplexného analytického nástroja pre cestovný ruch, ktorý by umožňoval získanie poznatkov o správaní návštevníkov a pre optimalizáciu marketingových stratégií, riadenia a podpory cestovného ruchu v Slovenskej republike
  • absencia základnej definície poskytovateľov ubytovania formou krátkodobého prenájmu, ktoré nariadenie Európskeho parlamentu a Rady (EÚ) 2024/1028 z 11. apríla 2024 o zbere a poskytovaní údajov týkajúcich sa služieb krátkodobého prenájmu ubytovania a o zmene nariadenia (EÚ) 2018/1724 označuje ako short term rental (STR)
  • absencia dát o službách krátkodobého prenájmu ubytovania, ktoré ponúkajú hostitelia, ako doplnku k iným ubytovacím službám
  • rýchly rast objemu služieb STR vyvoláva obavy a výzvy, najmä pre miestne komunity a orgány verejnej moci, napríklad tým, že prispievajú k menšej dostupnosti nehnuteľností na bývanie určených na dlhodobý prenájom a zvyšovaniu nájomného a cien bývania
  • potreba harmonizácie pravidiel generovania a poskytovania údajov o službách krátkodobého prenájmu ubytovania s cieľom zlepšiť prístup orgánov verejnej moci k údajom o poskytovaní služieb krátkodobého prenájmu ubytovania a zvýšiť ich kvalitu v súlade s postupmi EÚ v tejto oblasti
  • absencia pravidiel na harmonizáciu požiadaviek na transparentnosť pri poskytovaní služieb krátkodobého prenájmu ubytovania prostredníctvom online platforiem pre krátkodobé prenájmy

Nariadenie Európskeho parlamentu a Rady Európy 2024/1028 sa zameriava na jednu z hlavných výziev, a to na nedostatok spoľahlivých informácií o službách krátkodobého prenájmu ubytovania, ako je:

  • totožnosť hostiteľa,
  • miesto, kde sa tieto služby ponúkajú, a ich trvanie.

Vzhľadom na rôzne prístupy v jednotlivých členských štátoch sa služby krátkodobého  prenájmu ubytovania môžu týkať napríklad:

  • izby v hlavnom alebo vedľajšom bydlisku hostiteľa
  • celého obydlia, buď na pozemku, alebo na vode prenajatého na obmedzený počet dní v roku,
  • jednej či viacerých nehnuteľností kúpených hostiteľom ako investícia, ktoré sa prenajímajú v krátkodobom horizonte zvyčajne na menej ako rok počas celého roka.

Ide o fenomén, ktorý v dôsledku masívnej digitalizácie ponuky služieb a rozmachu online platforiem predstavuje v európskych krajinách, vrátane Slovenskej republiky, novú, ale zároveň výraznú ponuku na trhu ubytovacích služieb. Uvedené nariadenie by sa malo uplatňovať na služby pozostávajúce z krátkodobého prenájmu zariadených priestorov poskytované za odplatu, či už na profesionálnom alebo neprofesionálnom základe, a v zmysle ďalších vymedzení podľa vnútroštátneho práva.

V súlade s Nariadením Európskeho parlamentu a Rady Európy 2024/1028 je cieľom zabezpečiť, aby členské štáty neregulovali žiadosti na poskytovanie údajov bez zavedenia potrebných registračných systémov, databáz a jednotného digitálneho kontaktného miesta, a aby uľahčili primerané a bezpečné poskytovanie údajov online platformami pre krátkodobé prenájmy v rámci vnútorného trhu, ktoré je v súlade s ochranou súkromia.

Predmetom projektu bude realizácia IS eVisitor, ktorý bude zlepšovať, resp. eliminovať vyššie uvedené problémy. Systém bude svojimi funkcionalitami podporovať biznis procesy týkajúce sa:

  • Registrácie jednotky CR do centrálneho registra CR eVisitor
  • Informovania o činnosti jednotky (počte ubytovaných a strávených nocí) pre oprávnená subjekty
  • Poskytnutie údajov o činnostiach hostiteľov od online platformy pre krátkodobé prenájmy[3], pre MCRaŠ systému eVisitor
  • Evidovania ubytovaných v systéme eVisitor
  • Spätnej väzby používateľa e-služieb systému eVisitor
  • Poskytovania informácií o ubytovaných pre oprávnené subjekty
  • Poskytovania údajov za účelom štatistického zisťovania  

Projekt sa venuje nasledovným agendám na úsekoch VS

  • U00059   Cestovný ruch
    • A0000769 Propagácia a marketing cestovného ruchu    
    • A0000770 Medzinárodná spolupráca v oblasti cestovného ruchu   
    • A0000771 Registrácia organizácií cestovného ruchu
    • A0000772 Podpora rozvoja cestovného ruchu         
  • U00024 Dane a poplatky
    • A0000224 Rozhodovanie vo veciach miestnych daní, miestnych poplatkov, verejnej dávky, prijatia úveru alebo pôžičky a vykonávanie ich správy
  • U00194   Štátna štatistika
    • A0002755 Zhromažďovanie a spracúvanie štatistických údajov
  • U00012 Ochrana spotrebiteľa s výnimkou ochrany spotrebiteľa pri poskytovaní finančných služieb
  • U00087 Vstup na územie Slovenskej republiky a pobyt cudzincov na jej území

Projekt je zameraný na rozsiahlu množinu subjektov, ktoré budú využívať jeho výstupy vo forme služieb IS eVisitor, resp. integrácií, ktoré tento systém pre externé systémy VS bude poskytovať, resp. ich bude využívať pre zabezpečenie základných princípov eGov systémov. Údaje, ktoré bude systém zhromažďovať a spracovávať bude poskytovať ostatným subjektom VS, alebo vo forme OpenData sprístupní verejnosti.   

IDSUBJEKTInformačný systém
(názov / skratka)(MetaIS kód a názov ISVS)
1MCRaSIS eVisitor (isvs_xxxxx), isvs_11696 Systém služieb krátkodobého ubytovania
2Hosť/Návštevník (občan SR, EÚ, mimo EÚ)IS eVisitor (isvs_xxxxx)
3ObčanIS eVisitor (isvs_xxxxx)
4Občan – FO podnikateľ (hostiteľ)IS eVisitor (isvs_xxxxx), vlastný PMS systém
5Právnická osoba ( Poskytovateľ ubytovacích služieb)IS eVisitor (isvs_xxxxx), vlastný PMS systém
6Cudzinecká polícia / CP SRisvs_189 evidencia cudzincov
7Policajný zbor SR / CPisvs_235 Elektronické služby informačných systémov MV SR na úseku policajného zboru
8Finančná správa SR / FSisvs_8375 Centrálny register finančnej správy (CRFS)
9Štatistický úrad / ŠÚSRisvs_420 Register právnických osôb, podnikateľov a orgánov verejnej moci, isvs_411 Integrovaný štatistický informačný systém
10MIRRIisvs_9342 Modul Otvorené dáta, isvs_8848 Modul elektronických formulárov, isvs_8847 Modul elektronických schránok, isvs_8846 Autentifikačný modul – komunikačná časť, isvs_8705 IS MOU (Manažment osobných údajov), isvs_11776 CSRU Middleware?
12Mesto/ObecIS miest a obcí,
 13Prevádzkovateľ Online platformy   online platforma pre sprostredkovanie ubytovacích služieb

Projektom dosiahnuteľný cieľ vychádza z NKIVS a týka sa digitálnej a dátovej transformácie v segmente CR. Jeho hlavnou ambíciou je prostredníctvom vybudovania komplexného IS eVisitor, poskytnutie digitalizovanej evidencie všetkých poskytovateľov ubytovacích služieb a ubytovaných, vrátane zdieľanej ekonomiky. Tým vznikne digitálna platforma dostupných informácií o týchto poskytovateľoch a ubytovaných hosťoch využívajúcich ubytovacie služby v reálnom čase. Zároveň Is eVisitor vytvorí podmienky  na zavádzanie kategorizácie ubytovacích služieb a systémových opatrení na zvyšovanie kvality ubytovacích služieb a vytvorenie komplexného zdroja dát, potrebných pre plánovanie, riadenie a tvorbu ďalších nástrojov na rozvoj cestovného ruchu.

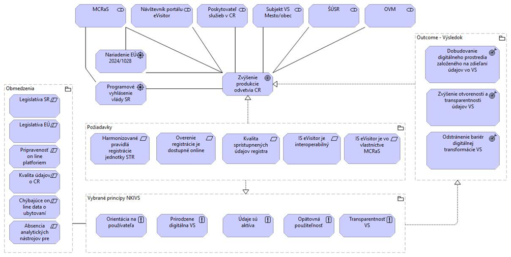
Hlavné motivačné faktory na realizáciu projektu sú:

  • Nariadenie Európskeho parlamentu a Rady Európy 2024/1028, ktorého cieľom je zabezpečiť, aby členské štáty neregulovali žiadosti na poskytovanie údajov bez zavedenia potrebných registračných systémov, databáz a jednotného digitálneho kontaktného miesta. To vyvoláva požiadavku na vytvorenie registra pre jednotky STR a automatizáciu procesu registrácie. Súčasne je požiadavkou prostredníctvom služieb jednotného digitálneho kontaktného miesta zjednodušiť overenie registrácie jednotky STR zo strany online platformy prednostne automatizovane na báze komunikácie medzi systémami.
  • Programové vyhlásenie vlády SR   sa pri podpore cestovného ruchu v aktuálnom programovom období zameriava na zvyšovanie počtu turistov a dĺžky ich pobytu na Slovensku pomocou efektívneho destinačného manažmentu prostredníctvom oblastných organizácií cestovného ruchu a aktívnej marketingovej prezentácie krajiny. V oblasti cestovného ruchu sa zameriava na podporu rozpoznateľnosti „značky Slovensko“, ako bezpečnej turistickej destinácie. Na zahraničných trhoch bude vytvárať priestor pre plynulý rast produkcie tohto sektora domáceho hospodárstva. Ministerstvo cestovného ruchu a športu Slovenskej republiky ako riadiaci orgán pre segment CR potrebuje pre napĺňanie programového vyhlásenia vlády spoľahlivú a v čase aktuálnu bázu údajov, ktoré vie analyticky spracovávať a poskytovať zainteresovaným subjektom. Zároveň vytvorí priestor pre automatizáciu a zjednodušenie registračných procesov subjektov podnikajúcich v segmente CR, zníženie ich administratívnej záťaže pri evidencii turistov a výkazníctva v rámci ich povinností . Pre subjekty VS sprístupní nástroje na kontrolné činnosti týkajúce sa najmä daňových povinností subjektov a overenia pobytu a pohybu turistov na území SR.

file:///C:/Users/peter/AppData/Local/Temp/msohtmlclip1/01/clip_image001.jpg

1758703200902-434.png

Obrázok 1Motivačná architektúra

Projektom bude dotknutá životná situácia:

  • ŽS5 Administratívny chod podniku

    1. Zainteresované strany/Stakeholderi
IDAKTÉR / STAKEHOLDERSUBJEKTROLAInformačný systém
(názov / skratka)(vlastník procesu/ vlastník dát/zákazník/ užívateľ …. člen tímu atď.)(MetaIS kód a názov ISVS)
1Ministerstvo Cestovného ruchu a ŠportuMCRaSVlastník procesu/užívateľ/člen tímuIS eVisitor (isvs_xxxxx), isvs_11696 Systém služieb krátkodobého ubytovania
2ObčanHosť/návštevník (SR, EÚ, mimo EÚ)UžívateľIS eVisitor (isvs_xxxxx)
3FO poskytujúca služby STRFOUžívateľ /Poskytovateľ údajov/Registrovaný subjektIS eVisitor (isvs_xxxxx)
4FO podnikajúca, alebo vykonávajúca inú samostatnú zárobkovú činnosť v oblasti CRFOPUžívateľ /Poskytovateľ údajov/Registrovaný subjektIS eVisitor (isvs_xxxxx)
5Podnikateľ v segmente HoReCaPOUžívateľ /Poskytovateľ údajov/Registrovaný subjektIS eVisitor (isvs_xxxxx)
6Cudzinecká polícia SRCPPoskytovateľ údajov/Konzument údajovisvs_189 evidencia cudzincov
7Policajný zborPZKonzument údajovisvs_235 Elektronické služby informačných systémov MV SR na úseku policajného zboru
8Finančná správaFSKonzument údajovisvs_8375 Centrálny register finančnej správy (CRFS)
9Štatistický úrad SRŠÚSRPoskytovateľ/Konzument údajovisvs_420 Register právnických osôb, podnikateľov a orgánov verejnej moci, isvs_411 Integrovaný štatistický informačný systém
10Ministerstvo investícií,
 regionálneho rozvoja
 a informatizácie SR
MIRRIPoskytovateľ údajov/Konzument údajov/člen tímuisvs_9342 Modul Otvorené dáta, isvs_8848 Modul elektronických formulárov, isvs_8847 Modul elektronických schránok, isvs_8846 Autentifikačný modul – komunikačná časť, isvs_8705 
    IS MOU (Manažment osobných údajov), isvs_11776 CSRU Middleware
11SLOVAKIA TRAVELSTKonzument údajov/člen tímuN/A
12Subjekt VSMesto/ObecKonzument údajovIS eVisitor (isvs_xxxxx)
13Organizácie CROrCRPoskytovateľ údajov/Konzument údajovN/A
     
14Prevádzkovateľ Online platformy Poskytovateľ údajov/Konzument údajovN/A

    1. Ciele projektu

Projekt reflektuje strategické ciele NKIVS pre prioritnú os 2 – Digitálna a dátová transformácia

IDNázov cieľaNázov strategického cieľaSpôsob realizácie strategického cieľa  
  
  
12.1 Názov cieľa: Odstrániť bariéry digitálnej transformácie verejnej správyPoužívanie služieb eGovernmentu občanmi (DESI)Vybudovať komplexný systém eVisitor, poskytujúci služby pre zainteresované osoby  
22.3 Názov cieľa: Zvýšiť otvorenosť a transparentnosť údajov verejnej správyPoužívanie služieb eGovernmentu občanmi (DESI)Poskytovanie údajov systému eVisitor prostredníctvom OpenData a MyData  
32.4 Názov cieľa: Dobudovať digitálne prostredie založené na zdieľaní údajov vo verejnej správePoužívanie služieb eGovernmentu občanmi (DESI)Sprístupnenie integračných služieb systému eVisitor pre poskytovanie údajov/konzumáciu údajov pre OVM a zainteresované ostatné subjekty  

K dosiahnutiu cieľov pre prioritnú 2 sú priradené merateľné ukazovatele, ktoré tvoria rámec pre určenie KPI projektu.

ID NázovMerná jednotkaAS ISTO BE
 ukazovateľa (KPI)merateľné hodnotyMerateľné hodnoty
ID/Názov cieľa (aktuálne)(cieľové hodnoty)
1 Odstrániť bariéry digitálnej transformácie verejnej správyPočet úsekov verejnej správy, v ktorých bola realizovaná digitálna transformácia (zdroj MetaIS)počet01
2Zvýšiť otvorenosť a transparentnosť údajov verejnej správyPodiel sledovaných subjektov verejnej správy ktoré zverejňujú publikačné minimum otvorených údajov na data.slovensko.sk (zdroj: data.slovensko.sk)počet01
3Zvýšiť otvorenosť a transparentnosť údajov verejnej správyPodiel sledovaných elektronických služieb, ktoré publikujú open api cez API GW z celkového počtu sledovaných elektronických služieb pre strojovú komunikáciu navonok a dovnútra verejnej správypočet01
4Dobudovať digitálne prostredie založené na zdieľaní údajov vo verejnej správePodiel sledovaných systémov, ktoré stotožňujú vstupujúce údaje s referenčnýmipočet01

    1. Merateľné ukazovatele (KPI)
Projekt
(Názov/Skratka)
IDKATEGÓRIA
KPI
NÁZOV
merateľného a výkonnostného ukazovateľa (KPI)
POPIS
ukazovateľa
MERNÁ JEDNOTKA
(v čom sa meria ukazovateľ)
AS-IS
merateľné - výkonnostné hodnoty

(aktuálne hodnoty)
TO-BE
merateľné - výkonnostné
hodnoty

(cieľové hodnoty projektu)
SPôSOB ich MERANIA
SPÔSOB OVERENIA
pred NASADENÍM do PRODUKCIE

(overenie naplnenie cieľa)
IS eVisitorID_KPI_1Ostatné KPIVedenie registra eVisitor ako ISVytvorenie IKT riešenia pre správu registra subjektov CR.Počet01Početnosť bude overená UAT testom.
IS eVisitorID_KPI_2Ostatné KPIVytvorenie nástroja na tvorbu a publikovanie registra eVisitor pre verejnosť.Vytvorenie riešenia pre prístup k eSlužbám pre CR MCRaS .Počet01Početnosť bude overená UAT testom.
IS eVisitorID_KPI_3Ostatné KPIVytvorenie nástroja na publikovanie Open Data minimálne v 4*.Jedná sa o vytvorenie nástroja na publikovanie Open Data údajov v kvalite 4*Počet01Otestované, nasadené a publikované
OpenData služby.
IS eVisitorID_KPI_4Ostatné KPIVypublikovanie APIVypublikovanie služieb jednotného digitalizovaného kontaktného miesta pre overenie platnosti registrácie jednotky STR.Počet01Vypublikovanie integračného API.
IS eVisitorID_KPI_5Ostatné KPIUdržateľnosťRegister a postup registrácie jednotky STR bude vytvorený podľa harmonizovaných pravidiel EÚPočet01Početnosť bude overená UAT testom.

    1. Špecifikácia potrieb koncového používateľa

Počet návštevníkov SR sa v období rokov 2018, 2019, 2022 pohyboval v priemere na úrovni cca 5 mil. (roky 2020, 2021 boli výrazne ovplyvnené opatreniami v súvislosti pandémiou covid-19 a nie sú pre štatistiku relevantné). Počet prenocovaní sa v uvedenom období pohyboval v priemere na úrovni cca 15 mil. Tento objem prenocovaní realizovalo 4829 ubytovacích zariadení (v roku 2022). V roku 2022 sa využitie stálych lôžok pohybovalo na úrovni 27,1%. Z tohto údaju sa dá indikovať potenciál pre rast segmentu CR a aj súvisiacich služieb.

Pri špecifikovaní potrieb používateľov je možné vychádzať z publikovaných záverov prieskumov zameraných na podnikateľov a populáciu (FO), ktoré boli realizované v rokoch 2023 a 2022[4]. Prieskumy boli tematicky zamerané na:

  • Predstavy a skúsenosti s elektronickými službami štátu
  • Rozvoj spokojnosti s vybranými e-službami verejnej správy
  • Prieskum používateľskej skúsenosti – elektronická komunikácia s úradmi

Z publikovaných záverov vyplýva:

  • Najviac firiem používa ako zdroj informácií pri vybavovaní záležitosti so štátom webové stránky ministerstiev a iných úradov. Ak ide o frekvenciu využívania, najčastejší zdroj informácií je webová stránka www.slovensko.sk.
  • 85% podnikateľov vyhľadáva informácie o nových službách alebo programoch ponúkaných štátom. Najčastejšie ich vyhľadávajú podnikatelia vo veku 30-39 rokov, z východného Slovenska, vrcholoví a finanční manažéri a zástupcovia stredných podnikov
  • Najčastejšie reflektovaným problémom pri používaní elektronických služieb štátu bola identifikovaná komplikovanosť procesov až v 53% dopytovaných
  • Len štyria z desiatich podnikateľov sa cítia byť informovaní o e-službách štátu. Po 6 bodovom poklese medzi rokmi 2021 a 2022 sa ich podiel v roku 2023 znížil o ďalších 7 bodov, na doposiaľ najnižšiu úroveň
  • možnosti vybaviť vykazovanie štatistických údajov prostredníctvom internetu vie 59,3% podnikateľov

Vo všeobecnosti pre elektronické služby úradov sú dôležité nasledovné zistenia prieskumov:

  • Najväčšou výhodou vybavovania úradných záležitostí cez internet je pre podnikateľov úspora času. Na druhom mieste je rýchlosť vybavenia.
  • Ako nevýhody online vybavovania úradných záležitostí uvádzajú ľudia z firiem spontánne najčastejšie zložitosť nezrozumiteľnosť, a v nadväznosti na to nemožnosť poradiť sa s niekým pri problematických otázkach.
  • Z testovaných bariér využívania online služieb je najväčšou je ich nekomplexnosť, keď v určitom bode je potrebné navštíviť úrad osobne. Rovnako závažné sú aj technické nedostatky.
  • Podiel reprezentantov firiem, ktorí sa niekedy počas roka stretli s požiadavkami na predloženie podľa nich nadbytočných dokumentov, bol už v roku 2022 varovný. Odvtedy však znovu výrazne vzrástol. Takúto skúsenosť nemá len jeden z desiatich zástupcov firiem.

Projekt aj v nadväznosti na výsledky vyššie uvedeného prieskumu a štatistických údajov ponúkne používateľom nové elektronické služby, ktoré by mali prispieť k zjednodušeniu administratívnych a evidenčných povinností pri výkone činnosti hostiteľa (vo všetkých kategóriách ekonomicky činných osôb), zlepšeniu kontrolných činností týkajúcich sa miestnych daní a poplatkov. Mal by prispieť k zlepšeniu podnikateľského prostredia v CR, k motivácii podnikať v tomto segmente pre začínajúcich podnikateľov a v konečnom dôsledku rastu tržieb z CR a súvisiacich služieb.

Vznik novej registračnej povinnosti v zmysle nariadenia Európskeho parlamentu a Rady Európy 2024/1028, vyžaduje plnenie novej povinnosti pre poskytovateľov ubytovania v kategórii STR. Táto povinnosť sa bude týkať fyzických aj právnických osôb, ktoré poskytujú krátkodobé ubytovanie na profesionálnom, aj neprofesionálnom základe. Koncové služby projektu sú zamerané na digitalizáciu registračného procesu. Pôjde o nasledovné koncové služby:  

  • KS1_ Registrácia subjektu CR
  • KS2_ Vydanie oznámenia o registrácii subjektu / plánujem vybudovať
  • KS3_ sluzba_egov_7432_ Registrácia organizácie CR/plánujem rozvíjať

Registrovaný subjekt poskytovateľa ubytovania je povinný preukazovať činnosť ním prevádzkovaných ubytovacích jednotiek prostredníctvom určenej evidencie (z dôvodu plnenia štatistickej a daňovej povinnosti). Táto povinná evidencia je tvorená v elektronickej, alebo papierovej podobe. Za účelom zjednodušenia povinností poskytovateľa ubytovania, zníženia jeho administratívneho zaťaženia bude projektom vytvorené aplikačné rozhranie, ktoré umožní oprávneným subjektom tvoriť informáciu o pobyte hosťa (ubytovaného) v konkrétnej jednotke. Systém umožní viesť evidenciu ubytovaných hostí v ubytovacej jednotke vo forme „knihy ubytovaných“ pre tých ubytovateľov, ktorí nemajú túto agendu podporenú špecializovaným IS.

Predpokladom použitia aplikačných funkcionalít je predchádzajúca registrácia ubytovateľa, jeho ubytovacích jednotiek v registri eVisitor. Zápis bude obsahovať údaje o ubytovaných osobách a dĺžke ich pobytu v jednotke. Používateľské rozhranie služby sprístupní portál eVisitor aj mobilná aplikácia eVisitor. Súčasťou zápisu môžu byť aj údaje type vybraných doplnkových služieb, resp. benefitov. Na základe evidovaných údajov bude služba systému eVisitor bude poskytovať údaje osoby a identifikáciu obdobia, ktoré v jednotke strávila, resp. informáciu o jej aktuálnom pobyte.  Pre mesto a obec bude v používateľskom rozhraní sprístupnená evidencia ubytovaných v ubytovacej jednotke za vybrané obdobie vo forme výpisu, ktorý nebude obsahovať osobné údaje ubytovaných osôb. Účelom použitia týchto údajov bude kontrolná činnosť aktivity ubytovacej jednotky a vyrúbenie dane z ubytovania.

Súčasťou administratívneho chodu podniku sú aj povinnosti týkajúce sa štatistického zisťovania, ktoré realizuje Štatistický úrad SR. Systém eVisitor bude zdrojom údajov, ktoré je možné využiť pre štatistické zisťovanie. Údaje poskytnuté ŠÚSR budú získané z evidencie systému eVisitor, alebo zo zdrojových IS ubytovacích zariadení (PMS) na základe aplikačného rozhrania, ku ktorému sa tieto systémy môžu pripojiť. Integráciou systému eVisitor na IS ŠÚSR bude zabezpečený prenos údajov, ktoré sú predmetom štatistického zisťovania. .

Projekt bude realizovať koncové služby:

  • KS4_ Evidencia ubytovaných
  • KS7_Informovanie o činnosti jednotky/plánujem vybudovať

Za účelom motivácie používateľov k využívaniu plánovaných služieb systému eVisitor je nevyhnutné nastaviť mechanizmus spätnej väzby, ktorým bude zabezpečený kontinuálny proces identifikácie „používateľských problémov“ pri využívaní služieb ako základného predpokladu k definovaniu ich zlepšenia. Pre zlepšovanie spokojnosti používateľov so sprístupnenými koncovými službami bude zavedená koncová služba pre zber informácií o spokojnosti so službami systému eVisitor:

KS5_Spätná väzba používateľa systému eVisitor 

Online platformy, ktoré sprostredkúvajú ubytovanie by mali mať v zmysle uvádzaného nariadenia možnosť overiť registráciu jednotky u registračného orgánu (MCRaS) prednostne automatizovane alebo manuálne v používateľskom rozhraní registra eVisitor, ktoré bude realizovať služby jednotného digitalizovaného kontaktného miesta. Vzhľadom k údajom, ktoré budú predmetom evidencie v systéme eVisitor bude projektom vytvorené aplikačné rozhranie, ktoré umožní oprávneným subjektom automatizovane získať informáciu o pobyte hosťa (ubytovaného) v konkrétnej jednotke. Táto služba bude poskytovať údaje osoby a identifikáciu obdobia, ktoré v jednotke strávila, resp. informáciu o jej aktuálnom pobyte. Ide o službu určenú najmä pre Policajný zbor a Cudzineckú políciu.

Pre automatizované sprístupnenie informácií budú realizované aplikačné rozhrania pre:

  • Overenie registrácie subjektu pre online platformu sprostredkovateľa ubytovania (true/false)
  • Neanonymizované údaje o pobyte osoby v registrovanej jednotke ubytovateľa pre PZ SR
  • Neanonymizované hlásenie o pobyte cudzinca pre CP SR v rozsahu ohlasovacej povinnosti
  •  

Overenie registrácie prevádzkovateľom online platformy bude realizované prostredníctvom služby Jednotného digitálneho kontaktného miesta v rozsahu definovanom nariadením EP a RE 2024/1028. Manuálne overenie bude možné v prostredí portálu eVisitor.

Projektom bude pre uvedené účely sprístupnená koncová služba:

  • KS6_Poskytnutie informácie o registrovanej jednotke a ubytovaných osobách/ plánujem vybudovať

Informovanosť o CR v SR bude podporená portálom eVisitor vo verejnej časti, ktorá bude publikovať podstatné informácie týkajúce sa CR na území SR. Publikované budú najmä informácie:

o             o dostupnosti ubytovacích služieb

o             situácie v regiónoch SR s ohľadom na aktuálnu situáciu (bezpečnostnú, hydrologickú a meteorologickú, resp. hygienickú). 

Prípadne ďalšie informácie určené pre návštevníkov SR. Informačný servis bude zabezpečený koncovou službou

  • KS8_ Publikovanie informácií v cestovnom ruchu_sluzba_egov_7433/plánujem rozvíjať

    1. Riziká a závislosti

Riziká a závislosti sú uvedené v samostatnom dokumente Príloha P_01_a_I_01_a_M_02_1_PRILOHA_1_REGISTER_RIZIK-a-ZAVISLOSTI_Projekt eVisitor_151224_v0.9


    1. Stanovenie alternatív v biznisovej vrstve architektúry

Rozsah projektom riešeného problému je možné indikovať z dôvodov, ktoré motivujú realizáciu projektu je možné ich zhrnúť v nasledovných bodoch:

 Indikácia problémuRiešenie problému
1absencia komplexných dát o poskytovateľoch ubytovania, zariadeniach cestovného ruchu a ubytovaných návštevníkoch
  • Vybudovať register poskytovateľov služieb CR, v ktorom registrácia bude poskytovateľa ubytovania oprávňovať na poskytovanie služieb ubytovania.
  • Vytvoriť riešenie, ktoré umožní evidovať údaje o ubytovaných osobách v ubytovacom zariadení registrovaného poskytovateľa
  • Zabezpečiť získavanie údajov od prevádzkovateľov online platforiem pre sprostredkovanie ubytovania
  • Sprístupniť integračné rozhrania pre externé evidenčné systémy poskytovateľov ubytovania
  • Zabezpečiť mechanizmus spätnej väzby pre proces skvalitňovania služieb systému eVisitor
  • Sprístupniť funkcionalitu evidovania ubytovaných osôb prostredníctvom mobilnej aplikácie
2malá úroveň digitalizácie služieb na plnenie zákonných povinností poskytovateľov ubytovania spôsobuje ich vyššiu administratívnu záťaž, nakoľko tieto povinnosti realizujú prevažne písomnou formou
  • Sprístupniť koncové eSlužby registra eVisitor pre plnenie registračných povinností poskytovateľa služieb CR
  • Sprístupniť koncové služby pre tvorbu evidencie o ubytovaných osobách
  • Vytvoriť automatizované integračné rozhrania pre poskytnutie údajov o ubytovaných osobách pre potreby PZ, CP a ŠÚSR
  • Poskytnúť koncovú službu pre tvorbu podkladov pre daňovú povinnosť poskytovateľa ubytovania voči mestu/obci
  • Zabezpečiť mechanizmus spätnej väzby pre proces skvalitňovania služieb systému eVisitor
3absencia komplexného analytického nástroja pre cestovný ruch, ktorý by umožňoval získanie poznatkov o správaní návštevníkov a pre optimalizáciu marketingových stratégií, riadenia a podpory cestovného ruchu v Slovenskej republike
  • Vytvoriť analytickú platformu systému eVisitor, ktorá umožní analyzovať dáta evidované v systéme eVisitor a súčasne dáta z externých zdrojov
  • Umožniť vizualizáciu dát v geografickom IS
4absencia základnej definície poskytovateľov ubytovania formou krátkodobého prenájmu, ktoré nariadenie Európskeho parlamentu a Rady (EÚ) 2024/1028 z 11. apríla 2024 o zbere a poskytovaní údajov týkajúcich sa služieb krátkodobého prenájmu ubytovania a o zmene nariadenia (EÚ) 2018/1724 označuje ako short term rental (STR)
  • Zabezpečiť vytvorenie legislatívneho aktu, ktorý bude definovať kategóriu STR poskytovateľov ubytovania a určí ich povinnosti
5absencia dát o službách krátkodobého prenájmu ubytovania, ktoré ponúkajú hostitelia, ako doplnku k iným ubytovacím službám
  • Vybudovať register poskytovateľov služieb CR, v ktorom registrácia bude poskytovateľa ubytovania oprávňovať na poskytovanie služieb ubytovania.
  • Vytvoriť riešenie, ktoré umožní evidovať údaje o ubytovaných osobách v ubytovacom zariadení registrovaného poskytovateľa
6rýchly rast objemu služieb STR vyvoláva obavy a výzvy, najmä pre miestne komunity a orgány verejnej moci, napríklad tým, že prispievajú k menšej dostupnosti nehnuteľností na bývanie určených na dlhodobý prenájom a zvyšovaniu nájomného a cien bývania
  • Sprístupniť analytické výstupy systému eVisitor pre potreby plánovacích a rozhodovacích činností miest a obcí
7potreba harmonizácie pravidiel generovania a poskytovania údajov o službách krátkodobého prenájmu ubytovania s cieľom zlepšiť prístup orgánov verejnej moci k údajom o poskytovaní služieb krátkodobého prenájmu ubytovania a zvýšiť ich kvalitu v súlade s postupmi EÚ v tejto oblasti
  • Vybudovať register poskytovateľov služieb CR, v ktorom registrácia bude poskytovateľa ubytovania oprávňovať na poskytovanie služieb ubytovania.
  • Sprístupniť koncové eSlužby registra eVisitor pre plnenie registračných povinností poskytovateľa služieb CR
  • Vytvoriť automatizované integračné rozhrania pre poskytnutie údajov o ubytovaných osobách pre potreby PZ, CP a ŠÚSR
  • Poskytnúť koncovú službu pre tvorbu podkladov pre daňovú povinnosť poskytovateľa ubytovania voči mestu/obci
  • Sprístupniť koncové služby systému eVisitor pre mesto/obec za účelom kontroly činnosti ubytovacích jednotiek
8absencia pravidiel na harmonizáciu požiadaviek na transparentnosť pri poskytovaní služieb krátkodobého prenájmu ubytovania prostredníctvom online platforiem pre krátkodobé prenájmy
  • Vytvoriť základnú funkcionalitu registra eVisitor pre naplnenie povinnosti v rozsahu nariadenia Európskeho parlamentu a Rady (EÚ) 2024/1028
  • Vytvoriť automatizované integračné rozhrania pre poskytnutie údajov o ubytovaných osobách pre potreby miest a obcí, prevádzkovateľov online platformy pre sprostredkovanie ubytovania
  • Zabezpečiť sprístupnenie údaju o registrácii poskytovateľa ubytovania, ktoré je online platformou sprostredkované
  • Sprístupniť údaje online platformy o sprostredkovanom ubytovaní-rezervácii ubytovacej jednotky evidovanej v systéme eVisitor

file:///C:/Users/peter/AppData/Local/Temp/msohtmlclip1/01/clip_image002.png1758703262613-541.png

Obrázok 2 Biznis alternatívy

Pre realizáciu MCA sú uvažované nasledovné alternatívy riešenia

Alternatíva 0 – Riešenie nebude realizované

Nerealizovaním projektu nebude možné splniť nariadenie Európskeho parlamentu a Rady (EÚ) 2024/1028 z 11. apríla 2024 o zbere a poskytovaní údajov týkajúcich sa služieb krátkodobého prenájmu ubytovania a o zmene nariadenia (EÚ) 2018/1724 a súčasne sa nevytvoria podmienky pre relevantnú tvorbu stratégií rozvoja CR v SR vychádzajúcich z komplexných dát o CR. Ich spracovanie bude možné realizovať len z čiastkových a sprostredkovaných dát. Táto alternatíva nerieši indikované problémy.

Alternatíva 1 -  Minimálne riešenie

Ide o riešenie, ktoré zabezpečí len plnenie evidenčnej povinnosti v zmysle nariadenia 2024/1028 z 11. apríla 2024 o zbere a poskytovaní údajov týkajúcich sa služieb krátkodobého prenájmu ubytovania. Táto alternatíva počíta s  funkcionalitou registra eVisitor len pre kategóriu STR poskytovateľov ubytovania, pričom samotný proces registrácie bude prebiehať v papierovej podobe. Umožní prevádzkovateľom online platformy overiť registráciu poskytovateľa ubytovania, ale pre poskytovateľov ubytovania a aj zamestnancov MCRaS má minimálny prínos. Realizácia tejto varianty bude vytvárať zvýšenú administratívnu záťaž pre stakeholderov.

Alternatíva bude vyžadovať realizáciu aplikačných komponentov:

  • register eVisitor
  • Integračný komponent
  • DMS

Táto alternatíva rieši indikované problémy č.4 a 5.

Alternatíva 2 – Čiastočné riešenie systému eVisitor

Toto riešenie bude realizovať vytvorenie registra eVisitor spolu s elektronickými službami pre automatizáciu procesu registrácie, ktoré sú sprístupnené na portáli eVisitor a automatizovanou podporou schvaľovacieho procesu. Registrácia bude rozšírená na všetky kategórie poskytovateľov ubytovania. Hlavné aj podporné komponenty budú realizované v minimálne potrebnom funkčnom rozsahu potrebnom pre zabezpečenie procesu registrácie, správy registra a automatizáciu poskytovania údajov o registrácii pre on online platformu a sprístupnenie informácie o registrovanom subjekte na portáli eVisitor. Funkčné komponenty riešenia, ktorými bude táto alternatíva riešená sú:    

  • portál eVisitor
  • register eVisitor
  • eSlužby
  • Integračný komponent
  • Riadenie procesov
  • Centrálny Audit log
  • Autentifikácia a autorizácia
  • DMS
  • CMS

Uvedené aplikačné komponenty zabezpečia tvorbu dát pre potreby registrácie, ale absentovať budú nástroje pre podporu analytického spracovania dát a ich vizualizáciu v GIS systéme. Tak isto nebude dostupná mobilná aplikácia uľahčujúca spracovanie údajov o ubytovaných osobách priamo v teréne (údaje z evidenčných dokladov osoby). Údaje o ubytovaných osobách nebude možné zadať do systému prostredníctvom tzv „knihy ubytovaných“ sprístupnenej portálom eVisitor a mobilnou aplikáciou eVisitor.

Alternatíva rieši indikované problémy č. 2,4,5,8

Alternatíva 3 – Komplexné riešenie systému eVisitor

Komplexné riešenie umožní pokryť riešenie indikovaných problémov č. 1 – 8. Spočíva vo vybudovaní systému eVisitor so všetkými navrhovanými funkčnými celkami v rozsahu projektovým zámerom popísanej aplikačnej architektúry:

  • portál eVisitor
  • register eVisitor
  • analytický modul
  • mobilná aplikácia eVisitor
  • modul GIS

Podpornými modulmi pre sfunkčnenie systému eVisitor sú moduly:

  • eSlužby
  • Integračný komponent
  • Riadenie procesov
  • Centrálny Audit log
  • Autentifikácia a autorizácia
  • DMS
  • CMS
  • Vyhľadávanie

    1. Multikriteriálna analýza

Hodnotenie MCA bude realizované pre 3 skupiny stakeholderov

  • Občan – reprezentuje z hľadiska projektu hostí a návštevníkov zariadení CR
  • Podnikateľ – Ide o skupinu týkajúcu sa najmä poskytovateľov ubytovacích služieb, prevádzkovateľov zariadení CR a prevádzkovateľov online platforiem
  • VS – reprezentuje všetky subjekty VS dotknuté projektom

Tabuľka vybraných kritérií pre MCA

 KRITÉRIUMZDÔVODNENIE KRIÉRIA

Občan

1

Podnikateľ

2

VS

3

BIZNIS VRSTVA

 

Komplexnosť evidovaných dát

(KO)

Absencia komplexných dát o poskytovateľoch ubytovania, zariadeniach cestovného ruchu a ubytovaných návštevníkochxxx
Digitalizácia služieb v CRAdministratívna záťaž poskytovateľov ubytovania, nakoľko svoje povinnosti realizujú prevažne písomnou formou-xX
Analytické nástroje pre spracovanie dát CRAbsencia komplexného analytického nástroja pre cestovný ruch, neumožňuje získanie poznatkov o správaní návštevníkov a pre optimalizáciu marketingových stratégií, riadenia a podpory cestovného ruchu v Slovenskej republike--x

Zosúladenie podmienok pre poskytovanie služieb v kategórii STR

(KO)

Absencia pravidiel na harmonizáciu požiadaviek na transparentnosť pri poskytovaní služieb krátkodobého prenájmu ubytovania prostredníctvom online platforiem pre krátkodobé prenájmy-xx

Do vyhodnotenia MCA nie je zaradená alternatíva 0

Vyhodnotenie MCA

Zoznam kritérií

Alternatíva

1

Spôsob

dosiahnutia A1

Alternatíva 2

Spôsob

dosiahnutia

Alternatíva 3

Spôsob

dosiahnutia

Komplexnosť evidovaných dát

(KO)

Nie-nie

 

-

áno

•Vybudovať register poskytovateľov služieb CR, v ktorom registrácia bude poskytovateľa ubytovania oprávňovať na poskytovanie služieb ubytovania.

•Vytvoriť riešenie, ktoré umožní evidovať údaje o ubytovaných osobách v ubytovacom zariadení registrovaného poskytovateľa

•Zabezpečiť získavanie údajov od prevádzkovateľov online platforiem pre sprostredkovanie ubytovania

•Sprístupniť integračné rozhrania pre externé evidenčné systémy poskytovateľov ubytovania

•Zabezpečiť mechanizmus spätnej väzby pre proces skvalitňovania služieb systému eVisitor

•Sprístupniť funkcionalitu evidovania ubytovaných osôb prostredníctvom mobilnej aplikácie

Digitalizácia služieb v CRNie-áno

•Sprístupniť koncové eSlužby registra eVisitor pre plnenie registračných povinností poskytovateľa služieb CR

•Sprístupniť koncové služby pre tvorbu evidencie o ubytovaných osobách

•Vytvoriť automatizované integračné rozhrania pre poskytnutie údajov o ubytovaných osobách pre potreby PZ, CP a ŠÚSR

•Poskytnúť koncovú službu pre tvorbu podkladov pre daňovú povinnosť poskytovateľa ubytovania voči mestu/obci

•Zabezpečiť mechanizmus spätnej väzby pre proces skvalitňovania služieb systému eVisitor

áno

•Sprístupniť koncové eSlužby registra eVisitor pre plnenie registračných povinností poskytovateľa služieb CR

•Sprístupniť koncové služby pre tvorbu evidencie o ubytovaných osobách

•Vytvoriť automatizované integračné rozhrania pre poskytnutie údajov o ubytovaných osobách pre potreby PZ, CP a ŠÚSR

•Poskytnúť koncovú službu pre tvorbu podkladov pre daňovú povinnosť poskytovateľa ubytovania voči mestu/obci

•Zabezpečiť mechanizmus spätnej väzby pre proces skvalitňovania služieb systému eVisitor

Analytické nástroje pre spracovanie údajov CRNie-nie

 

-

áno

•Vytvoriť analytickú platformu systému eVisitor, ktorá umožní analyzovať dáta evidované v systéme eVisitor a súčasne dáta z externých zdrojov

•              Umožniť vizualizáciu dát v geografickom IS

Zosúladenie podmienok pre poskytovanie služieb v kategórii STR

(KO)

Áno

•Vytvoriť základnú funkcionalitu registra eVisitor pre naplnenie povinnosti v rozsahu nariadenia Európskeho parlamentu a Rady (EÚ) 2024/1028

•Vytvoriť automatizované integračné rozhrania pre poskytnutie údajov o ubytovaných osobách pre potreby miest a obcí, prevádzkovateľov online platformy pre sprostredkovanie ubytovania

•Zabezpečiť sprístupnenie údaju o registrácii poskytovateľa ubytovania, ktoré je online platformou sprostredkované

•Sprístupniť údaje online platformy o sprostredkovanom ubytovaní-rezervácii ubytovacej jednotky evidovanej v systéme eVisitor

áno

•Vytvoriť základnú funkcionalitu registra eVisitor pre naplnenie povinnosti v rozsahu nariadenia Európskeho parlamentu a Rady (EÚ) 2024/1028

•Vytvoriť automatizované integračné rozhrania pre poskytnutie údajov o ubytovaných osobách pre potreby miest a obcí, prevádzkovateľov online platformy pre sprostredkovanie ubytovania

•Zabezpečiť sprístupnenie údaju o registrácii poskytovateľa ubytovania, ktoré je online platformou sprostredkované

•Sprístupniť údaje online platformy o sprostredkovanom ubytovaní-rezervácii ubytovacej jednotky evidovanej v systéme eVisitor

áno

•Vytvoriť základnú funkcionalitu registra eVisitor pre naplnenie povinnosti v rozsahu nariadenia Európskeho parlamentu a Rady (EÚ) 2024/1028

•Vytvoriť automatizované integračné rozhrania pre poskytnutie údajov o ubytovaných osobách pre potreby miest a obcí, prevádzkovateľov online platformy pre sprostredkovanie ubytovania

•Zabezpečiť sprístupnenie údaju o registrácii poskytovateľa ubytovania, ktoré je online platformou sprostredkované

•Sprístupniť údaje online platformy o sprostredkovanom ubytovaní-rezervácii ubytovacej jednotky evidovanej v systéme eVisitor

 Pre naplnenie cieľov projektu je najvhodnejšou alternatívou alternatíva č.3


    1. Stanovenie alternatív v aplikačnej vrstve architektúry

file:///C:/Users/peter/AppData/Local/Temp/msohtmlclip1/01/clip_image003.png1758703303362-921.png

Obrázok  Aplikačné alternatívy

  1. POŽADOVANÉ VÝSTUPY  (PRODUKT PROJEKTU)

Projekt bude realizovať:

  • Projektové aktivity nevyhnutné pre vytvorenie požadovaných riešení v rozsahu realizačnej fázy (Analýza a Dizajn, Implementácia a Testovanie, Nasadenie, Post-implementačná podpora) a dokončovacej fázy.
  • Projektové výstupy podľa vyhlášky 401/2023 Z. z. o riadení projektov (vrátane zdrojových kódov).
  • Požadované výstupy podľa vyhlášky 547/2021 Z. z. o elektronizácii agendy verejnej správy
  • Novú a upravenú legislatívu upravujúcu oblasť CR v SR a jej harmonizáciu s legislatívou EÚ
  • Vytvorenie nového IS eVisitor v správe MCRaS
  • Vybudovanie verejnej časti systému eVisitor vo forme grafického používateľského rozhrania určeného koncovému používateľovi. Používateľské rozhranie bude v súlade s ID-SK V3– Jednotným dizajn manuálom elektronických služieb a webových sídiel.
  • Zavedenie a automatizovaná podpora nových procesov registrácie subjektov CR do nového centrálneho registra eVisitor v správe MCRaS
  • Sprístupnenie nových koncových služieb systému eVisitor pre subjekty CR, mestá a obce, subjekty VS, prevádzkovateľov online platforiem a ostatnú verejnosť umožňujúce realizovať:
    •  koncové služby v prostredí portálu eVisitor a mobilnej aplikácii eVisitor pre autorizovaného a neautorizovaného používateľa
    •  evidenciu činnosti ubytovacej jednotky
    •  Kontrolu činnosti ubytovacej jednotky a podporu pre určenie jej daňovej povinnosti (daň za ubytovanie)
    •  koncovú službu realizujúcu funkcionality JDKM pre sprostredkovateľov ubytovania (prevádzkovateľa online platformy)
    •  registráciu subjektu CR a overiť jeho registráciu registráciu
    •  získať a vyhľadať nevyhnutné informácie o CR v SR a poskytovateľoch služieb v CR z registra eVisitor, resp. publikovaných MCRaS
    •  spätnú väzbu používateľa služieb systému eVisitor pre zlepšovanie ich kvality
  • Automatizáciu procesov registrácie do registra eVisitor
  • Konsolidovanie dátového obsahu registra eVisitor, ktorý dátové entity subjektu CR, ubytovacej jednotky a hosťa spravuje a publikuje.
  • Sprístupnenie funkcionalít IS eVisitor zamestnancom MCRaS podľa im priradených používateľských rolí
  • Integrácie IS eVisitor za účelom konzumácie a poskytovania dát pre oprávnené subjekty VS v podobe konsolidovaných dát, alebo mikrodát.
  • Integrácie IS eVisitor na automatizované systémy ubytovateľov určených na evidenciu hostí a návštevníkov zariadenia (PMS systémy) prostredníctvom vystavenia unifikovaného aplikačného rozhrania.
  • Spracovanie veľkých dátových objektov (bid data) od poskytovateľov služieb (napr. telekomunikačných) za účelom vytvorenia údajovej základne pre analytický modul systému eVisitor s cieľom tvorby analytických výstupov pre podporu stratégie rozvoja sektoru CR
  • Sprístupnenie analytických dát pre používateľov systému a ich vizualizácie v GIS
  • Poskytovanie OpenData v požadovanej dátovej kvalite.
  • Poskytovanie MyData
  • Poskytnutie integračných služieb pre PZ na overenie prítomnosti hosťa podľa evidencie v registri
  • Poskytnutie integračných služieb pre CP na informovanie CP o pobyte cudzinca v ubytovacom zariadení
  • Poskytnutie integračných služieb pre online platformu umožňujúcu automatizované overenie registrácie subjektu CR a poskytnutie dát a rezerváciách jednotiek registrovaného subjektu 
  • Poskytnutie funkcionality tzv „knihy ubytovaných“, najmä pre „malých“ ubytovateľov, ktorým vyplýva zo zákona povinnosť evidovať návštevníka ubytovacej jednotky
  • Integrácie služieb registra na IS ŠÚ za účelom poskytovania údajov pre štatistické zisťovania
  • Integrácie služieb ÚPVS za účelom elektronickej komunikácie so subjektom CR prostredníctvom el. schránky ÚPVS a poskytnutia služby autentifikácie a služieb e-form
  • Poskytovania údajov registra do systému IS CSRÚ

Systém eVisitor bude poskytovať koncové služby

KS1_ Registrácia subjektu CR

  • Koncová služba umožní subjektu CR, iniciovať proces registrácie do centralizovaného systému eVisitor a uskutočňovať zmeny v registrácii. Subjektom CR sú myslené všetky subjekty (Podnikateľ, FO, FO hostiteľ, subjekty zo segmentu HoReCa), ktoré poskytujú služby v segmente CR. Registrovaný subjekt bude mať pridelený jednoznačný identifikátor, ktorým bude reprezentovaný ako subjekt oprávnený poskytovať službu v CR. Identifikátor ubytovateľa v kategórii STR bude svojou štruktúrou odpovedať harmonizovaným pravidlám v zmysle NARIADENIA EURÓPSKEHO PARLAMENTU A RADY (EÚ) 2024/1028 a následných legislatívnych aktov súvisiacich s týmto nariadením.
  • Registrovaný subjekt bude mať sprístupnené vybrané funkcionality portálu eVisitor a mobilnej aplikácie eVisitor, ktoré môže využiť len autentifikovaný používateľ. Sprístupnené funkcie umožnia používateľovi realizovať požiadavky týkajúce sa registrácie formou elektronických formulárov žiadostí, ktoré bude možné v aplikácii vyplniť a odoslať. Odoslanie bude realizované s využitím služieb ÚPVS a doručené do elektronickej schránky MCRaS. Automatizovaná podpora procesu spracovania žiadosti umožní zrýchliť a zefektívniť procesy registrácie najmä v počiatočných fázach tvorby registra. Zníži sa tým administratívna záťaž úradníka, zamestnanca MCRaS.
  • Životný cyklus registrovaného subjektu bude vyžadovať vykonávanie zmien v registri eVisitor, ktoré sú vyvolané zmenou resp. zánikom podmienok poskytovania služieb ubytovateľa, expiráciou oprávnení na realizáciu týchto služieb, alebo iných dôvodov. Výsledkom zmien registrácie bude úprava evidovaných skutočností bez zmeny oprávnenia poskytovať ubytovacie služby, alebo pozastavenie registrácie resp. výmaz z registra.
  • Účelom registrácie subjektu a jeho ubytovacích jednotiek je tiež umožniť sprostredkovateľom ubytovania overenie registrácie.
  • V rámci koncovej služby bude možné pre autorizovaného používateľa aktualizovať údaje, ktoré podmieňujú platnosť registrácie subjektu CR v systéme eVisitor.
  • Koncová služba umožní oprávnenému subjektu iniciovať proces pozastavenia činnosti. Používateľom služby môže byť samotný správca registra, sám subjekt CR, resp oprávnená organizácia VS. Dôvodom pozastavenia činnosti je vznik skutočnosti, ktorá bráni vykonávaniu činností ubytovacej jednotky, resp. trvalý, alebo dočasný zánik zákonných podmienok registrácie. Proces iniciovaný koncovou službou bude zahŕňať aj preskúmanie dôvodov žiadosti zo strany správcu registra. Služba zabezpečí vydanie a doručenie oznámenia o pozastavení činnosti jednotky. Oznámenie bude zasielané registrovanému subjektu CR a mestu/obci. Oznámenie o pozastavení činnosti bude vizualizované aj v detaily záznamu registrovaného subjektu.
  • Výmaz z registra eVisitor bude možný na základe žiadosti registrovaného subjektu CR, na základe žiadosti od oprávneného subjektu po overení skutočností uvádzaných ako dôvod žiadosti..
  • Koncová služba umožní registrovaný subjekt taktiež zneplatniť pre službu overenia jeho registrácie. Zneplatnenie registrácie bude dôsledkom pozastavenia registrácie, resp. výmazom z registra. Zneplatnenie registrácie by malo na základe nových legislatívnych povinností pre online sprostredkovateľov ubytovacích služieb, vyradiť poskytovateľa ubytovania z ponuky online platformy.
  • Registráciu subjektu CR bude možné overiť prostredníctvom funkcie portálu eVisitor formou manuálneho zadania registračného, čísla resp identifikácie poskytovateľa ubytovania zadaním údajov o osobe poskytovateľa v rozsahu verejne dostupných údajov. Koncovú službu bude môcť použiť používateľ bez autentifikácie na portáli.  
  • História registrácie subjektu zostane zachovaná v rozsahu podmienok uchovávania osobných údajov FO a údajov PO.
  • Proces registrácie a zmien v registrácii bude vytvárať registratúrne záznamy v integrovanom systéme správy registratúry
  • Koncovú službu bude možné realizovať prostredníctvom e-formulárov:
    •  Žiadosť o registráciu subjektu CR
    •  Žiadosť o aktualizáciu údajov
    •  Žiadosť o výmaz z registra
    •  Žiadosť o pozastavenie činnosti subjektu CR

KS2_ Vydanie oznámenia o registrácii subjektu / plánujem vybudovať

  • Oznámenie o pridelení registračného čísla subjektu bude systém eVisitor prostredníctvom integrácie na služby ÚPVS odosielať do elektr. schránky subjektu, ktorý požiadal o registráciu, resp. odoslané poštou v papierovej podobe. Oznámenie bude generované automatizovane a formalizované do podoby úradného dokumentu. Tento dokument bude prílohou registratúrneho záznamu, ktorý bude evidovaný v systéme správy registratúry.  
  • Služba umožní subjektu CR, ktorý požiadal o registráciu v systéme eVisitor, vygenerovať a doručiť oznámenie o pridelení registračného čísla subjektu.
  • Služba bude realizovaná aj na základe žiadosti, ktorá bude sprístupnená na portáli eVisitor prostredníctvom elektronického formuláru. Žiadosť môže predložiť registrovaný subjekt.
  • Koncová služba bude realizovaná prostredníctvom e-formuláru
    •  Žiadosť o vydanie výpisu z registra eVisitor
  • Oznámenie o registrácii bude realizované prostredníctvom odoslania správy s priloženým dokumentom výpisu z registra do el. schránky žiadateľa. V prípade, že subjekt vyžaduje papierovú komunikáciu bude možné Oznámenie vytlačiť a odoslať poštou.

KS3_ sluzba_egov_7432_ Registrácia organizácie CR/plánujem rozvíjať

  • Registrácia organizácie cestovného ruchu. Ide o službu ústredných orgánov štátnej správy, vrátane ich regionálnych pracovísk, kancelárií štátnych inštitúcií a štátnej moci, polície, obrany a verejnoprávnych inštitúcií. Služba zabezpečí životný cyklus registrácie organizácie CR v rozsahu Metodického usmernenia MCRaS č.1/2024 k údajom vedených v Registri organizácií cestovného ruchu.
  • Koncová služba bude sprístupnená na portáli eVisitor.
  • Údaje registrácie budú súčasťou údajovej základne registra eVisitor
  • Koncovú službu bude možné realizovať prostredníctvom e-formulárov:
    •  Žiadosť o registráciu organizácie CR
    •  Žiadosť o aktualizáciu údajov
    •  Žiadosť o výmaz z registra
    •  Žiadosť o pozastavenie činnosti organizácie CR

KS4_ Evidencia ubytovaných

  • Koncová služba umožní viesť evidenciu ubytovaných hostí v ubytovacej jednotke vo forme „knihy ubytovaných“. Predpokladom jej použitia je predchádzajúca registrácia ubytovateľa, jeho ubytovacích jednotiek v registri eVisitor.  
  • Zápis bude obsahovať údaje o ubytovaných osobách a dĺžke ich pobytu v jednotke v rozsahu novej legislatívnej povinnosti pre poskytovateľov ubytovania.
  • Používateľské rozhranie služby sprístupní portál eVisitor aj mobilná aplikácia eVisitor.
  • Súčasťou zápisu môžu byť aj údaje type vybraných doplnkových služieb, resp. benefitov.
  • Služba bude evidovať aj údaje v rozsahu ohlasovacej povinnosti o pobyte cudzincov na území SR.
  • Údaje, ktoré budú službou vytvárané budú súčasťou údajovej základne registra eVisitor a budú dokladovať činnosť jednotky u registrovaného subjektu.
  • Prostredníctvom integrácií budú údaje o ubytovanej osobe/osobách poskytnuté na:
    •  overenie pobytu osoby pre PZ
    •  ohlasovaciu povinnosť pre CP
  • Na základe nastavenia parametrov pre plnenie povinností ubytovateľa vyplývajúcich z miestneho VZN (definovaných mestom/obcou viď KS7)
  • Pre mesto a obec bude v používateľskom rozhraní pre obec a mesto sprístupnená evidencia ubytovaných v ubytovacej jednotke za vybrané obdobie vo forme výpisu, ktorý nebude obsahovať osobné údaje ubytovaných osôb
  • Osobné údaje získané použitím koncovej služby budú uchovávané v rozsahu životného cyklu záznamu a nariadenia o ochrane osobných údajov GDPR

KS5_Spätná väzba používateľa systému eVisitor 

  • Spätná väzba realizovaná koncovou službou umožní zbierať vyjadrenie používateľa k publikovaným službám za účelom zberu informácií o kvalite poskytovaných koncových služieb a nastavenia mechanizmu ich zlepšovania.
  • Služba bude sprostredkovaná e-formulárom prostredníctvom, ktorého bude môcť používateľ služieb podať spätnú väzbu, čím bude umožnené kontinuálne zlepšovanie poskytovaných služieb MCraS. Koncová služba bude realizovaná prostredníctvom:
    •  elektronického formuláru dotazníka o používateľskej spokojnosti
  • Použitie koncovej služby nebude vyžadovať zadanie osobných údajov žiadateľa, pokiaľ ich nechce uviesť.
  • Spätná väzba bude doručená a evidovaná na oddelení IT MCRaS, ktoré ju vyhodnotí a na základe získaných informácií navrhne zlepšenie poskytovaných koncových služieb

KS6_Poskytnutie informácie o registrovanej jednotke a ubytovaných osobách/ plánujem vybudovať

  • Pre automatizované sprístupnenie informácií bude koncová služba realizovať aplikačné rozhrania pre:
    •  Neanonymizované údaje o pobyte osoby v registrovanej jednotke ubytovateľa pre PZ SR
    •  Neanonymizované hlásenie o pobyte cudzinca pre CP SR v rozsahu ohlasovacej povinnosti
    •  Overenie registrácie subjektu pre online platformu sprostredkovateľa ubytovania (true/false)
  • Automatizované sprístupnenie informácií bude realizované pre PZ SR a CP SR na základe „dohody o integrácii a poskytovaní údajov“.
  • Overenie registrácie prevádzkovateľom online platformy bude realizované prostredníctvom služby Jednotného digitálneho kontaktného miesta v rozsahu definovanom nariadením EP a RE 2024/1028.
  • Overenie registrácie bude realizované na základe žiadosti prevádzkovateľa online platformy na prístup ku koncovej službe. „Žiadosť o automatizované overovanie registrácie“ bude sprístupnená ako e-služba na portáli eVisitor.   
  • Poskytnutie údajov o rezerváciách ubytovacích jednotiek bude realizované prostredníctvom JDKM pre online platformy, na ktoré sa bude vzťahovať táto povinnosť v prípade, že bude zakotvená v legislatíve.

KS7_Informovanie o činnosti jednotky/plánujem vybudovať

  • Koncová služba bude realizovaná prostredníctvom aplikačného rozhrania a sprístupnením používateľského rozhrania pre registrovaný subjekt (obec/mesto, ostatné OVM) na portáli eVisitor.
  • Mesto/Obec bude môcť v sprístupnenom používateľskom rozhraní na portáli eVisitor zadať parametre pre určenie/výpočet a výber poplatkov za ubytovanie v rozsahu určenom jeho VZN.
  • V používateľskom rozhraní mesta/obce bude sprístupnený zoznam registrovaných jednotiek v systéme eVisitor a anonymizovaný detail o ich činnosti (bez údajov o ubytovaných osobách). Účelom je kontrolný prehľad o činnosti jednotky a výške poplatkov určených na základe evidencie v knihe ubytovaných.  
  • Oprávnenie prístupu k používateľskému rozhraniu bude na základe žiadosti o sprístupnenie funkcií informovania  o registrovanej jednotke a jej činnosti prostredníctvom el. formuláru, ktorý môže predložiť OVM.
  • Proces schvaľovania žiadosti bude vyžadovať overenie, či žiadateľ spĺňa požiadavky na sprístupnenie údajov o činnosti jednotky. Na základe typu žiadateľa budú sprístupnené údaje s anonymizovanými údajmi o ubytovaných osobách.
  • Koncová služba umožní sprístupniť informáciu o činnosti jednotky v rozsahu zadaného časového intervalu. Služba bude sprístupnená prostredníctvom používateľského rozhrania na portáli eVisitor, alebo prostredníctvom aplikačného rozhrania pre ŠÚ SR na základe „dohody o integrácii a poskytovaní údajov“. Údaje budú využité na účely štatistického vykazovania, po anonymizácii osobných údajov a ich konsolidácii pre tvorbu Mesačného výkazu o činnosti ubytovacieho zariadenia (CR 1-12). Táto povinnosť je v súčasnosti uložená pre vlastníkov a prevádzkovateľov ubytovacích zariadení realizujúcich ubytovanie na za základe zmluvy o ubytovaní V súčasnosti sa realizuje prostredníctvom vyplnenia výkazu sprostredkovaného e službou Štaistického úradu, alebo na základe integračného rozhrania, ktorým sa zbierané údaje môžu automatizovane odosielať z informačného systému ubytovateľa do IS ŠÚSR.    

KS8_ Publikovanie informácií v cestovnom ruchu_sluzba_egov_7433/plánujem rozvíjať

  • Koncová služba bude sprístupnená na portáli eVisitor v jeho verejne prístupnej časti.
  • Koncová služba bude zabezpečovať informovanosť návštevníkov portálu o podstatných informáciách týkajúcich sa CR na území SR. Publikovať bude najmä informácie:
    • o dostupnosti ubytovacích služieb
    • situácie v regiónoch SR s ohľadom na aktuálnu situáciu (bezpečnostnú, hydrologickú a meteorologickú, resp. hygienickú).
    •  

Prípadne ďalšie informácie určené pre návštevníkov SR. Informačný servis bude zabezpečený aplikačnou službou InfoServis komponentu CMS.

  1. NÁHĽAD ARCHITEKTÚRY

Náhľad architektúry riešenia IS eVisitor

file:///C:/Users/peter/AppData/Local/Temp/msohtmlclip1/01/clip_image004.jpg1758703329414-585.png

Obrázok 3 Architektúra systému eVisitor

Popis aplikačných komponentov architektúry To Be:

Názov aplikačného komponentuPopis
Modul dátovej analýzy

Komponent realizuje proces manipulácie s dátami.

  • načítanie a import,
  • príprava a kontrola kvality,
  • autokorekcie a inputácie
  • prípravu dát na reportovanie

Komponent zabezpečí spracovanie analytických výstupov z pripravenej údajovej základne a poskytne nástroje BI

Aplikačný firewallBezpečnostný komponent, ktorý chráni API a webové služby systému eVisitor pred neoprávneným prístupom a kybernetickými hrozbami.
Autentifikačný modul

Modul zabezpečuje viacúrovňové overovanie identity používateľov systému eVisitor v závislosti od ich role a prístupových oprávnení.

Subjekty CR sa budú autentifikovať prostredníctvom 2FA alebo eID (služby autentifikačného rozhodnutia systému IaM ÚPVS -WebSSO),Správcovia miestnej dane (obce/mestá) budú pristupovať k systému výhradne prostredníctvom eID.

Interní zamestnanci ministerstva budú autentifikovaní cez Active Directory, pričom vo vybraných prípadoch budú administrátori v internom prostredí povinne používať 2FA na zvýšenie úrovne zabezpečenia kritických operácií.

CMSKomponent systému eVisitor zabezpečujúci správu obsahu publikovaného na portáli eVisitor. Poskytuje správu služby informačného servisu. Publikovaným obsahom sú všetky verejne publikovateľné informácie týkajúce sa CR.
DMSAplikačný komponent, ktorý zabezpečuje ukladanie a správu elektronických dokumentov, ktoré sú súčasťou žiadostí subjektov CR a schvaľovacích procesov implementovaných v systéme eVisitor. Zároveň poskytne kapacity pre uloženie dokumentačných objektov pre potreby služby infoservisu (napr. propagačné video resp. dokumenty, video návody atď.)
Integračný komponentKomponent systému eVisitor, ktorý bude zabezpečovať podmienky pre konzumáciu/poskytovanie dát registra eVisitor, Poskytne služby on line import/export údajov registra. Zároveň bude poskytovať služby jednotného digitálneho komunikačného miesta.
IS eVisitorNový komplexný informačný systém v správe MCRaS
IS ŠÚ - IŠISIntegrovaný štatistický informačný systém (IŠIS) je systém, prostredníctvom ktorého ŠÚ SR poskytuje elektronické služby a podporuje koncepčný prístup pre činnostiach súvisiacich s prácou so štatistickými údajmi.
eSlužbyKomponent sprístupňuje elektronické služby systému eVisitor umožňujúce podanie žiadostí prostredníctvom služieb ÚPVS autorizovaných prostredníctvom eID/mID
ÚPVS adaptér isvs_14525Aplikačný komponent zabezpečuje automatizované prepojenie systému správy registratúry na služby ÚPVS. Zároveň sprostredkúva služby ÚPVS pre komponent eSlužby
Mobilná aplikácia eVisitorKomponent IS eVisitor, ktorý pre autentifikovaného používateľa sprístupňuje koncové služby v mobilnej aplikácii pre platformu Android a IOS
Modul elektronických schránokKomponent ÚPVS poskytujúci služby elektronických schránok systému eVisitor.
Portál eVisitorKomponent IS eVisitor, ktorý je sprístupnený používateľom ako špecializovaný portál MCRaS pre oblasť CR. Publikuje informácie o CR v SR a sprístupňuje koncové služby pre autentifikovaných používateľov.
Riadenie procesovAplikačný komponent, ktorým budú podporovať procesy spracovania (schvaľovania) žiadostí. Integrovaný bude na prevádzkovaný systém správy registratúry.  
Riadenie API oprávneníDefinuje pravidlá, kto môže pristupovať k jednotlivým API službám (napr. online platformy môžu čítať registrácie, ale nemôžu upravovať údaje). Implementuje mechanizmus mTLS autentifikácie.
Register eVisitorKomponent IS eVisitor, ktorý realizuje register subjektov CR v kategóriách poskytovateľ ubytovania, ubytovacia jednotka, hosť.
RPORegister právnických osôb, podnikateľov a orgánov verejnej moci (RPO) je zdrojom právne platných údajov o právnických osobách, podnikateľoch a orgánoch verejnej moci, ktorý vznikol v súlade s Národnou koncepciou informatizácie verejnej správy. Od 16. 5. 2016 je referenčným registrom v súlade s § 51 zákona č. 305/2013 Z. z. o elektronickej podobe výkonu pôsobnosti orgánov verejnej moci a o zmene a doplnení niektorých zákonov (zákon o e-Governmente).
Správa API pre doručenie dátKomponent zabezpečuje manažment pre aplikačné rozhrania, ktoré zabezpečujúce komunikáciu medzi IS eVisitor a externými systémami. Komunikácia medzi systémami bude realizovaná na základe zmluvy medzi MCRaS a prevádzkovateľom externého IS.
Správa obsadenostiAplikačný komponent, ktorý zabezpečuje vybrané funkcionality „knihy ubytovaných“ pre autentifikovaných používateľov v prostredí portálu eVisitor a mobilnej aplikácie eVisitor
Vizualizácia dátKomponent GIS, predstavuje plnohodnotnú platformu pre tvorbu, publikáciu a integráciu mapových zobrazení a poskytuje klientské a serverové nástroje a komponenty pre prácu s priestorovými dátami umožňujúcu ich správu, udržiavanie, editáciu, publikáciu a prezeranie v koncových aplikáciách.
VyhľadávanieKomponent zabezpečujúci vyhľadanie záznamov evidovaných v systéme eVisitor.

Aplikačné služby IS eVisitor pre realizáciu koncových služieb

Aplikačná službaPopis as
as1_pridelenie/odobratie registračného čísla pre subjekt CR/plánujem vybudovaťAplikačná služba slúži na zabezpečenie procesu registrácie subjektu CR do registra eVisitor. Jej súčasťou je aj spracovanie oznámenia o registrácii formou notifikácie, správy odoslanej do elektronickej schránky registrovaného subjektu a správy odoslanej do el. schránky oprávneného subjektu požadujúceho vydanie oznámenia.
as2_ zmena v registrácii subjektu CR/plánujem vybudovaťAplikačná služba pre zabezpečenie životného cyklu registračného záznamu subjektu CR. Zabezpečí aktualizáciu údajov, pozastavenie registrácie – stavové riadenie záznamu, výmaz subjektu z registra. História zmien údajov registra bude uchovávaný.
as3_Overenie registrácie subjektu/plánujem vybudovaťSlužba zabezpečí overiť platnosť registrácie subjektu zo strany žiadateľa o overenie. Registráciu umožní overiť v prostredí portálu eVisitor ako súčasť koncovej služby registrácie subjektu CR sprístupnenú portálom eVisitor.
as4_vedenie záznamov o ubytovaných osobách/plánujem vybudovaťAplikačná služba umožní viesť a spravovať záznamy o ubytovaných hosťoch v jednotke formou tzv knihy ubytovaných.  Aplikačné funkcionality budú sprístupnené v prostredí portálu eVisitor pre autentifikovaných a autorizovaných používateľov a tak isto pre používateľov mobilnej aplikácie eVisitor.
as5_služby JDKM/plánujem vybudovať

Aplikačná služba realizuje služby tzv jednotného komunikačného miesta, ktoré umožní komunikáciu registra eVisitor a tzv on line platformy. Zabezpečuje biznis službu overenia registrácie subjektu CR. Zároveň umožní doručiť údaje o rezervácii jednotky, ktorá bola on line platformou sprostredkovaná.

Pre PZ SR a CP SR zabezpečí služby sprístupnenia údajov o pobyte osoby v ubytovacej jednotke.

 

as6_správa ubytovateľov v obci/meste /plánujem vybudovaťAplikačná služba umožni na portáli eVisitor sprístupniť záznamy o činnosti jednotky prináležiacej k obci/mestu, ku ktorej sa viaže povinnosť miestnych daní a poplatkov.
as7_Určenie dane za ubytovanie/plánujem vybudovaťAplikačná služba umožní evidovať v systéme údaje o parametroch týkajúcich sa miestnych daní a poplatkov, za účelom stanovenia daňovej povinnosti ubytovateľa, ktorý prevádzkuje ubytovaciu jednotku v meste/obci Výpočet poplatku bude realizovaný na základe uvedených parametrov a táto funkcia bude dostupná používateľovi „knihy ubytovaných“ – funkcionality sprístupnenej na portáli eVisitor.
as8_Infoservis /plánujem vybudovaťZabezpečuje verejne dostupný informačný obsah portálu eVisitor a mobilnej aplikácie eVisitor. Obsah bude spravovaný určenými redaktormi komponentu CMS
as9_Zápis do registra organizácii v cestovnom ruchu_sluzba_is_48509_/plánujem rozvíjaťAplikačná služba podporuje digitalizáciu procesu registrácie organizácie CR.
as10_Spätná väzba/plánujem vybudovaťAplikačne realizuje poskytnutie spätnej väzby o kvalite poskytnutých služieb používateľovi portálu a mobilnej aplikácie eVisitor

    1. Prehľad e-Government komponentov

Prehľad je uvedený v dokumente I-03 Pristup k projektu

  1. LEGISLATÍVA

Zavedenie systému eVisitor do prevádzky bude vyžadovať legislatívne úpravy a vytvorenie nových legislatívnych aktov, ktoré:

  • stanovia povinnosť registrácie pre subjekty CR, v kategórii STR a podmienky pridelenia jedinečného registračného čísla
  • stanovenie povinnosti registrácie ostatných subjektov CR a povinnosti poskytovania dát o ubytovaných do centrálneho systému IS eVisitor
  • podmienok sprístupnenia údajov registra eVisitor pre OVM, najmä FS SR, PZ SR, a CP SR.
  • podmienok poskytovania údajov pre správcov miestnych daní (daň za ubytovanie) a ŠÚ SR

Dotknuté zákony

  • Zákon č. 455/1991 Zb. o živnostenskom podnikaní (živnostenský zákon)
  • Zákon č. 404/2011 Z. z. o pobyte cudzincov a o zmene a doplnení niektorých zákonov
  • Zákon č. 582/2004 Z. z. o miestnych daniach a miestnom poplatku za komunálne odpady a drobné stavebné odpady
  • Zákon č. 540/2001 Z. z. o štátnej štatistike
  • Zákon č. 69/2018 Z. z. o kybernetickej bezpečnosti a o zmene a doplnení niektorých zákonov
  • NARIADENIE EURÓPSKEHO PARLAMENTU A RADY (EÚ) 2024/1028 z 11. apríla 2024 o zbere a poskytovaní údajov týkajúcich sa služieb krátkodobého prenájmu ubytovania a o zmene nariadenia (EÚ) 2018/1724

Nový navrhovaný zákon

  • Zákon o poskytovateľoch ubytovania a niektorých podmienkach podnikania.

V prípade, že nedôjde k účinnosti plánovaného zákona a zmien dotknutých zákonov, nebude možné vzhľadom k nedefinovanej povinnosti registrácie a poskytovania údajov registru eVisitor naplniť ciele projektu a tvoriť údajovú základňu IS eVisitor, ktorá by bola použiteľná pre tvorbu výstupov na podporu strategického riadenia CR v SR.  

  1. ROZPOČET A PRÍNOSY
    1. Sumarizácia nákladov

Rozpočet projektu bol kalkulovaný kombináciou prístupov CBA a prieskum trhu. V nasledujúcej tabuľke sú uvedené jednotlivé nákladové položky projektu:

TCO (€)Spolut1t2t3t4t5t6t7t8t9t10
SW produkty - sumár obstaranie1 600 0001 600 000000000000
SW produkty - sumár prevádzka1 294 00015 00015 000158 000158 000158 000158 000158 000158 000158 000158 000
Aplikácie - sumár obstaranie6 232 3583 386 7822 845 57600000000
Aplikácie - sumár prevádzka3 548 006226 988226 988386 754386 754386 754386 754386 754386 754386 754386 754
SW a Aplikácie - výstupné náklady00000000000
HW (aj systémový SW) sumár obstaranie950 000950 000000000000
HW (aj systémový SW) sumár prevádzka760 0000095 00095 00095 00095 00095 00095 00095 00095 000
Riadenie a publicita projektu614 765223 551223 551167 6630000000
Spolu14 999 1296 402 3213 311 115807 417639 754639 754639 754639 754639 754639 754639 754

Položky, ktoré predstavujú vývoj SW boli ocenené na základe UCP analýzy, pričom požiadavky boli rozdelené do dvoch inkrementov. V nasledujúcej tabuľke je možné vidieť náklady na inkrement 1 a inkrement 2 pre všetky nákladové položky:

Inkrementy / ModulyPrácnosť UCPPráceHW + SWMzdyCelkom
Inkrement 144 658      3 169 201 €          500 000 €          217 581 €      3 886 782 €
  • Audit log
1 848          131 151 €                       - €              9 004 €          140 155 €
  • Autentifikácia a autorizácia
3 511          249 244 €                       - €            17 112 €          266 356 €
  • CMS
656            46 556 €                       - €              3 196 €            49 752 €
  • eSlužby
8 686          616 580 €                       - €            42 331 €          658 912 €
  • Integračný komponent
14 986      1 063 403 €                       - €            73 008 €      1 136 410 €
  • Portál eVisitor
4 028          285 580 €                       - €            19 606 €          305 187 €
  • Register eVisitor
10 626          753 977 €          500 000 €            51 764 €      1 305 741 €
  • Riadenie procesov
317            22 710 €                       - €              1 559 €            24 269 €
Inkrement 237 520      2 662 764 €      2 050 000 €          182 812 €      4 895 576 €
  • Rozvoj modulov
37 520      2 662 764 €      2 050 000 €          182 812 €      4 895 576 €

Z pohľadu HW a príslušného SW sú zamýšľané nasledovné riešenia:

PoložkaÚčel v projekte / prečo je nevyhnutnáPredpokladaná cena
Licencia pre Modul dátovej analýzy

- Poskytne analytické a BI nástroje na spracovanie veľkého množstva dát pre reporting, rozhodovanie, plánovanie.

- Umožní agregáciu dát z rôznych subsystémov, vizualizáciu trendov a pokrytí.

- Bez tohto modulu by projekt stratil hodnotu v schopnosti generovať štatistické analýzy, prognózy, grafy pre MCRaŠ a samosprávy.

750 000€
Dátový sklad pre Modul dátovej analýzy

- Potrebný infraštruktúrny základ: výkonnosť, škálovateľnosť, spoľahlivosť pre uloženie veľkých datasetov, historických aj real-time dát.

- Správa, záloha, redundancia.

- Bez kvalitného DL (dátového skladu) nie je možné spraviť rýchly reporting, agregáciu a integráciu dát.

950 000 €
Licencia pre GIS

- Umožní mapové a priestorové analýzy: vizualizácia návštevnosti v priestore, heatmapy, územné analýzy (napr. pre regionálne plánovanie).

- Dôležité pre vizualizáciu v portáloch, pre komunikáciu s verejnosťou aj interné rozhodovanie.

- Podpora INSPIRE, regulačné požiadavky môžu vyžadovať GIS funkcionalitu.

350 000 €
Licencia Registratúry

- Potrebná pre právnu platnosť úradných dokumentov, spisovej služby, archivácie, registrácie žiadostí/rozhodnutí.

- Umožní integráciu s ÚPVS, zabezpečí auditovateľnosť, súlad so zákonom o registratúre.

- Bez tejto licencie by projekt mohol byť právne sporný / nekompletný, čo by ohrozilo fungovanie.

250 000 €
Licencia CRM

- Pre komunikáciu s externými používateľmi: sektory CR, ubytovatelia, obce.

- Evidencia interakcií, spätná väzba, helpdesk, správa požiadaviek. - Zlepšuje zákaznícku podporu, uľahčuje správu vzťahov, skracuje odozvu.

250 000 €

    1. Určenie kvalitatívnych prínosov projektu

Za východzí údaj považujeme  Produkciu odvetvia CR v charakteristických odvetviach pre rok 2019 v kategórii Ubytovacie služby (obdobie pandémie Covid 19 deformuje výsledky, detto obdobie bezprostredne nasledujúce po pandémii). Vychádzame z údajov publikovaných v satelitnom účte odvetvia CR za rok 2019, ktorý zahrňuje aj predchádzajúce obdobia.

V roku 2019 podľa satelitného účtu CR v charakteristických odvetviach cestovného ruchu – medzinárodne porovnateľných, prispeli tieto k tvorbe priamej hrubej pridanej hodnoty cestovného ruchu podielom:

  • ubytovacie služby (17,8 %),
  • služby osobnej dopravy (17,5 %),
  • stravovacie služby (12,4 %),
  • služby cestovných kancelárií a agentúr (7,4 %),
  • športové a rekreačné služby (7,4 %),
  • služby kultúry (7,3 %)
  • prenájom zariadení pre osobnú dopravu (2,2 %).

Tab. 6 Satelitného účtu CR - Produkcia v CR podľa odvetví, v základných cenách (v tis. €)

Odvetvia2013201420152016201720182019
ODVETVIA  CR7 176 0307 506 0078 227 1488 628 4099 313 0549 986 63510 238 299
        
Charakteristické odvetvia CR  - medzinárodne porovnateľné5 723 2515 994 8596 529 9697 035 3417 639 8188 014 4448 286 425
   1 - ubytovacie služby565 793544 489633 868696 808694 672767 482841 254
   1a Hotely a ostatné ubytovacie služby510 761481 673570 148631 609627 596672 066738 439
   1b Služby druhých domovov vo vlastnej réžii/zdarma55 03262 81663 72065 19967 07695 416102 815

Zo sledovaných hodnôt je vybraná len kategória ubytovacích služieb, ktorá v roku 2019 dosiahla hodnotu produkcie 841 254 000 €.

V rokoch 2013 až 2019 bol medziročný nárast produkcie nasledovný:

       v tis. €
   1 - ubytovacie služby565 793544 489633 868696 808694 672767 482841 254
 Koef rastu 0,9623471,1641521,0992950,9969351,1048121,096122
medziročný rast/pokles v % -3,77%16,42%9,93%-0,31%10,48%9,61%
medziročný rast/pokles v € -21 30489 37962 940-2 13672 81073 772

Pre potreby projektu ako referenčnú hodnotu budeme brať produkciu ubytovacích služieb za rok 2019 vo výške 841 254 000 €. Projekt bude trvať 2 roky, čiže v rámci hodnoteného obdobia 10 rokov, v rámci ktorých sa sumarizujú prínosy ich budeme uvádzať od 3 roku tohto obdobia, kedy by malo byť riešenie v produkcii. Povinnosť registrácie subjektov CR najmä v kategórii STR by mala mať dopad na zväčšenie počtu ubytovateľov, ktorí príjmy z ubytovacích služieb budú správne klasifikovať, resp. vykazovať. Nakoľko systém eVisitor bude registrovať subjekty CR – ubytovateľov a následne sprostredkovateľom ubytovania (najmä prostredníctvom on line platforiem), bude tento systém umožňovať overenie registrácie subjektu ako základnej garancie hodnovernosti poskytovateľa ubytovania. Súčasne existencia systému eVisitor zmenší možnosť poskytovania ubytovacích služieb bez vedenia povinnej evidencie, výkazníctva a plnenia daňových povinností. Systém eVisitor taktiež prispeje k zlepšeniu kontrolných a analytických činností formou sprístupnenia údajov pre:

  • mesto a obec v oblasti kontroly plnenia evidenčnej a daňovej povinnosti poskytovateľa ubytovania
  • štatistický úrad v rámci zberu štatistických údajov
  • MCRaS pre zlepšenie plánovania podpory rozvoja CR v regiónoch, najmä v oblasti rastu ubytovacích služieb a ich skvalitnenia

Systém eVisitor bude teda nástrojom na podporu produkcie CR. Nakoľko ide o technologické riešenie reflektujúce zmenu podmienok pre poskytovanie ubytovacích služieb a predpokladáme, že zavedenie tohto systému prispeje k rastu produkcie v odvetví podľa konzervatívneho odhadu min. na úrovní 0,5%.

Vychádzajúc z tohto predpokladu je možné prínosy projektu kalkulovať nasledovne:

Východzia hodnota je produkcia CR v roku 2019 ako referenčná hodnota. Projekt bude realizovaný 2 roky, teda s prvým prínosom počítame v 3 roku, kedy začne produktívna prevádzka. Nárast produkcie je počítaný na úrovni 0,5% medziročne ako príspevok zavedenia systému eVisitor. Nezohľadňuje medziročný rast/pokles počtov poskytovateľov ubytovacích služieb.

 As IsTo BeRozdiel
t1000
t2000
t3841 254 000845 460 2704 206 270
t4845 460 270849 687 5714 227 301
t5849 687 571853 936 0094 248 438
t6853 936 009858 205 6894 269 680
t7858 205 689862 496 7184 291 028
t8862 496 718866 809 2014 312 484
t9866 809 201871 143 2474 334 046
t10871 143 247875 498 9644 355 716

Návratnosť investície do projektu podľa CBA projektu je v 6 roku od spustenia realizácie projektu:

 Cashflow projektuČistá súčasná hodnota z projektu
 Finančný cashflow (s DPH)Ekonomický cashflow (bez DPH)koeficient obdobiaFinančná (FNPV)Ekonomická (ENPV)Kumulovaná diskont. návratnosť ENPV
ObdobieAS ISTO BErozdielAS ISTO BErozdiel    
t10,00-6 402 320,55-6 402 320,550,00-5 335 267,13-5 335 267,130-6 402 320,55-5 335 267,13-5 335 267,13<
t20,00-3 311 115,02-3 311 115,020,00-2 759 262,51-2 759 262,511-3 183 764,44-2 627 869,06-7 963 136,19<
t30,00-807 416,95-807 416,95841 254 000,00844 787 422,543 533 422,542-746 502,363 204 918,40-4 758 217,79<
t40,00-639 753,76-639 753,76845 460 270,00849 154 443,223 694 173,223-568 738,763 191 165,72-1 567 052,07<
t50,00-639 753,76-639 753,76849 687 571,35853 402 881,083 715 309,734-546 864,193 056 594,511 489 542,44Rok návratu investície
t60,00-639 753,76-639 753,76853 936 009,21857 672 561,123 736 551,925-525 830,952 927 686,204 417 228,64>
t70,00-639 753,76-639 753,76858 205 689,25861 963 589,573 757 900,326-505 606,692 804 203,077 221 431,71>
t80,00-639 753,76-639 753,76862 496 717,70866 276 073,163 779 355,467-486 160,282 685 917,369 907 349,08>
t90,00-639 753,76-639 753,76866 809 201,29870 610 119,163 800 917,888-467 461,802 572 610,8312 479 959,91>
t100,00-639 753,76-639 753,76871 143 247,29874 965 835,403 822 588,119-449 482,502 464 074,3814 944 034,28>
SPOLU0,00-14 999 128,83-14 999 128,836 848 992 706,096 870 738 395,6021 745 689,51SPOLU-13 882 732,5314 944 034,28  

 Pri takomto nastavení parametrov pre výpočet CBA sú jej výsledné hodnoty nasledovné:

Výsledok CBAVýsledná hodnotaMinimálna hodnota
BCRpomer prínosov a nákladov1,931,00
EIRRekonomická vnútorná výnosová miera (%)33,50%5,0%
    
FNPVfinančná čistá súčasná hodnota (eur s DPH)-13 882 733-
ENPVekonomická čistá súčasná hodnota (eur bez DPH)14 944 0340
  1. HARMONOGRAM JEDNOTLIVÝCH FÁZ PROJEKTU a METÓDA JEHO RIADENIA

Projekt bude realizovaný v dvoch inkrementoch

IDFÁZA/AKTIVITA

ZAČIATOK

(odhad termínu)

KONIEC

(odhad termínu)

POZNÁMKA
1.Prípravná fáza a Iniciačná fáza11/202410/2025 
2.Realizačná fáza01/202612/2027 
 Inkrement 1   
2aAnalýza a Dizajn01/202602/2026 
2bNákup technických prostriedkov, programových prostriedkov a služieb02/202603/2026Napr. Je potrebné obstarať dodávateľa IS riešenia/ licencie[5]/ konzultačné služby
2cImplementácia a testovanie03/202606/2026 
2dNasadenie a PIP05/202606/2026PIP - 3 mesiace po nasadení
 Inkrement 2   
2aAnalýza a Dizajn07/202609/2026 
2bNákup technických prostriedkov, programových prostriedkov a služieb09/202610/2026 
2cImplementácia a testovanie10/202609/2027 
2dNasadenie a PIP10/202612/2027 
3.Dokončovacia fáza12/202703/2028 
4.Podpora prevádzky (SLA)01/202812/2033Napr. Je potrebné obstarať SLA zmluvu (Zmluvu o podpore prevádzky IS)?

Projekt bude realizovaný ako jeden veľký projekt prostredníctvom hlavných etáp/fáz projektu, pričom tieto budú zabezpečené najmä externou dodávkou služieb dodávateľmi. Podporné aktivity budú zabezpečené najmä internými kapacitami MCRaS.

Projekt bude realizovaný metódou Waterfall v zmysle vyhlášky 401/2023 Z. z. o riadení projektov a zmenových požiadaviek v prevádzke informačných technológií verejnej správy.

Projektovú prípravu, resp. iniciačnú fázu projektu, realizačnú fázu vrátane analýzy a dizajnu, implementácie a testovania, nasadzovania a post-implementačnej podpory, ako aj prevádzku, údržbu a rozvoj vytvoreného riešenia bude MCRaS realizovať spolu s dodávateľmi diela v súlade so štandardnými metodikami a všeobecne uznávanými princípmi pre riadenie projektov IT, vývoj softvérového diela a riadenie prevádzky IT.

Riadenie projektu bude zabezpečované PM MCRaS a dodávateľov, ktorí spĺňajú kvalitatívne kritériá vyžadované od kľúčového experta. Finančné riadenie projektu bude zabezpečené finančným manažérom s praxou s finančným riadením vo verejnej správe.

  1. PROJEKTOVÝ TÍM

Riadenie projektu bude zabezpečované tromi úrovňami riadenia:

  • Riadiaci výbor projektu
  • Projektové riadenie
  • Pracovné tímy

Zloženie riadiaceho výboru projektu

IDMeno a PriezviskoOrganizáciaSekcia/odbor/oddelenieRola v projekte
1.   predseda RV
2.   podpredseda RV
3.   člen RV
4.   člen RV

Projektové riadenie

Riadenie projektu bude zabezpečované projektovými manažérmi (PM) MCRaS a dodávateľa a projektovým tímom ministerstva, ktorý je financovaný prostredníctvom.................  

IDMeno a PriezviskoOrganizáciaSekcia/odbor/oddelenieRola v projekte
1.    
2.    

Projektový tím MCRaS projektu

IDMeno a PriezviskoSekcia/odbor/oddelenieRola v projekte
1.   
2.   
3.   

Pracovné tímy

Pre zabezpečenie realizácie projektu budú vytvorené pracovné tímy MCRaS a dodávateľa, pričom budú zastúpené nasledovné roly v projekte:

Pracovný tím MCRaS

IDRola v projekte
1.IT Analytik
2.Kľúčový používateľ
3.Vlastník procesov
4.IT Architekt
5.Manažér kvality

Pracovný tím Dodávateľa

IDRola v projekte
1.IT architekt
2.IT tester
3.IT programátor/vývojár
4.Projektový manažér IT projektu
5.IT analytik
6.Odborník pre IT dohľad/Quality Assurance
7.Špecialista pre bezpečnosť IT
8.Špecialista pre databázy
9.Školiteľ pre IT systémy
10.IT/IS konzultant (napr. SAP)
11.Špecialista pre infraštruktúrny/HW špecialista

    1. PRACOVNÉ NÁPLNE

Riadiaci výbor projektu

Riadiaci výbor projektu je najvyšším monitorovacím, kontrolným, riadiacim, rozhodovacím a eskalačným útvarom projektu a má rozhodovacie právomoci v rozsahu definovanom v zmluve.

Riadiaci výbor projektu posudzuje náplň a funkcie projektu, koordinuje aktivity súvisiace s projektom a posudzuje jeho ďalší rozvoj.

Úlohy a zodpovednosti riadiaceho výboru projektu sú definované nasledovne:

  1. monitorovanie a kontrola postupu projektu,
  2. rozhodovanie o postupe plnenia projektu v súlade so zmluvou,
  3. rozhodovanie o navrhovaných zmenách projektu, autorizovanie a schvaľovanie zmenového konania,
  4. definovanie a revidovanie kritických faktorov úspechu,
  5. podpora riadenia projektu,
  6. zavádzanie opatrení, ktoré sú nad rámec zodpovedností projektových manažérov,
  7. rozhodovanie ako najvyššieho orgánu v procese eskalácie a riešenia problémov.

Projektový manažér   zodpovedá za riadenie projektu počas celého životného cyklu projektu v súlade so Zmluvou o poskytnutí finančných prostriedkov mechanizmu, usmerneniami a pokynmi vykonávateľa súvisiacimi s čerpaním XXXXXX prostriedkov z plánu/programu. Riadi projektové (ľudské a finančné) zdroje. Zabezpečuje riadenie postupu pri návrhu riešenia, vytvorení, vývoji, implementácii, otestovaní a nasadení projektových produktov, splnenie požiadaviek na projektové produkty alebo projektové výstupy, riadenie projektového tímu, komunikáciu s dodávateľom služieb. Zodpovedá za efektívnu komunikáciu s dodávateľom alebo so stanoveným zástupcom dodávateľa. Zodpovedá za plnenie projektových cieľov v rámci stanovených kvalitatívnych, časových a rozpočtových plánov a za riadenie s tým súvisiacich rizík, za dodržiavanie harmonogramu prác a rozpočtu, hodnotenie a prezentáciu výsledkov.

IT architekt – zodpovedá za návrh architektúry riešenia IS a implementáciu technológií predovšetkým z pohľadu udržateľnosti, kvality a nákladov, za riešenie architektonických cieľov dizajnu IS a súlad s architektonickými princípmi. Vykonáva, prípadne riadi vysoko odborné tvorivé činnosti v oblasti návrhu IT. Zabezpečuje činnosti vychádzajúce z požiadaviek organizácie, transformuje ich do konkrétnej koncepcie architektúry IS/IT. Jeho úlohou je vytvoriť návrh technologického riešenia a odporúčanej infraštruktúry, analyzovať a navrhnúť vytvorenia služieb, definovať výstupy a postupy pre prípady použitia, navrhnúť zmeny procesov a využitie analytických metód pre lepšie rozhodovanie, analyzovať dátové potreby, definovať požiadavky na dátové zdroje, ako aj ďalšie činnosti vyplývajúce z požiadaviek na projekte.

Manažér kvality – zodpovedá za priebežné vyžadovanie, hodnotenie a kontrolu kvality (vecnej i formálnej) počas realizácie celého projektu. Je zodpovedný za úvodné nastavenie pravidiel riadenia kvality a za následné dodržiavanie a kontrolu kvality jednotlivých projektových výstupov. Sleduje a hodnotí kvalitatívne ukazovatele projektových výstupov a o zisteniach informuje projektového manažéra ŠÚ SR formou pravidelných alebo nepravidelných správ/záznamov. Počas celej doby realizácie projektu zabezpečuje zhodu kvality projektových výstupov s požiadavkami. Realizuje postupy riadenia kvality tak, aby výsledkom boli projektové výstupy spĺňajúce požiadavky ŠÚ SR. Kontroluje, či sa riadenie a proces zabezpečenia kvality vykonáva správnym spôsobom, v správnom čase a správnymi osobami.

Vlastník procesov (biznis vlastník)  zodpovedá za proces – jeho výstupy i celkový priebeh poskytnutia služby alebo produktu konečnému užívateľovi, schvaľuje biznis požiadavky a zodpovedá za výsledné riešenie, prínos a naplnenie merateľných ukazovateľov, zodpovedá za schválenie funkčných a technických požiadaviek, potreby, obsahu, kvalitatívnych a kvantitatívnych prínosov projektu. Definuje očakávania na kvalitu projektu, kvalitu projektových produktov, prínosy pre koncových používateľov a požiadavky na bezpečnosť. Schvaľuje akceptačné kritériá, rozsah a kvalitu dodávaných projektových výstupov projektových výstupov pri dosiahnutí míľnikov, odsúhlasuje spustenie výstupov projektu do produkčnej prevádzky a dostupnosť ľudských zdrojov alokovaných na realizáciu projektu.

Kľúčový používateľ (end user)  je zodpovedný za prezentáciu záujmov budúcich používateľov projektových produktov alebo projektových výstupov a za overenie ich kvality.  Zodpovedá za návrh a špecifikácia funkčných a technických požiadaviek, potreby, obsahu, kvalitatívnych a kvantitatívnych prínosov projektu, požiadaviek koncových používateľov na prínos systému a požiadaviek na bezpečnosť. Navrhuje a definuje akceptačné kritériá, je zodpovedný za akceptačné testovanie a návrh na akceptáciu projektových produktov alebo projektových výstupov a návrh na spustenie do produkčnej prevádzky. Predkladá  požiadavky na zmenu funkcionalít produktov.

IT analytik  zodpovedá za zber a analyzovanie funkčných požiadaviek, analyzovanie a spracovanie dokumentácie z pohľadu procesov, metodiky, technických možností a inej dokumentácie. Podieľa sa na návrhu riešenia vrátane návrhu zmien procesov v oblasti biznis analýzy a analýzy softvérových riešení, Zodpovedá za výkon analýzy IS, koordináciu a dohľad nad činnosťou SW analytikov. Analyzuje požiadavky na informačný systém/softvérový systém, formálnym spôsobom zaznamenáva činnosti/procesy, vytvára analytický model systému, okrem analýzy spolupracuje aj na návrhu systému. Pripravuje špecifikáciu cieľového systému od procesnej až po technickú rovinu. Mapuje a analyzuje existujúce podnikateľské a procesné prostredie, analyzuje biznis požiadavky na informačný systém, špecifikuje požiadavky na informačnú podporu procesov, navrhuje koncept riešenia a pripravuje podklady pre architektov a vývojárov riešenia, participuje na realizácii zmien, dohliada na realizáciu požiadaviek v cieľovom riešení, spolupracuje pri preberaní (akceptácie) používateľom.

Iná špecifická rola/finančný manažér  zabezpečuje prípravu podkladov pre žiadosti o platbu, prípravu a nahrávanie samotných žiadostí o platbu, prípravu podkladov pre monitorovanie projektu, prípravu a nahrávanie samotných monitorovacích správ, práce súvisiace so zmenami na projekte, komunikáciu s dodávateľom služieb a MIRRI SR ako vykonávateľom investícii a reforiem v rámci Plánu obnovy.

IT tester realizuje testovanie podľa prípadov použitia v analýze, testovacích prípadov a scenárov odsúhlasených Riadiacim výborom projektu. Hľadá chyby v zrealizovanom technickom riešení/softwarovej aplikácii, hľadáva prípadné chyby v kóde s cieľom dosiahnuť čo najvyššiu kvalitu dodávaného riešenia.

IT programátor  zodpovedá za návrh a vývoj SW aplikácií, analyzuje požiadavky, podieľa sa vytváraní technických špecifikácií. Transformuje návrh technického riešenia, na základe jeho detailnej špecifikácie, vývojových diagramov a návrhu dátovej integrácie, do podoby fyzického, funkčného a overeného zdrojového kódu. Zabezpečuje alebo priamo vykonáva jednotkové a funkčné testovanie a asistuje IT testerom pri vyšších úrovniach testovania. Takisto je zodpovedný za dokumentáciu zdrojového kódu tak, aby tento mohol byť ďalej využívaný a rozvíjaný nezávisle od autora kódu (tzn. od konkrétnej osoby IT programátora/vývojára, ktorá kód vytvorila), ako i za ďalšie činnosti vyplývajúce z požiadaviek na projekte.

  1. ODKAZY

Doplniť odkazy na už existujúce produkty v maximálnej miere – vyhnúť sa duplikovaným informáciám.

  1. PRÍLOHY

Príloha : Zoznam rizík a závislostí (Excel): https://www.mirri.gov.sk/sekcie/informatizacia/riadenie-kvality-qa/riadenie-kvality-qa/index.html

  

Poznámka: Odporúčame, si evidovať a vyhodnotiť pripomienky odbornej verejnosti

  • Podľa § 4 odsek 10 – Vyhláška 401/2023 Z.z. o riadení projektov a zmenových požiadaviek v prevádzke je potrebné zrealizovať pripomienkovanie Projektového zámeru odbornou verejnosťou
  • Odporúčame túto aktivitu formalizovať (do dokumentu)
  • Odporúčame vyhodnotenie zverejniť na webové sídlo objednávateľa (do projektového adresára) – v súlade s Vyhláškou  401/2023 Zz. Oznámenie o začatí verejného pripomienkovania sa zverejní v centrálnom metainformačnom systéme verejnej správy na mieste určenom Orgánom vedenia. Na schválenie riadiacemu výboru v prípravnej a iniciačnej fáze sa tieto výstupy predkladajú až po zverejnení vyhodnotenia pripomienok.

Koniec dokumentu


[1] NARIADENIE EURÓPSKEHO PARLAMENTU A RADY (EÚ) 2024/1028 z 11. apríla 2024 o zbere a poskytovaní údajov týkajúcich sa služieb krátkodobého prenájmu ubytovania a o zmene nariadenia (EÚ) 2018/1724

[2] Priamy hrubý domáci produkt cestovného ruchu je časťou hrubého domáceho produktu ekonomiky. Vyčísli sa ako suma priamej hrubej pridanej hodnoty cestovného ruchu a čistých daní na produkty cestovného ruchu (dane z produktov mínus subvencie na produkty, ktoré boli zahrnuté do hodnoty spotrebovaných produktov v rámci cestovného ruchu).

[3]  Druh údajov, ktoré možno získať, by mal byť plne harmonizovaný a mal by zahŕňať informácie o počte nocí, na ktoré bola registrovaná jednotka prenajatá, o počte hostí, ktorým bola jednotka prenajatá na noc, krajiny pobytu hostí, pričom sa zohľadnia prípadné zmeny

pôvodnej rezervácie, konkrétnu adresu jednotky, registračné číslo a URL položky s jednotkou s cieľom umožniť identifikáciu hostiteľa.

[4] Správy z prieskumov publikované na: https://mirri.gov.sk/plan-obnovy/reformy-a-investicie/zivotne-situacie/

[5] EUPL licencie: https://joinup.ec.europa.eu/sites/default/files/inline-files/EUPL%201_1%20Guidelines%20SK%20Joinup.pdf